Инди-разработка: ошибки, за которые я плачу свои деньги (или опять этот %$#!-ый маркетинг)
У многих есть мечта сделать свою игру. Кто-то берётся за её реализацию, а у кого-то даже получается. Но есть ли ещё хоть один человек, которому понравится моя игра? Делая игру мечты, нет ли риска сделать продукт, который никому не нужен? А рядом делают какой-то треш, и он отлично продаётся... Что же нужно инди-игре для успеха?
Эта заметка не будет гайдом, статьёй или пошаговой инструкцией. Я зафиксирую свои рассуждения и знания, которые получил, занимаясь подготовкой инди-игры к релизу. Несмотря на десятилетия опыта в геймдизайне, в маркетинге и инди-разработке я не могу претендовать на то, чтобы учить кого-то. Но мне очень хочется поделиться своими мыслями: возможно, это убережёт кого-то от лишних трат времени и денег.
Константин Сахнов, Vengeance Games
Два слова об успехе
Ровно год назад я начал разработку своей инди-игры Азраил, вестник смерти. Я устал от больших корпоративных проектов, мобилок, гонки монетизации и хотел сделать что-то для души. Оценив свои ресурсы, я выбрал визуальную новеллу, т.к. мне казалось, что сделать подобную игру будет недорого. Ха! Как жаль, что сейчас, через год, я не могу рассказать себе в прошлом, насколько я ошибался.
Я посвящаю разработке полный рабочий день и выходные, работаю за программиста, сценариста, геймдизайнера, продюсера, менеджера проекта, qa... Из "я + нейронка" команда Азраила превратилась в полноценную инди-команду: пара художников, аниматоров, композитор и саунд-дизайнер, 15 актёров озвучки, режиссёр дубляжа, звукорежиссёр, комьюнити-менеджера, команда QA из доблестных студентов программы Менеджмент игровых проектов, где я преподаю... Постойте, чего-то не хватает. Ах да, нет команды маркетинга.
Я работаю в геймдеве уже 17 лет и за годы на директорских позициях успел накопить небольшие деньги. Что бы сделал на моём месте любой человек? Положил бы их в банк или купил недвижимость? Вероятно. Что сделал я? Слил на разработку инди-игры.
Вкладывая в игру деньги, в какой-то момент невольно начинаешь желать отдачи, особенно, когда эти деньги последние. И как бы много энтузиазма и желания делать игру для души не было в начале, с каждой вложенной в игру тысячей, десяткой, сотней, начинаешь всё более тщательно считать бюджеты и думать об окупаемости.
Маркетинг важнее разработки
Главная ошибка, которую я допустил, столь же жестока, сколь и банальна. Занимаясь мобилками, я прекрасно понимал, насколько закупка трафика, работа с продуктовыми метриками и маркетинговый бюджет важнее самой игры. Хорошую мобилку можно сделать и за полмиллиона долларов, а на закупку рекламы будут уходить десятки миллионов ежемесячно.
Переместившись в инди-разработку, я наивно полагал, что здесь сама игра гораздо важнее маркетинговой активности. Мне казалось, что нужно просто сделать интересный продукт, и он найдёт свою, пусть небольшую, но преданную аудиторию. По итогам года работы я вижу, что это не так, и маркетинг должен начинаться задолго до разработки. Все успешные инди-игры, с авторами которых я пообщался (а это многие десятки тайтлов), начинались с исследования рынка, фейкшотов и нарисованных видео на reddit, чтобы понять, вызывает ли та или иная идея отклик у аудитории. Порой разработчики проводили не один десяток таких тестов, прежде чем нащупать действительно востребованную идею.
Я зафиксировал для себя несколько тезисов:
Любая успешная инди-игра либо имеет большой бюджет на маркетинг, либо основана на очень хайповой идее (привет, Mouthwashing)
В тренде сейчас инди-хорроры (привет, Зайчик) и треш-симуляторы (привет, A Game About Digging A Hole и кабанчики из Wild Terrain)
Инди-игр слишком много. Инди-издателей и маркетинговых агентств слишком мало
Продвижение инди-игры более затратно по времени, сложности и деньгам, чем разработка. Мы не Ubisoft, об Ассасине которой хочет писать любая пресса: нам нужно постоянно делать промо-материалы и создавать инфо-поводы (привет, Ларёк на улице Ленина)
Сообщество инди-разработчиков - это очень целеустремлённые и открытые ребята (практически все, к кому я обратился за консультацией, согласились выделать мне час и рассказать о своей работе и доходах игры). Чего не скажешь о маркетинге: тут мне сразу выставили чек на пару лямов за "маркетинговую стратегию и брендинг", которые будут делаться 3,5 месяца!
Игроки, играющие в инди-игры тоже более отзывчивые и открытые к диалогу. Это видно и по отзывам в Steam у конкурентов, и по фидбэку, который мне оставляют на демку, и по тому, как важно для продвижения инди-игр общение с комьюнити
Всё, что я написал выше, может так и остаться просто моим мнением, и это нормально. Но я приведу пару цифр.
Стратегия Agaist the Storm была разработана инди-командой в 5 (потом 7) человек. Над её продвижением и локализацией работало 118 человек.
Игра про войну Torn Away от студии Perelesoq собрала 3800 вишлистов за всё время продвижения (данные из статьи авторов). Их же игра Ларёк с хайповой тематикой только в первую неделю перевалила за 30000. Что уж говорить, про 15 млн. просмотров ролика по Зайчику у Куплинова...
О разработке
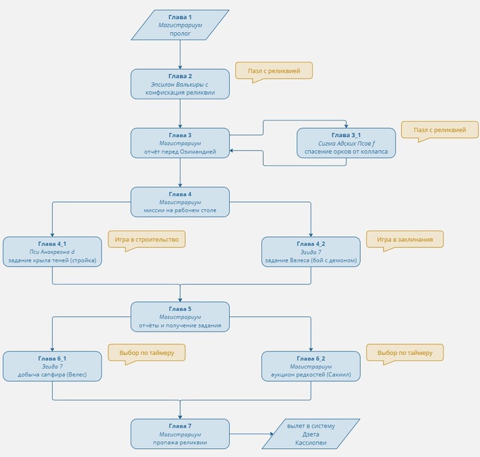
Хоть изначально Азраил планировался как новелла, он быстро перерос в адвенчуру. При создании своей инди-игры я попытался сфокусироваться на разнообразии игровых механик, нелинейном прохождении и увлекательном сюжете. В Азраиле есть:
Ситибилдер
Боёвка
Репутация
Торговля и инвентарь
Коллекционирование героев и миссии
Пазлы (простите)
Анализ рынка показывает, в какие визуальные новеллы в основном играют:
Хоррор (Slay the Princess)
Лёгкая эротика (Бесконечное лето)
Детективные, ролевые, прям порно, треш и другое
Что продают игру:
Атмосфера
Визуальная составляющая
Сюжет и его подача
Сиськи (уж простите). Мужские тоже, никакого сексизма!
Моя гипотеза состоит в том, что игрокам может быть интересно увидеть в подобных играх то, чего обычно нет в ВН - геймплей. Поэтому я сдвинул свою игру больше в адвенчуру, сохранив важность сюжета и проработанности мира. Свои соображения по анализу рынка я зафиксировал тут. Про то, как я подхожу к работе над сценарием игры, можно почитать здесь.
Об инди-маркетинге
У нас много талантливых разработчиков, которые хотят самовыражения. Но как большим проектам не хватает опытных руководителей, так инди-разработчикам не хватает опыта в маркетинге и предпринимательстве. Маркетинговые агентства обычно выставляют довольно серьёзные ценники, а издатели предпочитают брать только хайповые игры, которые проще продвигаются и имеют больший финансовый потенциал.
Я зафиксировал для себя пару тезисов:
Разработку следующей инди-игры я начну с создания фейкшотов и промоматериалов, чтобы провести анализ реакции игроков на мою идею
Вести маркетинг с самого начала параллельно разработке
Хоть это и инди, начинать с маркетинговой стратегии
Иметь точный календарь с датами всех фестивалей, инфо-поводов и анонсов, чтобы не маркетинг подстраивался под разработку, а разработка работала по заказу маркетинга
Иметь базу контактов блогеров и СМИ по жанру, в который я пойду, чтобы рассылать им инфу по каждому инфо-поводу (KeyMailer, конечно, в помощь, но судя по результатам коллег, отработает 2-3% рассылки, в лучшем случае 10%)
Делая крупные тайтлы, в том числе игры по франшизам Amazon, я привык начинать разработку с бизнес-плана, бюджета, PnL и геймдизайнерской документации. В инди на первое место вышло продвижение проекта. Наверное, я пишу это с долей грусти, так как моя мечта сделать игру, в которой я сам был бы самым преданным фанатом, разбилась дважды. Вначале о мои бюджеты, затем о реалии рынка. То, что я хотел, мне не поднять по деньгам. То, что я могу сделать, вероятно, не окупит инвестиций.
Быть инди - это весело? Наверное. Что точно - это тяжёлый труд. Но, почувствовав независимость однажды, уже не хочется возвращаться на большие зарплаты и делать очередную f2p мобилку. Наверное, единственные, кто может помочь мне - это вы, будущие игроки Азраила. Вы можете добавить игру в вишлист на странице в Steam и узнать об игре больше в наших группах в ТГ и ВК. Если вам понравится то, что мы делаем, я буду очень рад подписке. Если нет, буду признателен за ваш отзыв. Это важно для меня, чтобы сделать игру, которая будет интересна не только мне, но и игрокам.
Спасибо.









































