Ответ на пост «Инструкция "Как за пять секунд отличить ответственного, надежного мужчину от раздолбая?"»2
Встретил мужик, с бородой и в колготках,
Двух феминисток, упоротых водкой.
Сиськи они ему вдруг показали.
У мужика аж колготки упали!
Ответ на пост «Инструкция "Как за пять секунд отличить ответственного, надежного мужчину от раздолбая?"»2
Сфигаль мужик с потными яйцами и прилипшим к ляжке членом - ответственный? Ответственный это тот, который следит за своим здоровьем и гигиеной.
В обычных городских условиях подштанники нужны только ну ооочень "мерзлявым" типам у которых проблемы с кровообращением.
Перегревать яйца вредно для фертильности.
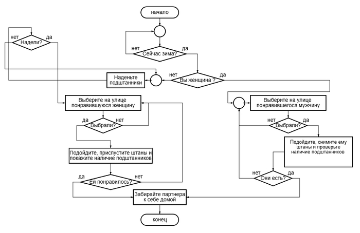
Инструкция «Как за пять секунд отличить ответственного, надежного мужчину от раздолбая?»2
1. Зимой выберите на улице понравившегося мужчину.
2. Подойдите, снимите ему штаны.
3. Проверьте наличие подштанников.
4. Если их нет -- отойдите от этого мужчины. Затем повторите пункты № 1-3.
5. Если подштанники на месте -- забирайте мужчину себе домой.
Помните: кальсоны носят только серьезные парни. Подштанники -- одежда не мальчика, но мужа.
❗️Важно
Случайно не спутайте подштанники с колготками. Мужчины в колготках -- нам не друзья. Они нам -- конкуренты.
Распространите.
Ответ на пост «Секрет привлекательности»1
В одежде любого стильного мужчины должна присутствовать лёгкая небрежность: либо расстёгнутая ширинка, либо рукав в говне!
В другой раз
На АлиЭкспресс
На Яндекс Маркете
UPD:
Реклама: ООО "АЛИБАБА.КОМ (РУ)" ИНН: 7703380158 Реклама: ООО "Яндекс Маркет" ИНН: 9704254424


