Warframe: Гайд для пред-средней стадии игры Часть 2
Разберем билдостроение, как собрать Варфрейма, Оружие и Компаньона.
Подразумевается, что вы уже немного поиграли и прошли какое-то количество сюжетных миссий или прочитали наш гайд для «Гайд для ранней стадии игры» и прочитали первую часть Гайда.
Билдостроение
Здесь будут представлены общие советы по билдостроению, на этапе пред-средней – средней стадии игры.
С получением доступа к различным модификациям, полученным от залов Луа, аугментов синдикатов и хранилища орокин – появляется первый настоящий простор для сборки билдов для конкретных стилей игры.
Как собирать варфрейма
Совершенно нормальным явлением в игре считается собирать варфрейма под конкретную способность или часть способностей, или под синергию всех разом. Потому следует задуматься над созданием условий, при которых конкретные особенности варфрейма будут наиболее выгодно выделяться или разделить фокус на общем балансе.
Внимательно вчитывайтесь в способности своих варфреймов и следите за тем как они работают в игре, находите на википедии страницы Варфреймов.
Внутри снаряжения всегда можно посмотреть подробное описание способностей и посмотреть как они динамически изменяются за счет модов. Внутри существующих википедий подробно описываются различные особенности тех или иных Варфреймов, в т.ч. и отдельные особенности их способностей.
На основе способностей и создавайте собственные сборки озираясь на умения Варфреймов и их индивидуальные особенности.
Сбалансируйте показатели Силы / Продолжительности / Зоны поражения / Эффективности / Здоровья / Брони и т.д… таким образом, чтобы билд соответствовал персональному игровому стилю и максимизировать эффекты.
Экспериментируйте с билдами, пробуя максимизировать определенные показатели.
Не бойтесь отказываться от модов на повышение общей выживаемости, поднимающих Щиты и Здоровье, находите иные способы выживания за счет собственной маневренности, способностей, регенерации и прочего....
Специализируй варфрейма под свои цели
(сделать отсылку к статье про ролевую систему)
Полезно иметь специфичные пресеты снаряжения под отдельные ситуации, потому самое время задуматься над приобретением специализированного снаряжения, которое позволить проходить некоторые типы миссий в более комфортных условиях.
Все существующие варфреймы применимы для любых типов миссии и нет откровенно неиграбельного варфрейма для игры. Существует мета на обузах наиболее несбалансированных сборках, существующих багов и прочие особенности которые могут в любой момент исправить или подкорректировать… или игнорироваться годами.
Здесь будут даны универсальные советы, которые могут дать направление в том какого рода варфреймы желательно использовать в той или иной миссии.
Быстрая оборона / Перехват / Резня в святилище
Для подобного рода миссий наиболее благоприятными будут варфреймы с широким АОЕ способностями, поражающие цели сквозь стены на большом радиусе;
Вольт, Эмбер, Сарина, Мираж и т.д…Шпионаж
Миссии, требующие небольшой сноровки и скрытности. Для таких миссий желательно иметь фреймов способных уходить в невидимость или быть невосприимчивыми к детекторам;
Эш, Локи, Лимбо, Октавия, Цит-09 и т.д…Зачистка / Захват / Диверсия / Убийство
Миссии, которые не требуют чего-то специфичного и комфортнее всего пробежать как можно быстрее;
Гаусс, Вольт, Титания, Висп и т.д…Выживание
Если ваша цель просто отстоять время на выживании, проще сфокусироваться на фреймах, которые могут похвастаться собственной живучестью вместе с уроном и контролем;
Нидус, Корра, Гидроид, Атлас и т.д…Сбой
Миссии, на которых ценится высокий урон по одной цели, если вы способны ваншотнуть цель, нанеся тонны урона, то на этих миссиях вам будет вполне комфортно;
Куллерво, Воруна, Харроу через криты и т.д…Оборона / Мобильная оборона / Раскопки / Зеркальная оборона
Классическая миссия представляет собой защиту объекта/цели, потому крайне полезно иметь в вооружении фрейма, способного сделать недосягаемой цель миссии для противников;
Лимбо, Фрост, Октавия, Гара, Локи через аугмент и т.д…Саппорты
Отдельно выделю варфреймов, которые способны помогать различными усилениями и бафами союзных НПС и иных игроков, они могут быть способны восстанавливать Здоровье и Энергию, а также обладают прочими способностями, полезными для спасения группы;
Висп, Октавия, Тринити, Харроу, и т.д
Как собирать оружие
Как и с варфреймами, существует бесконечное множество списков метового оружия, широко используемого. Внутри гайдов не будут даваться конкретные указания на подобного рода снаряжение. Вместо этого здесь будут перечислены универсальные советы, которые помогут в постепенном освоении билдострония оружия в Warframe.
Делай ставку на разнообразии, а не на максимизации
Существует множество способов приумножить исходящий урон снаряжения, однако в контексте модов – существует огромное множество комбинаций существующих модов для высокой эффективности сборки.
Однако будет ошибкой делать ставку на максимизации определенного атрибута, как например урона определенным статусом, или голым бонусом урона
Основная причина этого – механизм взаимодействия между собой модов. Когда ты берешь несколько модов на атрибут +Урон%, эффект данных модов лишь складывается. Но стоит тебе делать ставку на моды +Урон%, +Мультивыстрел, +Крит, +Урон по Фракции – все эти моды имеют индивидуальные несвязные атрибуты и в контексте игры они между собой умножаются.
Общий механизм работы модов был описан в Теории: Про моды.
Обязательно на ранних этапах совмещай моды на увеличение Элементального урона, Общего урона, Мультивыстрела, Фракционного урона, Урона крита и Шанса крита.
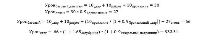
Упрощенная формула урона:
Более подробно в целом об уроне можно почитать отдельно в Теории Урона. Там я постарался описать все основы и не пропустить индивидуальные особенности, нюансы и различные формулы подсчета характеристик.
Критический урон или статус?
Различного рода снаряжения в игре обладают различным базовым значением шанса критического урона и статус эффекта, потому могут появиться вопросы о необходимости создавать сборки, моды внутри которых больше рассчитанные на критический урон или статусный эффект. Тут не будут даваться подробности о гальванических и прочих модах которые маловероятно могут оказаться в руках игрока на этой стадии и будут даны общие советы.
Когда не следует рассчитывать на крит:
Чтобы определить является ли оружие подходящим для активного использования крита, необходимо смотреть на два атрибута:
Шанс критического урона
Множитель критического урона
Для оружия, чей базовый шанс критического урона меньше 20% не совсем рекомендуется использовать моды на крит, тоже самое касается, если величина базового критического урона меньше 2.5.
Когда не следует рассчитывать на шанс статуса:
Статусный урон применяется всегда на оружии, но может возникнуть вопрос о необходимости повышения статусного шанса, ибо с большим шансом растет и вероятность наложить статусный эффект на цель.
Приоритетными оружиями для повышения шанса статуса являются потоковые оружия, так как подобные оружия больше рассчитывают на урон за счет статуса, нежели собственный (с некоторыми исключениями).
В остальных случаях следует повышать статусный шанс только при условии:
Для скорострельного оружия при шансе статуса не менее 15%
Для прочего оружия при шансе статуса не менее 20%
В целом не рекомендую делать большую ставку на увеличения шанса статусного эффекта в ущерб урона. Голые показатели повышения статусного урона без дополнительных бонусов кажутся сомнительными для сборок не зависящих от статусных эффектов.
Минутка саморекламы — у нас есть тг-канал с большим количеством интересных новостей игровой индустрии и других длинных статей на разнообразную игровую и околоигровую тематику, и только тебя нам не хватает!
Игровой террариум / @GamingTerrarium
Специализируй сборки под конкретную фракцию
Как специализируются Варфреймы для определенного перечня миссий, так и оружие можно специализировать под конкретные цели по которым оно будет наносить урон.
Для каждого снаряжения в игре присутствует три бесплатных пресета снаряжения, которые можно активно использовать при игре. Также можно прикупить за платину в будущем еще три дополнительных, если базовых трех будет не хватать
.Для персонального удобства можно переименовывать стандартные названия на кастомные:
Внимание – переименовывать сборки можно только на английском языке и также можно применять специальные символы, но не кириллицу. Игра пока не может позволить себе поддержку кириллицы в кастомных названиях. Нужно чаще о подобном говорить на форуме и нас когда-нибудь заметят, во что я верю и с надеждой жду…
Внутри Warframe существует множество различных фракций, но преимущественно придется встречаться с тремя конкретными: Гринир, Корпус и Зараженные. Каждая из фракций имеет собственные особенности, которые можно учитывать при сборках:
Общее про фракции:
Все фракции внутри игры обладают рядом уязвимостей к определенному статусному урону, будь то разрез, удар, пронзание, огонь, холод и так далее…
Раньше Warframe уникально подходил к характеристикам конкретных противников приводя им свои свойства, индивидуальные показатели уязвимостей и сопротивлений к конкретным типам урона, но все это кануло в лету с новой упрощенной системой. Основная фишка новой системы в прозрачности. Фракции теперь специализированы по уязвимостям и не обладают индивидуальных особенностей от противника к противнику (по крайней мере это стало менее выраженно), потому процесс создания сборок стал существенно проще.
Каждая отдельная фракция обладает перечнем уязвимости (x1.5 урона) и сопротивляемости (x0.5 урона) к определенному статусному урону, отображаемый прямо на карточке миссии специализированными значками в графе ПРЕДЛАГАЕМЫЙ УРОН:
Каждый отдельный вид статусного урона обладает собственными индивидуальными особенностями, все из которых применимы в определенных условиях. Более подробно об этом было описано внутри Теории: Статус.
Не будем вдаваться в подробности всех существующих фракций и сделаем фокус на трех основных, с которыми предстоит провести больше всего времени:
Про Гринир:
Противники, делающие ставку на высокой защите, потому следует сделать ставку на статусных эффектах, которые способны срезать ее или делать не существенным ее наличие.
В сборках рассчитанных на Гринир – рекомендуется собрать статусный урон Коррозии, из статусов: Токсин + Электричество. Особенность статуса в срезании брони цели с каждым наложенным стаком статуса, что полезно против высоко бронированных Гринир. Помимо этого Гринир обладает естественной уязвимостью к Коррозионному урону (x1.5 урона) и урону от Удара.
Дополнить эффект можно Огнем, который дополнительно срезает до 50% брони цели и пугает противников, делая их беспомощными.
Следуя совету по созданию множества источников урона, можно дополнить билд Фракционным уроном, который множит исходящий урон прямо по Гринир. Потому внутри сборки можно добавить мод: Погибель: Гринир или его аналоги для прочих видов оружий.
Про Корпус:
Роботы и обычные солдаты, славящиеся наличием Щитов.
В сборках рассчитанных на Гринир – рекомендуется собрать статусный рон Магнитом, из статусов: Электричество + Холод. Особенность статуса в увеличенном уроне по Щитам с отключением возможности им регенерироваться самостоятельно. Аналогично Коррозии у Гринир, урон статусом Магнитом для Корпуса имеет естественную уязвимость (x1.5 урона), как и урон Пронзанием.
Для Корпуса, как и для прочих фракций, существует мод Погибель: Корпус, для увеличения всего входящего урона.
Про Зараженных:
Бесконечные орды Зараженных терроризируют всю солнечную систему.
В сборках рассчитанных на Зараженных – можно предложить несколько вариантов:
Собрать урон статусом Газа [Огонь + Токсин] - особенность которого в создании облаков постепенного урона, что неплохо работает в контексте орд.
Собрать урон статусом Огня - зараженные имеют естественную уязвимость к огню, также снижение брони до 50% поможет справиться с самыми бронированными представителями
Собрать урон статусом Взрыва [Огонь + Холод] - за счет эффекта Детонации и ошеломляющего эффекта позволит неплохо контролировать орды противников, вместе с массовым АОЕ уроном.
Для Зараженных существует мод Погибель: Зараженные, для увеличения всего входящего урона.
Как собирать компаньона
Компаньон для игроков будет незаменимым помощником, который сможет либо стать товарищем в бою, либо быть хорошим дополнением упрощающим жизнь.
В рамках гайда пред-средней стадии игры тут будет показан билд по упрощению жизни.
Для роботов / стражей
Для любителей ходить с робототехникой есть несколько моментов, которые полезно знать.
Компаньонов типа Робототехника – проще собрать на ранних стадиях игры, нежели Зверей.
Вся Робототехника обладает особенностями которые реализуются заповедью, это есть способности, которые сами по себе применяют Компаньоны в процессе игры..
Каждый отдельный компаньон-робот тут описан не будет, однако вы можете посмотреть их особенности на википедии и стремиться скрафтить нужного.
Основной перечень Гончих [Для их получения может понадобиться помощь]
Примерная сборка для стражей [дополните сборку индивидуальными заповедями компаньона]:
Особенность сборки заключается по большей части в модах Защитник, Вакуум, остальные моды являются лишь дополнением. Стража очень легко сделать бытовым инструментом, который служит пылесосом ресурсов, экстренным защитником восстанавливающим щиты, а также пассивным саппортом, который постоянно регенерирует щиты и здоровье владельца.
Перечень используемых модов в сборке выше: Вакуум, Запасные части, Защитник, Животный Инстинкт, Атакующий режим, Регенерация, Зарядник Щита, Мед-луч.
Советы по сборке для оружия стражей:
Компаньоны типа Робототехника обладают слотом под собственное оружие, которое можно отдельном модифицировать модами винтовки (МОА), пистолета (Стражи) или оружия ближнего боя (Гончая).
Для достижения утилитарного применения компаньона, рекомендуется сделать робота спонсором статусных эффектов на целях. Это означает что смысл жизни компаньона будет в настакивании статусных эффектов на противников, с целью контроля / ослабления / уязвления противника для игрока.
Для этих целях подойдут статусные эффекты:
Коррозия – для уменьшения брони целей;
Огонь – тоже для уменьшения брони, а также для отключения противников из-за Паники;
Холод – для контроля противников и увеличения крит урона/шанса по целям;
Вирус – для увеличения всего входящего урона по целям;
Магнит – для снятия щитов по целям.
Некоторые эффекты возможно смешать за счет специфичных модов конкретного комбинированного статуса, а также грамотном смешивании статусных эффектов.
Для зверей
Для любителей ходить со зверями, вроде Кубрау и Каватов есть несколько моментов, которые полезно знать.
Как и Робототехника, Звери также обладают особенностями которые реализуются заповедью, это есть способности, которые сами по себе применяют Компаньоны в процессе игры.
Примерная сборка для зверей [дополните сборку индивидуальными способностями зверей]
Общая утилитарность в общем у Зверей будет пониже, нежели у Робототехники, однако их потенциал раскрывается в большей степени за счет собственных Заповедей а также модов типа Верный искатель, помогающий при фарме ресурсов.
Перечень используемых модов в сборке выше: Апорт, Верный искатель, Животный инстинкт, Порочная связь, Аптечка для питомца, Живучая связь.
Советы по сборке когтей для зверей
Добыча модов, рассчитанных конкретно на когти зверей на ранних стадиях игры добываются с некоторыми условиями, о чем более подробно проговорится уже в гайде на среднюю стадию игры, однако общий перечень рекомендаций, описанных для робототехники, применим и для зверей.
Список полезных ссылок
Теория и гайды










































































































