Сообщество - Все о медицине

Все о медицине

13 950 постов 41 601 подписчик

Популярные теги в сообществе:

13

Подъем тяжестей и геморрой: что говорит медицина?

Подъем тяжестей и геморрой: что говорит медицина?

Геморрой — это варикозное расширение вен в области анального канала, связанное с нарушением венозного оттока и повышением давления в малом тазу. Подъем тяжестей действительно временно увеличивает внутрибрюшное давление, что может усилить симптомы у людей с уже имеющимся заболеванием.

Однако сами по себе занятия силовыми тренировками не вызывают геморроя у здоровых людей при правильной технике выполнения упражнений и адекватных физических нагрузках.


Риск обострений повышается при:

• частых подъемах чрезмерных весов;

• неправильной технике дыхания (задержке дыхания и натуживании — маневр Вальсальвы);

• склонности к запорам или другим факторам, способствующим повышению давления в малом тазу.


Как снизить риск осложнений:

• Контролируйте правильное дыхание — обязательно выдыхайте во время усилия.

• Повышайте нагрузку плавно и постепенно.

• Поддерживайте регулярность стула, избегая запоров.

• Пейте достаточное количество жидкости и правильно питайтесь.

• Укрепляйте мышцы тазового дна специальными упражнениями.


При возникновении любых тревожащих симптомов (боли, зуда, кровотечения) незамедлительно обращайтесь к врачу-колопроктологу для точной диагностики и назначения эффективного лечения.

Относитесь внимательно к своему здоровью — занимайтесь спортом грамотно и осознанно! 💪

Показать полностью 1
24

Госпиталь. Будни. Что такое СМАД?

Вот это и есть СМАД.

Вот это и есть СМАД.

Всем привет. Я, конечно, уже привык, что меня протыкают иглами в самых нескромных местах по нескольку раз в день и на закуску после завтрака, обеда и ужина кормят добрыми порциями таблеток, но к превращению в терминатора я готов не был.

Чудо русской инженерной мысли - таблетница)

Чудо русской инженерной мысли - таблетница)

Я где-то когда-то слышал, что есть такая штука, как СМАД (суточное мониторирование артериального давления), но на себе испытать до вчерашнего дня как-то не приходилось. И, надеюсь, больше не придётся. Вешают такую приблуду, как на фото сверху, и ходишь с ней сутки. А она, зараза, измеряет тебе давление днем каждые 30 минут, а ночью каждый час. И плевать этому механизму, жопу ты вытираешь в туалете или машешь ложкой на обеде.

Но самая беда ночью. Только заснешь - она начинает гудеть. Спать на левой (у кого-то на правой) руке нельзя. Короче, то ещё приключение. Надеюсь, толк с этой процедуры будет. Всем своим подписчикам и читателям желаю крепкого здоровья!

Показать полностью 1
361

Красные флаги про проктологов

Приветики всем. Поговорим про настораживающие знаки с точки зрения пациента. То есть от какого врача лучше бежать и к какому. Как это модно говорить, "рэд флаг". О, и я попробую тут пару отвратных эмодзи 😛. А то что-то все используют, а я как старовер 👨‍🦳

Общение

Вежливый или грубый? Молчун или болтун? Уверенный в себе или постоянно на созвоне с коллегами? Истина где-то посередине. Если общение вас устраивает и вы получаете нужную информацию, при этом не испытывая дискомфорта от общения, то с таким врачом можно и нужно иметь дело.

🚩Не отвечает на вопросы, касающиеся лечения. Сразу фу и нет. Единственное исключение, которое допустимо - если вы уже третий час беседуете с проктологом, а очередь готова штурмовать кабинет.

🚩Врач сразу показывает, кто тут главный. Проктолог должен быть скорее профессиональным другом, но не боссом. Вы ж не нижним идете быть, а на лечение :-)

⚠️ Возраст врача. Опасаюсь стариков - как правило, оперируют по лучшим методикам из своей молодости (70-80-е годы прошлого столетия). Но не все, бывают и уникумы. Врач с опытом работы 1-2 года - тоже не самый лучший выбор, но у него еще нет самомнения до небес, поэтому он не боится советоваться со старшими коллегами. Так что ему можно дать шанс, а там уж смотрите сами. Хотя если подумать, то если врач родился до 1992 г., то это точно рэд флаг.

⚠️При беседе, если и возникают неловкие моменты, никак не корректирует свое общение. Ну, врачи разные бывают, да и пациенты. Тут сами решайте, я в роли пациента не сильно обращаю на это внимание. Кому-то это может быть критично.

Осмотр

🚩Экономия перчаток при осмотре. Слава Богу, мало какие проктологи будут пальцем смотреть попу без перчатки. Но перианальную область пощупать без них - о, таких коллег встречаю частенько )

🚩Проведение инвазивных манипуляций без предупреждения (в т.ч. пальцевой осмотр). В проктологии должно быть всё мягко и по согласию. Если врач врывается в ваш внутренний мир с разбегу, это повод задуматься, будет ли он нежен и при операции (как я рассказывал раньше, от этого сильно зависит болевой синдром).

Диагностика и лечение

🚩Предложение уникальных процедур или препаратов, которые продаются только здесь и сейчас, или же всего в одной аптеке. Повод свалить к другому врачу. Прямо сразу. И прячьте паспорт на всякий случай, чтобы кредит не уболтали взять.

🚩Предложение устаревших методик и процедур. Дело сложное для неподготовленного пациента. Помните, крайне редко требуется делать операцию экстренно, а там не до жиру, быть бы живу. Время подумать (и погуглить) обычно есть. Яркий пример - ирригоскопия для диагностики колоректального рака, или отказ от компьютерной томографии при том же диагнозе (мол, УЗИ и рентгена хватит всем). Ну а про устаревшие операции и последствия я уже рассказывал.

🚩Гомеопатия. Вот тут прямо сразу нафиг. С препаратами неясного действия сложнее - проще согласиться, что условный флавоноид помогает пациенту, чем объяснять, что он не имеет доказанной эффективности. Не вижу ничего плохого и в назначении процедур, которые также не имеют доказанной эффективности - типа ромашковых ванночек для попы. НО! Эти препараты и процедуры должны ДОПОЛНЯТЬ, а не ЗАМЕНЯТЬ лечение.

🚩Предложение дорогостоящих процедур или операций сразу же, не объясняя показаний к ним, и непременно только у этого врача. Почти всегда есть альтернативы, если ситуация плановая (пусть даже малоэффективные конкретно в случае пациента). В конце концов, врачей тоже хватает, несмотря на дефицит кадров. Но даже если показана экстренная операция (например, вскрытие парапроктита), а пациент категорически против, врач предупредит о последствиях и подготовит отказ от лечения.

🚩Запугивание. "Геморрой приведет к раку", "фиброэпителиальный полип малигнизируется" и всё такое. Категорически нет. Откровенная ложь - значит, врач преследует какие-то свои цели. Пора валить.

⚠️Дополнительные консультации у конкретных врачей. Консультации у коллег - это полезно. Но если врач настаивает, что надо идти исключительно к профессору Иванову, и без объяснения причин, то это повод насторожиться.

⚠️Отказ врача от консервативного лечения. Зависит от ситуации. Есть заболевания и осложнения, которые лечатся исключительно хирургически. Но в большинстве случаев консервативная терапия, безусловно, есть. Бывает, конечно, что она не работает. Но врач в таком случае может её назначить и предупредить, что чудес ждать не стоит.

⚠️Диагностика без обследования. Очень мало состояний, которые выявляются при появлении пациента на пороге. Но всё же осмотр необходим. Да, далеко не всегда требуется аноскопия, колоноскопия, ПЭТ на первичном приеме... но если вы очно пришли, а вам без осмотра сказали диагноз и не хотят его подтверждать, пора задуматься.

О да, больше бюрократии богу бюрократии!

О да, больше бюрократии богу бюрократии!

Документация и согласие

🚩 Операции и манипуляции без объяснения и согласий. Обязательно надо знать плюсы и минусы, возможные последствия и осложнения. Информированное согласие тоже должно быть.

🚩Отказ предоставить документацию. Вы пришли официально? Документ должен быть оформлен. Вы пришли неофициально? Консультации и не может быть, вас же тут не было. Если документ из прежних времен, то по заявлению в течение 30 дней он должен быть предоставлен. Да, у нас много бумажек и архивы ломятся от макулатуры.

Как видите, тут нет сравнения "платный или бесплатный". Значимой роли, как ни странно, не играет. И там, и там может быть как соображающий человек, так и откровенный идиот. Вопрос в мотивации. В ОМС системе выгореть проще, у врача задача всё сделать "как положено", не всегда это совпадает с "как надо". В платной системе, впрочем, есть любители продать себя как можно дороже.

А еще бывает, что вроде бы общение без красных флагов, а как-то не задалось. Если это с 1-2 врачами, то лучше, конечно, найти другого (например, вы не доверяете врачам с усами, но без бороды, или аллергия на Среднюю Азию). Но если вы уже десятого меняете, то дело всё же может быть в вас.

Короче, консультируйтесь, общайтесь и подбирайте именно своего врача.

Пикабушник пытается найти оптимального врача после моих пояснений

Пикабушник пытается найти оптимального врача после моих пояснений

Я работаю врачом-колопроктологом/хирургом/онкологом в Москве.

Если есть вопрос по проктологии, то в телеграм (не канал) @drkitsenko. На вопросы там отвечаю бесплатно, то есть даром. Другие контакты и каналы в профиле (там есть прикольные фото в комментариях - трофеи из оперблока).

Если что, пользуйтесь Игнором - это бесплатно, сам использую и вам советую. Всем добра и бодрых поп без красных флажков!

P.S. Надеюсь, вас не стошнило от обилия значков? 🤪🤢🤯

Показать полностью 4
232

Врачи выходили новорожденного весом 415 граммов и ростом 22 сантиметра

Московские врачи три месяца выхаживали ребенка в отделении реанимации, еще два месяца заняли терапия и наблюдение. Сейчас, набрав богатырские 3200 граммов, он здоров и находится дома с семьей.

Будущая мама поступила в перинатальный центр ГКБ №67 имени Ворохобова в Москве с патологией, выявленной в рамках второго скрининга. По итогам консилиума врачи приняли решение о проведении экстренных родов методом кесарева сечения. Малыш появился на свет весом 415 граммов и ростом 22 сантиметра. Его поместили в высокотехнологичный бокс для новорожденных и подключили к аппарату ИВЛ.

В течение трех месяцев врачи в круглосуточном режиме следили за дыханием и питанием ребенка, поддерживали температуру тела, а также проводили терапию. В частности, он прошел лечение от инфекционных заболеваний, пневмонии и легочной дисплазии.

С первых дней жизни врачам помогала и мама. В перинатальном центре для мам обеспечен круглосуточный доступ в отделение реанимации.

Через три месяца малыш смог самостоятельно дышать и был переведен в палату к маме, где еще два месяца получал терапию и набирал вес под наблюдением врачей. В начале мая он прошел контрольное обследование, которое подтвердило, что угрозы для жизни нет. На момент выписки он весил 3200 граммов.

Сегодня в Москве успешно выхаживают 99% новорожденных с низкой массой тела, и возможности для оказания помощи самым уязвимым пациентам постоянно расширяются.

Показать полностью 2
36

Флотирующий тромб (с видео). Случай из практики флеболога

Хочу поделиться сегодняшним (поучительным) случаем из практики. Надеюсь, он заставит кого-то задуматься о своих ногах вовремя.

Пациентка: 45 лет. Пришла не с жалобами на ноги как основную проблему, а для допуска к плановой операции на брюшной полости. Требовалось УЗИ вен нижних конечностей и мое заключение как флеболога.

Жалобы: Да, они были, но пациентка жила с ними давно и считала "просто варикозом", с которым разберется после основной операции:

  • Выраженные, выпирающие вены на ногах.

  • Отечность к вечеру.

  • Чувство тяжести в ногах.

Важно: Длительный анамнез варикозной болезни.

Осмотр: Классическая картина запущенного варикоза:

  • Множество расширенных, извитых вен.

  • Кожные изменения – гиперпигментация (коричневые пятна) в нижней трети голеней.

  • Признаки локального воспаления (небольшое покраснение) по ходу вариксов.

Золотое правило: Консультация флеболога всегда должна дополняться УЗИ вен нижних конечностей! Глазами и руками мы видим только поверхность. УЗИ – это наше "рентгеновское зрение" для вен.

И вот тут – находка! УЗИ-картина:

1. Тромбоз притоков большой подкожной вены (основной поверхностной вены ноги). Уже нехорошо.

2.  Самое плохое: Тромбы переходят в ствол большой подкожной вены. В самой большой подкожной вене обнаружен флотирующий тромб длиной 2,7 см!

Если бы не эта плановая операция на животе и обязательный предоперационный скрининг, пациентка не пришла бы ко мне сейчас. Она бы продолжала жить с варикозом, планируя заняться им "потом", абсолютно не подозревая о тромбозе в своей поверхностной вене.

Тактика (срочная!):

1. Немедленное начало антикоагулянтной терапии (кроворазжижающие препараты) – чтобы остановить рост тромба и дать организму начать его растворять/организовывать, а главное – предотвратить отрыв.

2. Ношение медицинского компрессионного трикотажа 2-го класса компрессии – для улучшения венозного оттока, уменьшения отека.

3. Частые пешие прогулки (исключая статику и тяжести) – чтобы "включать" мышечно-венозную помпу голени и гнать кровь вверх.

Сейчас главное – стабилизировать тромбоз. Через 3 недели, возможно закрыть основную вену с помощью лазерной процедуры. Это будет профилактикой повторного тромбоза в будущем.

Выводы и предупреждение:

1.  Варикозная болезнь – это не косметическая проблема. Это хроническое прогрессирующее заболевание, чреватое серьезными осложнениями: тромбозом, трофическими язвами, кровотечениями.

2.  Тромбоз может развиться и в поверхностных венах (ТПВ), и перейти в глубокие вены. Особенно при флотации – это прямой путь к ТЭЛА.

3.  Отеки, тяжесть, выпирающие вены, пигментация – это звонок. Не списывайте на "усталость" или "возраст".

4.  УЗИ вен – абсолютно необходимый метод диагностики. Не отказывайтесь от него, если врач рекомендует.

5.  Компрессионный трикотаж – это лечение, а не просто колготки. Носите его, если назначили.

6.  Не откладывайте лечение варикоза "на потом". "Потом" может наступить осложнение.

Эта пациентка очень вовремя попала на УЗИ. Надеюсь, ее история заставит кого-то из вас, читающих этот пост, не игнорировать сигналы своих ног и вовремя обратиться к специалисту. Берегите себя!

Если у вас есть варикоз - что вас останавливает пойти к врачу?

Если тема здоровья вен вам интересна, в моем ТГ-канале я регулярно разбираю сложные случаи, отвечаю на вопросы подписчиков. Присоединяйтесь: https://t.me/flebolog_alokov

Показать полностью 3
224

Химерические лимфоциты: как технология CAR-T побеждает рак и аутоиммунные заболевания

В медицине иногда случается так, что у давным-давно известного лекарства находят новые свойства. Так, например, было с «Оземпиком», который изначально предназначался для лечения сахарного диабета 2 типа. Однако быстро выяснилось, что препарат способен бороться с лишним весом, да настолько эффективно, что теперь именно так и воспринимается в первую очередь.

С CAR-T (Chimeric antigen receptor-T) всё было похожим образом. Изначально данный метод терапии предназначался для лечения онкологических заболеваний, но теперь его начали применять и против группы аутоиммунных болезней. Что это такое и как она работает, эта CAR-T? Несмотря на то, что это достаточно сложная технология, принцип работы очень прост.

Наша иммунная система весьма несовершенна, так что когда какие-то клетки решают, что пора бы им мутировать, она их просто-напросто не замечает. А даже если и замечает, то изменённые клетки быстренько прикидываются нормальными.

CAR-T позволяет однозначно указать T-клеткам иммунной системы, что именно нужно атаковать. Для этого пациенту проводят лейкаферез, забирая Т-лимфоциты (это один из видов лейкоцитов). Затем Т-клетки модифицируют, меняя им ДНК, из-за чего они отращивают усы и бороду на своей оболочке рецепторы, позволяющие атаковать другие клетки. Какие — зависит от того, какой рецептор вырастили на оболочке:

Потом изменённые CAR-T клетки размножают и возвращают пациенту, с которым предварительно проводят подготовительные мероприятия. Ну а дальше как повезёт: возможно как полное излечение, так и частичный ответ.

В настоящее время технология «промышленно» применяется для лечение следующих заболеваний:

  • острый лимфобластный лейкоз;

  • диффузная крупноклеточная В-лимфома;

  • первичная медиастинальная В-крупноклеточная лимфома;

  • множественная миелома;

  • мантийноклеточная лимфома;

  • другие виды онкологических заболеваний, вызванных аномальным поведением B-клеток.

Но это не полный список, испытания идут полный ходом и CAR-T постоянно пытаются приспособить для лечения других видов рака. Пока с сильно переменным успехом, так как лечение солидных (с разрастанием тканей) опухолей сильно затруднено: окружение мутировавших клеток мало того, что не даёт толком CAR-T клеткам пробиться к виновникам заболевания, так ещё и активно их травит. Если бы опухоли состояли только из мутировавших клеток, всё было бы в разы проще.

Небольшое отступление: в попытке выжить мутировавшая клетка становится настолько изобретательна, что нашей природной системе иммунитета остаётся только обзавидоваться. Это бы упорство да в нужное русло…

Одной из задач всей CAR-T технологии является поиск нужных антигенов — частичек изменённых клеток, которые свойственны только ей. Если таких антигенов нет, то и CAR-T будет бесполезна — при нацеливании на другие участки модифицированные T-клетки съедят не только опухоль, но и здоровые ткани.

Ещё одно отступление. К сожалению, название «антиген» не очень удачное, потому что под «генами» обычно понимаются участки ДНК, а антигены — это вообще любые частицы чужеродных веществ.

B и CD19

В настоящее время самой частой мишенью для модифицированных T-клеток становится белок CD19:

Обитает он на поверхности B-лейкоцитов и фолликулярных дендритных клетках кроветворной системы, чем и вызвана его «популярность» в терапии.

Ну а B-клетки — это один из видов лимфоцитов крови, основная функция которых — трансформироваться в плазматические клетки, которые выделяют антитела. Антитела, в свою очередь, связываются с поверхностными антигенами, благодаря чему иммунная система может распознать элементы, которые следует уничтожить.

Когда B-клетки по каким-то причинам начинают вести себя не так, человек заболевает. Это может быть как специфический вид онкологии, так и аутоиммунное заболевание.

B-клетки и аутоиммунная реакция

Аутоиммунные заболевания — это целый ряд заболеваний, среди которых как широко известный диабет 1-го типа, ревматоидный артрит, так и совсем редкие, встречающиеся с частотой 20-30 случаев на миллион человек. По типам и количеству аутоиммунные болезни могут посоперничать с онкологическими, настолько их много и настолько они разнообразны. При этом летальность аутоиммуннок куда ниже, и современное лечение способно вывести человека в длительную ремиссию.

Причины возникновения подобных заболеваний тоже весьма обширны и до конца не изучены. Однако в ряде случаев они связаны с аномальной работой всё тех же B-клеток: по какой-то причине эти клетки начинают вырабатывать антитела к здоровым тканям организма (они носят название аутоантител). Иммунная система, получив ложное целеуказание, с радость начинает поедать человека.

И вот тут кому-то пришла в голову идея: если CAR-T способна уничтожить раковые B-клетки, то чего бы не попробовать таким же образом уничтожить аутоиммунные?

Сказано — сделано, уже несколько лет как подобная терапия проходит испытания.

Последний шанс

Бывает так, что даже самое современное лечение не даёт никакого результата для некоторых людей, хотя остальным помогает. Именно такой случай произошёл в Германии: в Рурский Университет, что в Северном Рейне — Вестфалии, поступили двое пациентов: 72-летний и 54-летний мужчина с тяжёлыми аутоиммунными поражениями нервной системы по типу хронической воспалительной демиелинизирующей полирадикулоневропатией (ХВДП). За страшным названием кроется заболевание, когда собственные иммунные клетки атакую миелиновую оболочку нервов:

Всё это приводит к тому, что нервные импульсы перестают нормально передаваться, в результате чего человек постепенно теряет контроль над своим телом. Именно это произошло с двумя обсуждаемыми пациентами. Диагноз им поставили в 2022 году в местных больницах и пытались вылечить стандартными методами. Причём лечение было комплексным, врачи сделали всё, что только было в их силах. Увы, не получилось, так что на момент попадания в Рурский Университет они были глубоко инвалидизированы, утратив возможность нормально перемещаться:

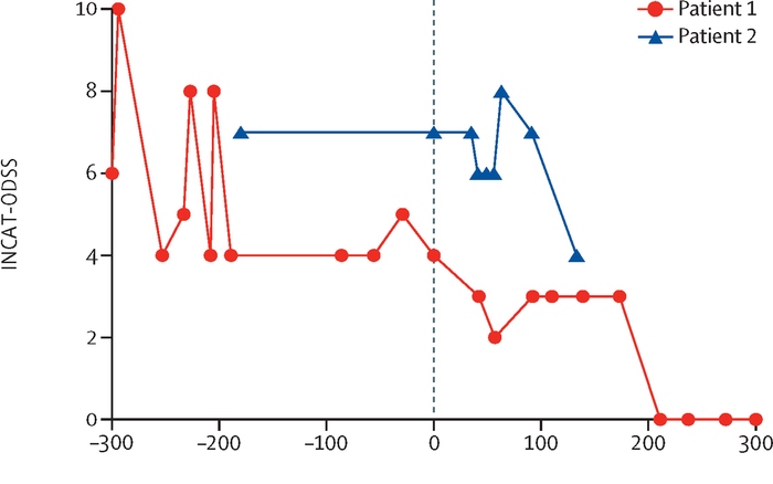
Уровень инвалидности пациентов по общепринятой шкале ODSS

Уровень инвалидности пациентов по общепринятой шкале ODSS

Так как ситуация была угрожающей, обоим мужчинам была предложена CAR-T терапия (на графике отмечена пунктирной линией как день 0). Направлена она была на истощение B-клеток, запустивших аутоиммунную реакцию.

Инфузию CAR-T обоим мужчинам сделали 1 раз, после чего стандартное лечение полностью прекратилось. У обоих пациентов были побочки, но со всеми справились. Результаты лечения на графике:

Если до лечения CAR-T двигательная активность пациентов не превышала 200 метров в день, то после значительно выросла. Первый пациент так и вовсе стал ставить рекорды в свои 72 года.

Состояние нервной системы контролировалось в течении 10 месяцев с помощью анализов и инструментальных методов, которые показали, что нервная функция регенерировала. Что важно — полностью исчезли и титры аутоантител. Это позволило исследователям предположить, что в результате глубокого истощения B-клеток были уничтожены плазмобласты, которые и производили аутоантитела. Если эта теория верна, то перед нами случай полного излечения аутоиммунного заболевания, а не банальная ремиссия.

CAR-T всем?

Какие выводы можно сделать из исследования? Самое главное — инновационное лечение помогло там, где не помогло ничего другого. Фактически, люди были спасены.

Из второстепенного: в отличие от поддерживающего лечения, которое при традиционных методах должно проводиться всю жизнь, CAR-T справилось за один раз. Если проблема была именно в неправильных B-клетках, а не где-то поглубже (в костном мозге, например, который производит лимфоциты), то люди действительно вылечились.

Так если CAR-T такое хорошее, почему оно до сих пор считается последней линией терапии? Чего бы не забросить традиционные методы?

Если отставить в сторону некоторую экспериментальность подхода, то причина банальна — деньги. Использование генетически модифицированных клеток стоит сотни тысяч долларов/евро всего за 1 курс. Традиционные методы в разы дешевле, вот их и применяют, если есть эффект. А пока остаётся ждать, когда ценник упадёт.

P.S. Ещё у меня есть бессмысленные и беспощадные ТГ-каналы (ну а как без них?):

Вот тут про молекулярную биологию, биотех и новых исследованиях: https://t.me/nextmedi;

Мой личный, куда сваливается наука и всякое гиковское: https://t.me/deeplabscience.

Показать полностью 6
10

Сложное имя

Я порой улыбаюсь, когда вижу сообщения «Георгий Ольметович, подскажите..» или «Цикорий Олегович, пришли анализы, посмотрите, пожалуйста».

Но на днях моя дикция и запоминание имен изменили уже мне. Ко мне пришел Магомедалиев Магомедсалам Магомедгаджиевич (данные немного изменены, ну насколько возможно).

В общем и целом, ни разу правильно не выговорил.

20
Вопрос из ленты «Эксперты»

Ребенку одновременно и 5, и 10 лет. Как это возможно?

Сегодня расскажу вам о костном возрасте.

Процессы оссификации (окостенения) скелета плода начинаются примерно с 5 месяца внутриутробного развития.

Этот процесс продолжается после рождения и имеет определенную последовательность развития эпифизарных центров (точек роста) в костях.

Костный возраст (КВ) - степень оссификации (зрелости) зон роста, которая определяется путем оценки рентгенограммы кистей рук с лучезапястными суставами методом Грейлиха и Пайла (1959) и/или методом Таннер-Уайтхауса (TW2, 1975). Эти методы основаны на сравнении полученных рентгенограмм со специальными атласами с изображениями, соответствующих определенным возрастам для каждого пола.

По методу TW2 оцениваются 20 точек окостенения. Это более трудоемкий и точный метод. Особенно помогает нам при неправильном порядке оссификации.

Лучевая нагрузка при проведении рентгенографии кистей небольшая, а контрольное исследование требуется только 1 раз в год (при необходимости). Поэтому не нужно бояться данного метода диагностики.

Подготовка не требуется, проводится детям старше 3-5 лет (раньше - по показаниям).

В среднем девочки достигают скелетной зрелости при КВ в 14-15 лет, мальчики - в 16-17 лет.

Поэтому рост и завершается обычно в эти сроки, а не 20-25 лет.

Пример

Кисти мальчика 8 месяцев

Кисти мальчика 15 лет

Допустимое отклонение от хронологического возраста - 2 года. Оцениваем обычно снимки сами (врачи), так как рентгенологи могут ошибиться, а часто точная оценка очень важна в установлении диагноза или решении вопроса о терапии гормоном роста.

Отставание КВ встречается при таких заболеваниях, как гипотиреоз, дефицит гормона роста, гипопитуитаризм.

Ускорение КВ - при преждевременном половом развитии, высокорослости, дисфункции коры надпочечников.

Так вот ответ на первый вопрос - по рентгенограмме КВ ребенка может быть на 5 лет, а его паспортный возраст - 10 лет. Чаще всего мы видим такую картину при дефиците гормона роста.

А вашим деткам проводили такое исследование?

Показать полностью 2
Отличная работа, все прочитано!