
Лига биржевой торговли
Что делать в случае введения санкций в отношении Альфа-Банка, Тинькофф и Росбанка?
В предыдущем посте разобрали слухи касательно введения новых антироссийских санкций.
На населении больше всего скажутся санкции в отношении финансовой системы (речь шла про ограничения SWIFT в Тинькофф Банке, Альфа-Банке и Росбанке).
Сегодня пришло подтверждение, что новые санкции будут введены в годовщину начала СВО - 24 февраля 2023.
Предлагаю порассуждать, как действовать, если слухи по санкциям в отношении банков подтвердятся.
Как действовать, если будут введены санкции в отношении указанных банков?
1. Ничего нового эти санкции не привнесут. Единственное, на что они повляют - это возможность делать валютные переводы. Поэтому не нужно принимать поспешных решений и идти продавать там всю валюту.
2. Если у вас имеются валютные активы в одном из банков, который может оказаться под санкциями, возможно не стоит делать ничего. Если же хочется снизить риски и уйти из "токсичных валют", ничего не мешает конвертировать доллары и евро по банковскому или биржевому курсу, например, в юани - рубль будет укрепляться и ослабевать примерно одинаково ко всем основным иностранным валютам. Юаням в данный момент блокировка не угрожает. Снять доллары и евро, которые поступили до 09.03.2022, наверняка, успели все желающие, поэтому продление валютных ограничений также не должно стать сюрпризом.
3. Быть в валюте и при этом не покупать её возможно через еврооблигации - пример заработка на таких инструментах приводил в посте. Это позволит получать купонный доход (как по депозиту) и зарабатывать (или терять) на росте или снижении курса валюты
4. Если у вас в указанных банках хранятся только рублевые активы - не имеет смысла что-либо делать вообще, поскольку рублевым балансам санкции никак не угрожают.
5. Риски торговли валютными инструментами через брокеров в указанных банках возрастают, поскольку возможность как переводить туда валюты, так и выводить её обратно (ровно и как и возможность покупки валюты через биржу) может быть ограничена из-за санкций.
6.Кроме того, нужно помнить, что в отношении Альфа-Банка и Росбанка ранее уже были введены санкции (например, Альфа-Банк еще с апреля 2022 года не проводит валютные переводы в долларах и евро, а также не имеет возможности помочь клиентам с консервацией данных валют по биржевым курсам). Таким образом, ряд ограничений действует уже сейчас после санкций со стороны США, а европейские санкции лишь юридически закрепят ряд позиций.
10-му пакету санкций потребовалась силиконовая смазка Акции и инвестиции
📉IMOEX -0.2% ЕС не смог согласовать 10-й пакет санкций из-за разногласий по каучуку, сейчас рассматривается запрет на экспорт биде, чаш унитазов, смывных бачков и подобных сантехнических товаров. К сожалению это не помогло индексу выйти в плюс, хотя в начале дня IMOEX попытался отыграть часть падения.
Внешний фон продолжает оставаться негативным, сегодня Литва прекратила взаимодействие с Белоруссией по бесперебойному пропуску транспорта.
Кстати ЦБ сегодня сообщил, что доля розничных инвесторов на рынке акций в среднем за январь составила 80%, а в отдельные дни она достигала 86%. Ну теперь вы знаете кто виноват в распродажах😁
В докладе есть диаграмма где видно, что с февраля 2022 года доля физических лиц в объеме торгов выросла примерно в 2 раза, а средние объёмы упали примерно в 2 раза. Это наглядное подтверждение моего тезиса о том, что инвесторы покинули РФР🧐
📈USDRUB +0.3% В январе месячный объем торгов на российской валютном рынке составил 5,4 трлн руб., что является минимальным показателем за последние годы. Причина сокращения — снижение продаж валюты экспортерами при одновременном сокращении спроса на нее со стороны резидентов.
Нечего нового, никто не хочет покупать доллар, на который потом только на экране монитора можно любоваться🤷♂️
Кстати Эльвира Набиуллина сообщила, что либерализации существующих валютных ограничений не будет, ограничения на снятие наличной валюты будут продлены, расширять лимит на вывоз $10 000 наличных из страны ЦБ также не планирует🤔
Банкиры предлагают повысить лимит на ввоз в Россию валюты в 10 раз до $100 тысяч. Лично я сомневаюсь что им позволят, во всяком случае сейчас😐
📈RGBI +0.1% Ставка в марте может быть повышена, если реализуются риски — ЦБ
Падение индекса гос. облигаций нам тоже намекает на возможное повышение ставки в марте😉
Так же ЦБ в докладе сообщил, что существенный рост бюджетного дефицита в январе 2023 г. до 1,76 трлн руб. произошел преимущественно под влиянием разовых факторов. В последующие месяцы бюджетный дефицит будет формироваться в соответствии с плановыми объемами на 2023 год🤔
📈Самолёт +0.5% Планирует провести IPO своего фиджитал-сервиса в сфере недвижимости Самолет Плюс до 2025 года.
Вот вам и оптимизм! Самое время для IPO, когда индекс в день по 3% теряет💪
📉Северсталь -0.2% Не отказывается от выплаты дивидендов, намерена вернуться к этому вопросу, как только экономическая ситуация позволит прогнозировать «в долгую».
Котировки не реагируют на эту новость, физикам дивиденды нужны сразу, а не «в долгую»😉
https://t.me/marketinvestnews/742
Биржевое распределение вероятностей
Кто не первый день торгует на бирже, тот знает, что для описания вероятностных процессов происходящих на биржевых торгах не подходит формула нормального распределения вероятностей (распределение Гаусса). Рассмотрим нормальное распределение вероятностей (НР) и биржевое распределение вероятностей (БР).
Нормальное биржевое распределение
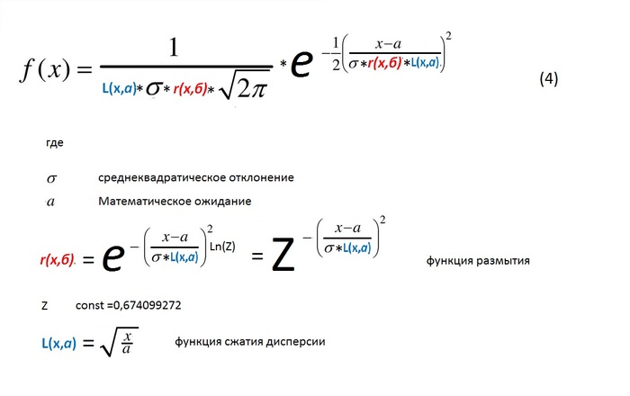
Первое отличие БР от НР заключается в том, что БР имеет более «толстые хвосты». То есть, немного большая часть вероятностных событий находится дальше от точки математического ожидания. Этот факт можно объяснить тем, что в НР б - среднеквадратическое отклонение (волатильность) является константой, а в БР волатильность величина переменная и тоже случайная. Наличие своей дисперсии у волатильности дает нам дополнительное «размазывание» плотности вероятностей.
Возьмем формулу нормального распределения:
Поскольку б (среднеквадратическое отклонение) для БР переменная, то логично было бы представить ее в виде функции, либо добавить к текущему значению б «функцию размытия» r(x,б). Тогда для биржевого распределения будем иметь формулу следующего вида:
Функция размытия r(x,б) должна быть такой, чтобы итоговая функция:
- была близка по форме к нормальному распределению
- имела более толстые хвосты
- площадь ограниченная графиком должна быть равна 1 ( сумма всех вероятностей равна 1)
Существует такая функция удовлетворяющая вышеперечисленным условиям:
Подставляя (3) в (2) получим функцию распределения вероятностей на основе нормального распределения, но с более толстыми хвостами. Назовем ее «биржевое нормальное распределение» (БНР)
Полученное распределение показывает, что вероятность распределена в виде узкого канала, либо идет смещение в сторону начавшегося тренда. То есть возможность получения прибыли лежит в работе внутри канала, либо в следовании тренду.
«Логнормальное» Биржевое распределение
В реальной торговле (например, акциями) у нас не бывает отрицательных цен. Изменение цены актива в меньшую сторону (приближение к нулю) приводит к уменьшению дисперсии, выраженной в абсолютных величинах. Изменение цены с 1 рубля до 2 рублей в относительных величинах будет равно 100%, но в абсолютных изменение будет всего на 1 рубль. В вышеприведенных формулах используются абсолютные значения дисперсии. Поэтому нам необходимо учесть уменьшение дисперсии в зависимости от уменьшения цены. Обычно для таких целей используют логарифмическую зависимость. Но такая задача гораздо легче решается с помощью квадратного корня.
Для этой цели б (среднеквадратическое отклонение) умножается на функцию сжатия дисперсии L(x,a)=(х/a)^0.5
Полностью формула биржевого распределения вероятностей выглядит следующим образом:
В сравнении с логнормальной функцией распределения она выглядит следующим образом:
LN – логнормальное распределение; БР – распределение по формуле (4)
В данном случае, мы так же видим более толстые хвосты, чем у обычного логнормального распределения. Полученная формула является более подходящей для описания распределения вероятностей при торговле на бирже. Но в дальнейшем, данная формула требует обкатки в реальных условиях.
Инопланетяне похитили рост Мосбиржи Акции и инвестиции
📉IMOEX -3% Негативный внешний фон продолжает оказывать серьёзное давление на котировки, новости поступают тревожные: Власти Германии, Бразилии и Франции призывают своих граждан немедленно покинуть территорию Белоруссии; Посольство США в Москве призвало граждан США полностью отказаться от поездок в РФ или немедленно покинуть нашу страну в связи с СВО; Совет Федерации 21-22 февраля проведет внеплановое заседание; ЕС в рамках 10-го пакета антироссийских санкций намерен отключить Тинькофф Банка, Альфа-банка и Росбанка от SWIFT.
За 2 дня индекс растерял весь рост февраля, если будет ещё один такой день, то испарится рост с начала года. Такими темпами и локальный минимум можно нарисовать. Возможно, что уже есть новости про которые мы пока не знаем😳
Кстати не все согласны, что падение связано с новой острой фазой СВО. Ну если это не так, тогда наверное инопланетяне похитили рост Мосбиржи😁
📈USDRUB +1% Доллар еле живой, особенно если учесть падение индекса РТС на 4%. Но с другой стороны, кто будет покупать виртуальный доллар в неспокойное время 🤷♂️ все берут наличку.........
📉TCSG -6.8% 📉Росбанк -7.7% ЕС в рамках 10-го пакета антироссийских санкций намерен отключить Тинькофф Банка, Альфа-банка и Росбанка от SWIFT. Десятый пакет санкций Евросоюз готовится согласовать к 24 февраля.
Ситуация осложняется тем, что теперь клиенты будут опасаться хранить любые иностранные активы на банковских и брокерских счетах😔
📉VK(mail) -5.3% VK начал забывать то, чем он занимался прошлой осенью. Компания инвестирует в разработку базовой версии игрового движка 1 млрд рублей, хотя в сентябре они продали My.Games за 642 миллиона долларов🤔
📉Полиметалл -6.3% 📉Полюс Золото -4.8% Котировки золота снижаются со 2-го февраля и за это время потеряли более 5% от максимума. Золото падает на укреплении доллара, который растёт из-за роста инфляции, так-как ФРС будет поднимать ставки😳 Секта "роста золота вместе с инфляцией" приуныла 😁
📉Роснефть -1.2% 📉Газпромнефть -0.6% Лучше рынка, хотя тоже падают. Экспорт российской нефти и нефтепродуктов суммарно вырос с 7,9 млн баррелей в сутки в декабре до 8,2 млн б/с в январе в преддверии вступления в силу эмбарго ЕС и ограничения цен G7 на продукты переработки. Экспорт нефти увеличился почти на 300 тыс. б/с, до 5,1 млн б/с, несмотря на дальнейшее снижение поставок в ЕС.
У нефтянки всё намного лучше, чем ожидали участники рынка💪
📉НКНХ -16% Акции в лидерах падения после 2-х дней невероятного роста, в моменте котировки теряют более 16%. За последние 2 дня акции прибавили более 37% без явных новостей, сегодня участники рынка решили зафиксировать прибыль. Вчера были опубликованы результаты СД, но про дивиденды ни слова. Дополнительным негативом стал общий обвал рынка😔
Инфляция и дефляция
Последнее время большинство людей, торгующих на фондовой бирже, внимательно следят за американской статистикой по инфляции, так как именно от инфляции будет зависеть процентная ставка ФРС.
Инфляция — повышение общего уровня цен на товары и услуги. Обратный процесс, то есть снижение цен — называют дефляцией.
Другими словами инфляция - обесценивание денег. Данный процесс происходит когда спрос опережает предложение. Важно отметить, что небольшая инфляция необходима для развития экономики
Разумеется, при высокой инфляции на одну и ту же сумму денег через некоторое время можно будет купить меньше товаров и услуг, чем прежде. В этом случае говорят, что покупательская способность денег снизилась, деньги утратили часть своей реальной стоимости
Понижение покупательской способности негативно отражается на спросе, экономическом росте, уровне жизни населения, настроениях в обществе.
Что вызывает рост инфляции?
Если уровень спроса на товары и услуги превышает возможности предложения по его удовлетворению, говорят о проинфляционном влиянии факторов со стороны спроса
Иногда на рост спроса могут повлиять слишком доступные кредиты, ускоренный рост номинальных доходов. Часто эти источники избыточного спроса называют «монетарными факторами инфляции» — давлением на цены в связи с созданием излишнего количества денег
Когда дисбаланс на рынке товара или услуги возникает по причине недостаточного предложения, например, из-за неурожая, ограничений на ввоз продукции из-за рубежа, действий монополиста
Может быть вызвана ростом издержек на производство и реализацию единицы продукции — из-за удорожания сырья, материалов, комплектующих, повышения расходов предприятий на заработную плату, налоги, процентные платежи и других затрат. Повышение издержек может привести также и к снижению объемов производства и, далее, к формированию дополнительного проинфляционного давления из-за недостаточного предложения
Рост цен на импортируемые компоненты затрат может быть обусловлен как повышением мировых цен, так и снижением курса национальной валюты. Кроме того, ослабление национальной валюты может напрямую влиять на цены конечной ввозимой из-за рубежа продукции. Общее воздействие изменения обменного курса на динамику цен называют «эффектом переноса» и часто рассматривают как отдельный фактор инфляции
Для дефляции все факторы работают наоборот
Экономическая теория выделяет как особый фактор инфляционные ожидания — предположения относительно уровня будущей инфляции. Ожидаемый уровень инфляции учитывается производителями при принятии решений, касающихся установления цен на их собственную продукцию, ставок заработной платы, определения объемов производства и инвестиций. Инфляционные ожидания домохозяйств влияют на их решения о том, какую часть средств, имеющихся в их распоряжении, направить на сбережение, а какую — на потребление. Такие решения влияют на спрос и предложение товаров и услуг и, в конечном счете, на инфляцию.
ЦБ каждой страны устанавливает свою цель по инфляции для стимулирования экономики. Например, на данный момент цель ЦБ РФ по инфляции составляет 4%.
Влияние инфляции на фондовый рынок
С одной стороны рост инфляции вызывает рост процентных ставок в экономике, как следствие растет требуемая доходность от вложений в акции и снижается коэффициент P/E (т.е. капитализация должна падать).
Но инфляция – это не что иное как увеличение цен на производимые компаниями товары т.е. рост инфляции приводит к более высоким темпам роста прибыли компаний (E в коэффициенте P/E).
Какое из влияний инфляции пересилит нужно смотреть в каждом конкретном случае. Как правило, первой реакцией является снижение фондового рынка. Связано это с тем, что требуемая от бизнеса доходность быстрее реагирует на рост процентных ставок в экономике вызванный ростом инфляции, чем прибыль компаний на рост инфляции.
Теперь про дефляцию
При дефляции люди перестают тратить, так как можно подождать и позже купить за те же деньги чуть больше, чем раньше. Но если спрос падает, то нет и необходимости производить товары в том же объеме. Производство сокращается, а это ведет к замедлению экономического роста.
Последствия дефляции:
Спираль дефляции. Наиболее опасным для экономического роста следствием дефляции считается вероятность возникновения спирали «спад — снижение цен». Это ситуация, когда снижение уровня цен вызывает цепную реакцию: снижение производства → снижение заработной платы → рост безработицы → снижение спроса → очередное снижение уровня цен, которое запускает следующие пункты на новый виток
Сокращение ВВП. При падении спроса на товары и услуги производства вынуждены снижать цены, что отрицательно сказывается на показателях номинального валового внутреннего продукта (ВВП).
Рост безработицы и уменьшение зарплат. Во время дефляции работодатели, сталкивающиеся с необходимостью снижать цены, а значит, несущие издержки, вынуждены перекладывать их на работников и снижать зарплату, а иногда и уволнять сотрудников
Увеличение реальной стоимости долга. Дефляция связана с увеличением процентных ставок, что приведет к увеличению реальной стоимости долга. В результате потребители, скорее всего, отложат свои расходы.
Дефляция, как и инфляция, тоже бывает положительной. Среди положительных последствий дефляции отмечают:
Рост экономики, исходя из реальных потребностей населения. Дефляция может сменить бурный, местами неоправданный рост потребления спокойным развитием экономики, исходя из адекватных и реальных потребностей
Снижение или полное исключение финансовых кризисов неплатежей, ликвидности. Повышение ценности денег позволяет избежать избыточного кредитования — вместо жизни в долг люди и предприятия могут себе позволить жить на собственные заработки
Снижение риска надувания пузырей на рынках активов
Чтобы застраховаться от дефляции, инвесторы могут покупать облигации инвестиционного уровня, акции компаний потребительского сектора, дивидендные акции и хранить средства в наличных деньгах.
Важны не инфляция и дефляция сами по себе, а правильный баланс всех экономических показателей, при котором происходит рост, а не падение экономики и, соответственно, улучшение, а не ухудшение уровня жизни людей.
И инфляция, и дефляция способны повлиять на экономику как негативно, так и позитивно.
День всех влюблённых не удалсяАкции и инвестиции
📉IMOEX -1.4% Индекс сегодня уверенно снижается с самого открытия торгов, в моменте котировки теряли более 1.7%. Внешний негатив оказывает серьёзное давление на котировки, власти Германии, Бразилии и Франции призывают своих граждан немедленно покинуть территорию Белоруссии из-за боевых действий на Украине. Посольство США в Москве призвало граждан США полностью отказаться от поездок в РФ или немедленно покинуть нашу страну в связи с СВО.
Инвесторы опасаются, что СВО входит в новую острую фазу и спешат зафиксировать прибыль. Индекса IMOEX с 10.12.2022 прибавил уже более 10%😔
📈VK(mail) +1.5% Совет директоров VK одобрил возможность редомициляции компании с Британских Виргинских островов в Российскую Федерацию («Россия») при условии соблюдения применимых законодательных и регуляторных требований🥳
📈Лукойл +0.0% Уверенно обгоняет индекс, в то время как Вячеслав Володин поручил проверить информацию о возможных поставках топлива на Украину с %НПЗ Лукойла. Как такое можно объяснить?! Возможно, шортовиков везут на стоп или в закрытой телеге сказали «покупать»🤷♂️ В любом случае, новость однозначно плохая.....
📈Татнефть +0.4% Продолжает радоваться новой формуле расчёта НДПИ. Новая формула расчёта НДПИ также оказывает поддержку Лукойлу👆
📈НКНХ +11.9% Акции снова в лидерах роста, в моменте котировки поднялись более чем на 17%. Правительство и химические компании начали очередной круг согласования условий вывода на биржу товаров крупнотоннажной химии.
Конечно слабо верится, что рост вызван именно этой новостью. Сегодня опубликовали результаты СД, планируют досрочно переизбрать СД, про дивиденды ни слова🤔
📉ММК -2.2% 📉НЛМК -2.6% 📉Северсталь -1.6% Мировые соглашения ФАС с металлургами могут быть утверждены в конце марта, но металлурги этому не особо рады🤷♂️
📉USDRUB -0% Доллар сегодня уверенно снижался, в моменте котировки опустились ниже 73 рублей. ЦБ продолжает оказывать давление на валюту, в период с 7 февраля по 6 марта продажи на внутреннем рынке юаней составляют 8,9 миллиарда рублей в день.
Кроме того, инфляция в США в январе замедлилась до 6,4%, но аналитики ожидали 6,2%😔
📉QIWI -2.3% Банк «Открытие» сообщил, что вышел из состава акционеров платежной системы Qiwi. «Банк Открытие реализовал 21 426 733 акции класса Б Qiwi и больше не является акционером Qiwi», — говорится в сообщении.
Пока нет конкретики, сложно сказать как новость повлияет на котировки🤔
Нижнекамская нефтехимическая ракета Акции и инвестиции
📈НКНХ +15.5% Акции вырвались в лидеры роста без явных новостей, в моменте котировки поднялись более чем на 20%, очень похоже на очередной разгон в 3-ем эшелоне.
Однако, сегодня проходит СД с единственным вопросом в повестке: Рассмотрение вопроса о подготовке к проведению внеочередного Общего собрания акционеров ПАО «Нижнекамскнефтехим».
Возможно, что инсайдеры уже знают о принятых решениях🧐
📈EURRUB +0.9% Евро сегодня впервые с 26.04.2022 поднялся выше 79 рублей. Котировки растут уже четвёртую торговую сессию подряд, с момента вступления в силу эмбарго ЕС на импорт нефтепродуктов. За 4 дня евро прибавил более 4%💪
📈Татнефть ап +1.6% Нефтяные компании сегодня чувствуют себя лучше рынка. Правительство внесло в Госдуму законопроект об изменении формулы расчета НДПИ и экспортной пошлины. Расчёта налога будет привязана к цене Brent с дисконтом в $25 за баррель.
Участники рынка ожидали более сурового повышения налогов и восприняли эту новость позитивно🥳
📈Система +0.6% АФК Система в своём блоге на Смартлабе сообщила, один из крупнейших заводов Биннофарм Групп в 2022 году увеличил на 25% выпуск лекарственных препаратов💪
📉RGBI -0.4% НРА ожидает порядка 10 дефолтов в 2023 году в сегменте ВДО. «Вероятность дефолтов в 2023 году по сектору ВДО мы оцениваем как существенную и предполагаем, что их количество в этом году может достигнуть 10 эмитентов», — говорится в аналитическом обзоре НРА «Долговой рынок России – 2022. Анализ дефолтов»😔
📈Газпромнефть +0.1% Правительство РФ внесло в Госдуму законопроект о налоговом вычете по НДПИ для Газпромнефти на строительство транспортной инфраструктуры для транспортировки жидких углеводородов, добываемых на территории полуострова Ямал. Документ предусматривает предоставление компании «налогового кредита» в размере 1,111 млрд рублей на период с 1 апреля 2023 года по 31 марта 2029 года включительно🧐
📈Черкизово +0.5% Оптовая цена на живых свиней на неделе с 6 по 10 февраля 2023 г. опустилась на 4% до 98 руб. за кг, свидетельствуют данные ценового мониторинга агентства AD Libitum. Это минимальные значения с декабря 2020 г., когда стоимость свиней также падала ниже 100 руб. за кг🤔












