
Сообщество Ремонтёров
Яблочки, яблочки или дела Хсовые. Часть 2.
Всех приветствую!
Недавно делал ремонт iPhone X с симптомами нет сети и wi-fi
https://pikabu.ru/story/yablochki_yablochki_ili_dela_xsovyie... и, как оказалось, весь ремонт был зря - потрачено много времени и это не принесло никаких результатов.
Так вот.
Исправляюсь:
Восстановление яблока часть вторая.
После моего ремонта как известно отказал тачскрин и я недавно выяснил, что оказались в обрыве и коротком замыкании 2 важные дорожки синхронизации тачскрина с драйвером.
Плюс ко всему периодически терялась сеть.
Цена за работы осталась прежней (хоть я и провозился с ней часов 6), но прибавилась стоимость покупки платы, заблокированной на icloud (+4000р к цене):
Слева у меня плата клиентская, а справа - моя (только что спизженная купленная).
Процесса располовинивания не будет, так как это есть в предыдущем посте.
Вот начало процесса:
Раскидано)
Дальше мне потребуется определиться, как поступать с wi-fi:
1. Отпаять его и перенести на новую плату.
2. Оставить чужой, но отпаять память с верхней платы и сделать отвязку через программатор, что бы он работал (да, начиная с 6s wi-fi привязан к mac адресу в памяти).
Выбираю вариант первый, так как не хочу трогать верхнюю плату пайкой.
Если делать, то делать всё внизу.
Приступаю.
Снимаю модемный процессор с заблокированной платы и зачищаю место для посадки, пока тёпленькая (плата имеется ввиду):
Дальше первый раз!!! снимаю модуль wi-fi на клиентской плате, что бы посмотреть, какой трафарет нужен. Если не подойдёт мой от семёрки, то на накидаю шаров припоя вручную или же сниму память и сделаю отвязку:
Отлично. Подходит трафареты от 7 Айфона.
Кстати как я красиво угадал.
Если снять wi-fi, то подлезть к модему очень легко, предварительно скинув тройку конденсаторов.
Следом снимаю модем:
И, самое важное, это eprom_k, так называемая память модема, в которой находится некоторая служебная информация и imei:
Вот она где прячется)) в другом конце платы.
Если её потерять/расколоть или неправильно подобрать температуру отпайки, то всё - весь комплект: процессор+память+модем+вайфай+nfc на выкид. А она стеклянная и маленькая - на самом конце пинцета:
Или на руке:
Застрахую себя от непредвиденных факторов и скопирую всю её память на флешку через давно знакомый программатор pro1000s с модулем для чтения/редактирования и записи eeprom:
Прекрасно)) теперь можно не бояться её проебать потерять на столе.
Теперь нужно отпаять wi-fi с платы донора и зачистить весь оставшийся компаунд с платы:
Попутно замечаю свой косяк - микросхема поднялась с платы во время демонтирования основных микросхем:
Ой нехорошо то как, ой не хорошо)))
Снимаю её:
Под неё попал термопесок от процессора во время чистки и отпайки.
Не страшно.
Очищаю необходимые микросхемы и накатываю на них среднетемпературный припой 180°:
Ну поехали!
Мажу капли флюса:
И запаиваю все микросхемы разом с клиентской платы на донорскую:
Следом зачищаю нижние патяки для рамки и тут же накатываю шары на саму рамку:
Сажаю рамку на плату и накатываю шары припоя уже на верхнюю часть рамки с использованием низкотемпературной паяльной пасты 138°:
Следующий шаг установка верхней платы без использования фена, только нижний подогрев с температурой 160°.
Бутерброд по американски с пылу с жару)))
Тут уже нет излома платы как в предыдущем разе и поэтому сразу устанавливаю в корпус и запускаю.
Если не получится, то придется всё начинать сначала...
Ну и:
Почти у цели)
Подожду минутку и:
Агонь!!! Всё получилось с первого раза.
Осталось самое важное.
Делаю проклейку дисплея от брызг и пыли(защиты от погружения тут уже не будет!!!!):
И закручиваю все защитные экраны с установкой пломбы:
Готово!
По итогу:
1. Появилась стабильная сеть.
2. Заработал wi-fi.
4. Улучшилась устойчивость платы к падениям.
3. Перепутал местами нумерацию пунктов.
5. Заработал тачскрин.
6. Все функции работают стабильно.
7. Денег заработано столько же.
8. Но потрачено ещё 4 часа.
А в довеску получаю запчасти за бесплатно:
Увидимся))
Ремонт Xiaomi MiPad 2
Ремонт элементарный, может сделать каждый.
Принесли mipad без признаков жизни. Это редкий гость в ремонте по техническим поломкам, а вот с прошивками часто проблемы бывают.
Как видим заряжаться он не желает, индикации на дисплее нет.
Осмотрим разъем type-c
Корпус прилично поцарапан, но кабель держится уверенно, не шатается. Разбираем.
Нужно всего два винта открутить, вот бы ipad так открывался.
До нас здесь никого не было, скорее всего, такие пломбы легко вернуть после ремонта.
Расюзбираем, перецепляем шлейф АКБ на всякий случай, мало ли, может отошёл просто.
Нет, тоже самое.
При вскрытие в области разъема было небольшое залитие. Поэтому подкинем сразу новый шлейф с разъемом.
Пробуем подзарядить, тоже самое.
Проверим АКБ.
2.8 маловато.
Толкнем немного.
Ещё раз проверим
Этого должно хватить.
Отлично, кушает ампер. Собираем.
Пломбы тоже вернул на место. Как новый, ну почти. Но внимательный читатель найдет отличие =)
Удачных ремонтов.
Ремонт микшера Behringer pmh1000
На звание аса в элеткротехнике не претендую. Но попался мне вот такой вот микшер. Из описания: "Я его чота в розетку воткнул, из щелей посыпались искры, потом пошёл дым, я его и вырубил. И всё. Больше он после этого не работает". Стоимость аппарата 26000 руб.
Стоит сказать. Что микшер не работал, если мне не изменяет память, уже в то время, когда я был на 1 курсе универа, то бишь лет 5 назад. Тогда мне его принесли первый раз, но я успешно свалил на сессию, микшер забрали и решили отдать в сервис. Чтож, за эти 5 лет микшер прошёлся по кругу по нескольким рукам. И вот эта электронная фигня решила опять вернуться ко мне и обещала больше от меня не уходить к другому. В добавок к микшеру мне дали бумажку, якобы микшер нуждается в замене какой-то там микросхемы, а точнее ШИМ контроллера блока питания UC3854. Ну за эти 5 лет вроде как поднатаскался, поэтому первым делом я проверил предохранитель :D. Он оказался убит. Удивтельно. Ок. Его заменить не проблема. Вскрыл и вижу следующее - есть участок с сажей прям под блоком питания (SPS 400 - если кому нужна модель. Отдельно продаются на ебей за 4000-6000 руб), то бишь тут был какой-то нехилый такой взрыв, но тут всё уже почистили и даже пытались что-то менять, но в итоге всё безуспешно.
К счастью, нашёлся мануальчик к микшеру со схемой в интырнетах, но к нему у меня были кое-какие вопросы, о них потом.
Далее, решил проверить этот злосчастный ШИМчик - тыкнул на ножки Vcc и GND - коротыш - действительно надо менять.
Но на этом я решил не остановливаться, решил проверить мосфеты Т1 и Т2 - зная какие они капризные к работе в нештатной ситуации - и бинго - тоже пробитые, тыкал по всем ножкам кстати, и в любой комбинации мультиметр показывает "Есть пробитие!". Решил проверить заодно биполярники Т3...Т6, которые отвечали за включение этих мосфетов, тоже под замену.
На!
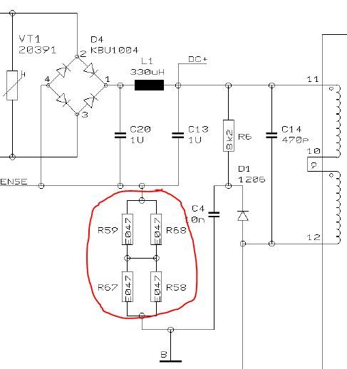
Окк. Ищем дальше. Решил я поизмерять сопротивления всех SMD резисторов в обвязке ШИМ. И нашёл один пробитый резистор на 3.3 кОм отвечающий за обратную связь (RSENSE по схеме).
Ооооок. Далее смотрю на место взрыва на плате – это бахнули 1 ваттные резисторы R58, R59, R67, R68. Вот началось самое интересное – я хер пойми что это за обозначение такое в схеме «E047».
Гугление вообще ничего не дало. Это килоомы, мегаомы, мили, микро, что это б…я??? Ну ок, на плате стояли резисторы на 47кОм. Я токой "Наверное на 47 кОм и надо ставить".
В итоге закупился запчастями. Начал собирать обратно. Собрал. Накрыл всё нахер на всякий случай тетрадкой. Сам вооружился длинной палкой, если ебанёт, чтоб мне не прилетело, сосед по комнате забился в угол и накрылся одеялком :D Иииииии. В итоге всё же Зевс решил ультануть ебануло….
В мусорку отправляются те же самые компоненты, а мосфеты стоят 380 руб за штуку....
Ладно. Пошёл я в инитернеты, нагуглил, что у кого-то кондер С13 был в КЗ. Проверил – у меня норм. У кого-то С23 имел слишком высокий ESR. Проверил – ну есть подозрения, немножко, но не критично – ладно, всё равно заменил. Дальше, оказывается, есть такая херня, что ШИМ UC3854 имеет маркировки BN и N. И надо ставить BN, ибо напряжение включения у него ниже. Угадайте какой я купил (закон Мёрфи все же знают???). А ещё на форумах рекомендуют стартовать БП без мосфетов. Если что. Но у меня смущение вызывали те самые мощные резисторы. Штож. Я купил ещё один комплект на 47 Ом. Собрал значит, включил опять, и внезапно – стартанул куллер охлаждения. НООО! Постепенно, обороты у него снижались и снижались..... И на этом всё… Опять тыкаю мультиметром – сдохли от перегрева резисторы на 47 Ом. С остальным всё норм.
Значит надо, наверное, ещё меньше, может на 0,47Ом??? Скажу одно…
И к тому же выбило ещё один мосфет…Короче, наверное всё же это резисторы на 0,047 Ом подумал я))
И тут я психанул – решил проверить все подозреваемы мной компоненты: все крупные транзисторы, микросхемы, трансоформаторы на случай межвиткового замыкания, и ESR всех кондеров, ну а хули??? И да, выявил пару подозрительных кондеров, заменил их. Но большие сомнения у меня вызывали кондеры на 6800 мкФ. ESR больше в 2 раза. В интернете, как всегда, никто нихера не знает, но дофига умничает – никто не может сказать, какой ESR норм, а какой не норм. Короче, я прислушался к одному челу, который сказал так: «Если ERS превышен в 2, 3, 4 раз – это хуйня, а вот если на порядки – то надо менять».
Вот он, истинный мудрец! А не те, которые закупают кондер из серебра столовых приборов Пипина Короткого, с обкладками из бумаги из саркофагов фараонов 5 династии, пропитанных электролитом из святой воды с Гималайских храмов, собранных в 4:20 по сиянием красной Луны и под пение жрецов и приношение в жертву 15 летнего быка девственника, при этом стоящих 10к деревянных за банку. И ведь выеживаются при этом, какой теперь у него звук в динамиках чистый.
Ок, но ещё я нашёл пару пробитых резисторов R80 и R81 на 47 Ом во входном фильтре БП. Кстати, отпаивать детали с платы это тот ещё гемор, ну не встречались мне ещё такие платы, с которых дорожки на раз 2 отклеиваются, отрываются.
Поэтому я +100500 раз проверил, всюду ли есть контакты, везде ли всё нормально пропаялось. Где то прилошсь кидать кусочки провода, ибо дорожки уже всё, оторвались. После этого нарыв ещё деталей, собрав это всё, окропив святой водой, я приступил к последнему запуску. УДАЧНОМУ!!!! Прогнал пару часов тестовой работы, всё норм, практически не греется. Можно отдавать.
Таким образом, я отремонтировал 2 микшера для школы (предыдущий), где я раньше отучился, получил бесценный опыт, получил немножко кэша (вышел в 0 практически, ну и на пиво)). А так затрачено было на запчасти с учётом отправленных в мусорку (2 шим котроллера, 2 мосфета, предохранители, биполярные транзисторы и несколько резисторов и кондеров) 2,5 тыс деревянных. Как сказал завхоз школы: "Вот пускай теперь досмерти затанцуются, учиться никто не хочет, а столько средств, времени и труда на ремонт этих микшеров ещё ушло" :D
Что по итогу (пригодится тому, кому попадётся подобный микшер с диагнозом «не включается»):
1. ШИМ контроллер ставь UC3854BN, а не UC3854N
2. Проверь конденсаторы C13, C23, C54, C35, C30, C3 на предмет КЗ и большой величины ESR
3. Проверь резисторы R80, R81, R34 на соответствие номинала
4. Резисторы на R58, R59, R67, R68 ставь на 0,047 Ом (ну или 0,051 Ом, если нету подходящих)
5. Проверь мосфеты T1 и Т2. И биполярники Т3….Т6.
6. Используйте для питания подобных дорогостоящих устройств сетевые фильтры. Можно и через бесперебойник запустить.
За сим всё. На звания писателя не претендую, но у меня дико бомбило, что на форумах, где обсуждали ремонт данного аппарат, не было по итогу решения проблемы (а вам тоже нравятся обсуждения, заканчивающиеся типа «Я всё починил, спасибо всем», а ответа по итогу то нету?!). Надеюсь, кому-то чем-то моя писанина поможет.
PS: Одно из тех результатов, что выдал баянометр!!
Microlab Solo-3 mk3 + Bluetooth
Всем привет!
Когда-то давно попала мне в руки активная АС Microlab Solo-3 mk3. Я её немного модернизировал. Об этом можно почитать по этой ссылке:
https://pikabu.ru/story/microlab_solo3_mk3_modernizatsiya_61...
Ну и со временем решил снабдить свои колонки Bluetooth модулем. А что, удобно: музыку можно слушать сразу с телефона, без проводов. Ну и комп для простого прослушивания музыки можно не включать.
С модулем я определился быстро. Купил на Али экспресс вот такой:
Bluetooth модуль питается от 5 Вольт, стерео, и не дорого.
Ну и на том же Алике подсмотрел схему включения этого модуля. Никто лучше не знает как его подключать, чем сам производитель/продавец.
Так же есть вариант для подключения модуля в МОНО режиме:
Немного подумав, решил, что просто встройка модуля в колонки не очень то и интересна. Захотелось немного автоматизировать режим подключения. Надо что бы модуль подключался к схеме АС во время проигрывания музыки, и отключатся при отсутствии сигнала. Для того, что бы не занимать RCA колонок, при использовании проводного подключения.
Для этой цели нарисовал вот такую схему:
Принцип работы прост: при появлении сигнала на конденсаторе С1, транзистор VT1 его усиливает. Далее через конденсатор С2 сигнал поступает на транзистор VT2, в результате чего последний открывается и заряжает положительным потенциалом конденсатор С3. В этот же момент открывается и транзистор VT3. Реле срабатывает, модуль подключается к плате усилителя в колонке. После прекращения подачи сигнала транзисторы VT1 и VT2 закрываются, VT3 остаётся открытым, пока не разрядится конденсатор С3 — эта задержка нужна для того, что бы реле не отключало модуль сразу после отсутствия сигнала, а только спустя некоторое время (устанавливается резистором R5). И что бы в паузах между треками реле лишний раз не щёлкало. Транзистор КТ3102 можно заменить на его аналог BC547, а КТ3107 можно заменить на BC557.
Теперь о питании Bluetooth модуля, да и всего девайса целиком.
Известно, что подобные Bluetooth модули вносят искажения в сигнал, при питании от того же источника, что и сам усилитель (общая «земля»). Не знаю как там с батарейными источниками и портативными колонками, но при питании от сети такая неприятность есть. Трудности этого согласования решает гальваническая развязка. Это может быть либо отдельная обмотка трансформатора, DC-DC преобразователь, либо вообще отдельный блок питания. Например такой:
Меня он устроил полностью, мощности хватает.
Все детали собраны, рисуем печатную плату:
Я её немного изменил: убрал предохранитель, ну и развернул модуль блока питания на 90 градусов.
Как видим, блок питания на 12В, но можно поставить и 5 Вольтовый источник, в этом случае стабилизатор 7805 не нужен. Так же на печатной плате реализована возможность подключения входа с RCA гнёзд АС, и последующей подачи сигнала на плату усилителя. Возможно кто-то найдёт эту функцию полезной. Я не использовал.
Печатная плата вытравлена и залужена, можно собирать.
Блок питания запаял на медные штыри — обрезки медного провода.
Продолжаю сборку:
Девайс практически собран:
Вот так выглядит собранный и проверенный модуль:
В процессе работы стабилизатор 7805 греется, возможно потребуется небольшой радиатор. Я не ставил.
При настройке схемы реле, мне не удалось сделать большую задержку отключения Bluetooth модуля от схемы АС. Максимум 2 секунды, с номиналами деталей указанными на схеме. Это подвигло меня немного упростить схему реле. Дело в том, что сам Bluetooth модуль имеет вывод MUTE, и при наличии сигнала на этом выводе формируется напряжение +3,3В. В итоге схема реле упростилась:
А сам модуль приобрёл такой вид:
Новая печатная плата будет такой:
Работает и так. Решил оставить этот вариант.
Ну что, ставим всё это дело в нашу колонку.
Внутри колонки модуль разместился на боковой стенке. Соединяем аудио выход модуля с RCA колонок экранированным проводом:
Немного термо клея :) Держится надёжно.
Собираем, подключаем.
Наш Bluetooth модуль определяется как WIN-668
Работает :)
По качеству звука могу сказать так: при прослушивании МР3 с телефона, или музыки с «контакта», разницы между проводами и Bluetooth не заметил. Характерный цифровой шум (наводки) можно услышать при отсутствии музыки, и плотно прижав ухо к динамикам. И то не долго, ведь примерно через 2 секунды реле отключит модуль Bluetooth от входа АС.
Проделанной работой доволен.
Модуль можно воткнуть практически в любые активные АС, тем самым сделать их беспроводными.
Всем добра!
IPad 6 замена стекла
Принесли iPad 6 с разбитым стеклом. В одном сервисе предложили замену дисплея в сборе за 20000 рублей. У данной модели стекло и матрица меняются отдельно друг от друга. При проверке было видно, что матрица не пострадала, пятен нет, только трещины на стекле.
Разбирается так же, как iPad Air первого поколения, только есть одна особенность. Матрица в корпусе крепиться на четырёх винтах по углам, а хитрые китайцы зачем-то залили крепежные петли чёрным герметиком (в Air такого нет). По неопытности можно «убить» матрицу, не зная этого момента.
После откручивания винтов я капнул на петли антиклея, герметик отошёл и матрица легко извлеклась.
На матрицу наклеил временную пленку для защиты и отложил в сторону.
На новое стекло переносим кнопку Home со старого стекла. Новое шло со своей, но если не поставить старую, у клиента не будет работать отпечаток пальца.
У техники Apple есть такая особенность, что при замене кнопки Home, сама кнопка будет работать, а отпечаток пальца уже нет.
Проводим все проверки с новым стеклом и родной кнопкой. Сенсор работает на всех участках экрана, отпечаток распознается, все отлично.
Зачищаю посадочное место стекла от осколков и старой проклейки, обезжириваю.
Стекло заказывал с уже нанесённой проклейкой по всему контуру.
Собрал.
На последнем фото два готовых брата. Выше Air, справа iPad 6. Их можно различить по кнопкам, на Air нет отпечатка пальца, кнопка с белым квадратиком. Стоимость для клиента составила 3500
Ремонтеры: ремонтировать, в ремонт - не ремонтнопригодно!
Растяпа родственник раняет в пруду свой телефон. Через пять мину спохватился, через 15 минут достал. Телефон хуавей у7. Звонит с него мне, говорит что делать. Я ему говорю в ремонт вези.
Он: я за городом, буду через 3 дня.
Я ему сказал отруби телефон.
Приезжает в выходной показывает аппарат. Включаем внутри полно воды, экран разводами и пятнами, достаю симкарту, там слой грязи. Но он работает!
Еду в днс. Долгий разговор, врубают неадекватный ценник в районе 4,5 рублей и в итоге отказываются от ремонта, ссылаясь на отсутствие экранов. Советуют контору. Я ухожу. До понедельника лежит в коробке. В понедельник еду в другую частную конторку. Те отнекиваются, говорят толку ноль, экран останется в пятнах, денег возьмем, а толку ноль и гарантии никакой. Говорят пока дышит не открывайте.
Приехал домой. Погрел его феном минут 20, на средней температуре, открыл все слоты. Вода из камер ушла, динамики просохли. Положил в теплое сухое место на день. И не трогал его два дня. Приехал родственник, говорю аппарату трындец. Вставляем карту, включаем. Я не верю глазам: следов на экране нет, все работает.
Родственник: О, починил, молодец! Скока должен?
Я: нисколько, забирай свой кирпич и боььше не плавайте. И еще гарантии нет, может крякнет завтра, а может через год-два.
Я о чем? О том что это уже второй случай когда залитый экран высыхает и без следов. Вот такие дела...
Замена модуля на Honor 10
Всем привет 👋. Сегодня у меня пациент хонор 10) Я фанат хонора, и давно хотела себе именно эту модель, но пока увы..😔 Поэтому не раздумывая взяла его себе на ремонт. Итак, принесли его в таком состоянии
Просто космос)
Щель в пару миллиметров
Нагреваю, чтоб снять заднюю крышку
Под крышкой теплоотводдящая плёнка, её лучше не выкидывать
Очень красивый цвет 😊
Почти разобран)
Снова грею, чтоб снять модуль
И тут что-то пошло не так
Он оказался намертво приклеен к корпусу на двухсторонний скотч...
Я рассчитывала на то, что этот модуль оригинальный, и на нём есть отпечаток. Самой мне ещё не приходилось менять модуль на этой модели, но я слышала, что у них очень сложно снимается отпечаток. Если это удаётся, то можно переставить его на новый модуль. Но этот оказался не родной и без отпечатка. Клиентка так же попросила поставить ей модуль без сканера
Отдираю старый модуль и отчищаю корпус от клея почти до блеска)
После проверки нового модуля вклеиваю его в корпус. Встал практически идеально без щелей
Через несколько часов клей схватился, можно собрать аппарат. Тщательно проверяю все функции и вклеиваю крышку
После контрольной проверки аппарат можно выдавать)



































































































