
Сообщество Ремонтёров
"Починил" экнш-камеру
Случилась со мной беда-беда, в преддверии поездки на рыбалку. Приобрел экшн-камеру на Юле, судя по всему китайская копия SJCAM SJ4000. При подключении к ПК (для извлечения файлов), просил форматировать флэшку, а при форматировании возникала ошибка (Windows не может завершить форматирование). Погуглив нашел способов - форматнуть через UltraISO создав загрузочный диск. Так и сделал. Теперь камера не видит вообще никакую карту памяти. Как дальше быть - ума не приложу. Комп не видит устройство (только как web-камеру). Может кто нибудь сталкивался с подобным. Коммент для минусов оставлю.
Восстановление WI-FI антенны на ноутбуке.
Как то давно у мамы в офисе списывали все старое и нерабочее и в один очень хороший вечер мама принесла ноутбук, я был очень рад т.к до этого у меня был комп еще на ddr1 с 1 гб озу.
Ноутбук 2013 года для интернета вполне годный, а списали его из-за сгоревшего внешнего блока питания но на счастье у друга валялся почти подходящий бп единственные отличия были в том что в бп на 0.6v меньше но не страшно, а ампераж был таким же 3A.
Пользуюсь ноутом по сей день пока не появилась необходимость раздавать интернет на девайсы, все настроил но сигнал был ужасным, в метре от ноута сигнал падал до 2-ух палок из 5.
При вскрытии обнаружил что от проводов оторвана антенна, не знаю кому это надо было, ну и решил я починить это.
Взял из смартфона кирпича gsm антенну там частоты почти не отличаются поэтому должно прокатить.
расплющим её
Простите за качество фото фоткал на htc wildfire s, кстати следующий пост будет о нём.
Ну и залудим контакты
Заранее извиняюсь за качество пайки оно у меня кошмарное но это объясняется моим возрастом в 14 лет и паяльником у которого уже слой за слоем сгорает медное жало и при пайке его надо чистить. На выходных куплю нормальный, подороже.
Че то я перестал фоткать, но там все всем известно, открываем раму крышки ноута под которой прячется коаксиальный кабель на благо он там один хотя обычно их два, разбирать низ не стал чтобы узнавать может второй выдрали.
В раме места не хватило, между крышкой и матрицей лазить не стал, побоялся.
Вытащил я её на перед крышки, за внешний вид не боюсь, наоборот хочется уникальности, а не просто черной скучной крышки.
Да, закрепил я это не очень красиво но это еще свет так попал на деле это не так страшно) крепил на супер клей с содой, привет @AlexGyver, он в отличие от меня сделал бы все по человечески.
Потом как нибудь заклею очередной наклейкой эту антенну.
Ладно желаю всего рабочего и исправного, а ремонтникам хороших нервов, мастерства и терпения, поверьте им оно нужно.
Кому надо оставил коммент для минусов.
upd: результат: ДО
ПОСЛЕ:
Колхоз, угар и содомия.
Уважаемые товарищи "самоделкины", прошу вас, как инженер сервисного центра, не добавляете себе проблем и не делайте так:
ПЫСЫ: Всё под крышкой залито суперклеем, который затёк и под дисплей и под крышку, вследствие чего аппарат стал неразборным без сильных косметических повреждений.
Всем добра и адекватных клиентов!
Неизлечимый macbook air, или замена платы.
Принесли macbook air 1465 15 года, с заключением от оф. представителя apple - попадание жидкости. Требуется замена платы - 50 000р.
Диагноз: Не включается.
Естественно сразу же была откинута задняя крышка, в надежде, что АКБ отключен. Но нет, надо же его обратно подключить. Гори, гори всё)
Скинул АКБ и далее осмотр. Как оказалось, всё совсем не печально.
Залит винт крепления верхней крышки, и правый динамик. Повреждения не критичные с виду. Далее снимаем плату и осматриваем с обратной стороны. Может-быть там есть повреждения?
Но как бы не так, плата в хорошем состоянии. Попадание жидкости и следов чистки - не обнаружены.
А заключение есть, что требуется замена материнской платы.
Отключаем шлейф контроллера тачпада\клавиатуры и подключаем питание.
Инициализация, запуск. Всё удачно. Значит, виновник либо контроллер тачпада\либо клавиатура.
Отключение клавиатуры, запуск с тачпадом - всё ок. Далее подключение новой клавиатуры, проверка - всё ок. Можно устанавливать.
Снимаем подсветку и светорассеивающий экран.
Отрываем клавиатуру, поверх можно наклеить скотч, что бы заклепки не разлетались по помещению.
Не всё заклепки удаётся оторвать вместе с клавиатурой, и тут приходят в помощь бокорезы для извлечения. Модель 1PK-30-E
Далее установка новой клавиатуры.
Крепеж осуществляется на винты от iphone 3GS. Которые идеально подходят по своему размеру.
30 минут и клавиатура закреплена железно.
Далее сборка в обратном порядке, и проверка устройства.
p.s. Конечно может и не очень выбрана тема, по замене клавиатуры, и диагностике подобного мака. Но увы, пока что сижу без "интересной" работы.
Nixie Time. Схемотехника часов на газоразрядных лампах
Это пост является продолжением предыдущего, в котором я рассказывал о создании часов на газоразрядных лампах. Меня попросили сделать рассказ о том, как разрабатывалось железо.
Традиционно решение какой-либо задачи в электронике начинается с поиска аналогов. В открытом доступе легко гуглятся несколько вариантов схем. Задача инженера рассмотреть все варианты, выбрать оптимальные решения, либо переработать неоптимальные, разработать недостающие части схемы. Стоит понимать, что в разных условиях разные решения могут быть оптимальными. Зависит от кучи факторов: цена компонентов, их доступность, требуемые характеристики устройства (массогабаритные, электрические, интерфейс пользователя).
Мне приглянулась одна из схем на geektimes, которую для перового варианта я содрал практически полностью, по сути заменив лишь микроконтроллер на имевшийся под рукой и отказавшись от ввода питания из розетки (использую блок питания). По той схеме собрал такой макет:
Прошивку писал сам с нуля.
Здесь вылезло несколько проблем:
- У автора была микросхема часов DS1307, использующая внешний кварц. Очень люто убегает время из-за неточного кварца. Заменил часы на DS3231, там кварц термпокомпенсированный внутри микросхемы (датчик измеряет температуру и подстраивает частоту).
- Свист. Свистел дроссель высоковольтного преобразователя (о нем позднее), пришлось менять.
- Круглые лампы выглядят круто, но непригодны для жесткой установки на плату, т.к. во всех цифры под разным углом, выглядит некрасиво. Лампы заменил на ИН-12.
Внимание! Относитесь осторожно к указанным в схеме номиналам элементов и перепроверяйте их, после наладки я актуализировал только перечень элементов, поэтому в схеме могут быть неточности.
Обкатав макет и прошивку начал рисовать свою схему:
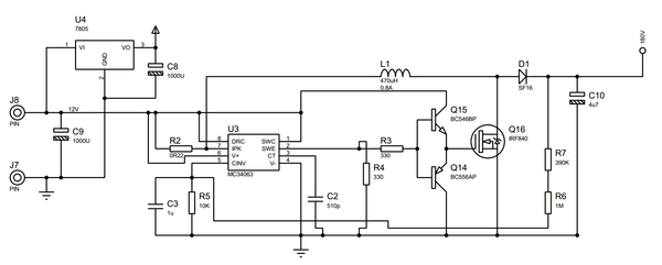
Первоначально нужно сделать питание. На вход устройства подается 12 В, микроконтроллеру нужно 5. Для этого стоит U4, это стабилизатор питания на 5 вольт L7805.
U3 это импульсный преобразователь напряжения. Так как лампам нужно напряжение около 180 вольт, приходится 12 вольт подавать на дроссель, а потом резко снимать с него это напряжение. Так как дроссель стремится сохранить в себе ток, напряжение в нем растет и заряжает высоковольтный конденсатор C10. Диод D1 не дает высокому напряжению утекать обратно, подойдет любой, который выживает при таких напряжениях, но лучше Шоттки. Напряжение на дросселе коммутируется транзистором Q16, который в свою очередь управляется микросхемой через пару вспомогательных транзисторов Q14 и Q15, чтоб Q16 открывался и закрывался дико дерзко и не вздумал греться. С2 это частотозадающий конденсатор, с какой частотой наша микросхема будет дергать дроссель. Ну и чтобы напряжение не стало выше необходимого к микросхеме идет обратная связь через резисторы R7, R6 и R5. Так она анализирует сколько вольт уже есть на конденсаторе. Расчет всех номиналов довольно муторный, но в интернетах есть отличные автоматические считалки. Едем дальше:
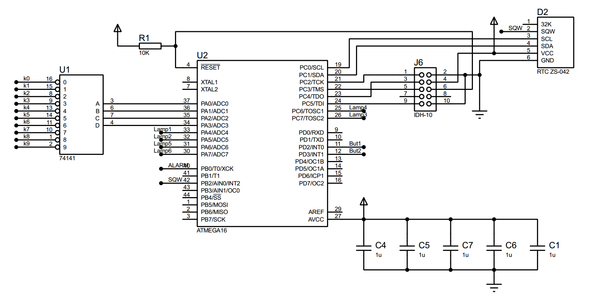
Тут наш микроконтроллер ATMEGA16, в принципе с задачей справится и восьмая мега. Рядышком разъем для программатора JTAG и конденсаторы (у каждой питательной ноги должен рядом стоять конденсатор, иначе контроллер может нестабильно работать). Слева микросхема дешифратора, по-советски К155ИД1, она получает двоичный код цифры и зажигает нужный катод лампы, притягивая его к земле, а остальные оставляет болтаться в воздухе (не совсем, но не важно). Справа D2 - это микросхема часов, точнее маленькая платка с уже распаянной микросхемой и ее обвязом. Взята у китайских братьев. Почему-то плата с микросхемой стоит дешевле, чем купить микросхему. Батарейка резервного питания часов находится там же.
Внимательный читатель не знакомый с динамической индикацией конечно же спросит, как так, микросхема дешифратора одна, а ламп четыре? Все просто, динамическая индикация, это такая штука, когда единовременно горит только одна лампа, но они быстро-быстро переключаются и кажется, что горят все. Питание на лампы подает вот такой каскад транзисторов:
Тут все просто, транзисторы в ключевом режиме. Микроконтроллер подает напряжение на Q3, он открывается, напряжение между R12 и R13 просаживается и открывает Q2, который и подает ток на лампу. Ток лампы ограничивается R10. Такой каскад нужен для каждой лампы, на разделители между часами и минутами я задействовал два каскада, но потом подключил обе точки к одному. Ток маленькой неонки разделителя гораздо меньше, R10 будет что-то около 200кОм.
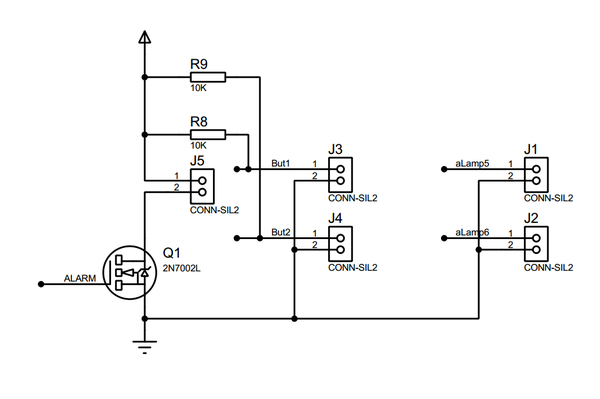
Соответственно вот так подключены лампы. Уже на плате я внес исправление и высвободившийся каскад от разделителей, точнее Q3 от него выделил для поджига запятой на левой лампе. Так указываю то, что будильник включен.
Здесь транзистор, который пропускает ток через спикер будильника, подключенный к разъему J5. J3 и J4 это разъемы кнопок, одна часть подтянута к питанию и идет на МК, другая на земле. Когда кнопка будет нажата - на обоих контактах будет земля и МК обработает изменение напряжения с высокого на низкое. Будьте аккуратны с выбором кнопок, нужны без сильного дребезга, хорошо замыкающиеся. Отлично подойдут тактовые кнопки, но я не видел таких с креплением на корпус. J1 и J2 дырки под запайку центральных неонок-разделителй.
Еще одна вещь которой нет на схеме - датчик яркости. Я использовал фоторезистор. Нужно сделать резисторный делитель из фоторезистора и обычного резистора (я взял 12 кОм), а их среднюю точку завести на АЦП микроконтроллера. Измеряя напряжение этой средней точки можно узнать насколько светло снаружи и регулировать яркость ламп во время динамической индикации, т.е. зажигать их на более короткий период времени, и выжидать некоторое время в состоянии когда ни одна лампа не светится.
Такая милота получается после сборки. Если не дружите с AVR C, все то же самое можно сбацать и на народном ардуино. Как рассмотреть вопросы тонкостей программирования в рамках статьи я к сожалению не знаю, там нужен довольно широкий пласт знаний, кто знает - тот и сам напишет, а кто нет - тому за раз не рассказать.
В процессе как всегда набиты некоторые шишки и в следующей версии следует исправить некоторые проблемы:
- К155ИД1 стоит дорого, купить сложно. Можно заменить на горсть транзисторов.
- Выводные элементы. Бесят, жалею что сразу не взял транзисторы поверхностного монтажа. Паять неудобно.
- От электролитов в схеме по возможности стоит отказаться, через десяток лет могут и подсохнуть, но взяты они с хорошим годным запасом, а в часах не жарко.
- Еще можно рассмотреть идею установки GPS для получения времени. Тогда нужно только часовой пояс настроить. Фишка клевая, но смысла нет, так как часы за год убегут не больше, чем на минуту.
- Часы с батарейкой хочется таки распаять на основной плате, но будет чуть сложнее растрассировать плату в тех же габаритах. Вообще почему-то большинство авторов подобных часов использует структуру из нескольких плат, вероятно не могут уместить все на одной.
P.S. если есть технические вопросы, пишите их по возможности в ВК в сообщения сообщества(ссылка есть на одной из фоток в предыдущей статье, текстом ее писать нельзя по правилам). Здесь в комментах не очень удобно отвечать. Только в сообщество, а не админу, а то у меня и так уже кавардак в личных сообщениях)
P.P.S исходники печатной платы не отдам, извиняйте. К тому же это хорошее упражнение для ума. Исходники схемы отдам без проблем, PDFку или для Proteus (вообще гадкая среда, пожалел, что стал в ней делать). Исходники прошивки отдам любому, кто продемонстрирует, что у него уже готово устройство по моей схеме. Куда обращаться указал выше :)
Редактор ME/TXE региона в BIOS (для платформ на Intel).
Привет ремонтеры! Бывает, прошьешь слетевший биос на ноутбуке и после этого начинает твориться самая настоящая мистика - орет кулер, мать инициализируется 15 секунд, не устанавливаются драйвера на некоторые устройства, отключения спустя 30 минут и тому подобное. Причиной тому кривой/не родной ME регион в BIOS. Подробнее о нем можно прочитать тут:
https://habrahabr.ru/company/dsec/blog/278549/
https://habrahabr.ru/company/dsec/blog/282546/
Если вкратце, то там храниться конфигурация моста (хаба).
Ради экономии времени набросал программку, которая сама находит ME регион в BIOS и позволяет заменить его на заведомо исправный (чистый). Инструкция по использованию:
1. Открыть дамп биоса, программа сама определит есть там ME или нет и что именно там есть (ME либо TXE регион)
2. Открыть необходимый файл с чистым ME регионом. Если все гуд, то картина будет примерно такая:
3. Затем нажать кнопку сохранить. К имени биоса добавится постфикс -new
Программа работает начиная с биосов 5-ой серии чипсетов Intel. Выбор подходящего ME региона ложится на вас (если подскажет кто, где искать версию в файле буду признателен). Проверено лично на нескольких ноутбуках как с ME, так и с TXE версиями прошивок.
Сама программа: https://cloud.kolyandex.su/index.php/s/r9T8fLsWiJcHfUE
Моя коллекция ME firmware: https://drive.google.com/drive/folders/0BwZ0xekQ7wVPd29KQnFW...
PS. Также будет полезно после замены хаба.
PPS. Еще несколько полезных страниц:
http://www.win-raid.com/t596f39-Intel-Management-Engine-Driv...
http://www.win-raid.com/t624f39-Intel-Trusted-Execution-Engi...



































