Сообщество - Сообщество Ремонтёров

Сообщество Ремонтёров

8 096 постов 44 151 подписчик

Популярные теги в сообществе:

212

Простенький ремонт или слабый кп

Сегодня у меня на ремонте какой то asus. Проблема со слов клиента "не включается и не заряжается".
Ну что разбираем и кидаем на лабараторник и получаем небольшое замыкание:

Пробуем включить и телефон стартует. Значит не так страшен черт как его малюют. Он просто не хочет заряжаться из - за коротыша. В процессе поиска упираюсь в КП. Принимаю решение снимать эту микросхему:

Счищаем старый припой:

Находим в донорах новую PM8992 и как сказал бы один месный ремонтер "ошарашиваем" ее

Микруха добольно большая, но вот фотка с ватной палочкой для маштаба

Теперь скидываем все это в кучу. Лишнее потребление ушло, а зарядка пришла. Телефон снова обрел жизнь.

В общем ремонт занял около 30-40 минут. Может и сопадение но за два дня 3 телефона с такими кп пришло.
Всем удачных ремонтов!

Показать полностью 9
39

Чистка и обновление старого телесокопа

Веки живи, век учись. Вот и подумать не мог, что медь можно почистить обычным кетчупом!
Про лимон знал, но вот кетчуп!!!
Да, печально, что автор не тал ничего со стеклами делать, хотя, я думаю, что их почистить тоже стоило.

Показать полностью
20

FRP! Samsung a8 plus 2018 Обход блокировки гугл. +1 способ.

Здравствуйте дорогие друзья и подписчики.

Примерно неделю назад я написал этот пост. Хоть приведенный способ достаточно новый, но сегодня мне попался Samsung A730F/DS, на котором метод через hashsms уже не работает.

Представляю Вам еще один, очень простой способ, обхода блокировки, даже без использования компьютера:

Способ работает далеко не на всех, но на очень многих телефонах Samsung A, Note и S серии.

148

Ремонт термостата для теплого пола ETV-199x

Попался термостат с следующей неисправностью


Очень редко включается, как правило щелкает реле на замыкание, сразу на размыкание и индикатор тускло горит. Иногда работает как надо.


Клиенту при продаже сказали что самые надежные термостаты

При осмотре установлено, что не подается напряжение на один диодный выпрямитель, в результате при срабатывании реле, сразу отваливается

фаза идет через конденсатор и сопротивление 3,3кОм +-5%

сопротивление в обрыве, конденсатор вместо 0,33мкф показывает 0,004мкф

виновники на фото ниже

из того что было под рукой заменил (порнография, позже на нормально переделаю, а то у клиента баня мерзнет :) )

конденсатор с блока питания от компа, сопротивление из СССР :)


кстати кому интересно, то таблица сопротивления датчика температуры

На этом все, может кому полезно будет. Ибо в инете только новые продают за 4500 руб

Показать полностью 6
717

Еще один ремонт ноутбука Пикабушника.

Спасибо моим подписчикам, которые ждали этого поста. Затянул с постом, ибо забегался. И аппарат уже выдан давно. Было много ремонтов, но все были не интересны. Но постараюсь выделить один ремонт, по моему мнению он интересен. Интересен не «типовухой», поэтому пост.

Итак, ко мне обратился Пикабушник с просьбой починить ноутбук. Вот этот красавец

Фото вышло по домашнему, ибо чиню дома на досуге) Отдавали мастеру на ремонт, он поменял сгоревший ШИМ «дежурки» и сдался, и вернул ноутбук без ремонта. И, ноутбук у меня.


Итак, перед нами чудо под названием DNS TWC-N13P-GT. Не будем спорить про достоинства и фирму; начинка достойная!

Разбираем пациента, ищем производителя материнской платы.

Плата Quanta TWC, известный и надежный производитель и схемы в основном в свободном доступе. Видим, что предыдущий мастер восстановил прогоревший контакт и поменял ШИМ «дежурки».

Сделано аккуратно, оставим так. Смотрим сопротивление на дросселях 3 и 5 вольт. По 5 вольтам у нас КЗ (короткое замыкание)

Выпаиваем дроссель, убеждаемся, что КЗ не со стороны дежурки и подаем на контакт дросселя 3 вольта, 1 Ампер. Ищем, что греется и что дает КЗ. А вот и виновник U14 – коммутатор питания USB. Снимаем его.

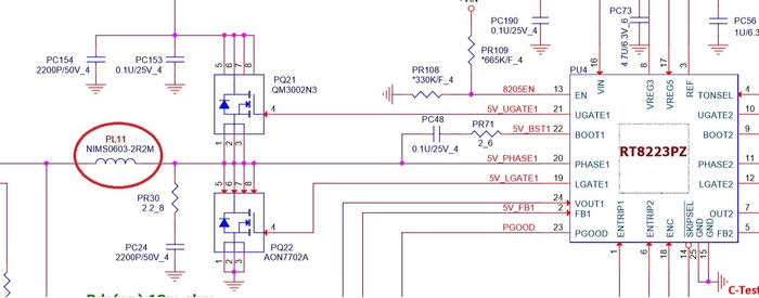
Теперь сопротивление пришло в норму, запаиваем дроссель на место и подключаем нашу «мамку» к ЛБП. И тишинааааа. Питание на дежурку 19В не приходит, а это как раз восстановленный контакт на ШИМе. Лезем снова в схему и смотрим.

Питание ШИМ – 16 нога, идем по цепочке и ищем куда же пропал наш VIN. PC190 – питания нет, PR200 – есть 19V. Мистика. Да нет не мистика, вероятно до меня паяли не допаяли, может при КЗ при высоких токах подгорело под токовым резистором.

Пропаиваем его хорошенько и убеждаемся, что питание на ШИМ «дежурки» восстановилось.

Есть 3 и 5 вольт на кнопке включения тоже появилось 3 вольта. Первое включение после ремонта КЗ всегда делаю без периферии, снимаю все (до начала ремонта): процессор, озу, wi-fi модуль, дабы если КЗ не ушло полностью, не загубить что-то из этого. Итак, включаю материнскую плату. Есть запуск, но потребление слишком высокое и тут я обжег палец. Кипятится теперь ШИМ процессора.

NCP6132B отбыл в мир иной. Меняем его.

Снова подключаем к ЛБП нашу материнскую плату. Потребление пришло в норму, пора делать тестовый запуск, не забыв припаять новый коммутатор питания USB. Чистим систему охлаждения, меняем термопасту. Картинка есть, это радует. Собираем компьютер и тестируем его «бубликом», аидой, проверяем заряжается ли АКБ и т.д.

С аппаратом все нормально, все тесты прошли. Радуемся удачному ремонту и радуем хозяина ноутбука.

Итак. Ремонт затянулся на несколько дней (заказ з/ч), плюс не всегда было время. На этой материнке мы собрали три неисправности. Непропай, сгоревший коммутатор, сгоревший ШИМ процессора. Не стал считать и описывать попутное восстановление снесенных конденсаторов (2-3 штуки). Кстати один из сгоревших конденсаторов можно увидеть на втором фото).


Я не критикую ремонты других мастеров. У всех методы диагностики и ремонта разные. Главное результат. Ремонтирую только ноутбуки. Уточню регион - Москва.


Для вопросов и пожеланий: lucky2059@yandex.ru


Как то так! Всем удачи и добра!

Показать полностью 12
46

Как я перепрошил свой первый Android. Отрицание, гнев, торг, смирение, торг, эйфория.

Как я перепрошил свой первый Android. Отрицание, гнев, торг, смирение, торг, эйфория.

Есть у меня друг. Друг купил недорого китайфон ritz viva s500c , укатал его, поменял сенсор на утюге сам, а потом что-то произошло и стали у него водиться вирусы, показывали рекламу, сами ставили приложения и выводили попапы. Он его хардресетнул, но после подключения к интернету цирк очень быстро возобновлялся. Он его относил даже в сервис для перепрошивки. Но и после этого вирусы снова возвращались через 5 минут после подключения к интернету. Ну то есть на первый взгляд цирк с конями. Очевидное невероятное. Удивительное рядом. Ну, а  тут значит, я нарисовался. И выдан мне был китайфон на растерзание. Андроиды у меня были, но никакого сексуального опыта у меня с ними не было. После гугления была случайно найдена ветка в вк, где у народа это была очень частая проблема. И грешили на троян в прошивке. Через довольно долгое время прошивку выложили и можно было прошиваться.  Но сначала я попробовал мягкую терапию. Ресетнул телефон, первым делом скачал фаревол и забанил всё что не приколочено. И телефон стал реально юзабельный. Только ярычки воскресали из пепла на вское говно регулярно. Но это же не феншуйно! Ну и набрался я, значит, смелости и решил потерять наконец девственность в плане перепрошивки андроидов. Чипсет, кстати, у телефона довольно интересный. Не МТК и не Снапдрагон, а супербюджетный и по отзывам очень экономичный Spreadtrum SC7731. Скачал всё что надо. Поставил. подключил, запустил. И получил ошибку перепрошивки и кирпич. Дело было в кабеле. Кабель был говно. Кабель я поменял на новый, но даже после этого никаким цирком телефон не виделся компом. Кирпич. Депрессия. Кирпич лежал у меня на столе как памятник моему рукожопству. Инфы по этому чипсету мало. Я медленно давил жабу, чтобы она расщедрилась на штукарь для спецов. Жаба сдавалась. Но! Однажды я снова его попытался подключить на другом компе. И динамики динькнули неизвестным устройством(на старом не динькали). Я воспрял духом, опять скачал все что надо. И жахнул его кастомной прошивкой с 4pda. И.. заработало! И.. мощнейший эндорфиновый приход! Всем успехов! В дубликатах у баянометра была голая баба с большими сиськами и строение ушной раковины, и тян какая-то анимешная.

Показать полностью 1
92

Нет изображения, не работает клавиатура

Принесли к нам вчера в сервис вот такого красавца:

Беру квитанцию.
Заявленный дефект: "Нет изображения, не работает клавиатура".
Ну, казалось бы, что такого: кэп поломал свой ноутбук. Но!
Но я же не ради фоточек целый пост тут запилить решил?
И вот что я услышал от коллеги: клиент успешно реанимировал ноутбук после какой-то техногенной катастрофы и использовал с внешними монитором и клавиатурой.
Даже шлейф вот восстановил:

И блок питания модернизировал:

Ничто, как говорится, не предвещало беды. И вот в один из славных осенних дней произошло непредсказуемое: хозяин ноутбука принудительно завершил какой-то системный процесс и всё пропало!
Любому опытному инженеру понятно, что для решения проблемы достаточно переустановить винду.
Но, тем не менее, ставки на причину неисправности принимаются.
P.S. диагностику еще не проводили.
P.P.S. нет, это не хитрый способ попросить помощи в диагностике, ноутбуком буду заниматься не я.

Показать полностью 3
Отличная работа, все прочитано!