
Сообщество Ремонтёров
Сколько сервисов полезных…
…и не очень.
Здравствуйте всем.
Обратился ко мне тут наш собрат-пикабушник @otcoxcity с просьбой посмотреть его ноутбук с историей длиной в два года. А история очень интересная.
ВАЖНО. Я рассказываю то, о чём знаю сам, чему научился сам и как я ремонтирую такие платы. Не претендую на роль учителя, наставника или мастера. В общем и так всё ясно)
В общем, почти полтора года назад появился пост . В нём @otcoxcity обратился с просьбой в поиске дампа BIOS к ноутбуку Fujitsu E733.
Если почитать комментарии, то становится вообще весело. Человек обращался в три сервиса. Один из сервисов оказался очень хорош. Кстати, город происходящих действий- Новосибирск.
Сервисный центр AiTech Electronic Technology(не хватает только super incorporated united world best of the best). Далее всё приведено со слов otcoxcity.
Сдал данный ноутбук в первый сервис, там не смогли найти БИОС. Окей. Идём во второй крупный сервис. Пробыл он там 3 недели и выдан без результата. Ссылались на то, что (на минутку, один из крупнейших сервисов в Новосибирске, с ,как они говорят, лучшим оборудованием и опытными инженерами) не смогли найти «достоверный» дамп БИОС.
И это же они подтверждают в своем отзыве на Flamp.
Крупный. Сервис. Говорит. Что не может найти дамп БИОС.
Клиент говорит что сам найдет, хрен с вами (но, по-моему мнению, нужно было уже в этот момент бежать оттуда). Находит дамп, приносит им, они говорят что у вас дамп «недостоверный», вот ваш ноут, идите отсюда. Весь отзыв о них и ответ лежит здесь.
Кстати говоря, обратите внимание, если перейти на страничку компании на флампе, то там висит отличный баннер
Замечена подозрительная активность и заблокирована возможность оставить отзывы. Знаете почему? Потому что после каждого негативного отзыва они накручивали много позитивных. И это не впервые, по словам клиента.
Тут конечно Вячеслав зря негативно говорит о Flamp, наврятли это они виноваты, они наоборот пресекают активность сервиса в накрутке отзывов. Но факт есть факт, такое не впервые.
Итак, человек забрал ноутбук из сервиса, при этом он был в удручающем состоянии. Ноутбук что-то из рода ультрабуков, тоненький, приятный в руках, небольшая диагональ, при этом на Core i7 2-ого поколения. Ко мне он пришел ушатаный…по корпусу сколы, коцки, где то сломан пластик, антенны 3G модема оторвана, и сам модем кстати отсутствует…
И ещё они сказали что процессор в КЗ.
Это кстати один из любимых моих диагнозов. Дело в том, что неопытные (точнее никакие) инженеры, которые только познакомились с мультиметром и ноутбуками, бездумно начинают проверять всё диодной прозвонкой на мультиметре (той само пищалкой). И, естественно, на дросселях питания CPU и NB\SB у них мультиметр пищит. Дело в том, что у процессоров очень малое собственное сопротивление, и диодная прозвонка будет воспринимать это как короткое замыкание.
После этого сервиса была попытка сдать в еще один, третий, но там просто сразу отказались от ремонта…
Так вот.
Беру я ноутбук, начинаю осматривать и искать следы ремонта.
Не считая покалеченного корпуса и оторванной антенны, увидел что паялись флешки BIOS и EC.
При том паялось все с каким то спиртоканифольным раствором(этот запах ни с чем не спутать).
Тут же вспоминаем про лучшее оборудование, расходники и инженеров. Да, паять с ним никто не запрещает, оно припаялось. Но а как же флюс, очистка после пайки…Эх, ладно, это мелочи, придираюсь уже =)
Следующее, что я увидел, немного меня покосило.
Это северный мост INTEL BD82QM77. Северный мост. INTEL. И они его откровенно жарили…вокруг него, на нём, под ним, та же спиртоканифольная хрень, а также вздутый текстолит. Ребята, ну серьёзно, нахрена?????
Для тех кто не в курсе немного поясню. Есть такая процедура диагностики неисправных мостов от AMD. Вкратце, происходит отрыв кристала моста от текстолита\подложки. Не отрыв моста от материнской платы,а именно отрыв кристала. И диагностируется это прогреввом кристала, тогда из за расширения шаров восстанавливается контакт. Это не ремонт(привет прогревастам), это всего лишь метод диагностики. На видео специально показал что хватает нескольких секунд(на тестере не горят два светодиода, что говорит об обрыве контактов(шаров). Пару секунд дуем на мост и контакт восстанавливается.
Такое не прокатывает с INTEL из за разных технологий проиводства. И уж тем более жарить до корочки и вздутия не нужно.
Ладно, перекурил (хорошо что я бросил), начинаем диагностику и ремонт.
Первым делом решил залить дампы. О да, они у меня были. И в интернете их найти можно.
Флешка биоса прошилась махом…а вот вторая,ЕС, не хотела. Не проходила верификацию после прошивки. Не вопрос, берем другую такую же с донора, шьём. Всё отлично.
Пробуем запускать…нет инициализации. Ну, это не удивительно, с такими то издевательствами над мостом.
Фото не делал, ибо был в состоянии аффекта после всего этого))) Так что тут простите)
Меняем мост…И вуаля
Весь ремонт занял 2 часа. Вы только подумайте. Ноутбук 2 года шатался по сервисам, получил увечья, его помучили прогревом интеловского моста… Два года. А ремонт занял 2 часа. Вот такие квалифицированные инженеры, лучшее оборудование и тд. и тп.
А кто догадается, глядя на фото, какой был первый(ну ладно, третий) вопрос от клиента?
«Проц твой?»
О да, обожаю эту ситуацию (на самом деле нет). Да, ноутбук изначально идёт на Core i7. Естественно это напрягает, потому что могут и тебе предъявить. Благо тут всё человек понимал и изначально написал что всё скорее всего разворовали.
Внимание, крик души.
НУ ЁПТ ТВОЮ МАТЬ, РЕБЯТА! ВЕРНИТЕ ПРОЦ ТО! ДА, ПРОШЛО ДВА ГОДА, НО ЭТО ЖЕ ПИЗДЕЦ. ИЗ-ЗА ТАКИХ КАК ВЫ,УРОДОВ, ЛЮДИ НЕ ДОВЕРЯЮТ НОРМАЛЬНЫМ СЕРВИСАМ И ЧАСТНЫМ МАСТЕРАМ!
Выдыхаем.
И что же мы имеем в сухом остатке.
Ноутбук, который два года мотался по сервисам. Не прошиваемая, «битая» флешка. Возможно это была первопричина неисправности,а может её добили в сервисе. Ужаренный мост. Украденный проц. Покалеченный ноут. И ремонт, который занял два часа.
Вот такая история.
Да, я не могу никого обвинять и однозначно говорить что кто-то что-то сделал. Стрелки легко перевести на меня. Может это я так подделал, ужарил мост, украл проц и тд и тп.
Я никого не обвиняю (верните проц, сволочи), я лишь пересказываю историю ноутбука от лица клиента и говорю как я его починил в итоге.
Да, меня бомбит от говнокантор по ремонту ноутбков. Не сервисов,а именно говнокантор. Где нужно лишь бы собрать бабки с клиента, либо разжиться комплектующими.
Что я хочу сказать, от лица управляющего сервисным центром:
1) 99% контор с выездом на дом это лохотрон.
2) В нормальном сервисе не будут отправлять одного специалиста на пол дня домой к клиенту чтобы он занимался одним ноутбуком\ПК. Не будет курит бамбук полдня в квартире, пока комп тестится и переставляет винду. Не будут разводить на лишние услуги, не будет брать денег за "установку драйверов", сборку-разборку и прочую ерунду. Cотрудники занимаются в рабочее время несколькими компьютерами\ноутбуками параллельно, что максимально выгодно заказчику. И если видите в прайсе что все строчки начинаются со слова ОТ, тоже бегите.
3) Почему 99%? Потому что я верю,а вдруг есть такой честный сервис. Но я таких не знаю. Ни одного. За всё моё время работы с ПК и ноутами. Ни одного честного выездного сервиса я не видел(кроме частников).(Если ВЫ реально представитель такого сервиса, напишите мне)
4) Это не относится к курьерским слугам. Есть честные сервисы, у которых есть курьер. Именно курьер, для вашего удобства. И цена у них фиксирована. Это как такси.
5) Внимательно читайте отзывы о сервисе и сопоставляйте с описанием их деятельности.
6) Бесплатная диагностика существует(в частности в нашем сервисе она есть, поэтому тут могу утверждать что она существует). Но,в большинстве случаев, диагностика типа бесплатная только если вы сделаете ремонт. А так просят за диагностику от 500 до 5000р. Внимательно изучайте условия в договоре, записывайте звонки в сервис, фиксируйте на видео когда сдаете технику в сервис. Если сервис честный, он только передаст привет и будет только ЗА. Бесплатная диагностика выливается из первого пункта, ибо она возможно только в крупных сервисах, потому что инженеры занимаются несколькими ремонтами одновременно. И пока ноутбук\ПК стоит на тесте\установке винды и тд, он может сделать диагностику ноутбука, не теряя ни времени, ни денег.
7) Если в сервисе от Вас требуют запчасти, прошивки и прочее, бегите оттуда.
8) Не ведитесь на рекламу и красивые слова.
9) Повышайте свои знания технического плана.
10) Фиксируйте серийные номера, характеристики ноутбука при сдаче в ремонт(на стойке)
Всё вышесказанное лично моё мнение, моё ИМХО(привет из 2007).
Пост создан в информативных целях.
Спасибо за внимание и до встречи.
PS:
Скоро у меня отпуск, и появилась одна идея. Чисто для себя. возьму ноут, специально очищу флешку BIOS и прогуляюсь по нашим сервисам в Екб. Скорее всего это будет анонимный заход, без названий сервисом и прочего. Так,для статистики, какой процент сервисов окажется честными.
------------------------------------------------------------
Telegram Fenrirkas
E-mail fenrirkas@gmail.com
Екатеринбург
Ошибка 9. Две тонких проволоки, давших вторую жизнь iPhone
Всем доброго времени суток!
Сдал один мой товарищ iPhone 6 с ошибкой 9 после падения.
Телефон немного изогнут.
В ходе диагностики был выявлен отвал. Нет связи между процом и ARB. Проблема эта на iPhone 6 очень распространенная.
Приступаем к ремонту
Снимаем защитный экранчик с процессора
Нам нужен правый нижний угол процессора. Иголкой отмечаю периметр спиливаемого угла и приступаю к снятию верхней части оперативной памяти.
Ковыряю дальше, дохожу до шаров
Сделал фотку с рублевой монетой, для масштаба
Снимаю верхнюю маску процессора и нахожу нужные контакты
От них кидаю две перемычки и замазываю лаком
Ставлю обратно защитные экранчики, и собираю телефон
Подключаю к iTunes и прошиваю.
Готово!
ИБЭП 220/24В неисправен ПНС (ШИМ UC3844)
Имеется источник бесперебойного электропитания (ИБЭП) от фирмы "Исток".
Руководство по эксплуатации, но там нет схемы.
Проблема:
Неисправен преобразователь напряжения стабилизирующего (ПНС): нет питания на выходе.
Где используется:
ИБЭП необходим для бесперебойной работы САУ ГРС.
Возможная причина:
Аккумуляторы разбухшие - возможно это и есть причина неисправности уже второго ПНС в течении одного года.
Вопросы:
Можете ли поделится хорошими источниками информации по ремонту импульсных блоков питания (желательно с шим UC3844)?
Прочитав данный пост, можете ли подсказать что бы проверить еще?
Подробнее:
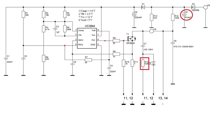
ИБЭП включает в себя 3 ПНС, из которых 2 перестали работать. ПНС с ШИМкой uc3844.
Первый ПНС удалось отремонтировать:
- заменен неисправный пусковой конденсатор (47мкФ/35В) и конденсатор питания ШИМ (220мкФ/25В). Два самых левых на рисунке ниже.
- припаян на место резистор (6,8k), который самовыпилился от перегрева, но сам остался в живых. Не красиво, но и пусть :)
Нагрузку пока не вешал, руки не доходят, а на выходе в холостую 27В. При работе что-то гудит, но думаю это нормально, но не уверен.
Так выглядит исправная плата управления первого ПНС:
Второй ПНС:
Что было сделано в первую очередь:
- также заменен неисправный пусковой конденсатор (47мкФ/35В).
- были заменены разбухшие конденсаторы (470 мкФ/25В) питание второй половины схемы (логика диагностики ПНС?).- зелененькие которые.
- резистор на 6,8 кОм живой, хоть и выглядит перегретым.
Результат:
Но на выходе все также ничего нет. Лишь подмигнет светодиод (исправность ПНС) и щелкнут релюшки, и тишина...
Так выглядит плата управления второго ПНС (выделил ШИМ и всю его обвязку):
Схему в сети не нашел, пришлось накидать самому:
Написал над ШИМкой что намерял на ножках при включении в сеть ПНС.
Тут же выделил проблемные места и точки на выходе, откуда мерял осциллографом выходной сигнал с ШИМки (+ мерял пилу с 4 ножки):
Показания осциллографа пилы на входе ШИМки и после резистора на выходе (Out) ШИМки следующие:
"Горячая" плата выглядит следующим образом:
Шимка вход/выход подключается к вилке штыревой снизу слева
(из нарисованной схемы:
11,12 - два левых крайних штырька (-280VDC около того),
13,14 - два правых крайних штырька (+280VDC около того),
средние два штырькя подают напряжение на плату управления на компаратор P1401CA3
(на исправной плате "управления" это lm393p).
"Горячая" плата исправна, так как отремонтированная плата "управления" (от Первого ПНС) работает с двумя "горячими" платами, а неисправная (от второго ПНС) ни с одной не работает.
Что было сделано еще:
- ключевой транзистор был выпаян и проверен с помощью мультиметра и по ESR метру идентичен транзистору из магазина.
- все конденсаторы заменены и проверены с помощью ESR метра, кроме маленьких 10мкФ/50В (4 штуки) в правой части платы.
Некоторые наблюдения:
Если не вставлять второй штекер в "горячаю" плату (который сверху на картинке платы управления), то правая часть платы "управления" перестает видеть 3 вольта, приходящий со входа "горячей" плате и эта логика выдает сигнал, что ПНС исправен, т.е. загорается зеленый светодиод. Но тем самым питания на выходе не появляется. Оно и понятно. эта часть платы "управления" отвечает за диагностику ПНС.
Сам ПНС выглядит следующим образом со снятой платой "управления".
Надеюсь расписал все понятно. Ремонт затянулся, но это не критично, в свободное от работы время ковыряю, сравниваю с рабочей платой...
У самого опыта по ремонту импульсных блоков питания немного, а если и имеется, то в основном все решалось заменой конденсаторов.
Спасибо, за внимание.
Iphone 6. Возвращение с того света
Добрый утроденьвечерночи друзья!
Недавно мне принесли вот это.
Предыстория проста:
Телефон перестал ловить сеть - вечный поиск денег сети. Ситуация довольно распространенная и вариантов немного:
1. Обычный реболл модема.
2. Реболл модема с восстановлением двух пятаков, рвущихся от лёгких ударов(техническая недоработка или преждевременное старение).
3. Замена контроллера питания модема.
4. Замена трансивера и ещё двести тысяч причин, почему сеть не работает.
Ну и собственно человек решил сам сделать так называемый "прогрев мАдема". А сделал он это строительным феном...
И так как он не знал где находится модем, то решил прогреть сразу всю плату. Снял все защитные экраны и давай наяривать делать ремонт.
Плата от iphone 6 не смогла пережить прогрев строительным феном и ушла в мир иной dfu режим(режим восстановления).
Невооружённым глазом замечаю отсутствие контроллера дисплея и одного слоя платы под ним:
Печально. А должно быть вот так:
Вызов принят)) Буду восстанавливать по аналогичному рисунку.
Для начала зачищаю оставшиеся дорожки:
Дальше в дело пойдёт УФ лак для ногтей.
Первый слой самый тонкий, для лучшего схватывания с платой:
После нанесения второго слоя лепим первые новые дорожки: Конфетки - Бараночки...
Крючки да петелечки...
Ладно. Продолжим. Заливаю первые крючки лаком, формирую лунки для припоя и опять сушить сухари, что бы при восстановлении следующих дорожек они не отлетали:
Следующим шагом добавляю ещё дорожек:
Это черновой вариант.
Далее заливаю весь колхоз водкой лаком.
А вот предфинальный результат:
Дальше интереснее.
Обычно накатывают шары на микросхему, а потом устанавливают на плату. Тут же будет несколько иначе - сначала накидаю шары на плату, а сверху на них установлю микросхему:
Это черновой вариант. Пропаял феном на низком потоке воздуха с температурой 260.
Вот окончательный результат:
Если сравнивать с первым фото другой платы, то можно заметить, что тут не хватает одного шарика. Он дублирующий, так что не требуется.
Дальше снимаю с донора драйвер дисплея и контроллер подсветки (он кстати тоже был неисправен, т.к были физические повреждения) и снимаю с них припой.
Вот они на сим-карте для масштаба:
Так, есть одна попытка для установки, иначе придётся заново укладывать шары на плату, позиционировать и возможно даже восстанавливать оторванные дорожки, сделанные мною же.
Ставлю:
Собираю необходимое для прошивки, подключаю к компьютеру и...
И всё! На 15% должно загораться яблоко и полоса прошивки. Но дисплей молчал. Плюс ко всему процессор не увидел нанд. Как то всё печально.
Осматриваю плату и вижу:
Треснувшая микросхема antirollback. Без неё процессор даже не посмотрит на внутреннюю память.
Так же обрывы sda и sdl приводят к ошибке 9. Восстанавливаются путём спиливания угла процессора и тянутся перемычками до этой микросхемы.
У нас лёгкий случай. Просто заменим её с донора.
Вжжух... Готово:
Но как всегда всё делается не с первого раза)) Я тут опять снимал микросхемы драйвера дисплея и подсветки, так как они оказались неисправными, ругался. Много ругался, но установил другой комплект с донора и всё сразу заколосилось:
Прошивка пошла от замены антироллбека, а изображение и подсветка появились после замены комплекта микросхем:
Но... Сети как не было, так и нет)))
Буду реболлить модем, восстанавливать 2 пятачка, затем менять контроллер питания модема, потом трансивер и ещё двести микросхем, что бы найти потерянную Алису сеть.
Это была предыстория для лёгкого чтива.
"Восстановление трупа" часть вторая:
Так как человек предупрежден о дополнительных расходах на сеть то продолжаю.
В данном случае телефон проходит активацию. Значит модем он видит и скорее всего есть прошивка модема.
Его я трогать не буду.
Это размышления о лёгком ремонте пока человек вспоминает свой пароль от айклауда))
"Зайду в информацию о телефоне странице приветствия и нажму восклицательный знак с правом нижнем углу экрана.
Вижу там серийный номер и imei. Хорошо. Вставляю симку. Есть реакция хорошая реакция на раздражитель))
Можно откинуть модем и его ебальник питальник контроллер питания.
Следующий по цепочке идёт трансивер..." - думаю я про себя.
Но как показывает практика, то во всём виноват Петрович модем.
Снимаю его:
Ясно. Телефон ударник. Оторваны 3 пятака. Типовушка - опять крючки да петелечки:
Сушу плату и накатываю свежие шарики на модем.
Проверяю:
Есть сеть. Порядок. Мажу термопасту на процессор и собираю все защитные экраны:
Бонжур)
Увидимся))
Почему ломаются сварки?
В предыдущем посте меня попросили рассказать про типовые неисправности сварочных инверторов РЕСАНТА, но я решил что лучше все таки рассказать почему сварки вообще ломаются а потом уже дополнить пост типовыми неисправностями.
Для начала скажу что сварки в большинстве случаев ломает сам клиент. Не читает условия эксплуатации чем и в последствии гробит аппарат. Но есть несколько основных причин:
1. Причина. Попадание через систему охлаждения в сварку пыли, металлическая стружки, окалины, снега. Вся эта адова смесь очень хорошо проводит ток, что в последствии вызывает пробой между дорожек, между ножек IGBT, на выводах конденсаторов. На эту тему даже есть пост(https://pikabu.ru/story/remont_resantyi_250_pn_bumbarabum_60...). Поэтому хотя бы раз в год продувайте от пыли аппараты.
2. Причина. Слабое питание. Слабые удлинители, плохие розетки, низкое напряжение сети, работа от генератора. В общем все что вызывает просадку питающего напряжения. Из-за просадок растет ток в первичной цепи. Сварка то у нас ММА и что бы выдать к примеру 100А на выходе он при питающем 220В берет 15А, а вот когда у нас сеть просажена до 120в то из сети уже вместо 15А будет брать все 25А. Вся эта нагрузка возлагается на IGBT транзисторы что в свою очередь просто вышибает нафиг. Поэтому проверяйте просадку напряжения в сети во время работы сварочного инвертора.
3. Падения и удары. Особенно во время работы. Я так полагаю что это связано с SMD компонентами которые особо не могут деформироваться. Удары и падения просто ломают SMD резисторы и конденсаторы что в работе сварочного инвертора вызывает просто фатальные неисправности.
4. Болезни определенных моделей сварочных инверторов. У ресант это дежурка и конденсаторы, у фубаг, гусей подобных: стойки и вышибание выходного выпрямителя.
И так, расскажу про типовые неисправности сварочных инверторов РЕСАНТА.
1. Выбитые конденсаторы на входном выпрямителе. Вот у Ресант это самая частая поломка. Связано это с очень некачественными и неправильными конденсаторами. Ну и с охотой клиента поварить в морозы или попыткой отрезать металл на максимальном токе.
Вот подскажите мне, как узнать производителя конденсаторов? Где найти мне даташит от изготовителя? Никакой информации на эту тему. То есть конденсатор какого то подвального производства.
Нашел у одного китайского производителя электролитов предназначение каждой серии (http://english.jianghai.com/Electrolysis.aspx?Lead=2&typ...)
Как видно, серия CD293-294 относится к общей серии конденсаторов. А в сварке должны стоять конденсаторы серии CD29H под высокие токи, или EPCOS B43504, или NIPPON серии KMR, LXS.
Я не знаю какие в Ресанте сидят идиоты что бы ставить такие дерьмоконденсаторы, когда можно поставить EPCOS B43504. Эти конденсаторы как нельзя лучше подойдут в сварочный инвертор. Ну ладно, допустим нельзя купить EPCOS, но можно же хотя бы CD29H(105град high ripple), ну никак не CD293 (85градусные общего применения).
И вот что интересно, эти конденсаторы серии CD293 не только ресанта обожает, но и другие производители сварок.
Только у старых ресант идет именно такая болезнь с конденсаторами. В новых ресантах сейчас ставят конденсаторы какого то китайского производителя и они перестали так неожиданно взрываться но в новых ревизиях сварок ресанта начала очень сильно экономить на комплектующих.
Раньше в аппарате на 250А ставили два диодных моста типа KBPC5010 и к ним радиатор большой. Сейчас ставят два диодных моста по меньше и радиатор сильно похудел. На IGBT ключах радиаторы тоже сильно похудели. На выходном диодном выпрямителе раньше ставили STTH6003CW, теперь уже ставят STTH3003CW или вообще диоды неизвестной фирмы. Так что ресанта немножко обарзела.
2. Поломка дежурки. Резистор R010 и R013 вообще могут просто так сгореть. Довольно частое явление когда они сгорают, все остальное остается целым. Их меняешь и аппарат дальше работает.
3. Попадание пыли, влаги в пространство между платой и электролитами. По мне так это недоработка ресанты. Ибо этот дефект легко можно устранить промазав по краям электролита герметик. Вон в том посте рассказывал как опилки попали под конденсатор и вызвали пробой. Бывало и просто от пыли сгорало, или от снега.
На счет того какую сварку покупать я даже не знаю. Нету вот действительно добротных сварок, что бы и конденсаторы качественные, и сборка добротная и по цене норм.
Если денег много, то можно трехэтажку взять. (топология BRIMA ARC-200) До жути надежные аппараты.
Если имеется возможность купить Украинского производства то хороши НОВЫЕ Патоны, эдоны(те что по дороже).
Красота.
Делаем своими руками регулируемый источник питания из блока питания принтера Canon.
Ранее был у меня пост о разборке принтера.Сейчас немного переделываем БП от этого принтера для повседневных нужд. Много полезных деталей можно извлечь из старых матричных или струйных принтеров Полированные валы, шаговые двигатели могут пригодиться для сборки небольшого ЧПУ, а так же для многих других задач. Блок питания принтера можно использовать для питания светодиодов, зарядного устройств и тому подобное. Электродвигатели можно применить для самоходных игрушек, изготовления минидрели (добавив патрон для установки сверла). Получаем также USB разъемы, всякие датчики и разнообразный крепеж.
В струйных принтерах применяются импульсные блоки питания, некоторые даже на два напряжения и с дежуркой. Напряжение на выходе от 24 до 42 вольт с током от 600мА до 2А. В общем, качественные блоки, далеко не ширпотреб, которые после несложной доработки смогут прослужить ещё не один год. Этот блок питания принтера Canon можно сделать регулируемым от 5 до 24вольт Напряжение на выходе этих блоков питания, можно регулировать в широком диапазоне – это самое простая доработка.
Нужно выпаять резистор R57 и на его место впаять подстроечный резистор на 5-10Ком. В верхнюю крышку штатного корпуса БП добавляем вольтметр и подстроечный резистор- все готово.
Переделанный блок питания можно применять в качестве мини лабораторника, зарядного устройства для смартфонов(добавить плату заряда ТР4056), зарядного для «шурика» (добавить плату заряда аккумуляторов CC CV и получим регулирование по току ) и т.п.
Подробнее в видео https://youtu.be/z2w6DvEPrVg























































