Сообщество - Сообщество Ремонтёров

Сообщество Ремонтёров

8 095 постов 44 151 подписчик

Популярные теги в сообществе:

189

Компьютер в качестве осциллографа. Игрушка? Эксперимент

Приветствую друзья!
После поста : Когда села очередная крона в мультиметре. Психанул
Так как было много обсуждений шумов преобразователя заказал с китая DSO15001K мини осциллограф для ознакомления. Понимаю что многие называют такие вещи игрушечными, но прошу не кидать тряпками. Думаю для ознакомления то что нужно.

Так вот, после поиска информации в интернете, наткнулся на видео "осцилограф из компьютера" или что то в этом роде.
Суть в том что на пк ставиться программа измерения частоты с звуковой карты компьютера, а измеряемый сигнал подаём в разъём микрофона.

Любопытство взяло верх!

Схема устройства такая

Как я понял, в вход аудиокарты микрофона выше чем 3 вольта подавать нельзя. Поэтому напряжение ограничивается 2 светодиодами.

Светодиоды подобраны с одинаковым падением напряжения.

Собственно что получилось.

Собрано быстро из подручных материалов)
Нагуглил программу в интернете, и с страхом испортить технику, начал осторожно экперементировать)

В Качестве гинератора сигнала смартфон, и первое попавшееся приложение.

Работает, вроде как)
Откровенно говоря страшно, и не совсем понятно как это использовать.
Базовые понятия есть конечно же.
Нормальный осциллограф это по сути продвинутый вольтметр, не только измеряет, но и позволяет увидеть как оно меняется с течением времени,если я правильно понимаю)
а то что у меня получилось сейчас не измеряет напряжаение, а показывает какое оно.
Извините если я не так выразился)

К повторению не призываю! Гальваническая развязка отсутствует! Из защиты 2 резистора по 1ком. Не испортите свою технику!

Может это кому нибудь пригодиться, или кто то из вас поделиться опытом в работе. Буду благодарен!
Может кто то посмеялся от души над тем какую фигню я сделал:)
С удовольствием читаю все комментарии!

Я далеко не первооткрыватель, только демонстрирую вам свою версию исполнения)

Показать полностью 10
478

Неудачный ремонт GTX1070ti

Доброго времени суток! Новогодние праздники закончились и настало время погрузиться с головой в хобби, тем более видеокарт от подписчиков накопилось ужасно много.

Итак, сегодня опишу ремонт GTX1070ti от Inno3d.

Вот такая красавица) по неисправности-прогар на питанию видеопамяти. Замеры остальных сопротивлений обещали победу)

Снимаею дрмос, дремель в руки и в путь сверления и кучи пыли)

Получилось довольно аккуратно и прогар не ушёл в глубь текстолита. Но кз по видеопамяти осталось, а при подаче напряжения с лбп сверхчувствительный к теплу палец определил три чипа видеопамяти, которые грелись как утюг

Вот они помечены крестиком) снимаю виновников кз и дальше необходимо восстановить питание видеопамяти.

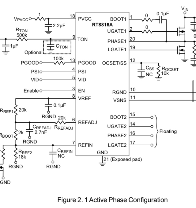
Шим-контроллер установлен 7j= он же RT8816A. К нему иметься даташит

Как обычно проверяем исходные напряжения-питание, EN присутствую, а вот напряжение vref, формируемое самим шим отсутствует-как итог шим-контроллер под замену

После замены напряжение появилось и тест МАТС показал на ошибки, по каналам видеопамяти, где я снял чипы. Вроде всё хорошо, можно запаивать новые чипы видеопамяти и проводить тесты

Как видно ошибки по видеопамяти ушли, картинка появилась) но вот дальше меня как и владельца видеокарты ждало разочарование

При установке драйвера наблюдается такая картина, что говорит о неисправности самого ГПУ. Что ж поделать, бывает и такое)

P.S. Всех благодарю за внимание, надеюсь пост кому-нибудь поможет или будет интересен, в комментариях просили больше неудачных ремонтов-как в воду глядели))))
Я в ВК https://vk.com/mafiyaforever

Показать полностью 11
25

Ремонт ТВ SONY

Доброй ночи. Тв SONY KDL-55W905A. Разбили матрицу. Искал, обзванивал фирмы, мастерские, не нашел.3 месяца прошло. Вчера на авито увидел, продают матрицу на мой тв.  Но тут проблема, сам , с Минеральных Вод, матрица в Самаре.  Покупать б/у матрицу, как то страшновато. Пост к мастерам в Самаре. Посмотреть матрицу, я бы выслал свой тв. Чел вроде согласен, чтобы при нем собрали. Если заработает. Я оплачиваю, матрицу, ремонт, пересылка тоже с меня конечно.

44

Обход блокировки FRP (гугл аккаунт) на Samsung A11 с помощью sim-карты и bluetooth наушников

На днях попал мне в руки очередной заблокированный и потрёпанный жизнью самсунг...
Описывать текстом данный метод не буду, так как есть моменты которые сложно описать словами и лучше их продемонстрировать в видео.

P.S. этот метод 100% работает только на данной версии прошивки (A115FXXU1ATK4), если у вас другая прошивка, то необходимо установить на телефон ту прошивку. Как это сделать и где ее взять написано в описании к видео.

1308

О моем скептичном отношении к выездам. История одного iPhone 11

Пост будет о максимально простом ремонте.

Всех приветствую.

Как Вы все заметили, я очень отрицательно отношусь к выездным разводилам. А как же нормальные выездные мастера спросите Вы? И будете правы, есть же ещё нормальные выездники, но их крайне мало, лично я знаю штук 5 нормальных выездников. Остальные, либо делают из рук вон плохо, либо даже чуть-чуть, но пытаются разводить клиентов.

Но даже эти нормальные выездники уже жалуются, что выезды начинают умирать, а проблема в малой ремонтопригодности устройств и не в мастерской уже очень сложно даже поменять дисплей на айфоне. Об этом сегодня и пойдёт речь.

Жил один веселый и аккуратный парень, имел он так называемый бюджетный вариант телефона от Apple, а именно Apple iPhone 11 в красном цвете

Вот он:

Случилась однажды беда, разбил он телефон.
Думает, Окей, чуть похожу с таким и сразу отремонтирую, денег сейчас лишних нет. Предусмотрительно заклеил отверстие в дисплее на клейкую ленту, дабы пыль и грязь не попадала в него.

Проходит недели 2, он звонит в разные сервисные центры, и все ему называют ценник в районе 13000 российских рублей за замену дисплея, но есть одно НО, после замены телефон будет ругаться на дисплей, мол он не оригинальный и выдавать такую ошибку:

Данную фишку Apple начала реализовывать с iPhone XS/XS Max/XR. На этих устройствах при замене аккумулятора даже на родной аккумулятор с другого айфона всплывала такая же ошибка, но только на аккумулятор, при этом телефон полностью работал, за исключением функции просмотра процента износа аккумулятора.
На аккумулятор добавили чип еепром в котором записан уникальный идентификатор, который совпадает с идентификатором в памяти устройства, если ключи не совпадали, то повалялась ошибка.

Правда со временем ошибка уходила далее цитата с сайта Apple:

Эти уведомления не влияют на возможность использовать iPhone.
Уведомление будет отображаться на экране блокировки в течение первых 4 дней пользования устройством и в программе «Настройки» в течение 15 дней. По истечении этого периода найти уведомление можно будет в меню «Настройки» > «Основные» > «Об этом устройстве».


Такое же уведомление выскакивает при замене дисплея. После появления этой ошибки, она записывается в память и передаёт информацию о замене дисплея или аккумулятора на сервер, потом на основании наличия информации об ошибке на сервере могут отказать в обслуживании.
Со слов Эппл они это сделали из беспросветной жадности любви к своей технике и людям так, как при замене на плохие комплектующие телефон может некорректно работать или вовсе сломаться. Поэтому обслуживайтесь у нас и все будет очень хорошо.

Старые программаторы оказались бессильны, они так же переписывают все серийные номера аккумуляторов и дисплеев, восстанавливали функцию True Tone, но считать зашифрованный еепром и убрать ошибку они не могут. Китайцы уже вовсю трудятся изобретая новый программатор.

Поэтому почти каждый сервис предупреждает об этой ошибке.


После таких новостей наш герой решил сходить в авторизированный сервис и сделать у них. А тут ему повезло, как он думал, в авторизации ему сказали, что акция на замену дисплея, сейчас дисплей стоит 14000 вместо 20000, завтра готов будет.

Наш товарищ тоже обрадовался, ремонт по стоимости вышел не сильно дороже чем у частного сервиса, ещё и все на высшем уровне.

Утром следующего дня, ему звонят из сервиса и говорят: «По Вашему imei номеру Apple запросило обслуживание в ремцехе Apple в Москве, но на ремцех акция не распространяется, поэтому ценник будет 20000 рублей, по готовности неделя».

Хорошо, герой наш хоть и огорчился, но готов заплатить денег чуть больше и подождать. Проходит неделя, ему приходит сообщение, что устройство готово к выдаче. На радостях прилетев в сервис, он получает свой телефон, со старым разбитым дисплеем и бумагу с отказом в платном обслуживании. Знатно выпав в осадок и побомбив в сервисе, ему сказали все вопросы к ЭППЛ РУС и самому Apple. А телефон Вам больше нигде не обслужат, он внесён у базу с пометкой модификации(самая любимая причина отказа у Эппл это модификации, под это понятие даже заводской брак могут впихнуть).

Через какой-то отрезок времени, данный гражданин пишет мне, мол привет, сможешь сделать без ошибки дисплея, а я что, конечно же могу.

Привозит телефон и начинаем замену дисплея

Вот сам телефон:

Вскрываем устройство, скидываем дисплей и смотрим, почему же отказали в платном ремонте:

Следы жидкости, которая скорее всего попала через разбитое стекло дисплея.

Ну и покрасневший датчик влаги:

После официалов, кстати весь телефон в отпечатках, такое себе обслуживание.

Теперь у нас есть два варианта:
1) поменять отдельно стекло, оставив сенсор и матрицу родными, тогда ошибки не будет, так как микросхема на сенсоре останется родная
2) поменять дисплей в сборе на 100% оригинал(жду когда набегут люди с криками, оригиналов нет, только снятые с устройств)

Первый вариант нам не подходит, во-первых человек хочет заменить целиком дисплей, чтоб все точно было 100% оригинальное, во-вторых стекло сильно разбито и я не возьму на себя ответственность за возможную смерть матрицы через какой-то промежуток после ремонта.

Поэтому выбрав второй вариант, начинаем подготовку.

Берём старый дисплей и снимаем с него микросхему тачдрайвера, в этой микросхеме внутри чипы тачдрайвера и чип еепром(в котором и находится код отвечающий за ошибку), снимаем микросхему с родного дисплея:

Зачищаем микросхему для дальнейшей накатки шаров

Следом берём 100% оригинальный модуль(можно уже кричать, что оригинальных запчастей нет):

Хотя нет, нельзя кричать, ведь у меня есть оригинальная запчасть

Ну и самое главное это Баркод с яблоком:

Далее снимаем микросхему с нового дисплея, очищаем контактную площадку от компаунда, попутно содрав много краски рядом(лак на шлейфах очень нежный и часто отслаивается)

Все это дело закрашиваем лаком(чтоб медь не контактировала с кислородом и не окислялась ну и чтоб не замыкала об корпус) и сушим в ультрафиолете:

Получаем вот такую картину:

Припаиваем родную микросхему на новый дисплей и проверяем, все идеально работает.
Все это дело замываем от остатков флюса, от отпечатков после официалов, от всей грязи.
Ставим оригинальную проклейку. Да, Р.Фон, оригинальную проклейку, другие просто закончились

Ну и вот как выглядит виновник всего этого праздника, на новом дисплее:

Кстати, интересный факт, на любой китайский дисплей можно переставить эту микросхему и он будет полностью работать(правда качество сенсора и картинки останется ужасным) и не выдавать ошибку, вот и борьба Apple за чистоту запчастей

Вроде и не сильно выделяется лак. Клеим человеку защитное стекло и берём мзду за оказанную услугу.

Думаю на выезде такое провернуть вряд ли выйдет, да что на выезде, не каждый сервис умеет это делать.
Так что выезды и прочий отверточной ремонт маленькими шагами уходит в прошлое.

Спасибо, что дочитали.

Всем компетентных ремонтников, берегите себя и свои гаджеты.

Нахожусь в городе Санкт-Петербург

Больше отчетов по ремонтам и прочие интересные факты в моем Instagram

По всем вопросам: vk для связи

Показать полностью 18
43

Одна проблемка с "игровыми" ноутбуками на процессорах Ryzen.  Прошу совета или прям помощи

Вопрос адресуется к ремонтёрам и околоремонтёрам.

Ох, до какого же отчаяния дошёл уже…

Заранее прошу извинения за тот факт, что могу не всем ответить, что-то сразу обсудить, так как могу сразу и не увидеть чего-то из комментариев.

По ходу, я не зря рейтинг копил, но не знаю. На 4пда я уже спросил, но думаю, половина тут тоже сидит, а там ответ маловероятно, что получу.

И попрошу сразу не бугуртеть — тема про ноутбуки.

Что имеем:

Ноутбук Asus Tuf Gaming FX505DD (AMD Ryzen 5 3550H, 16 Гб ОЗУ (2*8) 2400 МГц (17-17-17-39 тайминги, если кому-то зачем-то нужно), дискретка GTX 1050 3 Gb 96-bit), Windows 10 Pro ver 20H2 (Лицензия).

Проблема следующего рода (как и у всего поколения мобильных процессоров АмуДэ) — процессор бустится. Не, не так — процессор может бустится просто так, из ничего.

Вольтаж имеет на ядра только два положения 0.912 и 1.219 V, иного ничего не видал.

В биосе не регулируется. Потребление зависит от нагрузки, но из-за того, что нагрузка может быть непонятной, например, при рабочем столе может бустится по максимуму до 3700 МГц, причём температура соответствующая (не зря линейку FX назвали)), температура свободно может уйти и гулять от 80 до 95, вентиляторы соответствующе взлетают).

На формах советуют много чего разного.

Пробовал всё — крутил в MSI Afterburner, Ryzen Controller  с RyzenAdj крутил, изменял - НИЧЕГО не работает. Работает только штатное ограничение в схемах электропитания винды производительность процессора на 99%, тогда максимальная частота 1700МГц. Как это считается — не понимаю.

Вопрос — что делать? Муравью-то приделать много чего можно, но вот производители, как чипов, так и ноутов ничего толком не делают, причём проблема не одного поколения такая.


Может есть варианты шаманства с биосом? Как-то расширить, как-то вольтаж задать и не костылить?

Задачи имею не сильные, частоту бы, если бы можно было бы, ограничил бы до 2900, больше не надо, а там и температура подтянется.


P.S.: Скорее всего, если бы я узнал ещё раньше (до того как взял этого ублюдка), как АМД пох, я б заранее расплакался.

Показать полностью 2
432

Ремонт аккумулятора для гироскутера за 20 рублей

Всем привет. Как говорится в старой поговорке - готовь сани летом, а телегу зимой. Вот в самый разгар зимы и надо заняться подготовкой двухколесной телеги под названием гироскутер. Ибо в конце сезона он приказал долго жить - перестал включаться. Вскрыв его, видим все потроха. И сразу же лезем проверять напряжение аккумулятора, расчленив (ох уж эти Питерские штучки) желтый разъем XT60.

___Тут стоит сделать небольшое отступление по фотографиям. Я их почти не делал, а вырезал скриншоты из видео. Да и видео не сразу стал снимать. Поэтому сейчас на фото будет уже вскрытая аккумуляторная батарея.___


Так и есть аккумулятор выдает вместо 36 Вольт, всего 20. А это очень мало для работы.

Сперва попытался зарядить аккумулятор штатным зарядником, но заряд очень быстро прервался (как я потом понял, заряд быстро заканчивался потому что аккумулятор полностью зарядился). При этом напряжение заряда было около 42 В. Отключив же зарядник и измерив напряжение на аккумуляторе я снова увидел 20 В. Значит проблема точно в аккумуляторе.

Пришлось его вскрывать. Аккуратными надрезами вскрывается два слоя плотной синей термоусадки и затем убирается весь картон, приклеенный на двусторонний скотч к ячейкам.

Ага, китайцы воткнули плату защиты в аккумулятор. Это дает шансы на то, что аккумулятор всё таки больше жив, чем мертв. Измерив напряжение напрямую с банок я увидел 40 В. Значит все таки сами банки живые, а то что на выходе всего 20 В, так это плата защиты блокирует.

К слову сказать, платы защиты я еще ни разу не ремонтировал. Имеются тольк базовые знания о их работе.

Итак, основные элементы на плате это микросхемы защиты и управляемые ими силовые ключи, они же МОСФЕТ-Транзисторы. В этой батарее собрано в последовательную цепь 10 литий-ионных аккумуляторов. Соответственно стоит 10 микросхем защиты на каждый элемент. Эти микросхемы (в моем случае это DW01) отслеживают значения напряжения каждой ячейки, и как только напряжение хотя бы одной ячейки выйдет за границы переразряда или перезаряда, то микросхема выдаст сигнал на отключение батареи от нагрузки или от зарядного устройства. К сожалению, в этой батарее, точнее в плате, отсутствует схема балансировки ячеек.

Проверив состояние всех 10 микросхем, я увидел отличие одной из них. В штатном режиме, на выводах 1 и 3 должна быть логическая единица. Что и было на 9 микросхемах. Однако, на одной микросхеме на выводе 1 присутствовало пульсирующее напряжения - логический ноль/логическая единица. Частота переключения где-то 1..2 раза в секунду.

Вот и неисправность, решил я. Получается, что эта микросхема закрывает МОСФЕТ, и напряжение не поступает на выходной разъем.

Чтобы в этом однозначно убедиться пришлось полностью освободить плату защиты отпаяв от нее все аккумуляторы.

Теперь можно проверить каждый канал по отдельности и сравнить их. Так и вышло, на 6 канале микросхема выдавала описанную неисправность. Осталось её заменить. Благо у меня завалялся модуль заряда TP4056 который содержит в своем составе как раз такую микросхему.

Вооружившись паяльным феном, перепаял микросхему с одной платы на другую. А также вернул на место все аккумуляторы. И о чудо, плата защиты восстановила работоспособность.

И даже заработала под нагрузкой в виде электрического сопротивления...

... а также под нагрузкой в виде сына

Итоговая стоимость ремонта составила 20 рублей - это цена модуля TP4056. Для сравнения - новый аккумулятор стоит 2000 руб.

На этом всё. Всех с наступившим новым годом!!! Творите добро!!!

Показать полностью 8 1
Отличная работа, все прочитано!