Вы мне выдали новый телефон…
…а я в динамике вообще никого не слышу!!!
…а я в динамике вообще никого не слышу!!!
Всем привет, давненько не было постов про ремонты сварок, ещё и лига тупых захватила все пикабу, надо это исправить....
И так, на входе у нас сварка энерголюкс якобы после дождя.
Почему якобы? Так потому что на ней нету следов попадания влаги, но есть следы довольно большого хлопка...
А вот в этом месте крышка конденсатора встретилась с корпусом
Что примечательно, этот сварочный аппарат рассчитан на 200А тока и производитель нещадно сэкономил на всем.
Начнем с конденсаторов. Обычно под токи под 200А ставят три конденсатора, завод поставил два. Хотя мест в плате на три.
Силовые транзисторы проставлены по одной штуке на плечо, когда как их можно поставить по две на плечо, сами транзисторы тошибовские 50jr22.
Диодный выпрямитель на выходе собран на двух диодных сборках. На двух Карл, когда мест в плате под 6!!!
Недавно пришли было электролиты ниппоновские.
Специально брал для этих целей. Ставим...
Естественно сварка запустилась, и исправно работает...
Усе...
В следующий раз расскажу как из-за моей ошибки сдохли ключи во время ремонта с хлопком. Момент бабаха я даже смог заснять на видео.
Всем привет дорогие пикабушники. Наверное ни для кого не секрет что я занимаюсь ремонтами всякой разной техники, в том числе и силовой электроники. И в этом году из-за лютого спроса на ремонты аккумуляторов шуруповертов, я решил взяться за перепаковки Li-ion аккумуляторов типоразмера 18650.
Для этого я затарился аккумами 18650 в количестве 50штук, сейчас я понимаю что надо было брать 100штук так как 50штук продержались недели две и закончились. Не ожидал такого...
Конечно же данные аккумуляторы нельзя паять, а только сваривать. Для этого была заказана контакная сварка с таобао, уоттакая...
На этом видео автор поделился опытом работы с похожим аппаратом и рекомендовал брать два аккумулятора. https://www.youtube.com/watch?v=0AOiRhxEJiQ
Что, заказал еще + один аккумулятор https://item.taobao.com/item.htm?id=613225105725
Данная контакная сварка ко мне пришла и на проверку оказалось что она хоть и называется smart spot welding что примерно означает умная контакная сварка, но по факту его контроллер невероятно ТУП, он тупо генерирует импульсы, и для того что бы сварить аккумулятор нужно попасть в окно между импульсами, прижать, и дождаться прихода сварочного тока. Ни о какой то либо предупреждения перед подачей тока, задержек речи тут не идет.
Посмотрев ролик, можно увидеть что автор на ролике установил кнопку которая разрывает выходной минусовой контакт от ножки контроллера, тем самым блокирует отправку на затворы силовых ключей сигнала на открытие.
Да, с такой доработкой контроллер не будет просто так подавать силовой ток на электроды, НО, после нажатия на кнопку НЕСУЩЕСТВУЕТ НИКАКОЙ ЗАДЕРЖКИ, абсолютно, то есть импульс тока может быть выдан сразу же, а может быть выдан с задержкой. Ну и вишенка на торте, на плате контроллера в моем варианте не было динамика!!!!
В попытке сделать этот контроллер хоть как то более работоспособным я естественно СЖЕГ контроллер забыв отключить его от питания во время пайки динамика.
Немножко погрустив я начал искать информацию по этому микроконтроллеру. И схеме всей платы.
В ролике автор срисовал схему за что ему отдельное спасибо
Несколько слов о самой схеме. На основе двух микросхем и одного МК на этой схеме выполнена система заряда аккумулятора, собственного самого контроллера который посылает управляющие импульсы и повышающего DC-DC преобразователя на MT3608. Повышающий преобразователь нужен для управления мощными полевыми транзисторами FDBL9403 которым для полного открытия надо не меньше 10в на управляющем выводе. Повышающий преобразователь запускается от сигнала EN от микроконтроллера, а сигналы на спуск силового тока исходят от 5 ножки контроллера и поступают на базу VT5 который подает + от конденсатора C1 на затворы силовых транзисторов.
Сам микроконтроллер называется 16W204S. Он продается на алике но без прошивки они бесполезны. Прошивку на него практически невозможно найти а мануалов по его программированию в рунете толком нету. Можно конечно впаять attiny85 но у него не совпадают распиновки. Так что тут вариант только один.
Взять другой микроконтроллер, к которому есть мануалы, его запрограммировать и проводками подключить его к основной плате. А микроконтроллер распаять на отдельной другой плате с кнопочками, динамиками, светодиодами...
Как говорил бендер, я построй свой собственный контроллер - с блэкджеком и шлюхами...
И так, за основу нового контроллера был выбран PIC16F676
Почему именно он? Да потому что они у меня были в наличии и у меня есть небольшой опыт программирования PICов...
В инете была статейка на эту тему https://labkit.ru/html/C_for_PIC
Там программировали на MPLAB IDE 8.30 но на windows 10 мне так и не удалось установить компилятор HITECC Kompiller 9.50 поэтому нашел другой мануал по программированию на MPLAB X. Ссылка на статью https://narodstream.ru/pic-urok-2-pervyj-proekt-v-mplab-x-id...
Тут все рассказывать о процессе установки ПО я думаю не имеет смысла. Расскажу просто про загвоздки которые возникали в процессе программирования сие чуда.
И так перед программированием надо поставить ТЗ того что должен уметь контроллер.
1. Он должен иметь 5 режимов сварки. Режимы должны выбираться двумя кнопками + и -, и иметь светодиодную индикацию из 5 светодиодов.
2. Он должен уметь работать в автоматическом режиме без кнопки спуска тока а так же должен уметь работать в ручном режиме где ток будет идти только после нажатия кнопки .
3. Контроллер должен видеть состояние электродов, замкнут или разомкнут. И если контроллер увидит что электроды замкнулись, он должен сначала предупредить, и только потом выдать сварочный импульсный ток.
4. Поддержка звукового динамика
Я думаю подробно описывать логику работы контроллера, его кода, и важность заключения программы в вечный цикл while 1 я думаю не стоит. Если надо будет расскажу об этом в отдельном посте.
И так, о загвоздках с которыми мне пришлось столкнуться.
1. В программе эмуляторе Proteus 8 не работали порты RA0, RA1, RA2 которые использовались в качестве индикатора выбранного режима.
Причиной были не проинициализированные модули компараторов и АЦП. Без инициализации этих модулей они мешали работе портов RA0-3 как обычных портов на вывод. А я их не инициализировал так как они были мне ни к чему.
Для того что бы выводам микроконтроллера RA0 RA1 RA2 ничего не мешало работать на выход, оказывается нужно было перед установкой регистра TRISA прописать ANSEL = 0; и CMCON = 7;
Таким образом мы отключаем модули АЦП и компаратора которые и не давали нам работать в выводами RA0-3 как с выходными портами.
Вот, теперь все работает. Теперь можно собирать в железе...
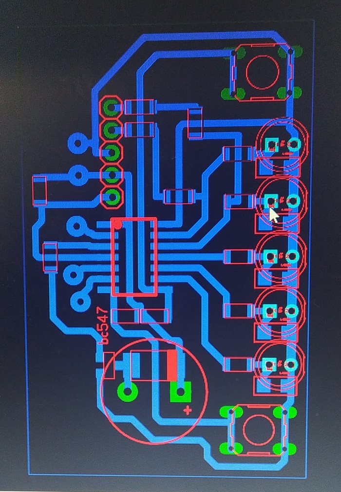
Рисуем в Спринтлайоут
С помощью фоторезистивной технологии создаем ПП
После проявки
Травим в персульфате
Собираем, заливаем прошивку и на выходе получаем готовый контроллер
Да, покрытие стола надо бы поменять, но сварочным инверторам как то пофиг...
На проверке выяснилось что полевые транзисторы у меня почему то всегда открыты. Как оказалось, на ножку которая управляет силовыми транзисторами в момент открытия надо подавать не + а -. Это легко подправить поменяв местами команды включения и отключения.
Тут код уже исправленный. А в начале программа сначала включала а потом отключала, теперь наоборот.
Проводим испытания на практике.
Окей, контроллер работает как надо, осталось все это засунуть в корпус. Моделируем простенький корпус в солиде и ставим на печать в 3Д принтере.
Аккумулятор идет в свой домик...
Готово...
Здравствуйте! К кому можно принести телефон на ремонт? г.Москва, желательно центр
Работаю в сервисе по ремонту всякой электронники. Буквально только что пришла женщина с телефоном mi, с жалобой - не включается. Воткнули зарядку через тестер - заряд идёт, но действительно не включается. Говорю женщине - оставляйте и выписываю квитанцию о приёме в ремонт.
Её ответ - только вы мне бесплатно сделайте, если за деньги, то не надо, я тогда к другим ребятам пойду. И сегодня пожалуйста. И уходит...
Я в таком "шоке" что даже ответить не успел.
Стоит ли говорить что заниматься им я не буду, даже за деньги.
Добрый.
Как обычно в большинстве случаев мне приносят невключающиеся телефоны самых разнообразных марок и в основном это Iphone.
Делал я этот ремонт очень давно, точно более года назад и это был первый XR у меня в ремонте с проблемой не вкл. Тогда они были в основном гарантийные и в ремонт не носили, а просто сдавали по гарантии.
Этот телефон был куплен серым, а значит гарантий не было.
И по традиции этот айфон хлебнул излишек электричества в машине по китай проводу.
Разрядился и больше не зарядился. Стандартно)
Разбираю и подключаю к блоку питания. Телефон запустился. Подкидываю нев зарядный шлейф:
А на зарядке пусто
Ладно. Заряжаю принудительно аккумулятор и запускаю телефон, предварительно посмотрев работоспособность контроллера usb
А при подключении зарядки нет молнии.
Но если взять аналогию с предыдущими айфонами, то за детект аксессуаров (в том числе и показ значка зарядки) отвечает контроллер usb тристар или гидра в более новых моделях.
Начал с проверок падений напряжений на коннекторе нижнего шлейфа на предмет короткого замыкания. Именно так обычно выявляются дохлые микросхемы при взрывах. Но на самом деле даже если линия по сопротивлению исправна, то это не значит что она работает. Тут уже нужон осциллограф. У меня он уже был куплен как пару дней, но пользоваться им толком не умел)
Итак, на этот момент я выяснил, что 5в все же приходит на плату, а значит надо первым делом поменять контроллер usb (gidra).
Она находится прямо вплотную между процессором и модулем wi-fi
Снимать буду феном и помогать паяльником, что бы не попасть на реболл процессора или вайфай:
Ставлю необходимые теплоотводы и начинаю греть плату на 270 градусах пару минут
При таком нагреве ничего не расплавится, поэтому заканчиваю прогрев и снимаю контроллер паяльником
Моментально ставлю другой, снятый с xs max
И пробую включать:
От провода включился и начал казалось бы заряжаться, но это была фейковая зарядка (когда заряжается, но не заряжается, т.е не потребляет заряд).
Проверяю только что установленный контроллер usb через детектор u2. При включении телефона должно было загореться яблоко и сразу же вход в режим рекавери.
Тут он просто запустился и всё. Значит установленный контроллер не работает. Меняю на другой.
После замены телефон начал определяться компом, реагировать на провод и показывать молнию, но заряжаться он так и не хотел.
Значит надо поднимать контроллер заряда tigris:
Ах вот оно что)
Взрыв поближе
Значит это работать не будет. Вернее он работает как контроллер питания, а вот как контроллер заряда уже нет.
Меняю на другой снятый с того же xs max
Заряд пошёл, детект к компу есть, молнию показывает, но сеть отвалилась вместе с прошивкой модема
Вот это конешна печально. Осматриваю плату и обнаруживаю маленькие шарики припоя вокруг главного трансивера:
Это случилось тогда, когда я отпаивал защитный экран что бы добраться до контроллера заряда. Ну лан, первый раз чё, не знал термопрофиля отпайки поэтому подниму и заново установлю на место.
Но при отпайке снова не соблюл температуру и оторвал нахрен пятаки с микросхемы...
А их на тот момент нигде не было в продаже, только с донорских плат.
Но у меня же есть xs max)
Украдаю с него трансивер, чищу, ошариваю и запаиваю
Предварительно установив охлаждение на модемный процессор. Не хватало ещё его реболлить
А далее проверка и сборка:
Вот такое бывает дрочево от незнания)
И когда меня спрашивают мастера вот у меня то то, это и тогда. Что это может быть? Ответ один - я не знаю! А если и знаю, то не скажу просто так. Ибо на выяснение некоторых случаев я трачу часы, а то и недели и делиться таким мне не особо хочется просто так.
В этом ремонте я показал, что трансивер на айфоне тоже является важным звеном в работе сотовой сети айфона. Без него не будет прошивки модема.
Всё это я делал за 5 тысяч с итогом:
И один трансивер)
Жалко не осталось видео этого ремонта, так как айхвон жены в один вечер сказал что пароль не верный и данных у тебя больше не будет)
-Ало это Эпол?
-Да. Удолите данные
Но сейчас частенько делаем с ней сторисы в инсте. Если интересно, то велком)
Увидимся...
Здравствуйте. Ну что, починим легенду)
Беременным и кормящим, а также мнительным и впечатлительным не рекомендовано к просмотру. Присутствует описание и фотографии установки в данную технику синих красных светодиодов)
Принесли данный аппарат со следующей историей:
Давно пылился в кладовке, решил вспомнить молодость, достал колонки (супер-пупер), усилитель. Включил, чтобы рассказать соседям, что я ещё жив. А он в защиту уходит на половинной громкости. Ещё и лампочки не горят, не видно, какой режим включён. Вот беда. Сделайте мне как можно дешевле. Усилитель не бит, не крашен.
В кадре представитель ОТК производит приёмку и составляет акт входного контроля
Здесь уже ОТК требует откат за печать и подпись в акте.
Цена за работу у меня фиксированная и зависит от настроения класса техники. Значит, будем экономить на детальках. Экономить на детальках, это значит, конденсаторы, резисторы и транзисторы по возможности берём из ящика (они хорошие, только паяные, я использую их для проверки работоспособности Девайсов, пока жду дорогую долгую комплектацию) при условии, что они по схеме строго. Они бесплатные. Вместо аксиальных конденсаторов по питанию УМ будут радиальные. Они по 70₽, аксиальные по 130₽. Их там 10 шт. Конечно, никаких новых сверхминиатюрных бескорпусных ламп (40р. шт.), только светодиоды ∅ 3 мм, вытащенные из панели старой стиралки (наконец, пригодились) 16 шт. Делаем бесплатную доставку недостающих деталек до пункта самовывоза, где заказ будет лежать, пока мне не будет по пути. Клиент всё равно в командировку на юга едет на 3 недели.
Сначала нужно понять, почему усь уходит в защиту на средней громкости.
Красавец какой. Люблю, когда вещи относительно чистые.
Вскрытие показало, что пациент скончался в результате предыдущего вскрытия. Нас обманули. Никогда такого не было и вот опять) Лазили в него. Судя по моделям электролитических конденсаторов в плате защиты, лазили не так давно. Лазили и лазили, скажете вы. Что такого... Мне тоже всё равно, ценник за работу фиксированный как раз на случай, если клиент забыл, что лазил туда, а договориться о цене нужно сразу) Последствия: оборванные дорожки в плате защиты, проводные незаводские перемычки (каждую нужно проверить, что она по схеме и повторяет утраченную дорожку). И электролиты. Должны быть неполярные на 63В. Стоят вздутые полярные на 35В. Всё, нашли, расходимся.
Но, нет. У нас же гарантия качества. ОТК следит. Чтобы аппарат в защиту больше не уходил, меняем все электролиты, которые в нём есть. Любителей 30летних конденсаторов, прошу выпить валерьянки и не рассказывать мне, какие они замечательные. Знаю, раньше небо было голубее, трава зеленее, электролиты ёмкостее.
Вот они, в прятки играют).
Кстати, схемотехника УМ сделана так, что там нет ни одного электролита.
Токи покоя, напряжения нулей, стабильные вторичные питания в норме.
Дальше на очереди лампочки на передней панели, которые показывают, какой режим включён. Все лампочки подключены последовательно. Те, которые не задействованы, закорочены. Нажимаешь кнопку, КЗ на лампе снимается, она горит. Но, так как они все последовательно, если перегорела одна из активных, не горит ничего. Методом тыка (в прямом смысле этого слова) находим дохляков. 5 шт. Потом сдохла ещё одна в процессе настройки при "Ай, бля, выключай, я в транс отвёрткой ткнул". Привет, модная лига)
Кому интересно, на лампе не больше 10 В должно быть, когда всё исправно. Вообще, лампы здесь током управляются. Сопротивление нити накала 32-35 Ом. Есть лампы с сопротивлением нити 46 и 70 Ом. Мне кажется, это уже из раздела, родные сдохли, нашел в ящике, поставил. Как я диоды) В цепи питания ламп стоит источник тока на 60 мА (если резистор R4 в плате УВ 11 Ом), 20 мА (если резистор в плате 33 Ом). Есть схемы уже с советскими диодами. Там резистор 56 Ом 12 мА. Так как диоды импортные, ярче советских, ставим 100 Ом. Для диодов нужно соблюдать полярность. Чтобы вам не пришлось переделывать, как мне, я вам расскажу.
3 ряда. Левый и средний ряд, 5 диодов, правый ряд - 6 диодов. Измеряем полярность в левом ряду. Диоды Анодом вверх.
Измеряем полярность в среднем ряду. Диоды Анодом вверх.
По аналогии запаиваем диоды в правый ряд и... нихрена не работает. Потому что, не проверили полярность. Ну, вы поняли, Анодом вниз)))
Светодиод "сеть" слева вверху, это штат. Остальные мои. Вырвало глаза кому?)
На этом всё, спасибо)
https://vk.com/club201653237 я в ВК.
https://www.instagram.com/soundcheck62/ Я в Instagram
