Сообщество - Лига Палеонтологии

Лига Палеонтологии

2 438 постов 15 140 подписчиков

Популярные теги в сообществе:

388

Вы спрашивали о палеонтологии.

У Лиги Палеонтологии день рождения, и вчера мы попросили вас задать вопросы о том, что бы вы хотели узнать о палеонтологии. Орфография вопросов сохранена)


Вопрос:
Палеонтология на других планетах – фантастический миф или возможная реальность?


Отвечает @MartinDont:

Поиск жизни на других планетах, следов её прибывания и изучения её возможной эволюции (что по сути частично является космопалеонтологией) не просто возможная реальность, а сегодняшний проект NASA. Цель программы NASA по экзобиологии и эволюционной биологии заключается в том, чтобы понять, как произошла жизнь, какова была её дальнейшая эволюция, как она распространялась во Вселенной и какое у нее будущее. Исследования сосредоточены на происхождении и ранней эволюции жизни, на её потенциальной адаптации к различным средам, и изучении того, какие могут быть последствия для жизни в условиях, отличающихся от земных. Эти исследования проводятся в составе текущего проекта NASA по изучению нашей звёздной системы и определении её биосигналов на Земле. Никакой фантастики

https://hi-news.ru/science/kak-zhizn-stala-slozhnoj-i-mozhet...

Вопрос:
Если бы один миллион лет назад на Земле вымерла какая-нибудь разумная цивилизация, сравнимая по развитости с нынешней, то какие свидетельства их разумности могли бы дойти до нас?


Отвечает MartinDont:

Развитая цивилизация подразумевает хорошо организованный социум с налаженным производством предметов потребления. Хоть миллион лет назад, хоть десять, но следы подобных цивилизаций остались бы в земле в виде культурного слоя в огромных количествах. Огромные промышленные комплексы из стали (а любая цивилизация так или иначе должна использовать столь практичный и легкодобываемый материал как сталь) и прочих металлических сплавов обязательно оставили бы свои следы в недрах Земли. Инструменты, отходы, окаменелые остатки сельхоз животных и сами останки людей не исчезают бесследно даже за миллионы лет. В 2016 году были найдены примитивные каменные орудия возрастом более миллиона лет, что ж уж говорить о промышленных комплексах. http://paleonews.ru/new/844-homovs

Вопрос:
Какова вероятность найти образец, который не будет вписываться в существующее дерево эволюции?


Отвечает MartinDont:

Ежедневно находятся новые виды, роды и даже семейства, которых ещё нет на эволюционном древе. Постоянно проходят таксономические исследовании, перемешивающие родословную организмов. В 2018 году стартовал проект по изучению филогении птиц, что сулит большими сюрпризами. Открываются новые замкнутые экосистемы, где организмы обособленно от остального мира эволюционировали миллионы лет, как например чёрные курильщики. Чёрные курильщики – это такие гидротермальные источники, выбрасывающие воду температурой 350-400 градусов в океан под большим давлением. Сама вода перенасыщена тяжёлыми металлами. На удивление биологов, чёрные курильщики оказались настоящими оазисами жизни. Организмы вокруг курильщиков не только приспособлены к экстремальным условиям, но и живут без света вовсе, а питаются серой.

А если о говорить о невероятных организмах, то шанс найти что-то подобное мал. Мы уже имеем хорошее представление о том, как протекает эволюция. Сильно удивить нас могут замкнутые экосистемы и их обитатели.

Также мы можем найти новые группы животных, о которых мало что знаем, и которые буду сильно выделяться на фоне уже изученных организмов (таких, как вендобионты https://ru.wikipedia.org/wiki/Проартикуляты). Их неясное положение в эволюционном древе — временно. Всё встанет на свои места, как только мы получим достаточное количество ископаемого материала.

Вопрос:
Является ли любительская палеонтология легальной? Планирую поехать в Ундоры, посоветуйте пожалуйста, как найти что- нибудь интересное, и какие инструменты стоит взять?


Отвечает: PaleoHunters.ru

Понятие любительской палеонтологии очень неточное. Проводить раскопки без лицензии категорически запрещено. Карается подобное огромными штрафами в сотни тысяч рублей и тюремным заключением. С другой стороны, поверхностный сбор разрешён. Можете спокойно собирать аммонитов и трилобитов в карьерах, что лежат на самой поверхности. И вновь же, с другой стороны, поверхностный сбор без лицензии запрещён в заповедных зонах, коих очень много в Ульяновской области. Уголовных и административных статей для наказания чёрных копателей очень много.

https://ru.wikipedia.org/wiki/%D0%9C%D0%B5%D0%BB%D0%BE%D0%B2...

Вопрос:

Сколько мог жить динозавр?


Отвечает MartinDont:

Сложно судить о сроках жизни животных, чей метаболизм для нас неизвестен. Но у нас есть годичные кольца на костях. Разные динозавры взрослели по разному. Например, тираннозавр в 20 лет становился взрослой особью, а знаменитый тираннозавр Сью в свои 28 лет была уже старушкой. Гадрозавры переходили во взрослую стадию в 15 лет. Гигантским зауроподам с их предположительно вялым метаболизмом дают десятки лет жизни, а небольшим и активным дромеозавридам всего 10-15 лет.

https://www.ncbi.nlm.nih.gov/pubmed/15306807?dopt=Abstract

Вопрос:

Как появилась жизнь на земле?


Отвечает DragonSpace:

Для начала стоит ответить на вопрос: когда появилась жизнь?

В сентябре 2015 года национальная академия наук США выложила результаты исследования изотопов углерода, в которых, по мнению учёных, были обнаружены следы биологической активности. Этому углероду более 4 миллиардов лет. Наша планета недолго оставалась одинокой и примерно через 500 млн лет после зарождения самой Земли, зародилась и жизнь на ней.


Теорий появления жизни на Земле великое множество, но рассмотрим наиболее вероятную.


У нас три основных критерия для зарождения жизни:

- наличие определённых металлов в концентрациях, превышающих фоновые (цинк, кобальт, марганец),

- наличие фосфора, без которого цепочки ДНК и РНК не возникли бы

- солнечный ультрафиолет,

- наличие воды, но в меру.

Такому набору условий чётко отвечает только горячие источники вблизи вулканов, а именно так называемые грязевые котлы, или фесселиты.

Правда, современные грязевые котлы содержат много серной кислоты, которая получается при реакции сероводорода с кислородом воздуха, и практически необитаемы. Но в древние эпохи, когда кислорода в атмосфере еще не было, грязевые котлы должны были иметь нейтральную среду и быть пригодными для жизни.

А при ближайшем рассмотрении этих котлов оказалось, что они предоставляют почти всё необходимое для зарождения жизни:

• среду, обогащенную калием, фосфором и необходимыми микроэлементами;

• местообитание со встроенным источником тепла, с практически постоянными условиями независимо от капризов погоды;

• пористые минеральные осадки, работающие в качестве катализаторов и предоставляющие огромное количество раздельных микроотсеков для обитания доклеточных форм жизни;

• испаряющиеся лужи, в которых могут накапливаться органические вещества и благодаря высокой концентрации солей и формамида может идти образование цепочек РНК и белков,


Никакие другие местообитания не обладают сразу всеми этими достоинствами. Например, в «курильщиках» нет обогащения калием и фосфором, нет ультрафиолета и нет накопления веществ в испаряющихся лужах. Так что грязевые котлы наземных геотермальных полей на сегодня представляются самым вероятным местом появления жизни.

Ответ преимущественно взят у @2diesel, который отлично законспектировал книгу М. Никитина Происхождение жизни. От туманности до клетки".

Вопрос:

Как появились млекопитающие?


Отвечает DragonSpace:

Млекопитающие произошли от Синапсид, древних четвероногих, процесс их появления называется маммализация териодонтов(один из множества эволюционных ветвей синапсид). Появились млекопитающие после пермь-триасового великого вымирания примерно 225 млн лет назад, напомню, что динозавры появились примерно 230 млн лет назад. Первые млекопитающие всё ещё отдаленно напоминали рептилий, яйцекладущие, без развитого мозга, но уже с активной терморегуляцией, и 4хкамерным сердцем.

Молочные железы возникли из потовых желез, и изначальная функция была скорее в выпаивании детенышей, чем в выкармливании.

Вопрос:

Рыбы - монофилетический таксон или нет?


Отвечает DragonSpace:

Чтобы зваться монофилетической, группа должна включать предка и его потомков.

Таксон "Рыбы" не является монофилетическим, так как не включает амфибий и амниот.

Вопрос:

Был ли у вас когда нибудь страх, что при исследовании какого-нибудь нового, неисследованного вида условного трилобита тот окажется в состоянии сохранять энергию в режиме "гибернации", а после пробуждения накинется на вас а-ля лицехват?


Отвечает DragonSpace:

Жизнь строится по усложнению, от примитивных существ, к более прогрессивным. Чем раньше жил какой-либо вид, тем он вероятно более примитивен(идея тем точнее, чем больше между двумя сравниваемыми видами прошло времени).

И так как до сих пор ни у кого на планете не обнаружены такие необычные способности, никто не ожидает найти трилобита в гибернации.

Вопрос:

Можно ли сказать, что мы состоим из миллиарда других живых существ (людей, живших ранее, динозавров, насекомых и тд)?


Отвечает DragonSpace:

Можно сказать, что мы состоим из миллиарда тех же атомов, которые раньше были частью других живых организмов. Как говорил Муфаса: Все мы связаны в великом круге жизни.

Вопрос:

Скажите пожалуйста, что есть нефть? Всё таки динозавры или планктон?


Отвечает DragonSpace:

Доминирующая биогенная теория гласит, что нефть и природный газ образовались из остатков растительных и животных организмов в ходе многоступенчатого, длящегося миллионы лет процесса. Сырьём для образования нефти на 99.99% служили остатки зоопланктона и водорослей. Подробнее:

https://pikabu.ru/story/proiskhozhdenie_nefti_trupyi_dinozav...

Вопрос:

Почему до ледникового периода зверье было таких огромных размеров? И после ледникового, так и не появилось больше крупных животных, кроме китов, даже в местах с благоприятным климатом, где нет зимы и много растительности.


Отвечает DragonSpace:

На нашей планете то и дело происходили различные катаклизмы, которые вели к освобождению и перестройке экологических ниш. Каждое животное становилось огромным, потому что осваивая новую нишу, приходилось жестко адаптироваться к меняющимся условиям, так, Мезозой славился гигантизмом динозавров, а Кайнозой – эра правления млекопитающих. Гигантизм сам по себе вполне естественный эволюционный путь доминирующей группы животных – млекопитающих в данном случае. Конкретно механизм гигантизма развивается через соревнование по выживанию хищника и его жертвы – одни растут, чтобы лучше защищаться, вторые, чтобы догнать первых и проще убивать, в конце концов такая гонка приводит самих животных в тупик, тк те же самые экологические ниши продолжают меняться и распадаться, а гигантам приспосабливаться к новым условиям очень сложно.


К слову, последний ледниковый период не закончился, закончилась ледниковая эпоха ледникового периода, сейчас же межледниковье ледникового периода.

Если брать гигантов, живших недавно, то человек, своим расселением по планете уничтожил множество видов, большинство из которых и так были на грани вымирания, но с тех пор прошло слишком мало времени, для того, чтобы ниши заполнились заново.

А если брать весь кайнозой в целом, то исчезновению гигантов способствовала два ключевых фактора: резкое изменение условий окружающей среды – катаклизм, и стратегия родственной стайности оказалась намного эффективнее гигантизма, и успешно его вытеснила.


Поэтому последний ледниковый период/эпоха не заслуживают такого отношения к себе, ведь и сейчас на земле полно гигантов – два вида слонов, носороги, жирафы, киты и главный рекордсмен - синий кит, а самое большое сухопутное животное Индрикотерий существовал задолго до последнего похолодания.

Вопрос:
Черепахи и крокодилы выжили после падения метеорита (их ближайшие предки) благодаря панцирям и чешуе?


Отвечает @p4hshok:

Черепахам и крокодилам нужно гораздо меньше пищи чем динозаврам.

За один раз крокодилы могут съесть до 23 % от массы своего тела. До 60 % съеденной пищи у крокодилов может переходить в жир, запасаемый в специальных полостях между мышцами, что позволяет им переживать длительные периоды голодовки. Будучи холоднокровными животными, крокодилы требуют примерно в пять раз меньше пищи, чем теплокровные хищники такого же размер. Крокодилы хорошо адаптированы для длительного голодания. Без еды взрослые крокодилы в случае крайней необходимости могут обходиться примерно до одного года. Даже только что вылупившиеся детеныши за счет понижения уровня обмена веществ способны прожить без пищи около 58 дней, потеряв при этом 23 % от своей массы.

Вопрос:
Ближайший общий предок всех членистоногих - кто он? От кого произошли насекомые?


Отвечает p4hshok:

Главная проблема последнего общего предка всех членистоногих в том что его может просто не быть, так как на границе венда и кембрия артроподизация https://bio.wikireading.ru/3905 (накопление признаков членистоногих) происходила параллельно и достоверно определить предка членистоногих невозможно потому что их может быть несколько.

Палеонтологическая летопись так же не даёт ответа так как в кембрии у нас уже есть широчайшее разнообразие членистоногих, а в венде только вендобионты родственное отношение которых к многоклеточным животным крайне спорно.

Сприггина например вполне напоминает трилобита, но симметрия скользящего отражения (https://ru.wikipedia.org/wiki/Скользящая_симметрия) ставит учёных в тупик и заставляет усомниться в родственности вендобионтов к двустороннесимметричным животным.

Есть попытки реконструировать его внешний облик: Последний общий предок членистоногих реконструируется как сегментированный организм, каждый сегмент которого покрыт собственным склеритом и несёт пару конечностей. Вопрос о типе этих конечностей остаётся открытым. Это прачленистоногое имело на брюшной стороне рот, а на передней части спинной — глаза. Антенны были расположены перед ртом. Питалось оно, вероятно, пропуская через себя донные осадки.

Вероятнее всего общий предок вех членистоногих, если вообще существовал, должен быть из позднего докембрия небольшого размера да ещё и без полноценного твёрдого покрова.

Новейшие морфологические сравнения и филогенетические реконструкции на основе геномных последовательностей указывают, что насекомые являются потомками ракообразных, а не сестринским таксоном. Это заключение хорошо согласуется с палеонтологическими данными. Однако морфологические и молекулярные данные не согласуются при определении ближайших родственников насекомых среди ракообразных: морфологические данные указывают на связь насекомых с высшими ракообразными, а молекулярные — с жаброногими.


В соответствии с последней гипотезой эволюционная ветвь насекомых отделилась от ракообразных в позднем Силуре — раннем Девоне. Эта оценка согласуется и с палеонтологическими данными, и с оценкой на основе молекулярных часов.

Так же лекции про эволюцию членистоногих:

https://www.youtube.com/watch?v=csLewT3aMb8

https://www.youtube.com/watch?v=-OC46Vjg0jU

https://www.youtube.com/watch?v=1SQZ5wizs64

https://www.youtube.com/watch?v=AtLD_5iIuDA

Вопрос:
Почему вымерли ракоскорпионы и трилобиты?


Отвечает p4hshok:
Потому что были вытеснены более прогрессивными видами, а также подверглись давлению нескольких массовых вымираний. Рыбы обзавелись панцирями и челюстями стали конкурировать с ракоскорпионами и даже охотиться на них постепенно вытесняя их в мелкий размерный класс. К каменноугольному периоду остались лишь пресноводные виды. Окончательно вымерли во время великого пермского вымирания.

С трилобитами та же история архаичные и некогда многочисленные они так же не выдержали давления новых прогрессивных видов и массовых вымираний.

До перми доживает только один подкласс мелкоразмерных Проетида https://en.wikipedia.org/wiki/Proetida Обрывается славная история трилобитов так же пермским вымиранием.

Разнообразие трилобитов в геохронологической шкале.

Вопрос:

Я читал, что в процессе эволюции природа в короткий срок создаёт множество видов, потом в течение некоторого времени большинство их вымирает, остаются самые приспособленные. подсчитывали ли учёные КПД эволюции с точки зрения расхода ресурсов?


Отвечает p4hshok:

Нет никому это не нужно, вещества находятся в круговороте и интересно это может быть только математикам для построение соответствующей модели, чисто для тренировки мозгов.

Вопрос:
Есть ли виды которые пережили ледняковый период и как им это удалось?


Отвечает @AntonPerm

Тут нужно уточнить, какой именно ледниковый период имеется ввиду, так как их было насколько, но скорее всего, как я понимаю, имеется тот, который показан в мультике. На самом деле, правильно этот этап оледенения называется ледниковая эпоха четвертичного ледникового периода. Эта эра закончилась на столь давно, примерно 9000 лет назад, поэтому большинство животных, которых мы видим сейчас, можно сказать, пережили это похолодание, проще назвать тех, кто не пережил его, например, шерстистые носороги. Даже последние мамонты вымерли 3500 лет назад, а значит и они пережили эту эпоху. Ну и, конечно, человек, как вид, превосходно пережил это великое оледенение. 

Вопрос:

Реально ли собрать небольшую экспедицию в ту же Азию, порыть-поискать кости дино и, в случае находок, перевезти через границы и оставить их себе?

Отвечает AntonPerm:

Азия большая, и очень сильно насыщена окаменелыми остатками динозавров, расскажу на примере 2 стран - Монголии и Казахстана. В Монголии очень строгие законы касаемо раскопок, туда не пускают обычных туристов, а если приглашают палеонтологов из-за рубежа. то вывозить находки строжайше запрещено, можно даже принудительно остаться в Монголии на несколько лет дольше запланированного. В Казахстане-же, Вас с удовольствием свозят на меловой карьер, где можно поискать разнообразные окаменелости. Как дело происходит в Китае, если честно не скажу, но мне кажется, что примерно как в Монголии. а

Вопрос:
Что познавательное и интересное можно на эту тему посмотреть детям-дошкольникам?


Отвечает AntonPerm

Для дошкольников отлично подойдёт мультфильм "Поезд динозавров", там и описаны приключения героев и даны комментарии палеонтолога. Дошкольникам постарше можно включать фильмы BBC наподобии "Прогулок с динозаврами"

Вопрос:
как вообще найти какую то окоменлость?


Отвечает AntonPerm

Для этого нужно изучить геологическую карту местности, на которой Вы собираетесь проводить раскопки, тщательно подготовить специальные инструменты и изучить ту фауну и флору, типичную для данной местности того периода, ну, или просто внимательнее смотреть вокруг, а особенно под ноги. Зачастую окаменелые остатки можно найти даже на газоне. Ну и конечно, рекомендую посетить карьеры, как правило, там можно найти много интересного.

Вопрос:

Жена выедает мне мозг, чтобы я завёл в вк паблик с названием "Говно мамонта" и выкладывал там палеонтологические байки и занимательные факты. Стоит ли мне это сделать?


Отвечает AntonPerm

Почему бы и нет) Палеонтология распространена по всему миру и повсюду происходит очень много любопытного и весёлого, поэтому почитать об этом будет весьма интересно. А начать можно с выкладывания историй в нашу "Лигу палеонтологии", посмотреть, так сказать, реакцию публики.

Вопрос:

объясните, почему раньше всё так классно окаменевало, а теперь тупо гниёт без следа?


Отвечает AntonPerm

Нет никакой разницы между сохранностью организмов тогда и сейчас. Очень многое что сгнило много миллионов лет назад мы уже никогда не найдём. Чтоб до нас дошли окаменелые остатки животных и растений должно сложиться множество факторов. Например если динозавр умер в лесу, то, скорее всего, природа переработает его тело чуть менее чем полностью, но если тот самый динозавр умрёт в пустыне или в болоте, то мы сможем увидеть то, что от него останется. Если перенестись на 60 миллионов лет вперёд, то мы обнаружим остатки современных животных примерно в том виде, в котором мы находим динозавров.

В пример можно привести знаменитую малахитовую мышь, попав в подходящие условия органика довольно быстро заменилась минералами, теперь можно назвать эту мышь окаменелостью.

Вопрос:

Расскажите, пожалуйста, как вот столько рыб сразу отпечаталось?

Как вообще отпечатываются существа в породах?

Да, я тупой несмышленыш


Отвечает AntonPerm

Как уже говорил выше, для того чтоб до нас дошли окаменелые остатки, должно сложится много факторов. В данном случае, скорее всего, рыбы во время разлива заплыли в заводь, которая при отливе стала отрезана от реки, там быстро кончился кислород, и весь косяк упокоился на дне, где и был занесена илом.

Примерно так и проходит фоссилизация(окаменение), за много лет органика замещается на неорганику(псевдоморфоз), и те кости, которые мы видим, по сути являются камнем по химическому составу.

Ответили почти на все вопросы, если что то осталось непонятным, добро пожаловать в комментарии)

Показать полностью 23 2
119

Панцирные щуки покорили моря

Грандемарин (Grandemarinus gherisensis) от Джошуа Кнуппе.

Грандемарин (Grandemarinus gherisensis) от Джошуа Кнуппе.

Современные панцирники, или панцирные щуки (семейство Lepisosteidae), являются живыми ископаемыми, пережившими мел-палеогеновое вымирание. Их палеонтологическая летопись неполна - учёным было известно всего 4 ископаемых рода, и это за 152 млн лет истории. Причём находили древних панцирников в пресноводных или солоноватых отложениях, хотя доказано, что некоторые вымершие и современные виды могут хорошо чувствовать себя и в морской среде, правда, в течение небольшого периода времени.

Голотип грандемарина (Grandemarinus gherisensis).

Голотип грандемарина (Grandemarinus gherisensis).

Однако новый род из турона Северной Африки отличается от остальных. Grandemarinus gherisensis gen. et sp. nov. является полностью морским панцирником. Кроме того, этот образец сохранился просто прекрасно, в отличие от большинства других окаменелостей панцирников, которые сохранились в виде расчленённых остатков. Другого от формации Акрабу, которая является карбонатным лаггертшатом, ожидать не стоило.
Благодаря прекрасной сохранности, учёные смогли подробно изучить не только костные остатки рыбы, но и содержимое её ЖКТ. В частности, в её кишечники нашли косточки маленькой рыбы. В длину она достигала примерно 10-15 см, однако установить её видовую принадлежность вряд ли удастся: из данного участка формации Акрабу мелкие рыбы почти неизвестны, за исключением молоди саблезубых анчоусов энходов.

Одной из отличительных черт этой рыбы был короткий ростр, который был пропорционально коротким на протяжении всей жизни. У некоторых панцирников наблюдалась другая картина: в молодости у них был короткий ростр, который с возрастом удлинялся. Видимо, это строение было связано со стратегией питания рыбы: рыбы с коротким ростром предпочитали более твёрдую добычу, чем рыбы с длинной мордой. Рацион грандемарина, вероятно, был универсальным и включал в себя как рыб, так различных ракообразных. Родовое название грандемарин получил в честь палеоихтиолога Лэнса Гранде, который внёс огромный вклад в изучение древних панцирников. Суффикс "marinus" обозначает "морской". Видовое название было дано в честь реки Оуд Герис, которая течёт через деревню Асфла с Атласских гор.

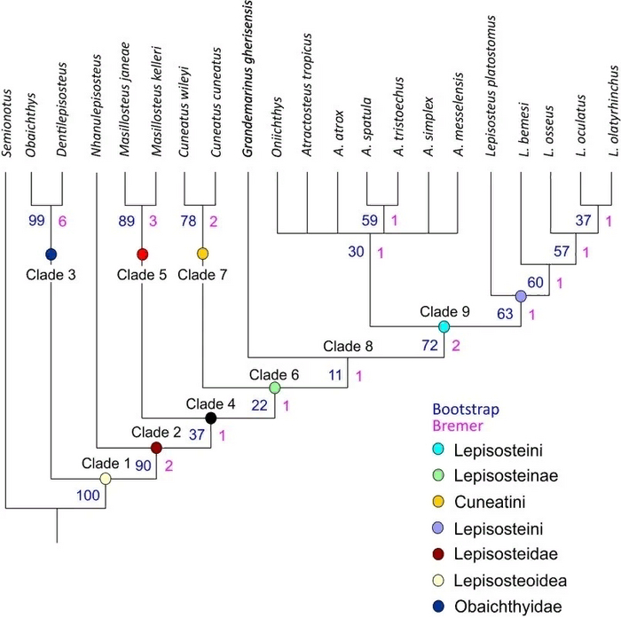
Систематика панцирников.

Систематика панцирников.

Систематическое положение положение установили с использованием эвристического анализа, выяснив, что грандемарин - сестринский таксон для трибы леписостеины, куда входят современные панцирники и вымерший род ониихтис. Вероятно, грандемарин представляет реликтовую ветвь эволюции панцирников. Его открытие заставило пересмотреть всю историю этой группы. Теперь считается, что панцирники возникли как полностью морская группа в киммерджском ярусе юры, и уже в мелу вторглись в пресноводные бассейны. Кое-какие виды всё ещё жили в море в апте-альбе, а грандемарин представлял последнего представителя морской ветви.

О панцирных щуках.

Научное название аллигаторовой щуки — Atractosteus spatula. Чтобы увидеть одну биологическую несостыковку, придётся обратиться к систематике:

Отряд щукообразные относится к надотряду костистых рыб. Зная это, становится понятно, что аллигаторова щука на самом деле никакая не щука, а самый настоящий панцирник. А разговоров-то было!

Кто ты?

Аллигаторова щука, как и все панцирникообразные, — древняя рыба, сохранившая в своём строении примитивные черты. Тело покрыто особой ганоидной чешуёй, в кровеносной системе есть артериальный конус — часть желудочка сердца, а в пищеварительной — остаток спирального клапана кишечника (структуры, увеличивающей поверхность кишки и замедляющей прохождение пищи для более полного её переваривания).

Предки миссисипского панцирника населяли различные водоёмы уже в мезозойскую эру. Вот вам и динозавры: эта удивительная рыбина чудесно пережила их, ледниковый период и другие «ненастья», хотя на первый взгляд и может показаться несуразной.

Сегодня панцирник обитает только в долине нижнего течения реки Миссисипи и в некоторых пресноводных озёрах США, но есть свидетельства обитания и в малосолёных водоёмах.

Миссисипский панцирник-рекордсмен: 1910 год, пойман в озере Мун штата Миссисипи. 2,57 метра в длину, 1,2 метра в обхвате, 148 кг. Источник

Миссисипский панцирник-рекордсмен: 1910 год, пойман в озере Мун штата Миссисипи. 2,57 метра в длину, 1,2 метра в обхвате, 148 кг. Источник

Аллигаторова щука названа так не случайно: посмотрите на её морду, она и правда имеет некое сходство с пастью аллигатора. Источник

Аллигаторова щука названа так не случайно: посмотрите на её морду, она и правда имеет некое сходство с пастью аллигатора. Источник

По массе Миссисипский панцирник может достигать 166 килограммов — именно столько весил самый тяжёлый выловленный представитель. Но обычно рыбаки не столь удачливы: среднестатистический вес особи составляет 7-30 килограммов.

Немного про строение

Ранее уже упоминалась загадочная ганоидная чешуя. Давайте рассмотрим это образование чуть подробнее.

Доспехи нашего рыцаря составляют двухслойные ромбовидные чешуи с прослойками соединительной ткани между ними.

Ганоидная чешуя (А) двухслойная и включает пластинчатое костное основание и наружный пласт, производный от дентиновых зубчиков, слитых в сплошной блестящий эмалеподобный слой (1 — 
ганоин).

Ганоидная чешуя (А) двухслойная и включает пластинчатое костное основание и наружный пласт, производный от дентиновых зубчиков, слитых в сплошной блестящий эмалеподобный слой (1 — ганоин).

Такая чешуя примечательна тем, что чешуйки не налегают друг на друга, а образуют единый панцирь — это мешает рыбе при движении, она как будто закована в доспехи (как видите, сравнение аллигаторовой щуки с рыцарем отнюдь не случайно). Собственно, поэтому ганоидную чешую считают примитивной — попросту говоря, она неудобна.

Интересным приспособлением к жизни в обеднённых кислородом местах является плавательный пузырь панцирника. Он ячеистый, связан с пищеводом, но самое главное — он пронизан чудесной сетью. Да-да, вы не ослышались: именно так называется сплошной слой параллельных встречных капилляров, по которым к эпителиальной выстилке пузыря стремится артериальная кровь, а от неё — венозная. Такая система потенциально позволяет рыбам опускаться на глубину до 600 метров!

Вытянутые челюсти панцирной щуки несут многочисленные острые зубы. Именно за свою ужасающую пасть панцирник получил одно из своих имён — аллигаторова щука.

Человек и панцирник: кто кого?

Миссисипский панцирник является хищником-засадником. Рыбина большая и неповоротливая, поэтому она использует три стратегии охоты: или прячется в кустах, пока добыча не приблизится на достаточное расстояние, или может плавать около поверхности, создавая впечатление бревна, или же (такая стратегия свойственна для небольших по размеру особей) собирается в стаи и окружает добычу в кольцо. Однако, несмотря на свои впечатляющие размеры, на человека он нападает крайне редко и только в целях самозащиты.

Этот вид очень ценится среди рыбаков за свой внешний вид: ещё бы, полущука-полуаллигатор, так ещё и динозавров пережил, чем не объект для гордости?

Икра панцирников ядовита, а вот мясо используют в пищу, однако чаще всего аллигаторову щуку вылавливают как трофей, а не в качестве будущего ужина. Иногда используют чешую: из неё делают украшения и даже рамки для картин, но это совсем не распространено и чаще всего, после поимки и парочки удачных фото, рыбу отпускают на волю.

Интересное в повседневном

Панцирники могут доживать до 50 лет. Икру самки откладывают начиная с десятого года жизни, на мелководье (чтобы икра прогревалась солнцем). Личинки какое-то время остаются на месте вылупления, прилепляясь особыми органами и доедая остатки питательных веществ желточного мешка. Затем рыбьи подростки переходят на питание мелкими ракообразными и личинками насекомых, и только после достижения определённого размера миссисипские панцирники начинают питаться рыбой (а иногда даже птицами и черепахами). Если еды не хватает, аллигаторовы щуки могут питаться падалью, но, как правило, это явление им всё-таки не свойственно.

https://vk.com/@-202855915-pancirnye-schuki-pokorili-morya

https://vk.com/@biovk-alligatorova-schuka-opasnyi-hischnik-i...

Показать полностью 15
607

Ответ на пост «Вот такой камушек мы нашли на отдыхе в Аркаиме (Урал)»1

А вот такие камушки и скалы на Сахалине. Город Александровск-Сахалинский. Посетил этим летом.

Ответ на пост «Вот такой камушек мы нашли на отдыхе в Аркаиме (Урал)»
43

Колоссальный кит из Перу оспорил у синего кита титул самого тяжелого животного в истории

Колоссальный кит из Перу оспорил у синего кита титул самого тяжелого животного в истории.

Ископаемые остатки и реконструкция кита Perucetus colossus

Ископаемые остатки и реконструкция кита Perucetus colossus

Палеонтологи описали огромного кита из семейства базилозавров, который жил на мелководьях у побережья Перу около 40 миллионов лет назад. Он получил название Perucetus colossus. По оценкам исследователей, в длину этот кит достигал 17-20 метров, однако из-за утяжеленного скелета мог весить около 180 тонн, что сравнимо с массой современного синего кита. Не исключено, что P. colossus был даже тяжелее — в таком случае именно его, а не синего кита, следует считать самым тяжелым животным в истории планеты. Результаты исследования опубликованы в статье для журнала Nature.

Некоторые виды китообразных (Cetacea) в процессе эволюции превратились в настоящих гигантов. Например, кашалот (Physeter macrocephalus), достигающий 16 метров в длину, считается одним из самых крупных хищников, когда-либо живших на Земле. А синий кит (Balaenoptera musculus), который может дорастать до 30 метров и весить почти 200 тонн, и вовсе признан самым большим животным в истории планеты. Отдельные динозавры из группы зауропод превосходили его по длине, однако весили они значительно меньше: если не учитывать сомнительных оценок, масса крупнейших из них составляла около 80 тонн.

Согласно современным представлениям, размеры китообразных увеличивались постепенно. Хотя уже в позднем эоцене, примерно 30-40 миллионов лет назад, среди базилозавров (Basilosauridae) появились виды, длина тела которых составляла 15-20 метров, их вес был сравнительно небольшим, не более 6-6,5 тонны. И только в течение последних трех миллионов лет, в ответ на похолодание климата, усатые киты (Mysticeti) преодолели рубеж массы в 100 тонн.

Однако команда палеонтологов под руководством Эли Амсона (Eli Amson) из Государственного музея естествознания в Штутгарте, сделала открытие, которое заставляет усомниться в традиционных взглядах на эволюцию гигантизма у китообразных. В центре внимания исследователей оказались тринадцать позвонков, четыре ребра и фрагмент тазовой кости древнего представителя этой группы, которые были обнаружены в Перу и хранились в Музее естествознания в Лиме. Внимательное изучение остатков показало, что они принадлежали неизвестному ранее виду из семейства базилозавров. Он жил в прибрежных водах Перу 39,8- 37,84 миллиона лет назад, что соответствует позднему эоцену.

По расчетам Амсона и его коллег, древний кит достигал 17-20 метров в длину, что соответствует размерам родственных базилозавров (Basilosaurus sp.). Однако весил он, судя по строению костей, намного больше. Дело в том, что все сохранившиеся кости кита из Перу несут признаки пахиостоза — иными словами, они сильно утолщены за счет дополнительных слоев пластинчатой костной ткани. Например, позвонок этого животного почти вдвое больше позвонка современного синего кита длиной 25 метров. Кроме того, его кости отличаются повышенной плотностью. В частности, в ребрах полностью отсутствуют костномозговые каналы. Исходя из этого, авторы оценили общий вес скелета этого китообразного в рекордные для позвоночных 5,3-7,6 тонны. Это в 2-2,9 раза больше, чем у синего кита длиной 25 метров.

Исследователи признают, что определить общий вес кита из Перу непросто. По разным оценкам, он мог составлять от 85 до невероятных 340 тонн. Однако, отталкиваясь от средней оценки массы его скелета и среднего отношения массы скелета к общей массе тела у современных китообразных, авторы рассчитали, что это животное весило 180 тонн. Это близко к верхним пределам массы синего кита, который до сих пор считался самым тяжелым животным, когда-либо существовавшим на Земле. Учитывая приблизительность оценок, не исключено, что древний кит из Перу весил даже больше, а значит, именно ему должен принадлежать титул главного тяжеловеса в истории. Исходя из этого, авторы назвали его Perucetus colossus — «колоссальный кит из Перу».

Perucetus colossus (сверху), синий кит (Balaenoptera musculus) (в центре) и эоценовый базилозаврид C

Perucetus colossus (сверху), синий кит (Balaenoptera musculus) (в центре) и эоценовый базилозаврид C

Результаты исследования подтверждают, что китообразные достигли веса в сто тонн уже около сорока миллионов лет назад, то есть намного раньше, чем предполагали специалисты. При этом современные усатые киты и P. colossus стали гигантами по разным причинам. Первым огромные размеры позволяют путешествовать по Мировому океану в поисках скоплений пищи; а второй обзавелся утяжеленным скелетом, потому что жил на мелководье и нуждался в балласте — в противном случае его постоянно выталкивало бы на поверхность. Похожее приспособление есть и у ныне живущих сирен (Sirenia). Кроме того, огромная масса, возможно, позволяла P. colossus противостоять сильным волнам.

Perucetus colossus в представлении художника

Perucetus colossus в представлении художника

Авторы сделали несколько предположений об образе жизни колоссального кита из Перу. Как уже упоминалось выше, обитал он на мелководьях и при этом был медленным пловцом. А пищей этому китообразному, вероятно, служили придонные рыбы, ракообразные и моллюски, которых он всасывал или отфильтровывал из ила и песка. Согласно альтернативной версии, P. colossus питался трупами утонувших позвоночных. Как бы то ни было, этот кит, подобно остальным базилозаврам, мог существовать только в условиях высокой продуктивности прибрежных экосистем в конце эоцена. Когда она упала, данная группа вымерла, уступив место предкам современных зубатых и усатых китов.

Ранее мы рассказывали о том, как палеонтологи описали новый вид дельфинов, который жил у берегов Новой Зеландии около 25 миллионов лет назад. Он получил название Nihohae matakoi. Этот необычный представитель китообразных охотился как современные пилорылые скаты и пилоносые акулы: вплывал в стаю рыб или кальмаров, после чего совершал несколько боковых движений головой, нанося жертвам удары торчащими изо рта длинными зубами.

https://nplus1.ru/news/2023/08/02/perucetus-colossus

Показать полностью 2
39

Сражающийся репеномам: подделка века?

История повторяется?
Дети - да и не только дети - любят динозавров. Разных - больших, маленьких, пернатых, чешуйчатых, опасных и миролюбивых. Про них снято немыслимое число фильмов, как художественных, так и документальных - от "Земли до начала времён" до "Доисторической планеты". Одной из самых культовых серий документалок можно назвать "Прогулки с..." от телекомпании ВВС. Однако меня она обошла стороной, а любимой документалкой про динозавров была другая, куда более приземлённая - "Динозавр, который обманул мир" (The Dinosaur that Fooled the World). Там не было ни тираннозавров, ни каких-то диких спецэффектов. Только один, а вернее, два динозавра рассматривались в этой документалке.

Археораптор (Archaeoraptor) - реконструкция и окаменелость. Динозавр, что обманул целый мир

Археораптор (Archaeoraptor) - реконструкция и окаменелость. Динозавр, что обманул целый мир

Фильм был посвящён "археораптору" - находке, которая могла стать сенсацией - идеальной переходной формой между нептичьими и птичьими динозаврами, а стала грандиозной подделкой. Пилтдаунский человек №2, который стал новым орудием в руках антиэволюционистов... и одним из моих любимых динозавров. Эта история зацепила меня, впервые показав "закулисье" палеонтологии, работу специалистов и журналистов, а также одну из самых любопытных историй современной науки. Позднее я даже разбирал её в статье для Биомолекулы, отрывок из которой потом оказался на Дзене.
К чему это затянутое вступление? Ну, к тому, что история может повторится.

Логичная сенсация
Итак, дело вот в чём. 18 июля 2023 года группа Джорджана Мэллона описала образец из формации Исянь, который тут же привлёк внимание учёных и общественности. В жестокой схватке сцепились двое - эутрикодонт репеномам и цератопс пситтакозавр. Это первая подтверждённая находка охоты млекопитающего на динозавра.

Репеномам (Repenomamus robustus Li et al., 2001) и пситтакозавр (Psittacosaurus lujiatunensis Zhou e

Репеномам (Repenomamus robustus Li et al., 2001) и пситтакозавр (Psittacosaurus lujiatunensis Zhou e

В целом, эта находка была... логичной. У нас уже был ряд находок, указывающих на то, что динозавры могли быть частью рациона разных млекопитающих. В 1993 году вышло описание черепа троодонтида археорнитоида (Archaeornithoides deinosauriscus Elzanowski & Wellnhofer, 1992) со следами зубов мелкого зверька дельтатеридия (Deltatheridium Gregory & Simpson, 1926), а ещё в 2005-ом учёные описали находку скелета маленького пситтакозавра в брюшной полости репеномама. Однако было не до конца понятно, охотились ли млекопитающие на динозавров, или же просто подбирали падаль. Что, конечно, не мешало реконструкторам рисовать картины с репеномамом-охотником.

Образец репеномама с пситтакозавром внутри. а — вид скелета сверху; b–c — зубы пситтакозавра в содержимом желудка; d–e — фотография области желудка крупным планом и ее прорисовка с отмеченными костями динозавра. Изображение из статьи Y. Hu et al., 2005. Large Mesozoic mammals fed on young dinosaurs

Репеномам с тушкой пситтакозавра; работа Джеймса Гарни

Репеномам с тушкой пситтакозавра; работа Джеймса Гарни

И вот, у нас наконец-то полный образец, сохранивший в самый последний момент схватки хищника и его жертву. Просто прекрасной сохранности. Идеальной. Даже чересчур идеальной.

Андреа Кау проводит расследование
Из-за ряда особенностей публикации итальянский палеонтолог Андреа Кау попросил охладить пыл и тщательнее разобраться с образцом. И к этому стоит прислушаться как минимум из-за трёх фактов:
1-Андреа Кау - ведущий специалист в своей области, заодно работавший с образцами из формации Исянь, откуда и происходит обсуждаемая находка;
2-Формация Исянь находится в провинции Ляонин, которая знаменита не только прекрасными образцами, но и грандиозными подделками - именно отсюда родом археораптор;
3-Кау уже один раз в своём блоге разбил подобную "сенсацию", а именно - идею Грегори Пола о разделении тираннозавра на три вида; позднее идеи Кау подтверждены в научной работе;

Андреа Кау с макетом плезиозавра

Андреа Кау с макетом плезиозавра

Итак, чем недоволен доктор Кау на этот раз?

Слишком идеальный образец

Если и есть слово, которым можно описать обсуждаемый образец - это "идеальный". Сохранность просто поражает, ведь присутствуют почти все косточки - даже самые маленькие фаланги пальцев, только дистального кончика хвоста репеномама не хватает. Это слишком идеально даже для формации Исянь, которая знаменита своими исключительными образцами. Не видно ни следов посмертного смещения, ни какой-либо эрозии. А ведь те образцы из формации Исянь, с которым работал доктор Кау, всегда несли такие следы. Да что формация Исянь - достаточно посмотреть на подборку остатков позвоночных на Аммоните, что увидеть как раз таки и следы смещения, и деформации.

Такая хорошая сохранность больше бы подходила не настоящей окаменелости, а какому-то музейному экспонату. Давайте мы просто сравним его с другой известной окаменелостью - "Сражающимися динозаврами" из Гоби, знаменитыми велоцираптором и протоцератопсом, что погибли во время схватки.

"Сражающиеся динозавры" - легендарная окаменелость

"Сражающиеся динозавры" - легендарная окаменелость

Тут мы как раз и видим то, чего не хватает репеномаму и пситтакозавру - эрозии, фрагментарности и т.д. Некоторые части скелетов, например, таз протоцератопса собран из кусков. Так, как установил Ринченгийн Барсболд, образец подвергся посмертной деформации. И поскольку этого всего нет у "сенсационного" образца, у доктора Кау возникли смутные подозрения о возможной реставрации находки. Почему смутные? Ну, это мы прибережём на потом.

Чудо древней акробатики

Поза. Поза тоже напрягла профессора Кау. Выглядит она очень эпично: пситтакозавр лежит внизу, голова завалена на левую сторону, сверху его придавил репеномам, что вгрызся в грудную клетку ящера. В то же время млекопитающее схватило одной лапой челюсть динозавра, а другая его лапа оказалась зажатой в процессе, видимо, борьбы между задними конечностями пситтакозавра. Очень динамично и красиво, такое только в витрину и ставить в музей как главный экспонат. Только вот эта музейность лишена логики. Смотрите.
Окружающая окаменелости порода соответствует типичным вулканическим отложениям Исянь. То есть, облако пепла накрыло ещё якобы живых существ, борющихся до самой смерти, и растворило их мягкие ткани. Однако тут возникают вопросы. Лапа репеномама вольготно лежит на клюве пситтакозавра. Именно лежит, спокойно, хотя если бы эти двое боролись, то ящер бы точно сжал бы челюсти, и лапа оказалась бы зажата в клюве, возможно даже раздавлена им. Опять обратимся к "Сражающимся динозаврам": лапа велоцираптора оказалась зажатой между челюстями на миллионы лет!

Протоцератопс не разжимал челюсти до своей смерти - это явное свидетельство борьбы

Протоцератопс не разжимал челюсти до своей смерти - это явное свидетельство борьбы

В то же время пситтакозавр не удосужился это сделать

В то же время пситтакозавр не удосужился это сделать

Возможно, не было никакой борьбы между ящером и млекопитающим, а репеномам просто нашёл тушу пситтакозавра, и решил ей полакомиться? Ну тогда как объяснить положение его задней конечности, которая оказалась зажатой между лапами динозавра. Логики в этом действии ноль. Более того, репеномам обхватил берцовые кости. Именно кости - если бы он хватал нормальную голень, обтянутую чешуёй, кожей и мышцами, то его лапа сместилась бы при разложении мягких тканей. Тут этого опять таки нет.
Вообще, поза окаменелости вызывает много вопросов, ведь она больше похожа не на нормальную посмертную (или предсмертную) позу, а на зарисовку к очередному фильму из серии Гачимучи с участием Вана Даркхолма и Марка Вульфа.

Непростительный грех или задуманная подделка?

Ну и главная претензия Андреа Кау к авторам описания заключается в отсутствии одной важнейшей для палеонтологов вещи. Нет никаких исследований образца с использованием сканирующих инструментов, а ведь их в руках учёных немало. Сейчас же неинвазивное сканирование - ведущий метод в исследовании самых разных образцов. С его помощью были сделаны следующие вещи:
-восстановлен череп карассигирина;
-изучили строение мозга дисалотозавра, барионикса и сибиринха;
-нашли древнейшее сердце артродиры;
-ну и, самое главное в нашем контексте, смогли установить поддельность археораптора;

Так вот, в случае с репеномамом и пситтакозавром никаких сканирований не было. И тут нельзя точно сказать, было сделано это по оплошности, или намеренно. Учитывая место происхождения, излишнюю сенсационность и крайне сомнительные части моменты, касающиеся сохранности и артикуляции скелета, сначала у Андреа Кау, а потом и у наших редакторов возникли подозрения касательно этого образца. И всё же, только новые исследования смогут их подтвердить или опровергнуть.

https://www.ammonit.ru/text/3047.htm

Показать полностью 8
164

Гигантская лошадь: Конь размером с бизона. Никакая современная лошадь не сравнится с этим видом по габаритам!

Каждая девочка мечтает о лошади. А настоящие женщины мечтают об эквус гигантеус. Этот древний жеребец — крупнейшая лошадь за всю историю лошадей, и была она размером с бизона!

Когда идёшь из качалки, и все девчонки оборачиваются в твою сторону.

Вообще доисторические лошади почти всегда были небольшими. Некоторые из них и вовсе вырастали не больше лисицы. Но примерно 12 000 лет назад, в конце плейстоцена, на территории Северной Америки появились они — гигантские лошади. Их табуны паслись на огромных равнинах с умеренным климатом. Шкура здесь нужна толстая, а мех — плотный. Примерно такой же вид сейчас имеют лошади Пржевальского. Правда, гигантские лошадки были в 2 раза больше современных диких коняшек!

Слева — лошадь Пржевальского. Справа — наш гигантский товарищ. Почувствуйте разницу.

Гигантеус мог легко тягаться с крупнейшими тягловыми породами современности. Его высота в холке оценивается 2.2 метра, а вес — 1200-1500 кг. Это максимальные величины для нынешних тяжеловозов. Я бы даже сказал, аномальные. А вот для гигантских лошадей плейстоцена это было нормально.

С таким конём и никакие автомобили не нужны!

С такими размерами, да ещё в табуне голов из пятидесяти, можно было чувствовать себя уверенно. Хищники сто раз подумают: стоит ли нападение того, чтобы получить в лоб гигантским копытом? К тому же конь и сам мог как следует покусать!

Парочка подростков в любом общественном месте.

Дело в том, что от гигантской лошади нашли мизерное количество косточек. Все размеры и выводы сделаны на основании всего лишь одного зуба! Зато какого! Он был больше любого другого зуба любой другой лошади вообще. Ну а все остальные умозаключения чисто логические, по аналогии с современными дикими лошадьми. Благо прошло всего-то 12 000 лет. Источник.

Показать полностью 4
Отличная работа, все прочитано!