Сообщество - Инженеры машиностроения

Инженеры машиностроения

204 поста 401 подписчик

Популярные теги в сообществе:

8

Пост знакомства в сообществе

Добрый день друзья, желаю прекрасного и солнечного настроения на весь день, сил, чувства бодрости и оптимизма. Предлагаю каждому участнику написать небольшой пост знакомства в сообществе. Чтобы вы хотели здесь видеть, какие вам темы интересно освещать, ваши идеи услышать буду рад.

Пост знакомства в сообществе

О себе. Я инженер, конструктор проектировщик с 2007 г., за десятилетний период работы на производстве в Беларуси получил опыт в области машиностроения, строительных металлоконструкций, теплоэнергетики, приборостроения и киносъемочного оборудования.

Участвовал в проектах:


2007 - 2009 г. проектирования различного оборудования котельной установки Жодинской ТЭЦ паропроизводительностью 60 тонн/час и рабочим давлением 95 бар - проект по-своему уникален, так как котельная установка может работать и на торфобрикете, и на древесном топливе, и на фрезерном торфе;


2009 – 2010 г. проектирование и ввод в эксплуатацию опытного образца котла Е-10-1,4ДР на котельной ОАО «ТБЗ Дитва» в рамках выполнения государственной программы ГНТП «Энергетика-2010»;


а также ряд других проектов для заказчиков от элементов атомных станций, литейных ковшей, циклонов, элементов военного оборудования до приборов различного назначения в киносъемочном производстве — для компаний ОАО "Белоозерский энергомеханический завод", ЗАО "КВИП" г. Минск, ЗАО "ЦНИП" г. Минск, Учреждение "РЦОП по настольному теннису", Рабтекс Индастри, ООО "КОМПАРАТОР", РУП «АКАДЕМФАРМ», ООО "Завод энергоинновационного оборудования", ХАЙ ТЕК КОМПОЗИТЫ УП, ТОЧЛИТ СООО, ООО «КАТО», ООО Фрезерстил и других.

Пишу блог Живой журнал инженера конструктора о профессии и жизни. Развиваю свой проект по инженерным услугам в форме индивидуального предпринимателя, c 2007 года выполнено успешно более 600 проектов. Рейтинг 5/5 на основании 90 отзывов Яндекс Услуг и Google Maps.

Считаю что только вместе в Сообществе мы можем вывести профессию на достойный уровень оплаты, создать благоприятные условия для обмена опытом, вовлекать молодежь в разработку перспективных для государства и частного бизнеса инновационных продуктов. Создание системы взаимодействия между научной средой и инженерами разработчиками приведет к освоению фундаментальных наработок в практически полезные продукты. Научные сотрудники и инженеры-разработчики должны чувствовать внимание и уважение со стороны СМИ, общества и государства. Такой путь выведет нашу страну по технологиям в на лидирующие позиции во всем мире и приумножит благосостояние каждого отдельно взятого жителя .

Вопросы, на которые я легко и профессионально дам ответ.**

Как превратить идею в готовый продукт? Что такое разработка конструкторской документации в Компас 3D, AutoCad? Конструктивные и технологические элементы деталей на чертеже. Выбор посадок гладких цилиндрических поверхностей. Какие расшифровать обозначения на чертежах в машиностроении и металлообработке? Как подобрать необходимую шероховатость поверхности? Что такое индустриальный дизайн, и где он используется в жизни?

Присоединяйтесь к сообществу и вдохновляйтесь каждый день! Понравился пост? Не забудьте «лайкнуть».Как и всегда, если есть какие-то вопросы, мысли, дополнения и всё такое прочее, то добро пожаловать в комментарии к этой записи.

Показать полностью 1 1
2

Где используется инженерное проектирование: нестандартные примеры

Обычно мы ассоциируем инженерное механическое проектирование с инструментом, станками, кораблями, ракетами и машинами. Но его применение простирается далеко за пределы этих стандартных примеров. Инженерные принципы используются во множестве нестандартных отраслях, от создания музыкальных инструментов до дизайна одежды.

Инженерное проектирование — это многообразная область

В мире, где информация мгновенно путается с шумом, где идеи сворачиваются в рутину, пришло время для настоящего волнения — времени неожиданных решений, которые бросают вызов привычному. От музыкальных инструментов до биологических протезов, инженеры продолжают находить инновационные решения в самых разных сферах жизни. Я работаю в машиностроении с 2007 года. Опыт, полученный за это время, выходит за рамки стандартных знаний, я работал над проектами, которые включали:

Металлические компоненты и приспособления настройки музыкальных инструментов:  

Инженеры разрабатывают и производят металлические детали для музыкальных инструментов, обеспечивая их точный тон и качество звучания. Например, фурнитура для струнных инструментов, таких как гитары, максимально влияет на их звук.

Музейная фурнитура для установки картин:  

В музеях фурнитура не только привлекает внимание, но и должна быть максимально прочной и надежной для сохранности ценных произведений искусства. Инженеры учитывают вес, размер и материал картин, чтобы обеспечить их безопасность.

Фурнитура для обуви:  

Дизайн и проектирование различных элементов фурнитуры для обуви, таких как шнурки и застежки, требует инженерного подхода. Это необходимо для улучшения посадки, комфорта и долговечности обуви.

Яхтовые приспособления и устройства:  

В яхтинге инженерные решения должны сочетать в себе функциональность и эстетику. Это касается как элементов конструкции, так и палубного снаряжения, включая якоря и лебедки, что требует глубоких знаний о материалах и гидродинамике.

Мода:  

Инженеры все чаще работают в индустрии моды, создавая инновационные элементы одежды и аксессуаров. С помощью передовых материалов и технологий, они помогают реализовать смелые дизайнерские идеи, такие как нестандартные каркасные структуры и застежки.

Креативные механизмы для искусства:  

Механические инсталляции и скульптуры, взаимодействующие с посетителями, также требуют инженерного воздуха. Движущиеся элементы, приводимые в движение двигателями и датчиками, создают уникальные динамичные художественные опыты.

Спортивная экипировка с датчиками:  

С развитием технологий спортивная одежда и обувь получают встроенные датчики, отслеживающие физическую активность, сердечный ритм и другие параметры здоровья спортсменов в реальном времени. Инженеры работают над тем, чтобы сделать эти устройства максимально эффективными и ненавязчивыми.

Разработка механических протезов:  

Инженеры разрабатывают биологические протезы, которые не только заменяют утраченные конечности, но и имитируют функциональность человеческих органов. Примеры включают высокотехнологичные протезы рук, которые могут чувствовать и реагировать на сигналы мозга, благодаря чувствительным датчикам.

Таким образом, инженерное проектирование проникает в самые различные области, находя применение даже в самых необычных сферах жизни, от музыки до моды и искусства. Машиностроительное проектирование — это динамичная область, которая продолжает развиваться благодаря новым технологиям и инновационным подходам. Колледжи и академии играют ключевую роль в подготовке будущих специалистов, которые будут формировать будущее этой отрасли. Инженерное проектирование становится не только основой для создания новых машин и механизмов, но и важным элементом в самых различных сферах жизни, приведите примеры с которыми вам приходилось сталкиваться.

Не бойтесь выходить за рамки привычного и исследовать новые подходы

Не бойтесь выходить за рамки привычного и исследовать новые подходы

Не бойтесь выходить за рамки привычного и исследовать новые подходы

Когда я смотрю на модели и чертежи, я вижу не просто линии и углы, а целую историю, которая ждет своего воплощения. Мое призвание — создавать нечто большее, чем просто машины и устройства. Я стремлюсь к тому, чтобы каждая деталь моего проекта вызывала эмоции, будь то восхищение, удивление или даже ностальгию

Я работал над проектами в машиностроении и теплоэнергетике, каждый из них оставил свой след в моей душе. Помню, как разрабатывал оборудование для киносъемок и чувствовал себя частью волшебства кино. Это были не просто проекты — это были мечты, которые стали теперь реальностью.

Я родился в деревенской семье, где любовь к природе и трудолюбие родителей сформировали мою личность. Время, проведенное на улице, стало основой для моего стремления к экспериментам и исследованиям, с раннего возраста я был окружен природой и научился уважать её законы. Мог часами наблюдать за языками пламени и экспериментировать с материалами, которые находил под рукой. Быть исследователем — это не просто моя натура, это то, что движет мной до сих пор. Интерес к механике начался с отцовских трансформаторов, которые я разбирал до винтиков, создавая свои проекты совместно с алюминиевым конструктором "Юность" — не всегда с ожидаемым результатом. Но именно неудачи формировали мой путь к успеху, помогая мне становиться лучше и умнее.

Почему предприниматель. Наши семейные условия были скромными, и возможности выбирать желаемое были ограничены. Я быстро понял что нужно делать, трудности формируют характер и развивают те качества, которые часто теряются в комфорте. Мой первый опыт коммерции, связанный с продажей рыбы и сбором металлолома, стал отправной точкой, которая научила меня ценить собственный труд. Эти впечатления стали важной частью моего взросления и понимания финансовой независимости.

Самоуважение для меня — это понимание, что я способен справляться с трудностями, и осознание своих возможностей. Как сказал Конфуций: «Из множества страданий и неудач появляется капелька мудрости». Эти слова глубоко резонируют со мной, потому что каждый свой шаг я видел как возможность учиться и развиваться. Реализация своих мечт требовала смелости и упорства, и я не боялся испытать себя, принимая вызовы.

Моя работа — это отражение моих ценностей: красоты, порядочности и стремления к совершенству. Хочу, чтобы мои клиенты чувствовали эту искренность и понимали, что за каждым продуктом стоит человек с душой. И когда мы работаем вместе, каждая деталь становится частью общей истории, которая резонирует с вами.

Инженерное проектирование — это не только холодные расчеты и чертежи. Это искусство, которое требует как технической точности, так и творческого подхода. Как в музыке, где мелодия и ритм создают гармонию, в инжиниринге важно совместить инновации с традициями.

Это и есть моя миссия делать инжиниринг более ярким и живым. Чтобы люди не просто видели результат работы, а чувствовали его. И я уверен, что в этом мире у нас есть место для рок-н-ролла, даже если он звучит в звуках стружки и вибрации станков обрабатывающих шестерни.

Так что если у вас есть идея, которая горит в душе, а не на чертеже, обращайтесь! Готов сделать ее реальностью. Давайте создавать будущее вместе!

В мире инжиниринга я стремлюсь быть больше чем просто предпринимателем специалистом. Я хочу быть рок-звездой своей отрасли — человеком, который вдохновляет других своим примером и страстью к делу. Мой путь — это история о том, как искренность, креативность и профессионализм могут создать нечто большее, чем просто чертежи и модели. Это возможность изменить мир вокруг нас. Мой девиз: «Я скорей умру от страсти, чем от скуки!». Уверен, что вместо того чтобы ждать идеальных обстоятельств, следует использовать те, что у нас уже есть. Как говорил Джон Дэвидсон Рокфелер, важно сосредотачиваться на том, что мы можем сделать с имеющимися ресурсами. Стремлюсь жить насыщенно, постоянно оттачивая лучшие черты характера и находя людей и знания, которые помогут и другим.

Таким образом, я продолжаю этот путь, полон надежд, стремлений и готовности принимать любые вызовы. Жизнь — это не только череда событий, но и возможность делиться своим опытом и помогать другим на их собственном пути. Верю, что каждый из нас способен на многое, и это лишь вопрос выбора.

Показать полностью 2
13

Инженерный чертеж на уровне искусства, изобретения и открытия Владимира Шухова

Владимир Григорьевич Шухов пожалуй, первый по заслугам и изобретениям архитектор и инженер механик изобретатель Российской Империи и молодой Советской Республики.

Инженерный чертеж на уровне искусства, изобретения и открытия Шухова.

Инженерный чертеж на уровне искусства, изобретения и открытия Шухова.

В мировой истории инженерного дела вряд ли найдется личность более талантливая и многогранная, ученый, внесший неоспоримый вклад в развитие нефтегазовой отрасли, архитектуры и строительства.Владимир Григорьевич Шухов, которого еще при жизни его коллеги называли «первым инженером России» во многом опередил свое время — его изобретения способствовали развитию экономики страны и определили будущее нефтегазовой промышленности. Конструктор, чьи работы отличаются одновременно оригинальностью, простотой и изяществом, находят широкое применение и по сей день

Говоря о Шухове, трудно избежать определения «первый в мире». Но это действительно так: его изобретения с конца XIX века и вплоть до смерти в 1939 году определяли инженерный приоритет России. Инженер, ученый, архитектор, он сказал свое слово в механике, нефтепереработке, теплотехнике, гидравлике, судостроении, военном деле. И во всех этих областях его открытия стали фундаментальными, технологии и конструкции — прорывными. А многие из его творений навсегда срослись с именем своего изобретателя: шуховская форсунка, резервуар Шухова, схема нефтяного крекинга Шухова, ротонда Шухова и самое знаменитое — Шуховская башня.

Родители, детство

Инженер-изобретатель Владимир Григорьевич Шухов родился 28 августа 1853 года в провинциальном городе Грайворон Белгородского уезда Курской губернии (сейчас районный центр Белгородской области) в небогатой дворянской семье. Отец Григорий Петрович окончил юридический факультет Харьковского университета и уже в 29 лет был произведён в титулярные советники. За заслуги в Крымской войне 1853—1856 гг. он получил бронзовую медаль на Владимирской ленте. Мать Владимира Григорьевича, Вера Капитоновна, урождённая Пожидаева, происходила из более знатной семьи курских помещиков. В семье была еще старшая дочь – Надежда. Она была старше Владимира на год.

10 декабря 1853 года отец сдаёт дела в Грайвороне и возвращается с семьёй в Курск. В 1856 году — под влиянием жены подаёт прошение о переводе в столицу, и Шуховы переезжают в Петербург. В начале 1860-х Григорий Петрович знакомится в Одессе, куда приехал в качестве инспектора, с Николаем Ивановичем Пироговым, и, во многом под его влиянием, переходит на службу из финансового ведомства в Ведомство учреждений императрицы Марии, занимавшееся учебными, медицинскими и благотворительными заведениями. Однако на маленького Володю и его сестру эти перемещения родителей оказывают не сильное влияние — они воспитываются у бабушки, в Пожидаевке.

Григорий Петрович Шухов, 1890 г. Фото В.Г.Шухова

Григорий Петрович Шухов, 1890 г. Фото В.Г.Шухова

Родители воспитывали в своем сыне целеустремленность, трудолюбие, прилежание и проницательность. Военная среда – это требовательность, стремление к порядку, способность справляться с жизненными трудностями. Наряду с этим в семье поощрялось желание учиться, узнавать что-то новое. Страстным увлечением Володи с раннего детства стали книги. Уже к четырем-пяти годам бабушка научила его читать, и с тех пор мальчик часами просиживал в тиши старинной домашней библиотеки, забывая обо всем на свете. Столь же рано проявились особенности его логического мышления: необыкновенная сообразительность, память и упорное стремление разгадать смысл непонятных явлений.

Мальчик поражал всех своей изобретательностью и обожал конструировать. Он, то устраивал возле дома фонтан, используя ключевую воду и старые трубы, то, запрудив ручей, сооружал маленькую, но отлично действовавшую водяную мельницу. Володя сам догадался при подъеме тяжестей применять рычаг. В 1860 году Григорий Петрович вместе с детьми побывал в гостях у академика, члена-корреспондента Петербургской академии наук Карла Христофоровича Кнорре в городе Николаеве. Карл Кнорре был астрономом Николаевской морской обсерватории, и, конечно же, Володя ее посетил. Увиденное произвело на мальчика сильнейшее впечатление, и стало еще одним стимулом к увлечению естественными науками.

Образование

В 1863 году Володя поступает в Пятую Санкт-Петербургскую семиклассную гимназию

В 1863 году Володя поступает в Пятую Санкт-Петербургскую семиклассную гимназию

В 1863 году Володя переезжает к родителям в Санкт-Петербург, и поступает в Пятую Санкт-Петербургскую семиклассную гимназию, где в то время преподавал выдающийся учёный и педагог К. Д. Краевич. Уже в гимназии проявились его способности к точным наукам, особенно к математике. В 13 лет, будучи гимназистом четвёртого класса, он нашёл собственное оригинальное доказательство теоремы Пифагора. Краевич похвалил гимназиста Шухова за оригинальное и краткое доказательство, но, снизил оценку со словами:

Правильно... но нескромно, Пифагор жил более 2000 лет назад, и надо было, уважая предшественника, сначала изложить его доказательство

Студент Императорского Московского технического училища

Студент Императорского Московского технического училища

В 1871 году, следуя совету отца, Шухов поступил на инженерно-механическое отделение Императорского Московского технического училища (МГТУ им. Баумана). Обучение в училище велось по передовым на то время методикам, но обстановка была довольно суровой. Студенты не только изучали теорию, но и работали в мастерских: слесарной, токарной, модельной, литейной, кузнечной и других. Среди преподавателей были такие выдающиеся ученые как К. Д. Краевич, А. В. Летников, будущий «отец аэродинамики» – Н. Е. Жуковский, Ф. Е. Орлов. В годы учебы Шухов также общался с основателем Петербургской математической школы П. Ф. Чебышевым, а среди его друзей был П. К. Худяков – талантливый мальчик, поступивший на подготовительные курсы училища в десять лет, будущий выдающийся учёный в области прикладной механики, один из учёных-основателей теории машин и механизмов.

Обложка книги Основы фабрично-заводской промышленности / Д. Менделеев. с форсункой Шухова

Обложка книги Основы фабрично-заводской промышленности / Д. Менделеев. с форсункой Шухова

Первым зарегистрированным изобретением Владимира Шухова стала паровая форсунка, которую впоследствии использовала при производстве паровых котлов «Контора инженера Бари». Этот механизм также украсил обложку книги Д. И. Менделеева «Основы фабрично-заводской промышленности» 1897г. Это изобретение Шухов сделал в последний год обучения в училище. В 1876 году Шухов с отличием окончил училище, причем, его даже освободили от защиты дипломного проекта – это был знак признания выдающихся способностей студента. Академик Чебышев предложил Шухову место своего ассистента. Но научно-теоретическая и педагогическая работа не привлекала молодого инженера-механика.

В. Г. Шухов с сестрами

В. Г. Шухов с сестрами

С сёстрами ему хотелось скорее применить свои знания на практике. Как раз в это время формировалась делегация для поездки на Всемирную выставку достижений промышленности, которая проходила в США, и в порядке поощрения Совет училища включил в состав делегации и Шухова. В то же время в Штаты приехало много ученых из России, в том числе Дмитрий Иванович Менделеев, изучавший там нефтяное дело. Именно там он познакомился с американским инженером русского происхождения Александром Вениаминовичем Бари, который в Филадельфии он занимался строительством павильонов Всемирной выставки, (за что получил Гран-При и золотую медаль) и, как хороший знакомый Ф. Е. Орлова по Цюрихской политехнической школе, принимал российскую делегацию в Америке и сопровождал делегацию студентов и профессоров из России. Бари оказывал россиянам помощь в знакомстве со страной и выставкой, помогал в закупке оборудования, инструментов и образцов изделий для мастерских технического училища, показывал участникам делегации металлургические заводы Питсбурга, строительство железных дорог и все новинки американской техники. Это знакомство сыграло важнейшую роль в судьбе обоих.

Начало самостоятельной работы

Вернувшись из США, Шухов поступил на службу в Управление Варшавско-Венской железной дороги на должность начальника чертежного бюро. Первым его заданием на новом месте было проектирование паровозного депо. Одной из особенностей творческого духа В.Г. Шухова, во многом объясняющей глубину его идей и разносторонность дарования, было стремление к постижению целостной картины мироздания, установлению внутренних взаимосвязей, на первый взгляд, не связанных между собой, самых разнородных процессов и явлений. Это стремление включило в круг его серьезных интересов науки, далеко отстоящие от сферы инженерной деятельности: еще в юности Шухов увлекся астрономией и приобрел в ней обширные познания; в последствии серьезно интересовался теорией относительности Эйнштейна, «самой необходимой наукой» называл историю. Одним из первых Шухов задумался о взаимосвязях биологии и механики и тех возможностях, которые может открыть перед инженером изучение естественных наук. Большое значение Владимир Григорьевич придавал своим не частым, но очень содержательным беседам с хирургом Н.И. Пироговым. Не исключено, что именно эти беседы привели Шухова к решению, не прерывая основной работы, стать вольнослушателем Военно – медицинской академии. По собственному свидетельству, два года занятий в ней дали ему как инженеру бесценный опыт, обогатив пониманием самой совершенной «конструкции», созданной природой, – человеческого организма. В скором времени врачи диагностировали у Шухова начальную стадию туберкулеза, и посоветовали переехать из Петербурга в место с более теплым климатом.

В.Шухов и А.Бари 1880-е г.г.

В.Шухов и А.Бари 1880-е г.г.

В 1877 году Александр Бари, оставаясь гражданином США, вместе с семьей вернулся в Россию, и начал сотрудничать с Людвигом Нобелем – старшим братом и деловым партнером Альфреда Нобеля – учредителя знаменитой Нобелевской премии и изобретателя динамита. Помня о Шухове, Бари предложил ему сотрудничать. Он заключил контракт с товариществом братьев Нобель, владельцами бакинских нефтепромыслов. Владимир Шухов возглавляет отделение фирмы в Баку.

В. Г. Шухов с коллегами в Баку

В. Г. Шухов с коллегами в Баку

В этот период в Баку началось бурное развитие нефтедобычи, и Владимир Григорьевич вместе с Нобелем и Бари приступили к строительству первого в России нефтепровода, соединяющего Балаханы и Баку. Десятикилометровый нефтепровод создавал конкуренцию многочисленным владельцам гужевых повозок, которые занимались перевозкой нефти. Его неоднократно поджигали, и по всей длине приходилось выставлять караульне будки. В 1878 году нефтепровод ввели в эксплуатацию, и уже по прошествии первого года магистраль себя окупила. При помощи парового насоса по трубе в месяц перекачивали 841 150 пудов нефти. Диаметр трубы этого нефтепровода составлял 7,62 см (3 дюйма), по ней нефть прогонялась со скоростью 1 м/с, что позволяло перекачивать до 1 300 тонн нефти в сутки. Магистраль позволила сократить расходы на транспортировку нефти до половины копейки за пуд в сравнении с 9 копейками при транспортировке гужевым транспортом.

Резервуар для хранения нефти системы Шухова

Резервуар для хранения нефти системы Шухова

Здесь же, в Баку, Шухов разработал и построил первые в мире цилиндрические резервуары-нефтехранилища. До этого нефть хранили в земляных или каменных хранилищах под открытым небом. В США использовался более технологичный способ – нефть собирали в открытые металлические прямоугольные резервуары. Конструкция цилиндрических емкостей, разработанных Шуховым, позволяла использовать более тонкий металл в нижней части, и еще более тонкий в верхней части резервуара.

Главный конструктор и инженер конторы Бари

В 1880 году в Москве открылась «Техническая контора инженера А.В. Бари» (позднее – «Строительная контора инженера А.В. Бари»), где Шухов проработал главным конструктором и главным инженером до 1915 года.

В начале 1881 года жена Бари, Зинаида Яковлевна, среди разных семейных новостей сообщала сестре: "Шухов с октября месяца живёт в Москве и служит у Саши как главный его помощник по инженерной части, получает 200 рублей жалованья, помимо процентов."

Из воспоминаний В.Г. Шухова: «Говорят, что А.В. Бари эксплуатировал меня. Это правильно. Юридически я всё время оставался наёмным служащим конторы. Но и я эксплуатировал его, заставляя выполнять мои даже самые смелые предложения! Мне предоставлялся выбор заказов, расходование средств в оговорённом размере, подбор сотрудников и найм рабочих. Кроме того, А.В. Бари был не только ловкий предприниматель, но и неплохой инженер, умевший оценить новизну технической идеи».

Инженерный коллектив под руководством В.Г.Шухова. работавший в фирме А.В.Бари

Инженерный коллектив под руководством В.Г.Шухова. работавший в фирме А.В.Бари

Рассказывая о Шухове, то и дело приходится употреблять слово «впервые» и «первым», хотя, это вполне естественно, ведь речь идет о талантливом изобретателе. Даже если бы за всю свою жизнь Шухов изобрел только один пункт из списка своих работ – он уже был бы знаменитым – настолько значимыми являются его работы. Уже через полгода Шухов изобрёл форсунку, с помощью которой впервые в мире осуществил промышленное факельное сжигание мазута. Теперь в процессе производства можно было использовать и мазут, который раньше считали отходами нефтепереработки.

Даже во времена наивысшего расцвета , когда ежегодно фирмой исполнялось работ более чем на 6 млн рублей (огромная для того времени сумма), в её проектном бюро трудились не более 20 инженеров, чертежников и техников. Такое было возможным потому, что Шухов практически не нуждался в помощниках. Перечислять изобретения Шухова, которые оказали большое влияние на развитие промышленности, архитектуры и строительства можно долго. Список получится длинным, даже если упоминать наиболее выдающиеся работы.

По воспоминаниям сотрудников, «все расчёты своих многочисленных сооружений Владимир Григорьевич делал только лично сам и так кратко, что понять их постороннему было очень трудно. Сосредоточенность его была поразительной. Приходя в 10 часов утра в контору, он садился за свой стол, раскрывал тетрадь большого формата и начинал, глубоко вдумываясь, писать цифры, цифры и только цифры. Если он и уходил куда-нибудь, то только в свою обширную библиотеку, где просматривал журналы на иностранных языках. Разговоры на отвлеченные темы он позволял себе только во время завтрака, а всё остальное время тратил на работу и деловые беседы с посетителями, которых к нему приходило множество».

«Строительная контора инженера А.В. Бари

«Строительная контора инженера А.В. Бари

В настоящем полноценном отпуске за все шестьдесят лет своей инженерной деятельности Владимир Григорьевич не был ни разу. Инженеры, работавшие вместе с Шуховым, вспоминали, что уже одно его появление в конторе действовало на них вдохновляюще. Он заражал сотрудников своей неисчерпаемой творческой энергией и оригинальными идеями, нёс в себе такой колоссальный запас положительных эмоций, так красиво решал любую, даже самую сложную инженерную задачу, что пробуждал в людях ответную реакцию и им хотелось работать, не считаясь со временем. При этом каждому он давал возможность проявить свою самостоятельность, в каждом поддерживал чувство собственного достоинства, не только не умаляя, но зачастую даже преувеличивая его участие в достигнутом успехе. Впоследствии многие из тех, кто прошел блистательную «школу Шухова», начали собственное дело или стали профессорами Московского технического училища.

Патент В.Г.Шухову

Патент В.Г.Шухову

Сотрудники часто называли Владимира Григорьевича «человеком-фабрикой». Действительно, читая его рабочие тетради и дневники, нельзя не поражаться: почти каждый день в них – новый заказ, новая тема. Так, на рубеже 1880–1890-х годов инженер одновременно работал над тремя проектами, каждый из которых, будь он даже единственным в его творческой биографии, мог принести ему славу и почет на всю жизнь. Именно в это время он изобрёл знаменитые паровые водотрубные котлы, совершившие переворот в теплотехнике, отапливавшие в течение многих десятилетий всю Россию и принесшие своему создателю большую золотую медаль Всемирной выставки 1900 года в Париже, составил фундаментальный проект московского водоснабжения и оформил один из главных своих патентов – на «приборы для непрерывной дробной перегонки нефти», иначе говоря, крекинг-процесс, позволивший в промышленном масштабе, при простейшей аппаратуре, получать высококачественный бензин.

Установка термического крекинга В. Г. Шухова, Баку, СССР, 1934

Установка термического крекинга В. Г. Шухова, Баку, СССР, 1934

Вклад Шухова в инженерное дело

Владимир Григорьевич Шухов внёс значительный вклад в развитие инженерного дела в России, разрабатывая теоретические и практические основы строительства магистральных трубопроводных систем и реализуя строительство первых нефтепроводов. Это стало основой для будущих технологий, применяемых в нефтяной отрасли, таких как изобретение и создание цилиндрических резервуаров-нефтехранилищ, речных танкеров и внедрение нового способа эрлифта нефти, что важно для эффективного использования ресурсов.

Шухов разрабатывал не только системы, но и теоретические основы нефтяной гидравлики, способствуя тем самым пониманию динамики потоков и сопротивления, что можно сравнить с законом сохранения энергии: грамотное управление ресурсами позволяет оптимизировать процессы и минимизировать потери. Его труды по изобретению трубчатых паровых котлов стали основополагающими для дальнейшего развития энергетического сектора.

Среди его достижений — установка термического крекинга нефти и проектирование нефтеперерабатывающего завода с первыми российскими установками крекинга, которые продемонстрировали значительный прогресс в переработке углеводородов. Шухов также разработал оригинальные конструкции газгольдеров и типовые проекты хранилищ природного газа ёмкостью до 100 тысяч куб. м, что обеспечило нужды быстроразвивающейся энергетической отрасли.

Кроме того, он является основателем нефтеналивного флота России. Его проекты стальных барж длиной от 50 до 170 метров, грузоподъемностью до 1600 тонн, предоставили стране надёжный и современный флот. Эти баржи превосходили по мореходным и прочностным параметрам аналоги иностранных производителей, что подчеркивало высокое качество и инновационный подход Шухова.

В 1892 году он соорудил свои первые железнодорожные мосты, а затем разработал различные типы мостов с пролётами от 25 до 100 метров, под его руководством было построено 417 мостов. Эти конструкции продолжают служить, что позволяет говорить о высоких стандартах прочности и долговечности.

Шухов также является пионером в создании систем водоснабжения. Специально для этой области он разработал новый водотрубный котёл, который начал серийно производить в 1896 году. С использованием собственного опыта и новой методики расчёта водопроводов, он реализовал проект водоснабжения в Москве, что обеспечило город ключевыми ресурсами.

Его девять патентов, включая горизонтальные и вертикальные паровые котлы, нефтеналивные баржи и ажурные конструкции, подтвердили его статус инноватора. В 1896 году на Всероссийской выставке водонапорная башня Шухова произвела фурор благодаря своей необычной и функциональной архитектуре, о чем свидетельствует мнение профессора Худякова: «Поверхность башни представляется совершенно сквозной, поражающей зрителя своей удивительной простотой и легкостью». Эти башни быстро заняли видимое место в промышленном ландшафте России, став неотъемлемой частью архитектурного облика городов. В сочетании с большепролетными мостами, строившимися в те же годы, они стали символами новой технической эстетики, выражающей прогрессивные идеи своего времени.

Согласно архивным данным, в период с 1896 по 1929 годы было построено более 2000 водонапорных башен по проектам Шухова, что значительно упростило и типизировало конструкцию. Хотя стали обычными башни-близнецы, каждое сооружение было уникально. Эта вариативность украшает творчество Шухова и демонстрирует, что инженер — это истинный творец, как и полагали древние греки. Структурные особенности гиперболоидных башен позволяют им эффективно использовать физические законы, как закон сохранения энергии, обеспечивая прочность при минимуме материалов.

Кроме того, в конструкции использовались паровые поршневые насосы, для которых Шухов разработал вертикальный котел, имеющий форму самовара. «Жена жаловалась на даче, что самовар долго не закипает… Вот он-то и стал прообразом вертикального котла», — делился он. Этот котел впоследствии стал известен как паротрубный и иллюстрирует, как простые бытовые идеи могут привести к инновациям в инженерии.

С 1905 года конструкции Шухова начали использоваться как корабельные мачты, что еще раз подчеркивает их универсальность и значимость в различных сферах. Гиперболоидные мачты установили на известных российских броненосцах, таких как «Андрей Первозванный» и «Император Павел I», а также на линкорах ВМФ США, где их использование сделало корабли менее заметными на море в условиях войны.

Шухов положил начало новому направлению в строительстве, интегрируя принципиально новые конструкции. Его достижения остаются актуальными до сих пор, и именно поэтому Шухов по праву причисляется к выдающимся архитекторам и инженерам своего времени.

Владимир Григорьевич Шухов, выдающийся инженер и изобретатель, оставил глубокий след в истории российской инженерии благодаря своим уникальным конструкциям и инновационным решениям. Его проекты маяков, батопорта, подводных мин и артиллерийских платформ продемонстрировали не только техническую гениальность, но и способность реагировать на вызовы времени.

Маяки для Херсонского порта, такие как Аджигольский и Станиславский, представляют собой образцы гиперболоидных конструкций, которые до сих пор служат ориентиром для судоходства. Важно отметить, что проектирование стеклянного покрытия для Главного почтамта в Москве стало важной вехой в эволюции зданий с пространственными конструкциями.

Шухов активно участвовал в военных действиях Первой мировой войны, разрабатывая новейшие проекты для нужд армии. Его сотрудничество с адмиралом А.В. Колчаком и разработка подводных мин показали, как инженерная мысль может применять инновации даже в самые трудные времена. Простота и элегантность решений Шухова, например, в проекте артиллерийских платформ, где он применил принцип колеса для облегчения транспортировки и монтажа, подчеркивают его уникальный подход к инженерии.

Среди его выдающихся достижений — монтаж дебаркадера Киевского вокзала, что также указывает на скорость и эффективность его работ. Однако несмотря на все успехи, Шухов не мог предвидеть катастрофические последствия Октябрьской революции 1917 года, которые кардинально изменили жизнь и работу многих людей, включая его семью.

Записи от 1 ноября 1917 года иллюстрирует драматические события, которые произошли в его жизни и жизни России в целом — война и революция принесли страдания и разрушения. В комнатах оставался я один. Бои шли до третьего ноября, когда большевики завоевали Москву. Если идеи, провозглашенные Февральской революцией, В.Г. Шухов во многом разделял, то Октябрьскую, посягающую на главные для него ценности – свободу и человеческое достоинство, – принять никак не мог. И всё же, несмотря на настойчивые приглашения из Америки и Германии, уехать за границу наотрез отказался. Мысль, двигавшая им, как и многими его коллегами, оставшимися на родине, была простой и ясной, хотя утопической, как показала дальнейшая история. Большевизм возник на развале страны и этим развалом держится, полагали они. Чтобы победить большевизм, нужно прежде всего ликвидировать развал.

Творческую, культурную работу в России нужно сохранить во что бы то ни стало. «Мы должны работать, и работать независимо от политики. Башни, котлы и стропила нужны, и мы будем нужны», – записал Владимир Григорьевич в дневнике. Страницы рабочих тетрадей Шухова конца XIX – начала XX века демонстрируют его настойчивость и целеустремленность в сложные времена.

Первое, что сделала новая власть, – выгнала изобретателя из собственного дома на Смоленском бульваре. Шухов оставил запись в дневнике: «Сентябрь, 11, 1918 г. получил приказ выехать из дома к 20 сентября нового стиля». После этого он переехал в помещение «Строительной конторы» на Кривоколенном переулке. В процессе переезда была уничтожена значительная часть его архива, в том числе черновики проектов по разработке станков и других конструкций. Это была настоящая деформация его профессиональной жизни, потеря части наследия, что отражает закон Гука – когда давление на систему вызывает непредсказуемые изменения.

Происходившее вокруг ужасало: рабочие брали управление заводами и фабриками в свои руки, что в конечном итоге приводило к закрытию предприятий. Нехватка еды и топлива спускала Россию на уровень первобытного общества, и Шухов после всех потрясений отправил сына Сергея к Колчаку, а Флавий служил у Деникина. "Строительная контора", после смерти Бари, продолжала свою работу, несмотря на все трудности.

Переход к власти большевиков привел к тому, что Шухов, которому было уже за шестьдесят, оказался в совершенно новой ситуации. Его фирму и завод национализировали, а семью выселили из дома. Ситуация требовала от него адаптации и применения всех его инженерных навыков, как создавались его известные конструкции. Например, преобразование "Строительной конторы" в организацию «Стальмост» (ныне ЦНИИ Проектстальконструкция) имело критическое значение для сохранения творческой энергии и структуры.

Сын Шухова Сергей вспоминал: «Отец жил при советской власти несладко. Он был противник одновластия и не мирился с ним в сталинскую эпоху». Несмотря на сложные условия, Шухов продолжал создавать и реализовывать выдающиеся проекты — главным из которых стала знаменитая радиобашня. В июле 1919 года, после того как Деникин и Колчак перешли в наступление, Шухов получил срочный заказ на установку радиобашни, что стало кульминацией его инженерной карьеры в это трудное время. Этот проект стал символом его стойкости и творческой энергии, демонстрируя, как инженерные решения могут оказать влияние даже в самые бурные времена.

Конструкция и инженерия, сосредоточенные на служении обществу, столкнулись с хаосом, который фатально изменил курсы жизни многих людей. Вся эта история подчеркивает не только личный вклад Шухова в историю инженерии, но и его связь с судьбами страны в переломные моменты.

Известный архитектор И. В. Жолтовский заметил, что "создать живой образ из мертвого материала можно только если мастер настолько сроднился с этим материалом, что научился им думать". Это качество в полной мере присуще Шухову, который умело использовал законы физики и механики для создания своих шедевров. Его подход к проектированию невозможно представить без учета богатства механических и кинетических концепций, таких как закон сохранения энергии и центра масс, облегчавших реализацию его идей в реальных условиях.

Что касается политических взглядов Шухова, он оставался вне партийной жизни, хотя и имел свои мнения. В контексте русско-японской войны он выразил свои глубокие антивоенные убеждения: «Христианская мораль не допускает истребления других народов ради любви к родине». Его мысли о войне, как о проявлении "зверской природы", сохраняют актуальность и сегодня, напоминая о том, как важно решать конфликты мирным путем.

Шухов стал членом Академии наук, получил Ленинскую премию и звезду Героя труда, что подтверждает значимость его вклада в дело инженерии и архитектуры. Его наследие остается актуальным и вдохновляющим примером для будущих поколений инженеров и архитекторов, стремящихся к гармонии между функциональностью и эстетикой.

Шухову всегда удавалось убеждать Бари соглашаться на воплощение самых необычных изобретений и новшеств.

Шухову всегда удавалось убеждать Бари соглашаться на воплощение самых необычных изобретений и новшеств.

Современница Шухова Н. С. Кудинова так обрисовала его: «Владимир Григорьевич человек среднего роста, худощавый, с удивительно ясными и незапятнанными голубыми очами. Несмотря на возраст (в момент знакомства ему было 76 лет.), он постоянно подтянут и безукоризненно опрятен… При появлении дам он вставал, к прислуге обращался на «Вы» и, как подобает джентльмену, закалял тело и дух. Сестры Шухова рассказывали, что по утрам он окатывает себя ледяной водой, спит по четыре—пять часов в сутки и на завтрак порой довольствуется только половинкой куриного яйца. Его сын Сергей вспоминал: «Чувство собственного достоинства он больше всего ценил в людях, на равных, ничем не выдавая собственного превосходства, никогда никому не приказывал и ни на кого не повышал голос. И с прислугой и с дворником был безукоризненно вежлив в обращении». Шухов был весёлым, азартным человеком

Велосипедисты на Девичьем Поле 1913 крайний слева Шухов

Велосипедисты на Девичьем Поле 1913 крайний слева Шухов

Он играл в теннис, бегал на лыжах и коньках и босым ходил по колкой стерне — тренировал волю. О том, что Шухов — заядлый гонщик-велосипедист, выигравший немало состязаний, балансируя над огромным двухметровым колесом (в то время такие велосипеды остались только в цирках), он мчался по ухабистой грунтовке к финишной ленте, не боясь упасть и переломать себе кости. Очевидцы рассказывали, что однажды Бари попал в Александровский манеж, где проходили велогонки. Болельщики неистовствовали. «Наддай, рыжий, наддай!» — кричали они лидеру. Рыжий «наддал», победно вскинул руки на финише, обернулся, и Бари оторопел, узнав в победителе главного инженера своей фирмы.

Шухов — заядлый гонщик-велосипедист, выигравший немало состязаний.

Шухов — заядлый гонщик-велосипедист, выигравший немало состязаний.

Инженер Шухов был очень, очень хорош — во всех отношениях, Шухов был очень чистоплотным человеком. Он весьма потребительски относился к деньгам. Деньги никогда не были его целью. Деньги обеспечивали достаток и комфорт ему и его семье – для него это было достаточно. Можно сказать, что Шухов презрительно относился к деньгам. В конторе Бари при получении зарплаты всегда старался брать деньги руками, находящимися обязательно в белых перчатках. Так он обозначал своё отношение к деньгам. А.В. Бари вынужден был считаться с такими «капризами» своего ведущего разработчика.

Продолжение

Показать полностью 16
4

Мошеннические схемы на фрилансе: как избежать капкана

В России насчитывается более 70 млн фрилансеров, данный формат занятости становится все более востребованным.

Мошеннические схемы на фрилансе: как избежать капкана

Мошеннические схемы на фрилансе: как избежать капкана

В 2020 году в России численность фрилансеров составляла 14 миллионов, а в 2021 году уже достигла 71 миллиона. Каждый десятый житель страны (11%) считает себя фрилансером или, с точки зрения действующего законодательства, самозанятым.

В общественном мнении фрилансер — это тот, кто сам находит себе работу, свободный и вольнонаемный работник (15%). Также к фрилансерам относятся те, кто работает на себя (5%), и те, кто осуществляет труд удаленно (5%).

Согласно данным фриланс-биржи KWork, в 2020 году количество заказчиков на платформе увеличилось на 93%, а исполнителей — на 128%.

Наиболее распространенные возрастные группы среди фрилансеров — от 18 до 34 лет (68%) и от 35 до 44 лет (18%), как выяснили аналитики PwC. Национальная гильдия фрилансеров сообщает, что 60% таких работников — мужчины. У 43% фрилансеров имеется высшее образование, 26% зарегистрированы как самозанятые или индивидуальные предприниматели, 29% планируют оформить эти статусы.

Опрос, проведенный hh.ru среди фрилансеров, показал, что респонденты в первую очередь ценят возможность самостоятельно планировать свое рабочее время (79%), экономию времени и средств на дорогу (75%), работу без привязки к определенному городу или стране (64%), а также возможность совмещать несколько занятостей (47%).

Согласно исследованиям ИТ-холдинга TalentTech, НИУ ВШЭ и биржи фриланса FL, главными клиентами фрилансеров являются частные лица и индивидуальные предприниматели (45%). На втором месте — небольшие компании с численностью до 50 сотрудников (39%), а доля средних и крупных компаний составляет 16%. Лишь 26% заказчиков привлекают фрилансеров на постоянной основе, в то время как 74% делают это эпизодически.

Но вместе с ростом популярности удаленной работы возрастает и риск столкнуться с недобросовестными заказчиками или исполнителями. Мошенники стремятся использовать уязвимости дистанционного взаимодействия, чтобы обманывать как фрилансеров, так и тех заказчиков, кто ищет удаленных работников. Как распознать и избежать типовых схем мошенничества в сфере фриланса?

Типовые схемы мошенничества

Типовые схемы мошенничества в отношении исполнителей-фрилансеров:

  1. Предложение необоснованно выгодных условий работы с обещаниями "золотых гор" в будущем при низкой оплате в текущий момент. Цель - найти бесплатный труд.

  2. Получение готовой работы от исполнителя и исчезновение без оплаты. Решение - требовать аванс, договор или "Безопасную сделку".

  3. Уговоры выполнить черновые наработки до заключения договора. Цель - получить бесплатные идеи/эскизы.

  4. Сбор работ под предлогом тестов или конкурсов без гарантии оплаты. Заказчик, желая убедиться в качестве работы, требует выполнить тестовое задание, не оплачивая его.  В этой ситуации существует риск того, что "тестовое задание" окажется полноценной работой, которую заказчик получит бесплатно.

  5. Попытки внедрения вредоносного ПО под видом технического задания или выполненной работы. Решение - внимательно проверять файлы и ссылки.

  6. Присылаются файлы пустышки, которые невозможно открыть, за них требуется оплата.

Ключевые рекомендации для фрилансеров

Ключевые рекомендации для фрилансеров

Ключевые рекомендации для фрилансеров:

  1. Тщательно изучайте условия каждого предложения, не спешите соглашаться.

  2. Используйте договоры, предоплату или "Безопасные сделки" для минимизации рисков.

  3. Не выполняйте работу бесплатно до официального выбора в качестве исполнителя.

  4. Проверяйте репутацию заказчика, будьте бдительны при получении файлов.

  5. Используйте средства защиты (антивирусы, двухфакторная аутентификация).

Ключевые рекомендации для заказчиков

Ключевые рекомендации для заказчиков

Анализ типов заказчиков, которые не платят

"Крутые" бизнесмены.

"Крутые" бизнесмены.

"Крутые" бизнесмены. Есть категория заказчиков,  которые  представляют  себя  "крутыми"  бизнесменами,  "делающими  бизнес".  Они  обещают  оплату  "с  первой  прибыли",  предлагают  процент  от  прибыли  и  уверяют,  что  вы  участвуете  в  "прорывном"  проекте.  Такие  заказчики  часто  "кормят"  обещаниями,  а  денег  и  успеха  от  проекта  не  будет.  Чем  больше  обещаний,  тем  меньше  шансов  на  оплату.  

Осёл надел львиную шкуру, и все думали — лев. Побежал народ и скотина. Подул ветер, шкура распахнулась, и стало видно осла.

Рекомендация:  Не  соглашайтесь  на  такие  условия  без  предоплаты.  Работайте  "здесь  и  сейчас",  не  полагайтесь  на  будущие  обещания.

Исключение:  Если  вам  предлагают  долю  в  компании,  то  это  должно  быть  оформлено  юридически  (договор,  соблюдение  всех  формальностей).  

"Несчастные"  обманутые  вкладчики.

"Несчастные" обманутые вкладчики.

"Несчастные" обманутые вкладчики.

Такие  заказчики  "давят  на  жалость",  говоря  о  том,  что  у  них  "все  идет  не  по  плану":  поставщик  "кинул",  счет  в  банке  "заблокировали",  мама  "заболела",  машина  "сломалась".  Они  обещают  оплатить  "через  три  дня",  но  потом  пропадают  и  не  отвечают  на  сообщения.  

Покуда есть на свете дураки,
Обманом жить нам, стало быть, с руки.

Какое небо голубое,
Мы не сторонники разбоя:
На дурака не нужен нож,
Ему с три короба наврешь —
И делай с ним, что хошь!

Рекомендация:  Если  заказчик  тянет  с  оплатой  дольше  недели,  необходимо  пригрозить  ему  судом  или  добавьте  его  в  черный  список.

"Недовольные"  критики.

"Недовольные" критики.

"Недовольные" критики.

«Молчи! устал я слушать,
Досуг мне разбирать вины твои, щенок!
Ты виноват уж тем, что хочется мне кушать».

Такие  заказчики  ищут  повод  не  платить.  Они  "раскритикуют"  работу  в  пух  и  прах,  при  этом  не  желают  вносить  поправки.  

Рекомендация:  Если  заказчик  недоволен,  но  честен,  он  будет  конструктивно  обсуждать  недостатки  работы  и  просить  внести  поправки.  Нечестный  заказчик  просто  "скинет"  работу.

Ключевые рекомендации для заказчиков:

  1. Во-первых, стоит помнить, что принцип "скупой платит дважды" особенно актуален в сфере удаленной работы. Предложения "дешевле, чем большинство" или "очень дешево" зачастую исходят от непрофессиональных исполнителей, пытающихся выделиться за счет демпинга, или от мошенников.

  2. Внимательно изучайте страницу исполнителя. Профессионалы, уверенные в своих навыках, как правило, подробно рассказывают о себе, имеют обширное портфолио и положительные отзывы. Пустой аккаунт или скудная информация должны насторожить.

  3. Сверяйте контактные данные исполнителя в разных источниках. Мошенники часто используют похожие, но немного отличающиеся логины, номера и мейлы. Также полезно провести поиск по известным проблемным контактам.

  4. Обращайте внимание на содержание беседы с потенциальным исполнителем. Профессионал будет задавать уточняющие вопросы по техническому заданию, а мошенник, как правило, больше интересуется оплатой.

  5. Рекомендуется использовать методы частичной оплаты, "Безопасную сделку" и другие инструменты, чтобы не отдавать все деньги сразу. Мошенники часто отказываются от таких способов, предлагая "более быстрые" и "удобные" для себя варианты оплаты.

В целом, следуя этим принципам, вы сможете свести к минимуму риски при взаимодействии с исполнителями через Интернет. Если возникают любые подозрения - лучше выбрать другой, более надежный вариант.

Поиск в интернете может  помочь  узнать  многое  о  заказчике,  например,  что  его  скайп, социальная сеть  упоминался  в  жалобах  других  фрилансеров  о  "кидалове". Знание типовых схем обмана и следование ключевым рекомендациям - надежный способ защитить себя в этой высококонкурентной среде удаленной занятости.

Осмотрительность, внимательность и применение инженерных подходов к анализу условий позволяют фрилансерам успешно избежать попадания в ловушку мошенников.

Сталкивались  ли  вы  с  мошенничеством  на  фрилансе?

Какие  методы  вы  используете  для  защиты  от  мошенников?

Как  вы  считаете,  что  можно  сделать  для  уменьшения  количества  мошенничества  на  фрилансе?

Методы противодействия и возврата средств при наличии информации о мошеннике

Психологические механизмы, используемые мошенниками для манипулирования жертвами

Психологические механизмы, используемые мошенниками для манипулирования жертвами

Психологические механизмы, используемые мошенниками для манипулирования жертвами

  • Принцип дефицита "только сегодня" создание чувства срочности: Мошенники часто создают чувство срочности, заставляя жертв принимать решения под давлением и без должного рассмотрения.

  • Игра на эмоциях: Мошенники могут играть на эмоциях жертв, таких как страх, жадность или надежда, чтобы заставить их действовать против собственных интересов. Использование манипулятивных тактик — создание чувства вины, страха или беспокойства. Например, сообщили о «трудной финансовой ситуации», чтобы заставить жертву отдать деньги или согласиться на опасные условия.

  • Авторитет: Мошенники могут представляться авторитетными фигурами, такими как должностные лица банка или правоохранительных органов, чтобы завоевать доверие своих жертв.

  • Подтверждение социального доказательства: Мошенники могут использовать поддельное социальное доказательство, такое как положительные отзывы или ложные свидетельства, чтобы убедить жертв в своей надежности. «Наткнулся на этот сайт, там все отзывы отличные. И прилагаются скрины выполненных работ.»

Мошенники могут использовать поддельное социальное доказательство

Мошенники могут использовать поддельное социальное доказательство

  • Обманчивые обещания: Мошенники чаще всего используют обещания немедленной выгоды или неожиданных выигрышей, создавая ложные надежды на быстрое обогащение.

Если у вас есть сведения о мошеннических действиях, важно принимать меры для защиты своих интересов и возврата утраченных средств.

Если у вас есть сведения о мошеннических действиях, важно принимать меры для защиты своих интересов и возврата утраченных средств.

Если у вас есть сведения о мошеннических действиях, важно принимать меры для защиты своих интересов и возврата утраченных средств. В этом контексте можно выделить несколько ключевых методов:

  1. Сообщите о мошенничестве на платформе, где произошло преступление. Каждая уважающая себя фриланс-платформа или витрина вакансий имеет свои процедуры по борьбе с мошенниками. Предоставьте всю собранную информацию, включая переписки, документы и другие доказательства. Это поможет администраторам платформы принять соответствующие меры.

  2. Если вы знаете социальные платформы мошенника или место его работы, разошлите его знакомым, сообщение о произошедшей ситуации.

  3. Обратитесь в правоохранительные органы. Соберите все возможные доказательства (скриншоты, переписки, контракты) и подайте заявление о мошенничестве. Чем больше информации вы предоставите, тем выше вероятность, что ваше дело будет активно расследоваться.

  4. Подайте жалобу в службы защиты прав потребителей. Если мошенничество произошло в результате нарушений условий оказания услуг, такие организации могут помочь вам с действиями против нарушителей.

  5. Ищите юридическую помощь. Консультация с адвокатом, специализирующимся на делах о мошенничестве и торговле, может предоставить ценную информацию о ваших правах и возможностях возврата средств через судебные инстанции.

  6. Предоставьте информацию в специализированные ресурсы по борьбе с интернет-мошенничеством. Существуют онлайн-платформы, такие как ScamPulse.com, otzovik.com где вы можете подать жалобу на мошенника и поделиться информацией о его деятельности. Это помогает предупредить других потенциальных жертв.

  7. Воспользуйтесь страховыми полисами. Если вы проводите сделки на больших суммах, рассмотрите возможность использования услуг, которые защищают вашу финансовую активность. Некоторые платформы могут предлагать страхование ваших платежей.

  8. Следите за обновлениями относительно ваших жалоб и вопросов. После подачи заявления важно оставаться на связи с органами и платформами, чтобы быть в курсе продвижения дела.

Как я вернул деньги у мошенника, используя информацию о его социальных сетях:

1. Попытка мирного решения: Я попытался "по-хорошему" объяснить мошеннику, что его действия неправильны и что он должен вернуть деньги.  К сожалению, это не сработало.  

2. Обращение в поддержку платформы:  Я  обратился  в  службу  поддержки  фриланс-платформы,  предоставив  им  доказательства  мошенничества  (переписку).  Я  попросил  заблокировать  профиль  мошенника.  

3. "Прессинг" через профессиональную сеть:  Я  использовал  информацию  о  мошеннике  (его  ник  в  соцсетях)  и  нашел  его  профиль  в  LinkedIn и VK.  Я  узнал,  где  он  работает,  и  написал  всем  сотрудникам  (включая  директора)  сообщение  о  его  мошеннических  действиях,  прикрепив  доказательства.

4. Результат:  Мошенник,  почувствовав  "давление",  через  неделю  связался  со  мной  и  выразил  готовность  вернуть  деньги.

Иногда  давление  на  мошенника  через  его  социальные  сети  может  быть  эффективным  способом  возврата  денег.  Однако,  важно  действовать  осторожно  и  не  нарушать  законодательство.  

Дополнительные  замечания:

Я  использовал  информацию  о  мошеннике  в  LinkedIn  только  в  целях  возврата  денег. Методы  возврата  денег  у  мошенников  могут  отличаться  в  зависимости  от  конкретной  ситуации. В  некоторых  случаях  лучше  обратиться  в  правоохранительные  органы  и  не  предпринимать  самостоятельных  действий.

Показать полностью 8
6

Личный опыт I Основные особенности и факты о Volkswagen Jetta II

Volkswagen Jetta II, выпущенная в 1984 году, является одним из ярких представителей своего класса и продолжением успешной линейки моделей VW. Эта модель седана на базе " Golf II " была разработана практически одновременно с Golf II и отличается от него лишь некоторыми дизайнерскими элементами, такими как прямоугольные фары и решеткой.

Личный опыт I Основные особенности и факты о Volkswagen Jetta II

Личный опыт I Основные особенности и факты о Volkswagen Jetta II

Для тех, кто ценит простоту и верность традициям

Дизайнеры и создатели

Герберт Шефер: Главный дизайнер VW с 1972 по 1993 год, участвовал в создании таких моделей, как VW Golf / Jetta Mk2, VW Polo, Scirocco, Corrado и Passat. Считается, что именно его команда стилистически оптимизировала дизайн первого VW Golf / Jetta Mk1, придавая ему «больше характера».  В интервью он подчеркивал: «Только инженер способен в конечном итоге вывести на рынок хороший дизайн». Его команда оптимизировала стиль первого Golf, придавая ему характерные черты, которые стали ДНК дизайна Volkswagen.

Джорджетто Джуджаро: Итальянский дизайнер, которому принадлежит первоначальная форма первого VW Golf / Jetta Mk1. Близкие отношения с Шефером.

Платформа: Базируется на платформе A2 PQ32 с независимой подвеской на передней и задней осях (амортизационные стойки McPherson).

Размеры: Длина 4315 мм, ширина 1665 мм, высота 1415 мм, колесная база 2475 мм.

Размеры: Длина 4315 мм, ширина 1665 мм, высота 1415 мм, колесная база 2475 мм.

Размеры: Длина 4315 мм, ширина 1665 мм, высота 1415 мм, колесная база 2475 мм.

Технические характеристики: Пустой вес 935 кг, полная масса 1400 кг, объем багажного отделения 500 л, емкость топливного бака 55 л.

Технические характеристики: Пустой вес 935 кг, полная масса 1400 кг, объем багажного отделения 500 л, емкость топливного бака 55 л.

Технические характеристики: Пустой вес 935 кг, полная масса 1400 кг, объем багажного отделения 500 л, емкость топливного бака 55 л.

Моторы и комплектации

Двигатели: Широкий выбор бензиновых (1.3-2.0 л, 54-139 л.с.) и дизельных (1.6 л, 54-80 л.с.) двигателей. Доступны механические и автоматические коробки передач.

Комплектации: Изначально предлагались варианты C, CL, GL, Carat. Уровень оснащения Jetta II выше, чем у Golf II.

Специальные версии:

Jetta GT (1985): Спортивная версия с заниженной подвеской и 1,8 л (112/107 л.с.).

Jetta GT 16V (1987): Более мощная версия с 1,8 л 16-клапанным двигателем (129/139 л.с.).

Jetta Syncro (1987): Полноприводная версия с 90 л.с. (1,8 л).  Jetta Syncro была единственной версией с полноприводной трансмиссией, что обеспечивало отличную управляемость и устойчивость на дороге.

Другие специальные комплектации: Jetta Coach, Jetta Style (1988).

Первое обновление (1987): Новый дизайн решетки радиатора (3 ребра), перемещение зеркал, более широкие бамперы, обновленный интерьер.

Второе обновление (август 1989): Увеличенные бамперы, спойлер, узкие бамперы на дверях, черные пороги, окрашенные в цвет кузова фартуки.

Ульрих Брунгс (1959-2008): Менеджер по продажам и организатор фестиваля Wörthersee, известный как "Мистер GTI". Основал тюнинговую компанию Rss-Design, стал известным в немецком и австрийском автомобильном мире. Ульрих Брунгс также внес значительный вклад в популяризацию моделей Volkswagen среди автолюбителей. Его работа сделала фестиваль символом культуры GTI.

На GTI-Treffen am Wörthersee классические VW Jetta GTI становятся настоящей звездой мероприятия.

На GTI-Treffen am Wörthersee классические VW Jetta GTI становятся настоящей звездой мероприятия.

На ежегодном GTI-Treffen am Worthersee, который проходит в австрийском городе Райфниц, особое место занимают классические Volkswagen Golf | Volkswagen Jetta GTI первого и второго поколений. Эти любовно восстановленные и ухоженные автомобили представляют собой настоящее украшение мероприятия.

Многие из этих Jetta GTI подверглись легкому тюнингу, включая заниженную подвеску, изготовленные на заказ колесные диски, каркасы безопасности и спортивные сиденья. Другие отличаются впечатляющими аудиосистемами или необычными цветовыми решениями. Независимо от модификаций, все эти автомобили являются свидетельством страсти и преданности их владельцев марке Volkswagen.

Вернер Рудольф Крамер стал известной фигурой в мире автомобилестроения VAG в середине 80-х благодаря своей инновационной работе в области покраски автомобилей.

Вернер Рудольф Крамер стал известной фигурой в мире автомобилестроения VAG в середине 80-х благодаря своей инновационной работе в области покраски автомобилей.

Вернер Рудольф Крамер стал известной фигурой в мире автомобилестроения VAG в середине 80-х благодаря своей инновационной работе в области покраски автомобилей. Его подход к окраске, базирующийся на использовании новых технологий и материалов, вывел искусство покраски на совершенно новый уровень.

Крамер начал свою карьеру с разработки уникального цвета "Король-Солнца" для серии Mk2.

Крамер начал свою карьеру с разработки уникального цвета "Король-Солнца" для серии Mk2.

Крамер начал свою карьеру с разработки уникального цвета "Король-Солнца" для серии Mk2. Он сделал ставку на перламутровые краски и внедрил до восьми слоев лака в свои работы. Это позволило добиться невероятной глубины цвета и блеска, что особенно интересовало автолюбителей и коллекционеров.

Одним из его значительных достижений стало создание золотой краски с завораживающим названием "aurum magicum". Эта краска смогла выделиться благодаря своему натуральному блеску и цвету, который был признан наиболее реалистичным среди всех золотых оттенков. В тестах автомобили, окрашенные в порошок золота, уступали именно его Гольфу, что подчеркивало художественный и технический талант Крамера.

Работы Крамера привлекли внимание концерна Volkswagen, который решил развивать три линии OEM красок, основанных на его экспериментах.

Работы Крамера привлекли внимание концерна Volkswagen, который решил развивать три линии OEM красок, основанных на его экспериментах.

Работы Крамера привлекли внимание концерна Volkswagen, который решил развивать три линии OEM красок, основанных на его экспериментах. Эти цвета стали символами уникальности и приверженности качеству автомобилей Volkswagen:

Golf Green — самый заметный цвет, обладающий максимальным отражением, соответствующим человеческому восприятию.

Golf Red (Tornado Rot) — самый насыщенный оттенок красного в коллекции.

Golf Blue — завершает тройку основных оттенков, представленных компанией.

Производство Jetta II осуществлялось на заводах в Германии, США и Мексике, что позволяло обеспечить достаточные объемы и оперативную доступность автомобиля на различных рынках.

Jetta II зарекомендовала себя высоким уровнем безопасности. В результате краш-теста, проведенного 30 августа 1988 года, модель получила высшую оценку, благодаря наличию фронтальных подушек безопасности и двухточечных ремней. Автомобиль также был оснащен антиблокировочной системой торможения (ABS) для повышения безопасности в экстренных ситуациях.

В современных краш-тестах, проведенных Национальным управлением безопасности дорожного движения, Jetta II получила три из пяти звезд за защиту при лобовом столкновении на скорости 56 км/ч (35 миль/ч). Исследования показали, что травматичность Jetta была одной из лучших среди небольших 4-дверных седанов, уступая лишь Golf.

Управляемость и комфорт

Отзывы о Jetta II в целом положительные. Автомобиль славится отличной управляемостью и просторным салоном, что отличало его от предшественника. Однако жесткие механические коробки передач иногда вызывают неудобства, а эффективность тормозов могла снижаться в базовых версиях с простыми тормозными системами. Некоторые обозреватели отмечали жесткость подвески и ощутимый дорожный шум, особенно на неровных покрытиях, что было характерно для многих немецких автомобилей того времени.

Рекорды и достижения

В 2007 году Volkswagen of America провел конкурс для поиска дизельного VW с самым большим пробегом на оригинальном двигателе. Победителем стал Jetta Turbodiesel 1986 года с пробегом 562 000 миль (904 000 км), что подчеркивает надежность и долговечность автомобиля.

Традиций верных, консервативный дух.

В ней нет роскоши, но есть в ней уют, И в каждом путешествии, она с тобой.

В ней нет роскоши, но есть в ней уют, И в каждом путешествии, она с тобой.

Данный автомобиль был спроектирован с целью  обеспечения надежной и долговечной эксплуатации для своего владельца.  Конструкция  "Джеты"  отличается простотой, позволяющей выполнять ремонтные работы даже в полевых условиях при наличии минимального набора инструментов.  Важно отметить, что  не стоит увлекаться  "тюнингом"  -  оригинальные решения, заложенные в конструкцию,  оптимизированы для максимальной надежности.

Ключевыми факторами  выбора "Джеты" являются ее  простота обслуживания,  доступность  и взаимозаменяемость запчастей.  . Как говорится, "простота - залог надёжности". И в этом автомобиле она была воплощена в полной мере.

Запчасти доступны, как звезды на небе,

Взаимозаменяемость - ключ к успеху,

В ней нет излишеств, не нужна ей мишура,

Только надежность, и жизни веха

Кстати, вопреки всем законам физики, и несмотря на возраст, Jetta 2 VW до сих пор на ходу.  Она  представляет собой  надежный  и  практичный  автомобиль,  ориентированный  на  традиционные  ценности,  консервативное  мышление  и  практичность.  Данный автомобиль  будет  интересен  любителям  проверенных  решений,  отвергающим  "новации"  и  ценящим  свободу  и  удобство  передвижения.  

"Джета"  обладает  "душой"  -  в  ней  заложены  качество,  простота  и  надежность.  Высокий  клиренс  позволяет  без  проблем  преодолевать  разные  препятствия  и  парковаться  на  равных  с  джипами  в  местах,  доступных  не  для  всех.

Созданный с целью верной и надежной службы своему владельцу, этот автомобиль демонстрирует свою преданность на каждый километр пути.

Созданный с целью верной и надежной службы своему владельцу, этот автомобиль демонстрирует свою преданность на каждый километр пути.

Салон  "Джеты"  не  отличается  роскошью,  но  в  нем  все  продумано  и  качественно  сделано.  Эргономика  автомобиля  на  высшем  уровне,  что  подтверждается  личным  опытом.

Расход  топлива  у  "Джеты"  оптимальный:  летом  6,8 — 7,2  литра  на  100  километров,  зимой  8-9  литра  на  100  километров. Управление  автомобилем  простое  и  удобное,  не  утомляет  даже  в  длительных  поездках.  Техническое  обслуживание  недорогое. Шумоизоляция  на  удовлетворительном  уровне.  

"Джета"  -  это  практичный  и  надежный  автомобиль  для  людей,  ценящих  качество,  простоту  и  традиционные  ценности.  Она  представляет  собой  "проверенное  решение"  для  тех,  кто  ищет  не  роскошь,  а  надежность  и  комфорт  в  передвижении.  

Sehr geehrter Herr Herbert Schäfer, ich spreche Ihnen und Ihrem Team meinen tiefsten Dank für die Entwicklung des Jetta 2 VW aus – ein wahres Meisterwerk an Einfachheit und Zuverlässigkeit! Der Jetta 2 VW ist nicht nur ein Auto, sondern eine ganze Ära neuer Fahrer in der GUS, er ist ein Verbündeter und Freund seiner Besitzer. Der Jetta 2 VW ist mehr als nur ein Fahrzeug, er ist ein Lebensstil. Dies ist ein Beweis dafür, dass der wahre Wert nicht in der Brillanz, sondern in der Stärke und Zuverlässigkeit liegt.

Volkswagen Jetta II — это автомобиль, который объединяет стиль, производительность и безопасность. Его разнообразие комплектаций и двигателей, а также высокие оценки в тестах на безопасность делают его привлекательным выбором как для молодых водителей, так и для опытных автовладельцев. Несмотря на некоторые недостатки, модель оставила неизгладимый след в истории автопрома и пользуется уважением среди поклонников марки Volkswagen.

Показать полностью 9
6

Чертежи как объект авторского права: правовая защита и передача прав

Чертежи, как правило, представляют собой визуальное отображение технических решений и идей, и могут быть защищены авторским правом, если они являются результатом творческого труда. Согласно статье 1259 Гражданского кодекса РФ,  чертежи, схемы и технические рисунки, как изображения, относятся к объектам авторского права.

Чертежи как объект авторского права: правовая защита и передача прав

Что важно понимать о  чертежах в контексте авторского права:

Творческий труд:  Чертежи изделия в сборе или отдельной детали, защищенные авторским правом, должны  отражать индивидуальность автора не быть просто банальным копированием уже существующих решений.  

Имущественные и личные неимущественные права. Автор чертежа обладает не только  имущественными правами на использование  и распоряжение  чертежом, но и личными неимущественными правами, такими как право авторства, право на имя и право на защиту репутации.

По общему правилу право использования объекта ИС может быть передано или предоставлено правообладателем полностью или частично другим лицам по договору.

Чертежи в контексте различных объектов интеллектуальной собственности

Авторское право: защищает произведения прикладного искусства и дизайна.

Промышленная собственность: включает изобретения, полезные модели, промышленные образцы, топологии интегральных микросхем, секреты производства (ноу-хау) и другие объекты.

Чертежи изобретения, полезной модели, промышленного образца:  Эти чертежи  часто являются частью заявки на получение патента или свидетельства о регистрации. Авторское право на чертежи не исключает возможность получения патентной  защиты.

Чертежи ноу-хау:  Чертежи,  содержащие  коммерческую тайну,  могут быть защищены  как  ноу-хау, что  ограничивает их  использование  третьими лицами.

Чертежи  произведений дизайна:  Чертежи,  относящиеся к  произведениям  дизайна,  могут быть защищены  как  произведения  прикладного искусства.  

Как передать авторские права на чертежи,

Существуют  несколько  договорных  форм передачи  прав  на чертежи.

Договор авторского заказа:  Подходит для  заказа  разработки чертежа.  В этом случае  заказчик  становится  правообладателем.

Договор уступки исключительного права:  Автор  передает все  права  на чертеж  другому лицу.

Лицензионное соглашение:  Автор  предоставляет право использовать чертеж  в  определенных  целях,  сохраняя  за собой  часть  прав.

Важно  учитывать.

Срок действия договора:  Укажите  срок  действия  прав,  передаваемых  по  договору.

Ответственность сторон:  Определите  ответственность  за  неисполнение  или  ненадлежащее  исполнение  договора.

Порядок разрешения споров:  Укажите  механизм  решения  разногласий  между  сторонами.

Дополнительные  рекомендации.

Письменное  задание:  Определите  задание  для  разработки  чертежа  в  письменном  виде.

Приемка  результата:  Оформите  приемку  разработанного  чертежа  в  письменном  виде.

Защита  прав  на  чертежи.

Регистрация  авторского права:  Необязательна,  но  может  упростить  доказательство  авторства  в  случае  споров.

Патентная  защита:  Применима  к  чертежам,  относящимся  к  изобретениям,  полезным  моделям,  промышленным  образцам.

Чертежи как объекты авторского права требуют внимательного подхода при их создании и передаче прав. Правильное оформление договоров позволит защитить интересы как авторов, так и заказчиков, обеспечивая законную охрану результатов интеллектуальной деятельности.

чертеж

Показать полностью 1
10

Зубья конической передачи: виды и характеристики, точность и станки для обработки

Конические передачи являются неотъемлемой частью многих механических систем, обеспечивая передачу вращательного момента между осями, которые не совпадают. Конические зубчатые передачи предназначены для передачи крутящего момента под углом, с пересекающимися или скрещивающимися осями. Межосевой угол может варьироваться от 10˚ до 170˚, однако наиболее распространены передачи с углом 90˚.В зависимости от конструкции зубьев, конические передачи могут быть прямозубыми, спиральнозубыми или гипоидными. По сравнению с цилиндрическими передачами, конические имеют большую массу и габариты, сложнее в изготовлении и монтаже. Каждая из этих форм имеет свои уникальные особенности и области применения. К недостаткам можно также отнести небольшое передаточное число конической передачи: для прямозубой не более 4, а с круговым зубом – не более 6.3.

Коническая передача геометрия

Коническая передача геометрия

Типы конических зубчатых передач

Типы конических зубчатых передач

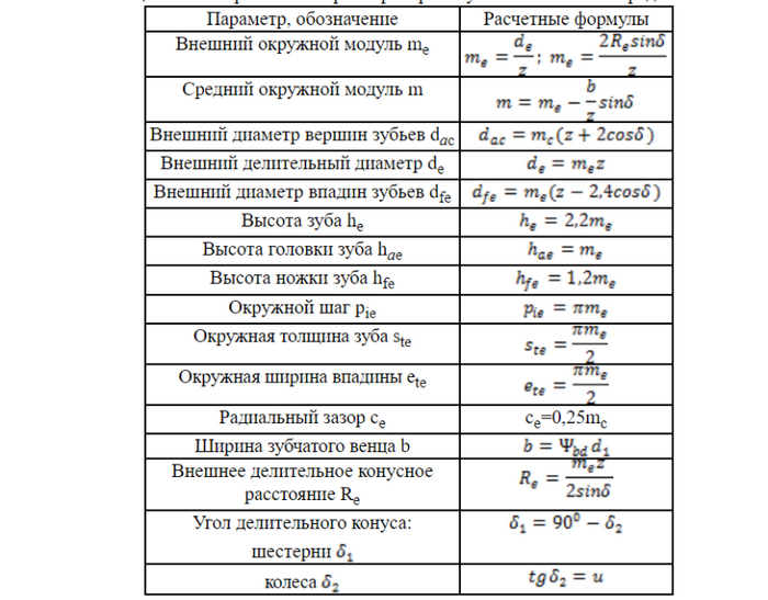
Основные формулы и пояснения к ним для расчета параметров конических прямозубых передач:

Передаточное число U для конической передачи определяется как отношение числа зубьев: U = Z_2/Z_1 = n_1/n_2 = ω_2/ω_1

где Z_1 и Z_2 — количество зубьев на первом и втором колесах соответственно, n — частоты вращения, ω — угловые скорости.

Внешний окружной модуль

Внешний модуль m_e определяется по внешнему торцу зуба. Максимальный стандартный внешний модуль иногда называют производственным модулем и округляют до стандартного значения.

Внешний делительный диаметр d_e рассчитывается по формуле: d_e = m_e Z

Внешняя высота зубьев без смещения: h_e = h_a + h_fe

где h_a = m_e, а h_fe = h_a + C = 1.2m_e, с радиальным зазором C = 0.2m_e.

Внешний диаметр вершин зубьев: d_ae = d_e + 2m_e cosδ

Внешнее конусное расстояние e = e_1 + e_2 = m Z_1/2 sinδ_1 + m Z_2/2 sinδ_2

Ширина венца колеса b в коническом зацеплении равна: b_1 = b_2 = b

Ширина зубчатого венца b = ψRRe, где ψR =b/Re – коэффициент ширины

Среднее конусное расстояние: R_m = R_e - 0.5b

Средний делительный диаметр: d_m1 = m_m Z_1 = d_e1 - b sinδ_1

Средний модуль зацепления: m_m = m_e - b sinδ_1/Z_1

Угол делительного конуса: tanδ = U/(Z_2/Z_1) - 1

Угол ножки зуба tgΘf1 = hfe1/Re; tgΘf2 = hfe2/Re (см. рис. 4.10).

Угол головки зуба Θa1 = Θf2; Θa2 = Θf1.

Угол конуса вершин δa1 = δ1 + Θa1; δa2 = δ2 + Θa2.

Силы в зацеплении определяются по размерам среднего сечения зуба:

Окружная сила на шестерне: F_t1 = 2T_1/d_m1

Радиальная сила на шестерне: F_r1 = F_t1tanα_w cosδ_1

Осевые силы: F_a1 = F_r1tanα_w sinδ_1

Геометрические параметры прямозубой конической передачи

Геометрические параметры прямозубой конической передачи

Конические колеса изготавливаются с учетом изменений размеров сечений по длине и делятся на три основных формы

Конические колеса изготавливаются с учетом изменений размеров сечений по длине и делятся на три основных формы

Конические колеса изготавливаются с учетом изменений размеров сечений по длине и делятся на три основных формы:

Нормально понижающие зубья. Вершины делительного и внутреннего конусов находятся на одном уровне. Эта форма используется в конических передачах с прямыми и тангенциальными зубьями, а также в ограниченных случаях – для передач с круговыми зубьями при условии, что mn > 2 и Z составляет от 20 до 100.

Зубья с постоянной шириной дна впадины. В этой форме вершина внутреннего конуса размещена так, что ширина дна впадины колеса остается постоянной, в то время как толщина зуба по делительному конусу увеличивается с увеличением расстояния до вершины. Данная форма позволяет одновременно обрабатывать обе поверхности зубьев колеса одним инструментом, что делает ее основой для производства колес с круговыми зубьями.

Равновысокие зубья. В этой конструкции образующие делительного и внутреннего конуса расположены параллельно. Эта форма находит применение для круговых зубьев, особенно когда количество зубьев Z превышает 40, и используется при средних конусных расстояниях в диапазоне от 75 до 750 мм.

Конические передачи с прямыми зубьями

Прямозубые конические шестерни

Прямозубые конические шестерни обычно применяются для зубчатых передач с невысокими скоростными характеристиками. Их простота конструкции и доступность делают их популярными в ряде промышленных приложений. Однако стоит отметить, что прямозубые шестерни имеют определенные недостатки. При высоких скоростях они могут вызывать значительный уровень шума и вибраций, что ограничивает их использование в высокоскоростных механизмах.

Тангенциальные (наклонные) зубья

Шестерни с тангенциальными (наклонными) зубьями, напротив, могут использоваться в высокоскоростных механизмах. Эти зубья направлены по касательной к воображаемой окружности радиусом «е» и составляют с образующей конуса угол βп. Несмотря на их преимущества в производительности, такие шестерни встречаются реже из-за высокой стоимости их изготовления. Это делает их менее доступными для массового производства, хотя они обеспечивают более плавное зацепление и меньшее количество шумов по сравнению с прямозубыми шестернями.

Конические передачи с непрямыми зубьями

Спиральнозубые конические шестерни

Компромиссным вариантом являются конические колеса со спиральными зубьями. Они обеспечивают высокий коэффициент полезного действия (КПД) зубчатой передачи благодаря тому, что контакт происходит сразу с двумя парами зубьев при зацеплении. Угол наклона кругового зуба в его средней точке называют углом спирали. Этот угол может иметь значения от 0 до 45°, но наиболее распространенным является угол 35°. Непрерывный контакт делает ход плавным и бесшумным даже на высокой скорости вращения.

  • Коническое зубчатое колесо с круговыми зубьями. Круговой зуб располагается по дуге окружности «а», по которой движется инструмент при нарезании зубьев. Угол наклона зуба переменный, что позволяет адаптировать шестерни под различные условия эксплуатации. Спиральнозубые шестерни функционально не отличаются от косозубых шестерен, но обеспечивают более низкие уровни шумов и вибраций в сравнении с прямозубыми шестернями.

  • Коническое зубчатое колесо с эвольвентной линией зубьев (паллоидная). Эта разновидность имеет зубья, линии которых на развертке делительного конуса представляют собой эвольвенты концентрической окружности. Эвольвентные зубья обеспечивают хороший контакт и позволяют добиться высокой эффективности передачи. Они часто используются в механизмах, где важны точность и надежность работы.

  • Коническое зубчатое колесо с циклоидальной линией зубьев (эпициклоидная) . Зубья этого типа имеют теоретические линии, которые представляют собой циклоидальные кривые на развертке делительного конуса. Циклоидальные зубья обеспечивают более плавное зацепление и меньшее трение, что делает их идеальными для высоконагруженных передач. Они часто применяются в высокоэффективных механизмах.

  • Коническое зубчатое колесо с нулевым углом наклона зубьев (Зерол). Это особый тип конического колеса, у которого угол наклона зубьев равен нулю в одной из точек делительной средней линии зуба. Зерол обеспечивает очень плавное зацепление и минимальный уровень шума, что делает его особенно привлекательным для применения в высокоскоростных и высоконагруженных системах.

Спиральнозубые шестерни с правым наклоном используются для вращения по часовой стрелке относительно оси, тогда как шестерни с левым наклоном предназначены для вращения против часовой стрелки. Передаточное число таких передач варьируется от 3:2 до 4:1.

При проектировании  конических  колес  с  круговыми  зубьями  нужно  учитывать  особенности  оборудования,  на  котором  их  будут  изготавливать.

В  диапазоне  от  6  до  100  зубьев  можно  нарезать  колеса  с  любым  числом  зубьев.  Однако,  в  диапазоне  от  100  до  200  зубьев  можно  изготавливать  только  колеса,  число  зубьев  которых  делится  на  другие  числа  (то есть  имеет  множители).

Например,  не  следует  проектировать  колесо  с  103  зубьями.  Для  его  изготовления  пришлось  бы  заказывать  специальное  колесо  для  делительной  гитары  станка,  что  не  практично  с  точки  зрения  стоимости  и  времени.

Гипоидные (гиперболоидные) колеса

Отличие гипоидной передачи ось ведущей шестерни смещена относительно оси ведомого колеса на величину гипоидного смещения.

Отличие гипоидной передачи ось ведущей шестерни смещена относительно оси ведомого колеса на величину гипоидного смещения.

Отличие гипоидной передачи ось ведущей шестерни смещена относительно оси ведомого колеса на величину гипоидного смещения. Именно это смещение и создает характерные особенности гипоидной передачи:

  1. Гиперболоидная форма зубьев:  Чтобы обеспечить правильное зацепление при смещенных осях, зубья в гипоидной передаче должны иметь не коническую, а гиперболоидную форму.

  2. Увеличенное пятно контакта: Смещение осей и гиперболоидная форма зубьев приводят к тому, что пятно контакта в гипоидной передаче гораздо больше, чем в спиральной. Это повышает ее прочность и износостойкость.

  3. Более высокое передаточное число:  Гипоидные передачи способны обеспечить более высокое передаточное число, чем спиральные, при том же размере шестерни.

Гипоидные колеса представляют собой более сложную форму конических передач. В этих системах высота зуба пропорционально уменьшается от внешнего к внутреннему диаметру, а оси вращения пары шестерен не совпадают. Гипоидная передача является разновидностью спиральной передачи, в которой зубчатые колеса имеют не коническую, а гиперболоидную форму.

В гипоидной передаче ведущее зубчатое колесо располагается эксцентрично относительно ведомого. Это позволяет использовать ведущую шестерню большего диаметра и обеспечивает большую площадь пятна контакта. Ведущее и ведомое колеса всегда вращаются в противоположные стороны, а спиральный угол зубьев ведущего колеса обычно больше угла зубьев ведомого.

Благодаря большему передаточному числу, которое варьируется от 10:1 до 200:1, гипоидная передача широко используется в силовых трансмиссиях. Это делает их незаменимыми в механизмах, где требуется высокая эффективность и надежность.

Спироидные зубчатые передачи

Спироидные зубчатые передачи представляют собой особый вид гипоидных передач, где зубчатые колеса имеют конические начальные поверхности и винтовые зубья. В таких передачах зубья соприкасаются линейно, если производящая поверхность одного из колес совпадает с главной поверхностью зубьев первого колеса.

Спироидные зубчатые передачи

Спироидные зубчатые передачи

Ключевые особенности спироидных передач:

Конические начальные поверхности:  Зубчатые колеса в спироидных передачах имеют конические начальные поверхности, как и в обычных конических передачах.

  1. Винтовые зубья: В отличие от прямозубых или спиральных конических передач, спироидные передачи  используют зубья винтовой формы.

  2. Линейный контакт: В спироидных передачах контакт между зубьями происходит по линии, а не по точке, как в обычных конических передачах.

  3. Сопряженные поверхности:  Поверхности зубьев спироидных колес  сопряжены  таким образом, что одна  из  них  может  быть  сгенерирована  поверхностью  другого  зубчатого  колеса.

  4. Совпадение главной поверхности:  Для  одного  из  зубчатых  колец  производящая  поверхность  совпадает  с  главной  поверхностью  зубьев.

Разновидности спироидных передач:

По форме поверхности вершин витков и способу расположения относительно межосевой линии спироидные передачи делятся на три вида:

  1. Цилиндрические спироидные передачи:  Это наиболее распространенный тип, где витки червяка имеют цилиндрическую форму.

  2. Традиционно конусные наружного зацепления: В этом типе  витки червяка имеют коническую форму,  и  зацепление  происходит  с  наружной  стороны  конуса.

  3. Обратноконусные внутреннего зацепления: Здесь витки червяка также имеют коническую форму, но зацепление происходит с внутренней стороны конуса.

Преимущества спироидных передач:

  • Высокий КПД: Благодаря линейному контакту и специальному профилю зубьев, спироидные передачи обладают высоким КПД.

  • Низкий уровень шума и вибрации:  Винтовая форма зубьев  позволяет  сгладить  передачи  импульса  и  снизить  шум.

  • Большая несущая способность:  Линейный контакт  обеспечивает  большую  площадь  зацепления,  что  повышает  прочность  передачи.

Применение спироидных передач:

Спироидные передачи широко используются в автомобилестроении (в коробках передач), станкостроении (в станках с ЧПУ), а также в других отраслях, где требуется высокая точность и плавность работы механизма.

Важно отметить, что спироидные передачи  -  это  специализированный  тип  передачи,  который  требует  особенных  знаний  и  опыта  при  проектировании  и  изготовлении.

Выбор типа конической передачи зависит от конкретных требований механизма и условий его эксплуатации. Прямозубые шестерни подходят для простых систем с невысокими нагрузками, спиральнозубые обеспечивают плавность работы на высоких скоростях, а гипоидные и спироидные передачи идеально подходят для мощных трансмиссий благодаря своим высоким передаточным числам. Каждая из этих форм имеет свои преимущества и недостатки, что делает их уникальными и востребованными в различных областях инженерии.

Точность зубчатых колес

По ГОСТу 1643-81, который регламентирует основные нормы взаимозаменяемости для зубчатых цилиндрических передач,  у нас 12 степеней точности, от первой до двенадцатой.  Чем меньше степень - тем выше точность.  Первая, вторая и двенадцатая степени пока не стандартизированы, то есть для них  не прописаны требования.

Для каждой степени точности  установлены определенные требования по кинематической точности, плавности зацепления и контакта зубьев.  

Кинематическая точность,  это  как бы "точность вращения",  - она измеряется максимальной погрешностью угла поворота зубчатых колес за один оборот.  Эта погрешность возникает из-за неточностей при нарезании зубьев,  неправильного расположения заготовки  относительно инструмента,  а также  из-за погрешностей в станке.  Ее характеризуют  накопленной погрешностью окружного шага и колебанием длины общей нормали.

Плавность зацепления - это  как бы "плавность работы",  -  она  определяется  величиной  погрешности  вращения, которая повторяется  за один оборот.  Ее  характеризуют  циклической  погрешностью,  предельными  отклонениями  основного шага и погрешностью профиля.

Контакт зубьев - это  как бы "точность сцепления",  -  она  определяется  тем, насколько  точно  соприкасаются  зубья  в  передаче.  Эта точность измеряется в процентах от длины и высоты зуба.

Каждая степень точности  описывается  числовыми нормами по  элементам сопряжения.

И,  еще  устанавливается  величина  минимального  бокового  зазора  между  зубьями  и  допуск  на  него.

Боковой зазор,  это  просто  зазор между зубьями  колес,  который нужен,  чтобы  колеса  свободно  вращались  относительно  друг  друга.  Для передач предусмотрены  четыре  вида  сопряжения  с  разным  зазором:  С - с нулевым,  Д - с пониженным,  X - с нормальным и  Ш - с повышенным.

Нормы  бокового  зазора  назначаются  в  зависимости  от  того,  как  передача  будет  использоваться  и  не  зависят  от  степени  точности.

Обозначается  степень  точности  зубчатых  колес  четырьмя  знаками.  Первые  три  знака  означают  степень  точности,  а  четвертый  -  тип  сопряжения  по  боковому  зазору.  Например:  6-7-7-Ш.

Типы станков для обработки конических колес

Для обработки каждой конкретной формы зуба предусмотрены специализированные станки, предназначенные исключительно для одной разновидности зуба. Кроме того, характеристики формы зуба зависят от специфической настройки оборудования. Важно, чтобы шестерня и колесо производились с одной и той же настройкой механизмов, что позволяет достичь необходимой формы зуба. Если шестерни изготавливаются на различных станках разными наладчиками с использованием различных настроек, они не смогут нормально сопрягаться. Поэтому целесообразно производить сразу пару колес или требуемое количество колес этой пары с одной и той же настройкой. Именно благодаря изготовлению пары обеспечивается корректная работа косозубых конических колес.

Конические колеса с прямыми зубьями, как правило, обрабатываются на зубодолбежных или зубострогальных станках методом обкатки с использованием одного или, чаще, двух резцов. В процессе обработки устанавливается зацепление нарезаемого зубчатого колеса с воображаемым плоским производящим зубчатым колесом. В этом случае два зуба плоского колеса выступают в роли зубострогальных резцов, которые двигаются возвратно-поступательно. Боковые поверхности зубьев нарезаемого колеса формируются благодаря взаимодействию резцов и зубчатых колес. Нарезание происходит при движении резцов к вершине конуса заготовки, а обратный ход считается холостым, когда резцы отводятся от заготовки.

Примеры зубострогальных станков:

  1. 5236П - зубострогальный станок для нарезания прямозубых мелкомодульных конических колес Ø 125

  2. 5Т23В - зубострогальный станок для нарезания прямозубых прецизионных мелкомодульных конических колес Ø 125

  3. 5230 - зуборезный станок для нарезания прямозубых конических колес Ø 320

  4. 5А250П - зубострогальный станок для нарезания прямозубых конических колес Ø 500

  5. 526 - зубострогальный станок для нарезания прямозубых конических колес Ø 610

Конические зубчатые колеса с круговыми зубьями обрабатываются на зуборезных станках методом обкатки с использованием зуборезной резцовой головки, представляющей собой диск с вставленными по периметру резцами, которые обрабатывают профиль зуба с обеих сторон. Первая половина резцов обрабатывает одну сторону, вторая — другую.

Примеры зуборезных станков:

  1. 528С - зуборезный станок для нарезания конических колес с круговыми зубьями Ø 800

  2. 525 - зуборезный станок для нарезания спиральных конических колес Ø 500

  3. 5С280П - полуавтоматический зуборезный станок для конических зубчатых колес с круговыми зубьями Ø 800

  4. 5С23П - зубострогальный станок для нарезания мелкомодульных конических и гипоидных колес с круговыми зубьями Ø 125

Обкатывание инструментом,  -  это  как бы  классика  жанра,  в  этом  случае  мы  имеем  дело  с  наглядным  процессом.

Цифровое моделирование зубчатых колёс и возможности их изготовления на станках с числовым программным управлением для малых партий и единичного производства оказываются более экономичными

Цифровое моделирование зубчатых колёс и возможности их изготовления на станках с числовым программным управлением для малых партий и единичного производства оказываются более экономичными

Что касается  цифрового моделирования  зубчатых  колес  и  их  изготовления  на  станках  с  ЧПУ,  -  это  более  экономично  для  мелких  партий  и  единичного  производства.  А  для  уникальных  и  крупногабаритных  колес  это  вообще  единственный  возможный  вариант.

Эпициклоида,  -  это,  по  сути,  часть  синусоиды,  возможно,  с  небольшими  модификациями.  И  она  приводит  к  логарифмической  форме  зуба,  -  к  той  самой  форме,  к  которой  стремились  инженеры  начала  прошлого  века.  Это  оптимальная  форма  зуба  для  косозубых  конических  колес.  А  в  проектировании  логарифмическая  спираль  -  это  как  бы  универсальный  инструмент.  Простота  и  однозначность  создания  рабочих  поверхностей  позволяют  стандартизировать  зубчатые  колеса  так,  что  колеса  одной  пары  могут  быть  рассчитаны  разными  конструкторами,  изготовлены  на  разных  станках  ЧПУ,  разными  наладчиками  и  при  этом  будет  обеспечена  работоспособность  пары.

В  современном  мире  промышленные  технологии  претерпевают  серьезные  изменения.  Традиционные  технологии  устаревают  морально  -  не  скажем,  что  они  умирают,  но  стагнация  уже  наступила.  Зуборезное  оборудование  не  развивается,  специалистов  наладчиков  становится  все  меньше.  А  вот  цифровые  технологии,  способные  изготовить  практически  что  угодно,  на  подъеме.

Традиционные  технологии  имеют  за  собой  десятилетия  опыта  и  поддерживаются  многочисленными  методиками  и  ГОСТами.  Поэтому  они  еще  долго  будут  основой  машиностроения.  А  чтобы  цифровые  технологии  получили  массовое  распространение,  необходимо  провести  серьезную  работу  по  созданию  новых  расчетных  методик  и  их  документальной  поддержке.

Показать полностью 7
14

Подрезка зуба

Подрезание уменьшает эвольвентную часть зуба колеса и ослабляет зуб в его опасном сечении.

Подрезание уменьшает эвольвентную часть зуба колеса и ослабляет зуб в его опасном сечении.

Подрезка — это нежелательное явление

Подрезка — это нежелательное явление

Метод Fan Cheng

Метод Fan Cheng

Проблема:

Подрезка — это нежелательное явление, возникающее, когда пересечение вершины зуба и линии зацепления шестерни превышает предельную точку зацепления. В результате этого происходит отрезание части эвольвентного профиля зуба корня нарезаемой шестерни. Это может привести к снижению прочности зубьев, что особенно критично для шестерен с малым количеством зубьев.

Это приводит к отрезанию части эвольвентного профиля зуба у корня зуба.

Решение:

Метод Fan Cheng (или метод генерации) позволяет избежать подрезки.

Этот метод основан на геометрическом принципе огибающей, где профиль зуба одного колеса рассматривается как огибающая для профиля зуба другого колеса.

В методе Fan Cheng делительные окружности двух шестерен считаются чисто катящимися, что позволяет определить профиль зуба для любого количества зубьев.

Преимущества метода Fan Cheng:

Избежание подрезки: Он позволяет обрабатывать зубчатые колеса с небольшим количеством зубьев без подрезки.

Точный профиль: Метод обеспечивает точный эвольвентный профиль для зубьев.

Недостатки метода Fan Cheng:

Ослабление прочности: Хотя подрезка устраняется, метод Fan Cheng может привести к ослаблению прочности зубьев из-за удаления части профиля.

Сила в единстве: два инженера, один идеальный чертеж! Нужны эксперты по конической передаче с круговым зубом | Построение гипоидной шестерни.




NX  | Siemens Software, Dassault Systèmes SOLIDWORKS, PTC Creo, Dassault Systèmes, CATIA

Показать полностью 4
5

Сколько инженеров смогут сделать реверс инжиниринг шестерни

Шестерни с круговым зубом — одни из самых сложных для изготовления и проектирования. Их уникальная форма зуба обеспечивает плавное и бесшумное взаимодействие, но также делает их сложными для анализа и реверс-инжиниринга.

Опрос инженерам: сможете ли вы сделать реверс-инжиниринг шестерни с круговым зубом? Сможете ли вы определить ее геометрию, материалы и допуски?

говорят, что кур доят Это легко, я уже столько раз это делал. Не верю. Приложите скрин ...в малом разрешении

Сколько инженеров смогут сделать реверс инжиниринг шестерни

Сколько инженеров смогут сделать реверс инжиниринг шестерни

Показать полностью 1 1
Отличная работа, все прочитано!