Сообщество - Лига 3D-принтеров

Лига 3D-принтеров

3 396 постов 13 962 подписчика

Популярные теги в сообществе:

137

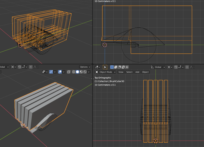
Ту-154 Б-2, масштаб 1:43

Всех приветствую.

С февраля по май моделировал ТУ-154, затратил больше 40 часов.

В начале лета приступил к печати модели, затратил больше 100 часов. Длина модели примерно 1100 мм, вес 1,5 кг (фюзеляж + киль + воздухозаборник).

Принтер: Anet A6

Пластик: ABS bestfilament

Высота слой: 0,2

Пока ни чего не склеено, все держится на честном слове и зубочистках. Использую алюминиевый профиль диаметром 8 мм для соединения частей фюзеляжа.

Это не окончательный вариант, надо будет еще обдумать крепления для поставки.

Показать полностью 25
3

Вопрос по ценам на печать

Нужно напечатать 4 кольца внешний диаметр 170мм внутренний 142.5мм и 4 отверстия в каждом кольце по 2мм. 2 кольца толщиной 27 мм и два кольца 20мм

Толщина первого и последнего слоев 3-4 мм для крепости

Материал АБС.

Чертежи уже есть. Останется только перевести их в G-code и отправить на печать

Сколько такое может стоить такое?

Попробовал гуглить, ценник странный от 8р за см3, а у некоторых вообще 40к рублей за деталь.

43

Насадка для машинки для стрижки

Или "Маемся дурью с 3д принтером"

Есть машинка для стрижки. Захотелось насадку для длины волос 3 см. В комплекте нету. Решил напечатать. Процесс ниже.


Шаг 1. Замеряем размер площадки к которой крепится насадка штангенциркулем. Строим её в блендере с миллиметровым разрешением.

Печатаем тестовую деталь №1 и пробуем захват платформы.

Захватывает и вроде как держится.


Шаг 2: Тестовая деталь для охвата платформы по ширине:

Результат: болтается продольно. Убираем 1 миллиметр. Слишком сильный угол захвата лезвия, правим.


Шаг 3:  Тестовая деталь проверки захвата лезвия.

Вроде держится.


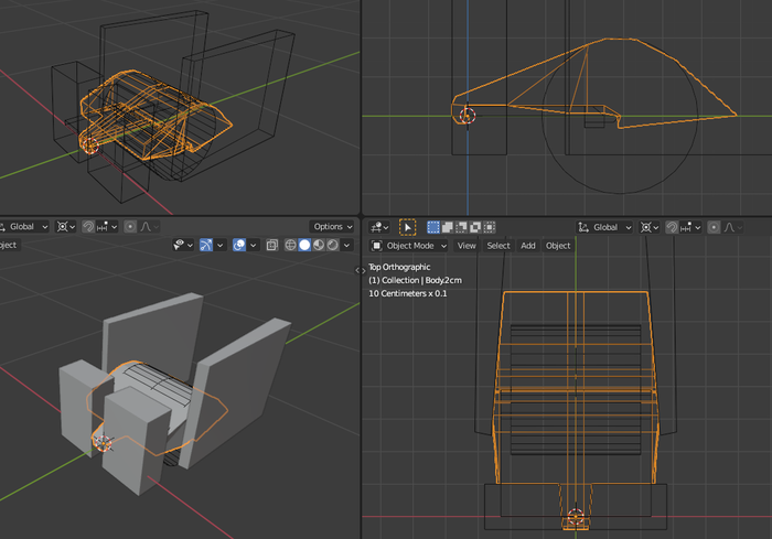
Шаг 4: Пробуем сделать расчёску.

Результат: Получилась расчёска, держится. Но вот зубья шириной 1 миллиметр очень хилые на ощупь. Болтаются и можно пальцем ушатать. Делаем брутальные двухмиллиметровые зубья, уменьшаем их количество, пробуем...


Шаг 5: Пробую печатать 2 сантиметровую насадку:

Похоже на ковш экскаватора. Печатается под наклоном, так как основание теперь не плоское.


Проблема: Зацеп при попытке нацепить сделал "хрусть" и отломился. Вывод: На ПЛА 2хмиллиметровые стенки хрупкие. Трудно отдирать из-за прорезей.


Отодвигаю зацеп на 1 миллиметр и упрочняю.


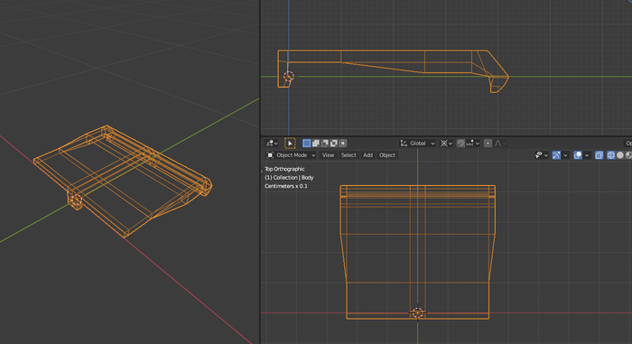
Шаг 6:

И всё-таки это ковш экскаватора. Зацеп прочный и не ушатывается. 3мм для опорных деталей на ПЛА минимум, судя по всему. Но перестарался и зацепить/защёлкнуть за хвост не получается, надевается и защёлкивается со стороны лезвия. Вроде держится, но не идеально.


Шаг 7:

Насадка 3 см:

И всё-таки это похоже на ковш.


Результат: Держится, не идеально. Печаталось под другим углом и теперь люфтит на пол-миллиметра. При использовании придётся придерживать, судя по всему. Можно ещё раз подправить, но уже лень.

Сойдёт? В принципе да.


А теперь про модель для блендера.


В основе лежит вот такая деталь:

Которая охватывает модель "лезвия" машинки.


Эту деталь мы деформируем так, чтобы она формой покрывала цилиндр нужного радиуса, положенный на режущей кромке.

Затем режем её первым булем, для придания нужной формы.

К 1му булю добавляем второй, которым создаём зубья расчёски.

Нижнюю сторону "пропилов" скашиваем, чтобы легче было отдирать.

И в результате получается вот такая деталь:

Для дальнейшей оптимизации можно сделать, например, пропилы в сторонах,

Но из-за пористого наполнения это много материала не сэкономило и я плюнул.


На этом всё.

Показать полностью 19
18

Файлы для печати маски Чумного Доктора с обложки первой книги Майора Грома

Совсем скоро День бесплатных комиксов. Поэтому решил сделать небольшой подарок всем фанатом комиксов про Майора Грома.

https://www.thingiverse.com/thing:4929127/files

Показать полностью 2
14

Плохая межслойная адгезия petg?

Месяц борюсь с новым пластиком petg от абсмейкер, все время получается плохая межслойная адгезия, детали разламываются против слоев очень трудно, а по слоям совсем просто, бывалые, подскажите может я что не так делаю, печатаю в основном 230(235)/75(80), слой 0.3, стол откалиброван, поток откалиброван, подача откалибрована, может просто пластик г? Кто нибудь сталкивался с таким? На фото я просто чуть чуть попытался согнуть длинную деталь и ножка просто отсоединилась ровно по слою.

Плохая межслойная адгезия petg?
Показать полностью 1
Отличная работа, все прочитано!