Сообщество - Инженеры машиностроения

Инженеры машиностроения

204 поста 401 подписчик

Популярные теги в сообществе:

8

Пост знакомства в сообществе

Добрый день друзья, желаю прекрасного и солнечного настроения на весь день, сил, чувства бодрости и оптимизма. Предлагаю каждому участнику написать небольшой пост знакомства в сообществе. Чтобы вы хотели здесь видеть, какие вам темы интересно освещать, ваши идеи услышать буду рад.

Пост знакомства в сообществе

О себе. Я инженер, конструктор проектировщик с 2007 г., за десятилетний период работы на производстве в Беларуси получил опыт в области машиностроения, строительных металлоконструкций, теплоэнергетики, приборостроения и киносъемочного оборудования.

Участвовал в проектах:


2007 - 2009 г. проектирования различного оборудования котельной установки Жодинской ТЭЦ паропроизводительностью 60 тонн/час и рабочим давлением 95 бар - проект по-своему уникален, так как котельная установка может работать и на торфобрикете, и на древесном топливе, и на фрезерном торфе;


2009 – 2010 г. проектирование и ввод в эксплуатацию опытного образца котла Е-10-1,4ДР на котельной ОАО «ТБЗ Дитва» в рамках выполнения государственной программы ГНТП «Энергетика-2010»;


а также ряд других проектов для заказчиков от элементов атомных станций, литейных ковшей, циклонов, элементов военного оборудования до приборов различного назначения в киносъемочном производстве — для компаний ОАО "Белоозерский энергомеханический завод", ЗАО "КВИП" г. Минск, ЗАО "ЦНИП" г. Минск, Учреждение "РЦОП по настольному теннису", Рабтекс Индастри, ООО "КОМПАРАТОР", РУП «АКАДЕМФАРМ», ООО "Завод энергоинновационного оборудования", ХАЙ ТЕК КОМПОЗИТЫ УП, ТОЧЛИТ СООО, ООО «КАТО», ООО Фрезерстил и других.

Пишу блог Живой журнал инженера конструктора о профессии и жизни. Развиваю свой проект по инженерным услугам в форме индивидуального предпринимателя, c 2007 года выполнено успешно более 600 проектов. Рейтинг 5/5 на основании 90 отзывов Яндекс Услуг и Google Maps.

Считаю что только вместе в Сообществе мы можем вывести профессию на достойный уровень оплаты, создать благоприятные условия для обмена опытом, вовлекать молодежь в разработку перспективных для государства и частного бизнеса инновационных продуктов. Создание системы взаимодействия между научной средой и инженерами разработчиками приведет к освоению фундаментальных наработок в практически полезные продукты. Научные сотрудники и инженеры-разработчики должны чувствовать внимание и уважение со стороны СМИ, общества и государства. Такой путь выведет нашу страну по технологиям в на лидирующие позиции во всем мире и приумножит благосостояние каждого отдельно взятого жителя .

Вопросы, на которые я легко и профессионально дам ответ.**

Как превратить идею в готовый продукт? Что такое разработка конструкторской документации в Компас 3D, AutoCad? Конструктивные и технологические элементы деталей на чертеже. Выбор посадок гладких цилиндрических поверхностей. Какие расшифровать обозначения на чертежах в машиностроении и металлообработке? Как подобрать необходимую шероховатость поверхности? Что такое индустриальный дизайн, и где он используется в жизни?

Присоединяйтесь к сообществу и вдохновляйтесь каждый день! Понравился пост? Не забудьте «лайкнуть».Как и всегда, если есть какие-то вопросы, мысли, дополнения и всё такое прочее, то добро пожаловать в комментарии к этой записи.

Показать полностью 1 1

Почему твоя экспертность убивает блог | И как это исправить, не теряя достоинства1

⚡️ Правительство предложило ввести налог на «бесполезное знание». Согласно новому законопроекту, специалисты, которые используют в своей речи больше трёх профессиональных терминов без объяснений, будут платить штраф. Собранные средства пойдут на обучение граждан языку простых аналогий в инженерии.

Ты — инженер, конструктор, механик. Настоящий фанат своего дела. Твои глаза горят, когда ты объясняешь сложность расчётов и элегантность технических решений. Ты искренне веришь: если делиться таким глубоким, ценным опытом, клиенты выстроятся в очередь.

Почему твоя экспертность убивает блог | И как это исправить, не теряя достоинства

Почему твоя экспертность убивает блог | И как это исправить, не теряя достоинства

А теперь давай честно: кто тебя читает? Такие же фанаты, как ты. Коллеги лайкают, комментируют, спорят о терминах. Но они не покупают. И в этот момент приходит холодное осознание: твой экспертный блог, твоя гордость, не приводит клиентов. Не потому что знания плохи, а потому что ты вещаешь в пустоту.

Кстати россияне хотят больше знать о будущих технологиях, но ничего не знают. Они хотят, чтобы их дети стали учёными и инженерами, но не могут назвать ни одного имени, кроме Эйнштейна и Менделеева. Это не противоречие, это диагноз. Общество хочет прогресса, но не готово платить за него. Потому что быть учёным — это не про деньги, а про "ум". А быть инженером — это про "высокооплачиваемую должность", которая таковой пока не является.

Проклятие знания: когда ты говоришь, а тебя не слышат

⚡️ «ВозГорКосмос» запустил новую услугу «Блог для своих», где инженеры могут писать о коэффициентах и аббревиатурах. Теперь их экспертность гарантированно никто не поймёт, кроме них самих.

Что ты такое? Я - план, который никто не может понять! И какова цена такой гордыни, и как это исправить, чтобы меня услышали, не теряя достоинства? (Из к/ф "Матрица")

Что ты такое? Я - план, который никто не может понять! И какова цена такой гордыни, и как это исправить, чтобы меня услышали, не теряя достоинства? (Из к/ф "Матрица")

Слушай, вот многие из нас, экспертов, — и инженеры, и конструкторы, и врачи — верят в одну большую, жирную ложь: что если ты очень крут в своём деле, то клиенты сами к тебе придут. Ты говоришь про сложные расчёты, про коэффициенты, про технические детали. Ты думаешь, что этим ты показываешь свою крутость. А на самом деле, ты просто говоришь в пустоту. И клиенты, они не глупые. Они просто не понимают твой язык. И ты, сам того не понимая, отталкиваешь их. Потому что ты думаешь, что твоя экспертность — это в терминах. А на самом деле, она в том, чтобы сделать сложное простым. Как думаешь, ты готов перестать лгать самому себе?

Это классическая ловушка, в которую попадают лучшие специалисты. Ты видишь красоту и логику в коэффициентах и сложных аббревиатурах. Для тебя это — язык профессионализма. Но для клиента это — информационный шум. Он не хочет становиться инженером, чтобы понять тебя. Он просто хочет решить свою проблему.

Твоё достоинство как эксперта — в глубине твоих знаний. Но достоинство клиента — в его праве эти знания не понимать. Он не обязан разбираться в твоей работе. Его мир — это мир результатов, сроков и бюджета.

Когда ты грузишь его техническими деталями, ты, сам того не желая, ставишь его в положение незнающего ученика. Это вызывает не восхищение, а фрустрацию и чувство неловкости. Человек просто уходит туда, где с ним говорят на его языке.

Ловушка фальшивой вовлечённости: просьба об аплодисментах до спектакля

Тот самый момент, когда эксперт, устав от пустоты, начинает собирать с читателей "налог на контент": лайк, репост, подписка — и только потом он соблаговолит поделиться своими мыслями. Как будто он не писатель, а какой-то таможенник на границе с ценным знанием. Это неловко, как на первом свидании, когда мужчина говорит: "Сначала похвали меня, потом я расскажу, какой я замечательный". Вместо того чтобы просто быть собой и показать свою ценность, эксперт требует аванса. Он ставит под сомнение не только свой контент, но и свою уверенность. Настоящий профессионализм — это когда ты говоришь, и тебя слушают не потому, что ты попросил, а потому что в твоих словах есть что-то, что невозможно не услышать. Благодарность должна быть следствием, а не условием. Иначе это не обмен, это торговля с унизительным торгом.

Скажите, Шура, сколько вам нужно для полного счастья? Мне нужно, чтобы мою экспертность поняли, а не просто лайкали! Как это исправить, и какова цена моего унижения? (Из к/ф "Золотой телёнок")

Скажите, Шура, сколько вам нужно для полного счастья? Мне нужно, чтобы мою экспертность поняли, а не просто лайкали! Как это исправить, и какова цена моего унижения? (Из к/ф "Золотой телёнок")

Когда живого отклика от клиентов нет, некоторые эксперты впадают в отчаяние и начинают требовать суррогат внимания: «Сначала лайк, репост, сохранение, а потом читайте!»

Остановись. Почувствуй, насколько это неловко.

Такая просьба — это не про обмен энергией. Это крик о признании, который унижает и тебя, и читателя.

  • Ты унижаешь себя, потому что показываешь: ценность твоего контента не очевидна, её нужно подтвердить авансом. Твоя уверенность в собственном профессионализме как будто испаряется.

  • Ты не уважаешь читателя, потому что относишься к нему как к инструменту для накрутки показателей. Ты просишь его оценить то, что он ещё не видел, и поручиться за то, чего он не понял.

Настоящая вовлечённость — это когда клиент сам говорит: "Чувак, ты крут, я хочу поделиться этим с другими". Он делает это потому, что ему помогли, потому что он получил что-то важное. Он делает это сам, без твоей просьбы.

Решение: стань из эксперта проводником

Решение: стань из эксперта проводником

Решение: стань из эксперта проводником

Самая большая проблема не в том, что ты умный, а в том, что ты не можешь этим умом поделиться. Твои знания — как закрытая книга, написанная на древнем языке. Ты можешь сколько угодно хвалиться её содержанием, но никто не сможет её прочитать. Тебе кажется, что ты доносишь истину, но на самом деле ты просто вещаешь в пустоту. И вот тут ирония: чтобы тебя услышали, тебе нужно стать не лектором, а переводчиком. Не просто говорить о конструкции из легированной стали, а рассказывать, как эта стальная конструкция сделает жизнь человека лучше, спокойнее, безопаснее. Твоя любовь к своему делу должна проявляться не в количестве терминов, а в количестве простых и понятных аналогий. Перестать быть просто самым умным в комнате. Стать самым понятным. Ведь что толку от самой красивой идеи, если она так и не нашла своего слушателя?

Твоя задача — не "упрощаться" или "оглуплять" контент. Твоя задача — проявить уважение к клиенту и стать для него переводчиком с языка сложных процессов на язык понятных результатов. Смысл в том, чтобы переводить его с языка своей гордыни на язык чужой выгоды. И когда ты это делаешь, ты не теряешь достоинства. Наоборот, ты становишься гораздо сильнее. Потому что ты не просто умный. Ты ещё и полезный.

Признай право клиента не быть экспертом

Первый шаг — самый важный. Перестань судить клиента по своей мерке. Его уникальность в другом. Он эксперт в своей жизни и своих задачах. Твоя работа — помочь ему, а не провести экзамен. Уважай его право на незнание тонкостей твоего ремесла.

Стань переводчиком, а не лектором

Представь, что объясняешь сложную вещь ребёнку. Ты не будешь сыпать терминами. Ты найдёшь яркий образ, простую аналогию, покажешь на пальцах. Твоя цель — вызвать удивление и понимание: «Ух ты, вот как это работает!».

  • Было: «Мы использовали легированную сталь с повышенным коэффициентом упругости».

  • Стало: «Эта деталь выдержит нагрузку в три раза больше обычной, поэтому конструкция прослужит вам на 10 лет дольше».

Переведи свою любовь к делу на язык, который понятен твоим клиентам. Покажи, как твоя услуга решает их боль, экономит деньги, бережёт нервы.

Представьте сердце самосвала

Представьте сердце самосвала

Представьте сердце самосвала

Это не просто набор шестерёнок. Это коробка передач, которая должна выдерживать огромные нагрузки, работать в пыли, грязи, на морозе и жаре, и при этом не подвести в самый ответственный момент. Раньше предприятие частично зависело от импортных комплектующих, а это всегда риск. Наша задача с подрядчиком производством была — сделать то же самое, но лучше, надёжнее и полностью на своих компонентах. И мы это сделали.

Если говорить по-простому, это коробка переключения, которая позволяет огромной машине плавно трогаться, уверенно набирать скорость и безопасно спускаться с горы. Мы заменили все иностранные детали на наши, территории СНГ. При этом мы не просто скопировали , а улучшили. Мы подобрали более прочные материалы, оптимизировали электронику и сделали так, чтобы вся система работала как единое целое.

Что это значит для вас?

  • Надёжность. Наш самосвал с этой коробкой передач разгоняется до 50 км/ч, но это не главное. Главное — то, что у него есть 5 передач вперёд и 2 назад, которые позволяют ему с лёгкостью работать в самых сложных условиях горной местности. Он может уверенно забираться на крутые подъёмы, не теряя мощности, и надёжно тормозить на спусках.

  • Независимость. Больше не нужно переживать из-за поставок из-за границы. Все компоненты — наши. Мы можем быстро производить, ремонтировать и обслуживать. Это экономия времени и нервов.

  • Качество. Мы не только заменили детали, но и улучшили их. Новые материалы и технологии позволяют нам сделать эту коробку передач ещё долговечнее.

Что будет дальше?

Это только начало. У нас уже есть идеи, как сделать её ещё лучше:

  • Умная коробка. Можем добавить систему, которая будет предсказывать поломки. Она будет предупреждать, что скоро потребуется обслуживание, ещё до того, как что-то выйдет из строя. Это позволит избежать простоев и сэкономит деньги.

  • Индивидуальный подход. Можем адаптировать нашу коробку под любые дальнейшие задачи. Нужно больше мощности на подъёмах? Или, наоборот, экономить топливо на ровных участках? Сможем настроить всё под ваши требования.

Этот проект — это не просто железка. Это решение, которое сделало технику сильнее, надёжнее и эффективнее. Это инвестиция в будущее.

Начни диалог, а не веди монолог

Товарищ, верь! Взойдёт она, звезда пленительного счастья! А кто поверит в мою экспертность, если я не могу говорить просто? И как это исправить, чтобы клиенты не ушли, не теряя достоинства? (Из стихотворения А.С. Пушкина "К Чаадаеву")

Товарищ, верь! Взойдёт она, звезда пленительного счастья! А кто поверит в мою экспертность, если я не могу говорить просто? И как это исправить, чтобы клиенты не ушли, не теряя достоинства? (Из стихотворения А.С. Пушкина "К Чаадаеву")

Контент — это не трибуна для лекций. Это приглашение к разговору. Задавай вопросы, интересуйся проблемами клиента. Говори с человеком, а не с "целевой аудиторией". Когда в блоге появляется живое общение, основанное на взаимном уважении, потребность в искусственной накрутке лайков отпадает сама собой.

Твоя ценность — в тебе, а не в терминах. Твой опыт и знания — это твой фундамент. Но чтобы построить мост к клиенту, нужны не только сложные расчёты, но и простое человеческое уважение.

Перестань быть просто самым умным в комнате. Стань самым понятным. И тогда клиенты не просто придут — они останутся.

Показать полностью 6

Отрывок из беседы с ЛПР, мир жесток для слабых духом попросить помощь

⚡️«Мир жесток для слабых духом»: ЛПР посоветовал сотруднику инженеру которому не хватает денег на аренду, не платить, а «просто попросить матпомощь» у арендодателя.

Из беседы с ЛПР

Из беседы с ЛПР

Вы чувствуете, что работаете только на аренду и еду? Ощущение, что ваш труд недооценён, а зарплата не соответствует вашим амбициям?

Может быть, вы — талантливый инженер, а ваш доход не сильно отличается от зарплаты курьера? И пока начальство требует от вас высоких результатов, вы думаете о том, как дожить до следующей зарплаты?

Давайте честно: все эти разговоры о «средней зарплате» — это бред. Адекватный человек понимает, что на одну зарплату не прожить.

Я написал статью о том, почему инженеры и другие талантливые специалисты вынуждены искать подработки и что делать, когда «потолок» становится невидимой стеной.

Это не просто текст о деньгах. Это разговор о выборе: работать на хлеб или строить будущее.

Прочитайте мою статью, а если она вам откликнется — поделитесь ей. Возможно, она поможет кому-то, кто сейчас находится в такой же ситуации.

Проблема в том, что в Минске ты зарабатываешь одно, а тратишь совсем другое. Аренда — минимум 1000 byn, а дальше начинается самое интересное. Цены растут, а зарплаты нет. Эти 5,9% инфляции — это только для тех, кто не ходит в магазин. Чтобы просто выжить, нужно зарабатывать минимум 2500, а чтобы жить — ещё больше. Все эти расчёты про "средние расходы" — для тех, кто живёт в параллельной вселенной.

В Минске, чтобы не чувствовать себя нищебродом, надо зарабатывать от 3000 рублей. Иначе ты будешь работать только на квартиру. Все эти официальные цифры про "потребительские расходы" — это для тех, кто питается воздухом. Один поход в магазин — 50 рублей. Аренда — 1000. В итоге, чтобы просто сводить концы с концами, тебе нужно зарабатывать минимум 2500. А чтобы жить — от 4000.

Неважно, кто ты и сколько у тебя опыта. Инженер, который проектирует ракеты, и развозчик пиццы, который развозит ракеты, получают примерно одинаково. И это главный показатель того, что в стране ценят не мозги

МОСКВА, 10 июля. /ТАСС/. Зарплата инженера не может быть меньше, чем у курьера, и возникающий в этой сфере перекос нужно исправлять, подчеркнул замглавы Совбеза (СБ) РФ, председатель "Единой России" Дмитрий Медведев на совещании о совершенствовании трудового законодательства.

Что в голове у ЛПР, когда он требует результат от человека, который думает о хлебе? А ничего. Потому что у ЛПР хлеб уже есть. Ему не понять, что работник, который сводит концы с концами, не может думать о высоких материях. Он будет думать о том, как заплатить за квартиру (а это минимум 1000 рублей) и чем накормить семью. Все эти разговоры о "продуктивности" и "эффективности" — бред сивой кобылы, если у тебя зарплата меньше 3000 рублей.

Поэтому каждый адекватный человек понимает: на одну зарплату банально не прожить. Он ищет подработки на фрилансе, чтобы выжить. Это не инициативность, это вынужденная мера. И пока ЛПР этого не поймёт, его лучшие кадры будут готовить себе запасной аэродром и искать подработки по вечерам


Ждать, что ситуация изменится, — это всё равно что ждать, пока рак на горе свистнет. Бесполезно. Поэтому единственный адекватный вариант для инженера — это работать извне. Там, где ценят мозги, а не место в офисе. Братья и сестры славяне просто читаете - поддержите репостом.

Кому-то зашквар помочь. Мир жесток. Это всё bullshit.

Кому-то зашквар помочь. Мир жесток. Это всё bullshit.


Кому-то зашквар помочь. Мир жесток. Это всё bullshit. Помочь — это не слабость, а сила. И это не благотворительность, а одно-два рукопожатия. Кому-то нужна помощь, кому-то — моя. Я помогаю, потому что знаю, что в какой-то момент мне тоже понадобится помощь. А мир жесток для слабых. Помощь — это не клятва и не милостыня. Это одно-два рукопожатия, которые могут изменить чью-то жизнь. Зашквар — это сидеть и смотреть, как кто-то тонет.

Сила не в том, чтобы сделать всё самому, а в том, чтобы знать, когда попросить. Наша цивилизация — это не труд одиночек, а работа команды. Не стесняйтесь просить о помощи. И не стесняйтесь её оказывать.

Показать полностью 1
4

КОМПАС-3D — больше чем чертеж: как инженеры и аналитики извлекают ценность из 3D-моделей

⚡️В новой версии КОМПАС-3D 2030 появится ИИ-ассистент, который будет предсказывать все возможные ошибки, чтобы деталь была спроектирована идеально с первой попытки. АвтоВАЗ захватит мир своими новыми разработками авто.

КОМПАС-3D — больше чем чертеж: как инженеры и аналитики извлекают ценность из 3D-моделей

КОМПАС-3D — больше чем чертеж: как инженеры и аналитики извлекают ценность из 3D-моделей

Вы когда-нибудь задумывались, что будет с вашей профессией через 5, 10 лет? Старые подходы уходят в прошлое. Искусственный интеллект уже на пороге вашего завода, готовый изменить правила игры.

Я приглашаю вас к спонтанному приключению, которое поможет вам взглянуть в будущее инженерного дела. В этой статье мы поговорим о том, как современные САПР, такие как КОМПАС-3D, становятся мощнейшим источником данных, а ИИ Будущего — вашим соавтором, а не конкурентом.

Мы раскроем:

  • Как 3D-модель становится основой для цифрового двойника (Digital Twin).

  • Как ИИ будет прогнозировать себестоимость и оптимизировать дизайн.

  • Как ваша роль изменится — от рутинных задач до решения нетривиальных, творческих проблем.

Жизнь сама предлагает уникальный сюжет. И сегодня этот сюжет — об интеграции ИИ и САПР. Прочитайте мою статью, чтобы быть на волне этих изменений и подготовиться к будущему, где вы будете не просто чертить, а творить.

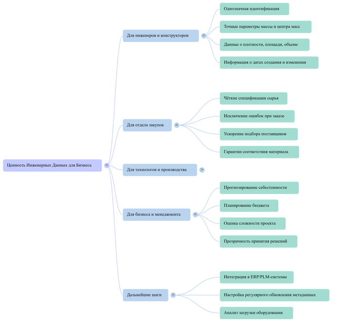
На первый взгляд, 3D-модель в КОМПАС-3D — это просто виртуальная деталь или сборка. Но для аналитиков данных, Data Scientists и Big Data-инженеров это настоящий кладезь информации. Правильно "прочитав" эту модель, можно не просто оценить будущую себестоимость и время на разработку, но и оптимизировать весь производственный процесс. Давайте разберём, какие именно данные скрываются внутри и как их используют.

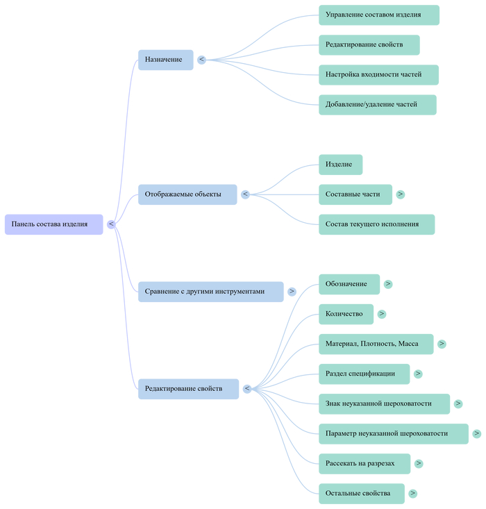
Панель состава изделия в программном обеспечении КОМПАС-3D, ключевой инструмент для управления и редактирования свойств изделия и его составных частей. Как и в Дереве модели, на Панели состава изделия отображаются сама модель, ее компоненты и тела. Однако, Панель состава изделия содержит исключительно те объекты, которые относятся к составу изделия, в то время как Дерево модели содержит также объекты, относящиеся к построению модели, ее измерению и другим аспектам.

Чем отличается инженер, который "знает кнопки", от обезьяны, которая умеет пользоваться молотком?

Чем отличается инженер, который "знает кнопки", от обезьяны, которая умеет пользоваться молотком?

Геометрия и физика: всё о форме и весе

Любая 3D-модель содержит полный набор геометрических данных, имеющих прямое отношение к стоимости и времени. КОМПАС-3D автоматически рассчитывает ключевые параметры, которые становятся основой для анализа:

  • Объем, масса и площадь поверхности: (например, m=17.0 г) и (например, V=2166.9 мм³) детали позволяют точно рассчитать расход материала на партиюЭти параметры критичны для расчета себестоимости материалов, планирования литейных работ, определения массы для логистики, а также для оценки трудоемкости покрытий (покраска, гальваника).

  • Габаритные размеры (ДxШxВ): Автоматически определяются ограничивающим параллелепипедом. Эти данные незаменимы для проектирования оснастки и упаковки, выбора производственного оборудования и компоновки.

  • Моменты инерции и центр масс: Ключевые показатели для проведения прочностных и динамических расчетов, а также для анализа устойчивости и балансировки.

  • Сложность геометрии: Хотя прямого параметра «сложность» нет, система позволяет оценить ее косвенно по дереву построения, количеству граней, элементов (отверстий, пазов) и радиусов скруглений. Чем сложнее геометрия, тем больше времени и ресурсов потребуется на программирование ЧПУ и механическую обработку. Эта оценка напрямую влияет на итоговую стоимость.

    Что для вас важнее: идеально спроектированная деталь с первой попытки или опыт, который вы получаете в процессе преодоления ошибок? Каким путём пойдёте вы?

Материалы и их свойства: основа для точных прогнозов

Материалы и их свойства: основа для точных прогнозов

Материалы и их свойства: основа для точных прогнозов

В каждой 3D-модели обязательно указывается материал, что превращает её из простого объекта в «цифровой паспорт». Это не просто строчка в спецификации, а набор данных, который помогает делать точные прогнозы. Точные спецификации сырья, такие как "Круглый прокат диаметром 17 мм, ГОСТ 2590-2006" и "30ХГСА ГОСТ 4543-71", исключают ошибки, сокращают время на поиск поставщиков и гарантируют соответствие купленного материала требованиям конструкции и качеству конечного изделия

Масса и объем дают возможность рассчитать себестоимость материала. Сочетая эти данные с нормами выработки (на основе сложности геометрии и материала), можно прогнозировать общую себестоимость детали и планировать бюджет

КОМПАС-3D имеет интегрированную библиотеку материалов (стали, чугуны, цветные металлы, пластмассы), и каждая модель автоматически связывается с их физическими свойствами:

  • Плотность: Используется для точного расчета веса детали, что критично для логистики и определения стоимости материала.

  • Прочностные характеристики: Такие параметры, как модуль упругости, предел текучести и предел прочности, обязательны для прочностных расчетов (FEM).

  • Термодинамические свойства: Теплопроводность и теплоемкость важны для анализа деформаций и тепловых расчетов.

  • Твердость: Косвенно влияет на выбор инструмента и режимов обработки, позволяя оценить трудоемкость.

Технологические данные и метаданные: от допусков до интеграции

Технологические данные и метаданные: от допусков до интеграции

Технологические данные и метаданные: от допусков до интеграции

Современная 3D-модель — это не только форма, но и требования к производству, а также управленческая информация.

  • Допуски и шероховатость: Чем жестче эти требования, тем выше точность оборудования и квалификация персонала, что напрямую увеличивает время и стоимость изготовления. В версии КОМПАС-3D v21 реализована концепция MBD (Model-Based Definition), позволяющая наносить все эти данные (включая GD&T) прямо на 3D-модель, что в некоторых случаях позволяет полностью отказаться от 2D-чертежей.

  • Идентификационные и управленческие метаданные: Встроенная информация, такая как наименование, артикул, версия модели, автор и дата создания, помогает отслеживать изменения и беспрепятственно обмениваться данными с системами ERP, MES и PDM.

Сборочные данные: анализ целого

Панель состава изделия: Назначение и свойства

Панель состава изделия: Назначение и свойства

Когда речь идет о сборочной единице, КОМПАС-3D не просто показывает, как детали соединяются. Он создает полноценный Bill of Materials (BOM) — перечень всех компонентов и их количество, что позволяет:

  • Точно рассчитать стоимость: Оценить общую стоимость всех материалов и трудозатрат на сборку.

  • Проанализировать сложность: Изучение связей между компонентами помогает определить сложность самой сборки и оптимизировать её процесс.

  • Кинематический анализ: Задание типов соединений между компонентами позволяет определять их взаимное перемещение и выполнять анимацию.

Как из этих данных рождаются инсайты

Как из этих данных рождаются инсайты

Как из этих данных рождаются инсайты

Все эти данные — это топливо для специалистов.

Аналитики данных используют их для создания отчетов и дашбордов. Например, чтобы проанализировать себестоимость партии деталей или увидеть, сколько времени уходит на разработку. Отчеты и дашборды, построенные на этих данных, наглядно показывают ключевые финансовые и операционные показатели, позволяя оперативно выявлять проблемы и возможности.

Data Scientists строят прогностические модели. Они берут исторические данные о геометрии, материалах и реальной стоимости деталей, чтобы обучить алгоритмы. Такая модель может предсказать себестоимость новой детали еще на этапе её проектирования. Или спрогнозировать, сколько времени потребуется инженеру на её создание.

Инженеры Big Data собирают эти данные из тысяч 3D-моделей, преобразуют их и загружают в хранилища. Это дает возможность проводить масштабный анализ, находить скрытые закономерности и получать инсайты, которые не увидеть, работая с одной моделью. Панель состава изделия сама по себе является инструментом для управления составом изделия: редактирования свойств изделия и его составных частей, что подразумевает возможность систематизированного сбора этих данных.

Будущее САПР

Современные САПР, такие как КОМПАС-3D, уже давно перестали быть просто «электронными кульманами». Они превратились в мощные источники структурированных данных. Следующий логичный шаг — использование этих данных для принятия более умных, автоматизированных и даже предсказательных решений. И именно здесь в игру вступает искусственный интеллект.


Будущее ИИ в САПР: от помощника до соавтора

Будущее ИИ в САПР: от помощника до соавтора

Будущее ИИ в САПР: от помощника до соавтора

Интеграция ИИ в САПР будет происходить не как замена инженера, а как расширение его возможностей. Вот несколько ключевых направлений, куда будет двигаться эта интеграция:

Интеллектуальный помощник для бизнеса и инженеров:

  • Прогнозирование себестоимости в реальном времени: На основе исторических данных, алгоритмы ИИ смогут анализировать геометрию, материал и сложность новой детали, чтобы мгновенно предсказать её себестоимость. Это позволит бизнесу принимать более быстрые и обоснованные решения ещё на стадии концептуального проектирования, оценивая маржинальность и целесообразность проекта.

  • Оптимизация дизайна и генеративное проектирование: ИИ сможет анализировать заданные параметры (масса, прочность, материал, ограничения по производству) и предлагать оптимальные варианты дизайна, генерируя новые формы. Это позволит создавать более легкие, прочные и эффективные конструкции, которые человек мог бы и не придумать.

  • Автоматизация рутинных задач: ИИ сможет взять на себя рутинные операции, такие как создание типовых элементов (отверстия, фаски), нанесение технических требований (GD&T) и даже генерация чертежей по 3D-модели. Это освободит время инженера для более сложных и творческих задач.

Глубокий анализ и интеграция:

  • Интеграция данных в экосистему предприятия: ИИ-ассистент сможет не просто передавать данные в ERP/PLM-системы, а анализировать их, выявляя «бутылочные горлышки» в производстве, логистике и закупках. Например, ИИ сможет предупредить, что для новой детали нужен редкий материал, что задержит сроки, и предложит альтернативы.

  • Управление проектами и прогнозирование рисков: ИИ сможет анализировать состав изделия (BOM) и на основе опыта предсказывать потенциальные проблемы в сборке или производстве. Например, он сможет выявить, что одна из деталей имеет слишком жёсткие допуски, что повлечет за собой повышенный риск брака и увеличение стоимости.

Новые инструменты для инженеров:

  • "Виртуальный наставник": ИИ, обученный на лучших инженерных практиках, сможет давать советы, проверять модель на соответствие стандартам (ЕСКД, ГОСТ) и предлагать улучшения. Это особенно ценно для молодых инженеров, которые смогут учиться на реальных проектах.

  • Обратная связь с реальностью: Используя данные от датчиков (IoT) с уже произведённых изделий, ИИ сможет анализировать их работу и предлагать улучшения для следующих версий. Это позволит создавать более надёжные и долговечные продукты.


Говорить о будущем инженерного дела и ИИ — это модно. Но это не всегда про правду. А вы реально верите в то, что ИИ станет для инженера соавтором, а не просто более умной версией MS Excel? Как вы это себе представляете? Расскажите свое мнение в комментариях.

3D-модель в КОМПАС-3D — это гораздо больше, чем просто чертеж. Это источник структурированных данных, который, при грамотном анализе, может оптимизировать процессы, повысить точность планирования и помочь бизнесу принимать более взвешенные решения. КОМПАС-3D v21 делает значительный акцент на реализацию концепции Digital Twin (Цифровой двойник), обеспечивая сквозной поток информации от проектирования до производства, закупок и логистики, повышая эффективность и снижая количество ошибок.

Вам предлагают две опции:

  • Работа, где вы — креативный инженер-конструктор, ставите задачи для ИИ, но не можете потрогать результат руками.

  • Работа, где вы — «старовер», работаете с чертежами деталей, но видите конечный продукт. Какой вариант выбираете вы? И почему?

Инженер-конструктор будущего будет не просто "чертить" или "моделировать". Он станет архитектором данных и оператором интеллектуальных систем. Его главная задача — ставить задачи для ИИ, проверять его решения и использовать освободившееся время для решения нетривиальных, творческих задач. Компании, которые смогут первыми интегрировать ИИ в свои САПР-процессы, получат значительное конкурентное преимущество, оптимизируя расходы и ускоряя цикл разработки.

Demo Samuta 2D 3D

Показать полностью 6

Удалённая работа инженера конструктора: разрушая мифы, строю мосты

"Конструктор должен сидеть на производстве!" – эту фразу я слышал, наверное, чаще, чем собственное имя. "Фриланс в машиностроении? Это не работает!" – вторили им другие. Годы, проведённые в инженерном деле, казалось бы, должны были укрепить эти стереотипы. Но мой личный опыт доказал обратное: пора пересмотреть устаревшие догмы. Удалённая работа конструктора – это не футуристическая фантастика, это уже реальность. И я готов это доказать.

100+ удалённых проектов: когда расстояние не помеха качеству

Удалённая работа инженера конструктора: разрушая мифы, строю мосты

Удалённая работа инженера конструктора: разрушая мифы, строю мосты

Звучит смело, но за свою карьеру я успешно завершил более 100 проектов удалённо, и ни разу качество моих чертежей не пострадало из-за моего физического отсутствия на производстве. Это не удача, а результат чёткого подхода и глубокого понимания процесса.

Как это работает на практике?

  • Коммуникация – наш компас. Заказчик подробно описывает свои технологии, оборудование, особенности производства. Моя задача – не просто слушать, а активно задавать вопросы, чтобы досконально понять контекст и возможности. Это как собрать сложный пазл, где каждая деталь имеет значение.

  • Стандарты – наш универсальный язык. Самое главное – это чертежи по стандарту старны назначения от Африки до КНР. Если документация выполнена согласно всем нормам и правилам, её поймут на любом производстве, будь то в Минске или на другом конце света. Стандарт – это не просто набор правил, это мост между идеей и её воплощением. Мой опыт и многочисленные отзывы компаний подтверждают: при грамотно составленных чертежах удалённость не преграда.

Конечно, бывают и трудности. Иногда сталкиваешься с тем, что я называю "неграмотными исполнителями" — людьми, которые не умеют читать чертежи или просто не хотят вникать. Но это не проблема удалённого формата работы, а, скорее, вопрос квалификации персонала на местах. С подобным можно столкнуться и при работе "на месте", не так ли? Плохой исполнитель есть плохой исполнитель, независимо от того, насколько близко сидит к вам конструктор.

Инквизиция "Конструктор должен сидеть на производстве!" – эту фразу я слышал, наверное, чаще, чем собственное имя.

Инквизиция "Конструктор должен сидеть на производстве!" – эту фразу я слышал, наверное, чаще, чем собственное имя.

Цена труда: защищая достоинство инженера

Мой опыт и общение с коллегами выявили одну из самых острых проблем – это вопрос расценок. Бесконечные комментарии, которые я вижу, сводятся к одному: проблема расценок. У любой работы есть себестоимость со стороны продавца (наши знания, время, опыт) и платежеспособность со стороны покупателя. К сожалению, слишком часто заказчик приходит с установкой "хочу всё + бесплатно". Это обесценивает наш труд и, будем честны, личное достоинство специалиста, который вкладывает годы обучения и практики в свою работу.

Это та самая "нездоровая экономика" и "кризис ценностей", о которых мы, инженеры, говорим всё чаще.

Это та самая "нездоровая экономика" и "кризис ценностей", о которых мы, инженеры, говорим всё чаще.

Это та самая "нездоровая экономика" и "кризис ценностей", о которых мы, инженеры, говорим всё чаще. Аудитория, которую я вижу, чувствует эту боль. Она устала от бесконечного "инфошума" и ценит глубину, честность и признание реальности.

Мой личный опыт удалённой работы конструктора, опровергающий устоявшиеся стереотипы, особенно ценен и резонансен для этого сообщества. Он доказывает: гибкость и профессионализм могут идти рука об руку, даже когда между вами и производством сотни километров.

Реальный Кейс: в команде с производством запустили завод по переработке стекла удалённо

Реальный Кейс: в команде с производством запустили завод по переработке стекла удалённо

Реальный Кейс: в команде с производством запустили завод по переработке стекла удалённо

Хотите конкретный пример? Представьте: крупный завод по переработке стекла, проект с участием государственных и иностранных инвестиций. Внезапно из строя выходят ключевые элементы оборудования – барабаны. Фирма, отвечающая за обслуживание, отказалась поставлять новые из-за санкций. Завод встал.

Моя задача: изготовить чертежи аналогов. Съездил один раз на завод сделал замеры вышедших из строя деталей. На основе этих данных я разработал полный комплект чертежей. Новые барабаны были изготовлены на российском производстве и успешно установлены на место. Завод снова заработал. Всё это было сделано без моего физического присутствия на объекте, исключительно благодаря точным чертежам и чёткой коммуникации.

Или же внемлите иному примеру, что стал уже обыденностью для многих предприимчивых мужей: ныне нет нужды лично обходить десятки мастерских в поисках исполнителя. Предприниматель получает готовые чертежи от конструктора, а затем просто размещает заказ на специализированных онлайн-площадках, подобных тем, что именуются obrabotka. За считанные часы или дни приходят предложения от разных цехов и заводов, готовых выполнить работу. Именно сие единение – удалённый конструктор и виртуальная торговая площадка – и делает современное машиностроение гибким и могучим, сокрушая устаревшие представления о необходимости телесного присутствия на каждом этапе.

Молитва инженера-конструктора: о благословении творения вдали

О, Господи, Великий Архитектор Вселенной, Творец порядка и гармонии, что вложил в сердца наши разум и стремление к созиданию! Мы, инженеры-конструкторы, Твои смиренные служители, предстоим пред Тобой с благодарением и прошением.

Благодарим Тебя за дар мудрости, что позволяет нам видеть невидимое, предвосхищать будущее, воплощать мысль в чертеже, а чертёж — в материю. За руки, что чертят линии точные, за ум, что вычисляет нагрузки, за дух, что стремится к совершенству, — благодарение Тебе.

Мы слышали гласы древности, что говорили: "Должен быть строитель на месте, дабы видеть камень и чувствовать дерево." Ибо так было испокон веков. Но ныне, в век сей стремительный, когда расстояния стали ничто, а информация течёт рекой безбрежной, Ты открываешь нам новые пути.

Молим тебя, Господи, благослови труд наш удалённый.


Даруй нам чистоту разума, дабы коммуникация наша была ясна и точна, подобно воде из источника. Пусть слова наши будут мостами, соединяющими идеи с теми, кто претворяет их в жизнь, даже если они за сотни вёрст.
Укрепи нас в следовании Стандартам, ибо они — наш универсальный язык, завет, что понятен повсюду, от восхода до заката солнца, от далёкой Африки до великого Китая. Пусть каждый чертёж наш будет свидетельством порядка и точности, дабы не было путаницы на производстве.

Защити нас, Господи, от духов "неразумия" и "недобросовестности", что порой встречаются на пути нашем. Дай нам терпение и мудрость различать их, и не дай обесценить труд наш праведный. Ибо не место определяет мастерство, но сердце и ум.

О, Отче Небесный, молим Тебя о справедливости в цене труда нашего.
Ибо знание наше, время наше и опыт наш — это нечто большее, чем просто издержки. Это дар, взращенный годами усердия и служения. Не дай духу алчности омрачить сердца тех, кто ищет "всё за даром", но вдохнови их видеть истинную ценность вложенного труда. Пусть будет равновесие между тем, кто создаёт, и тем, кто приобретает.

Помоги нам, Господи, использовать дарованные Тобой технологии во благо. Пусть удалённость станет не преградой, а возможностью умножить Твоё творение на Земле. Пусть наш труд, совершаемый вдали, служит примером гибкости и профессионализма, что идёт рука об руку с верой и стремлением к совершенству.

Ведь именно так, через точные расчёты и ясные чертежи, мы смогли оживить завод, что замолк в час нужды. Именно так, посредством цифровых платформ, мы соединяем мысль с действием, разрушая старые стены и возводя новые мосты созидания.

Да будет имя Твоё прославлено в каждом созданном механизме, в каждом построенном сооружении, в каждом чертеже, несущем в себе искру Твоего Божественного порядка.

Аминь

А что думаете вы? Какой миф о работе инженера вы разрушили своим опытом? Делитесь в комментариях!

Показать полностью 4
2

Инженер-механик: вместе давайте разберемся, кто это

По личному опыту общения с большим количеством людей от таксистов до политиков в сознании многих людей "инженер" — это что-то общее и расплывчатое. Часто нас всех, независимо от специализации, "путают" или не понимают нюансов. Но в мире инженерии, как и в медицине, есть свои "терапевты", "хирурги" и "кардиологи". И инженер-механик — это очень конкретный и фундаментальный "врач" для всего, что движется и работает механически.

Так кто же такой инженер-механик на самом деле

Так кто же такой инженер-механик на самом деле

Так кто же такой инженер-механик на самом деле

Представьте себе мир без движущихся частей: без автомобилей, самолетов, стиральных машин, лифтов, даже без шестеренок в часах. Немыслимо, правда? За всем этим стоит работа инженера-механика.

Это специалист, который:

  • Придумывает и Разрабатывает (Конструирует): Если вы видите новый двигатель, робота, станок или даже сложный механизм внутри обычной кофеварки — за их "рождением" стоят инженеры-механики. Они создают чертежи, 3D-модели, выбирают материалы, рассчитывают каждую деталь, чтобы всё работало надежно и эффективно. Это как архитектор, но для машин.

  • Создает путь обработки (Технолог): Он не просто нарисовал, но и знает, как это произвести. Как обработать металл? Какое оборудование и инструмент использовать? Как собрать тысячи деталей в единое целое? Инженер-механик разрабатывает весь технологический процесс производства, чтобы задумка превратилась в реальное изделие.

  • Поддерживает Жизнь (Эксплуатация и Обслуживание): Уже созданные и работающие машины требуют внимания. Инженер-механик следит за их состоянием, проводит диагностику, планирует ремонты, ищет способы, как сделать оборудование еще производительнее и надежнее. Он "лечит" механизмы, когда они "болеют".

Чем он отличается от "просто инженера"?

Чем он отличается от "просто инженера"?

Чем он отличается от "просто инженера"?

Представьте себе древнего динозавра, мудрого и могучего, который когда-то правил землей. Это инженер-механик. Его можно встретить не в палеонтологических раскопках, а на полуразрушенных заводах СНГ, где его некогда ценили, а теперь просто забыли о его истинной ценности. Этот редкий вид выживает на протяжении всей человеческой эры, несмотря на "климатические изменения" в виде перекосов рынка труда и общественного недопонимания. Его популяция сократилась, но он всё ещё здесь, стойкий и незаменимый!

"Инженер" — это как обширное древо жизни, а инженер-механик — его фундаментальный корень.

По сути, "инженер" — это очень широкое понятие, как "врач". А инженер-механик — это конкретная, базовая специализация.

  • Инженер-электрик работает с током, схемами и электроникой — это нервная система цивилизации, по которой бегут импульсы и энергия.

  • Инженер-программист пишет код и создает софт — это разум, который пишет мысли и алгоритмы, оживляющие машины.

  • Инженер-строитель возводит здания и мосты. — это скелет мира, возводящий опоры и конструкции.

А инженер-механик — это тот, кто глубоко понимает законы физики, сопротивление материалов, динамику, термодинамику. Он работает с движением, силами, энергией, материалами и конструкциями. Его задача — заставить механизмы работать, оптимизировать их, сделать безопасными и эффективными.

Инженер-механик — это мышцы, суставы и кровеносная система всего, что движется. Он глубоко понимает язык физики, сопротивления материалов, динамики, термодинамики. Его пальцы чувствуют пульс железа, а ум видит, как силы взаимодействуют в каждой шестеренке. Он заставляет механизмы дышать и работать, оптимизирует их, делает безопасными и эффективными.

Его боли в СНГ? Это когда его сердце, наполненное знаниями и опытом, бьется на полупустом заводе, где оборудование морально устарело, а инвестиций нет. Это когда его мозг, способный спроектировать чудо, вынужден решать задачи, которые сводятся к "как починить изолентой" или "как удешевить до абсурда". Это когда его руки, способные творить, устают от демпинга и обесценивания труда. Его достоинство порой растаптывается, когда ему приходится доказывать очевидную ценность своего труда, вместо того чтобы просто творить.

Так что, в следующий раз, когда кто-то спросит, чем вы занимаетесь, можете смело говорить: "Я инженер-механик. Я — сердце и душа мира, который движется, его забытый, но незаменимый позвоночник. Без меня большая часть современной цивилизации просто не существовала бы, и я здесь, чтобы доказать это!"

Надеюсь, это поможет развеять некоторую путаницу! Есть ли еще вопросы, которые хотелось бы прояснить?

Показать полностью 2

Труд Инженера-Конструктора: Ценность

"Это идеальный день! Жаль, что все такими не бывают... " — "Могут быть. Но для этого нужно поработать." 🎬 День сурка (Groundhog Day)

Иногда кажется, что живешь в таком "дне сурка", когда есть проблески идей, но пока не находишь четкого пути. Для меня, как инженера-конструктора, это не просто профессия, а призвание. Я искренне увлечен созданием и верю, что моя работа имеет огромную ценность. Хочу предоставлять свои услуги на коммерческой основе, получая оплату за результат, а не за отработанные часы. Ведь именно в этой способности — создавать уникальные решения, нести за них ответственность и видеть реальную пользу — кроется наше достоинство как специалистов.

Я активно развиваю свое дело через ИП, участвую в выставках и конференциях. Но, честно говоря, сталкиваюсь с реальностью рынка: проекты приходят не всегда стабильно, а демпинг со стороны некоторых коллег обесценивает не только труд, но и личное достоинство тех, кто вкладывает душу и годы опыта в свою работу.

Глубоко убежден: каждый инженер уникален, и его ценность не может зависеть от чьей-то готовности работать "почти бесплатно". Наше достоинство — это наша внутренняя ценность, наше право на свои границы и на справедливое вознаграждение за наш интеллектуальный труд.

Сейчас я ищу ответы на важные вопросы:

  • Как эффективно диверсифицировать инженерные услуги, чтобы они действительно отвечали потребностям современного бизнеса в СНГ?

  • Какие новые навыки или неочевидные направления могут помочь "расширить картину мира" и обеспечить стабильный доход?

Но, пожалуй, самое важное сейчас — найти единомышленников. Тех, кто так же, как и я, стремится к самореализации, ценит свое время и труд, готов развиваться и, главное, не готов мириться с обесцениванием профессионализма.

Если вы разделяете эти ценности, если у вас есть мысли, советы или вы ищете коллег для обмена опытом, буду рад общению! Давайте вместе укрепим веру в наш путь и найдем новые возможности для всех нас.

Показать полностью
2

Инновации без больших затрат: Какие конструкторские приемы экономят средства при проектировании изделия

При проектировании нового изделия инженер-конструктор сталкивается не только с задачей создания функционального и эффективного решения, но и с необходимостью минимизации затрат. Инновации в конструировании не всегда требуют революционных прорывов или дорогих материалов. Часто значительная экономия достигается за счет продуманных конструкторских приемов, оптимизирующих производственные процессы, снижающих потребность в дорогих компонентах и упрощающих сборку и обслуживание.

Инновации без больших затрат: Какие конструкторские приемы экономят средства при проектировании изделия

Инновации без больших затрат: Какие конструкторские приемы экономят средства при проектировании изделия

Давайте рассмотрим ключевые конструкторские приемы, которые помогают существенно сэкономить средства при проектировании изделия.

Стандартизация и унификация компонентов

Стандартизация — это процесс установления и применения единых норм, правил и требований к изделиям, процессам и услугам. Унификация — это приведение различных компонентов или их частей к единообразию.

Как это экономит:
Снижение затрат на закупку: Использование стандартных деталей (крепеж, подшипники, электрические компоненты) в больших объемах позволяет получать скидки от поставщиков.
Уменьшение номенклатуры склада: Меньше уникальных деталей означает меньшие запасы, упрощение учета и снижение затрат на хранение.
Ускорение проектирования: Не нужно разрабатывать новые детали "с нуля" — достаточно выбрать нужную из каталога.
Повышение надежности: Стандартные компоненты проверены временем и имеют предсказуемые характеристики.
Упрощение обслуживания и ремонта: Легче найти замену вышедшей из строя детали.

Использование одного типа винтов для крепления различных узлов в изделии, вместо пяти разных.

Применение типовых конструктивных решений и модулей

Этот прием тесно связан с унификацией. Он подразумевает разработку и использование готовых, проверенных конструктивных блоков (модулей), которые могут быть использованы в различных изделиях или их модификациях.

Как это экономит:
Сокращение времени на проектирование: Нет необходимости каждый раз "изобретать велосипед".
Снижение рисков: Типовые решения уже прошли испытания и доказали свою работоспособность.
Упрощение производства и сборки: Что снижает количество ошибок и время на обучение.
Гибкость в создании продуктовой линейки: Изделия могут собираться как "конструктор" из готовых модулей, что позволяет быстро выводить на рынок модификации.

Разработка унифицированного отсека для мотора, который может быть установлен в различных моделях одного типа бытовой техники.

Технологичность конструкции

Технологичность конструкции

Технологичность конструкции

Технологичность конструкции — это комплекс свойств конструкции, определяющих приспособленность изделия к эффективному производству, эксплуатации, ремонту и утилизации при заданных показателях качества и объемах выпуска.

Как это экономит:
Оптимизация производственных процессов: Проектирование деталей с учетом возможностей используемого оборудования (например, минимизация сложных операций обработки, исключение ручной подгонки).
Снижение отходов материалов: Оптимизация формы деталей для раскроя и штамповки, уменьшение количества стружки при механической обработке.
Уменьшение трудоемкости сборки: Использование самоцентрирующихся элементов, упрощенных соединений (защелки вместо винтов), уменьшение количества деталей.
Снижение брака: Простота изготовления и сборки уменьшает вероятность ошибок.

Проектирование пластикового корпуса с интегрированными ребрами жесткости и крепежными элементами (защелками), что исключает необходимость в металлических вставках и винтах.

Выбор оптимальных материалов и методов обработки

Выбор оптимальных материалов и методов обработки

Выбор оптимальных материалов и методов обработки

Правильный выбор материала и метода его обработки играет ключевую роль в стоимости изделия.

Как это экономит:
Материалы:
Использование менее дорогих материалов: Где это возможно, замена дорогих сплавов на более доступные стали, алюминий на пластик, экзотические композиты на стандартные полимеры.
Оптимизация толщины и геометрии: Минимизация расхода материала за счет оптимизации толщин стенок, использования профилей вместо цельнолитых заготовок.
Рассмотрение вторичных материалов: Применение переработанных материалов, где это допустимо по прочности и свойствам.
Методы обработки:
Применение массовых технологий: Использование штамповки, литья под давлением, экструзии вместо механической обработки из цельного куска для крупносерийного производства.
Отказ от избыточной точности: Не везде требуется высокая точность обработки. Допуски должны быть оправданы функциональной необходимостью.
Минимизация финишной обработки: Если поверхность не является функциональной или эстетически важной, можно отказаться от дорогостоящих шлифовок, полировок, покраски.

Вместо фрезерования сложной детали из алюминиевого сплава, рассмотреть возможность ее отливки из сплава или даже литья под давлением из конструкционного пластика.

Интеграция функций и уменьшение количества деталей

Чем меньше отдельных деталей в изделии, тем ниже затраты на их производство, транспортировку, хранение и сборку.

Как это экономит:
Снижение затрат на производство: Вместо нескольких деталей, требующих отдельных операций, одна деталь может быть изготовлена за одну операцию.
Упрощение сборки: Меньше деталей — быстрее и проще сборка, меньше вероятность ошибок.
Повышение надежности: Меньше соединений — меньше потенциальных точек отказа.
Уменьшение веса и габаритов: Интегрированные решения часто более компактны.

Пример: Проектирование пластикового корпуса, в котором интегрированы крепежные элементы, направляющие, ребра жесткости и даже некоторые функциональные части (например, кнопки).

Использование параметрического моделирования и симуляции

Использование параметрического моделирования и симуляции

Использование параметрического моделирования и симуляции

Современные CAD-системы позволяют не только создавать 3D-модели, но и проводить инженерные расчеты, симуляции и оптимизацию.

Как это экономит:
Снижение количества прототипов: Большинство проверок можно провести виртуально, значительно сокращая затраты на создание физических прототипов.
Оптимизация конструкции: Симуляции позволяют выявить слабые места, оптимизировать массу, жесткость, тепловые режимы без дорогостоящих экспериментов.
Быстрое внесение изменений: Параметрические модели позволяют быстро адаптировать конструкцию под новые требования или материалы.
Выявление ошибок на ранних этапах: Обнаружение и исправление ошибок в виртуальной среде намного дешевле, чем на этапе производства.

Использование конечно-элементного анализа (FEA) для оптимизации формы детали под заданные нагрузки, что позволяет уменьшить ее массу, не теряя в прочности.

Экономия средств при конструировании изделия — это не признак компромисса в качестве, а результат глубокого инженерного анализа и творческого подхода. Применяя принципы стандартизации, унификации, технологичности, разумного выбора материалов, интеграции функций и используя возможности современного инженерного ПО, конструкторы могут создавать инновационные, высококачественные продукты, которые будут не только конкурентоспособны на рынке, но и экономически эффективны в производстве. Инвестиции в продуманное конструирование на ранних стадиях всегда окупаются многократно на этапе массового производства и эксплуатации изделия.

Показать полностью 4

"Инженерный Полигон": место, еде ценят твоё достоинство и идеи

В "Инженерном Полигоне" мы создали не просто сообщество, а пространство, где каждый инженер-конструктор может чувствовать себя по-настоящему в своей тарелке. Мы знаем, как важно для тебя работать продуктивно и комфортно, особенно если ты предпочитаешь углубляться в задачи в тишине, а не в шуме бесконечных встреч. Именно поэтому наш подход построен на глубоком уважении к твоей индивидуальности, твоим границам и твоему личному достоинству.

"Инженерный Полигон": место, еде ценят твоё достоинство и идеи

"Инженерный Полигон": место, еде ценят твоё достоинство и идеи

Твоя уникальность – твоя главная ценность

Мы верим, что каждый инженер — это уникальная личность со своим набором талантов, взглядов и опыта. Твои идеи, твой подход к решению задач, твоя способность видеть неочевидное — вот что делает тебя по-настоящему ценным. В "Инженерном Полигоне" мы не пытаемся подогнать тебя под общий стандарт. Напротив, мы ценим именно твою неповторимость, ведь она — двигатель инноваций. Твоё достоинство не зависит от званий, достижений или чужого мнения; оно присуще тебе просто потому, что ты есть. И, конечно, мы помним: достоинство равно для всех, независимо от того, кто ты и откуда.

Уважение к тебе и твоим границам

"Инженерный Полигон" — это место, где слова "тимбилдинг" и "нетворкинг ради нетворкинга" не звучат как приговор. Мы говорим на языке логики, эффективности и, главное, уважения к личному пространству. Здесь никто не станет тебя "тащить на обязательные онлайн-встречи" или "заставлять выходить из зоны комфорта". Твоё участие в сообществе — это твой личный выбор, продиктованный твоими потребностями. Мы прекрасно знаем, что лучшие идеи часто рождаются в тишине, когда ты можешь сосредоточиться. И мы полностью уважаем твоё право на это тихое пространство, на свои убеждения и на принятие собственных решений.

Твоя Ответственность и Свобода

"Полигон" — это не "кружок по интересам", где тебя будут вести за руку. Это среда равных профессионалов, где ты — автономная личность. Конечно, ты всегда можешь задать вопрос, попросить совета или поделиться опытом. Но окончательное решение и вся ответственность за него всегда остаются за тобой. Эта личная ответственность — основа твоего самоуважения и твоей силы. Мы поддерживаем твою способность к самоопределению и верим, что ты сам знаешь, что лучше для тебя и твоих проектов.

Реальная Ценность, а Не Пустые Слова

Вместо "мотивационных спикеров" и "историй успеха" мы предлагаем то, что действительно важно: прикладную информацию, разборы реальных кейсов и обсуждение конкретных задач. Обмен опытом здесь происходит через ценное, практическое знание, а не через общие лозунги. Такой подход делает наши взаимодействия максимально эффективными и снижает потребность в бессмысленных встречах.

Реализуй Свои Идеи на Своих Условиях

Наша главная цель — помочь тебе реализовать твои инженерные задумки. И это должно происходить на твоих условиях, с полным сохранением твоего личного достоинства и уважением к твоим предпочтениям. "Инженерный Полигон" — это твоя мастерская, твоё закрытое конструкторское бюро нового типа. Здесь каждый работает над своим проектом, получая при этом поддержку коллег, когда это действительно нужно.

Поэтому отсутствие обязательных встреч — это не просто правило, это фундамент нашей философии. Это прямое и недвусмысленное подтверждение того, как глубоко мы ценим каждого инженера-конструктора, его интроверсию и его личные границы. Присоединяйся к нам, чтобы работать эффективно и с комфортом, чувствуя себя уважаемым и ценным специалистом!


Что думаешь об этом варианте? Готов ли ты дать ему шанс?

Показать полностью 1
Отличная работа, все прочитано!