Сообщество - Arduino & Pi

Arduino & Pi

1 493 поста 20 825 подписчиков

Популярные теги в сообществе:

20

Нужен совет!

Приобрел недавно сей девайс с целью сделать из него ретро игровую приставку, но лишь после доставки обратил внимание на то что процесор H5, и невозможно поставить на нее RETRORANGEPI ( retro pie). Подскажите, пожалуйста, что можео сделать что-то похржее на игровую приставку. Я новичок с данной платой и системой.

Нужен совет!
246

Теплица на Ардуино-Мега. Часть 6.

В течение двух недель в теплице не только тестировалась система автоматического поддержания температуры, но и неделю назад были высажены огурцы. В прошлой части повествования я рассказывал об автоподогреве и автопроветривании.

Теперь расскажу об автоматическом поливе. Его конструкция в моей теплице выглядит примерно так:

Из большого бака раз в день в определенное время ( настраивается с помощью меню ) вода наливается в бак, расположенный в теплице, с помощью насоса. В моем случае в 10-00. Количество воды определяется срабатыванием поплавкового датчика. На всякий случай через меню можно настроить предельное время работы насоса ( защита от несработки датчика. Итак, вода налилась:

После этого вода в баке весь день греется в теплице, в которой тепло. А вечером, у меня настроено в 19-00, насос включатся на 40 секунд, вода переливается и уже самотеком, по закону сообщающихся сосудов, выливается на грядку:

Как я настраивал автополив можно посмотреть на Youtube.
Электрическую схему теплицы можно посмотреть в предыдущих постах, а вот скетч пришлось переделать. Время для работы насоса, достаточное для того, чтобы вода перелилась и начался полив, составляет 40 секунд. Я, недолго думая, написал:

digitalWrite (ReleNasos_2,0); // Включаем насос
delay (Parametr[2]*1000); // где Parametr[2] - это время в секундах, настраиваемое с  //помощью меню.
digitalWrite (ReleNasos_2,1); // Насос отключить

Однако оказалось, что если настраиваем 15 секунд, все работает нормально, а если 40, то программа останавливается на этом delay навсегда. Так и не разобрался, почему. Не подскажете начинающему? Переписал таким образом:

digitalWrite (ReleNasos_2,0); // Включаем насос
for (int Poliv_delay = 0; Poliv_delay<=Parametr[2]; Poliv_delay++)
{
delay (1000);
}
digitalWrite (ReleNasos_2,1); // Насос отключить

Все сразу заработало, но непонятки так и остались. Раз уж скетч я выкладывал ранее, выложу и измененный.

Показать полностью 3
34

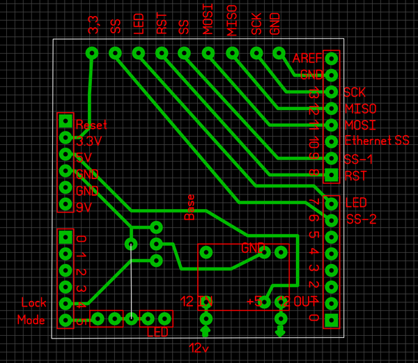
Знатокам Arduino вопрос. Зависает arduino

Знатокам Arduino вопрос. Зависает arduino

Друзья знатоки.

Уже год как время от времени ковыряю электронный замок на arduino

да выбор платформы не самый лучший, но были в наличии пара Arduino UNO и ещё куча всего. Заказал RFID считыватели и начал пробовать.


Вроде всё работает, но через какое-то время Arduino зависает по непонятной мне причине.

Причём обе платы.

Поставил гальванические развязки, блок питания специальный для электронных замков.

Результат всё тот же.


Куда копать ума не приложу. Всё перепробовал.


Скетч

https://github.com/UncleJey/arduino-lock

Показать полностью 1
173

Домашний сервер

Скорее всего, куча народу занимались подобным до меня, но я напишу.


Как-то раз стало лень мне вставать с дивана, чтобы переключить музыку на колонках в другом конце комнаты. Через пару дней я увидел окончательную реализацию своей идеи.

Была поставлена цель: создать устройство, позволяющая удаленно контролировать воспроизведение музыки на аудиосистеме.


Исходные данные: Одноплатный компьютер Raspberry Pi, MicroSD карта на 4 Гб, USB HDD (я взял терабайтник), USB звуковая карта.


В процессе настройки я добавил к этому устройству некоторые дополнительные функции, а конкретно файлопомойки и торрентокачалки.


Я выбрал Raspberry Pi, так как она не издает шума от слова совсем и недорогая, по сравнению с обычными компьютерами.

Купил ее я на aliexpress(https://ru.aliexpress.com/item/Original-Raspberry-Pi-3-Model...)


После того, как мне пришла плата, я записал на sd карту операционную систему raspbian, подключил usb-клавиатуру, hdmi монитор и включил. Сразу, чтобы не возникало вопросов: стандартная пара логин/пароль - "pi" / "raspberry".

Подробно об этом написано здесь: https://geekelectronics.org/raspberry-pi/raspberry-pi-pervyj...


После того, как вы получили доступ к командной консоли, необходимо настроить работу сети. Гайд подразумевает, что вы имеете доступ к домашней wifi сети, способны изменить конфигурацию роутера.


До этого вы проводите начальную конфигурацию устройства в псевдографической утилите raspi-config. Если при первом входе в систему она не запустилась - войдите в консоль и наберите команду sudo raspi-config


В этой утилите вы настраиваете все под себя как вам угодно, однако не забудьте включить сервер SSH для более удобной настройки устройства через Interfaces > SSH > Enable


Первым делом, подключаемся к wifi. Вот хорошая статья: http://robocraft.ru/blog/electronics/3162.html


После того, как подключились к wifi, нам необходимо получить статический адрес в локальной сети. Я знаю два способа сделать это.

1) Наилучшем вариантом будет настройка роутера

Необходимо найти настройку DHCP сервера и сделать так, чтобы он выдавал нашему устройству определенный IP-адрес. В моем роутере это делается в таком окошке, у вас может быть по другому.

Домашний сервер

2) Прописать статические настройки в системе. Для этого редактируем файл /etc/network/interfaces(это делается командой sudo nano /etc/network/interfaces)

В файле находим строку, которую меняли при настройке wifi, а именно

"iface wlan0 inet manual"

и меняем manual на static, а сразу после этой строки дописываем

"address 192.168.123.254 # ip-address

netmask 255.255.255.0 # маска подсети

network 192.168.123.0 # подсеть

broadcast 192.168.123.255 #широковещательный адрес

gateway 192.168.123.1 # шлюз"


Я, тем не менее, рекомендую вам использовать первый метод, так как он практически исключает возможность конфликта адресов в сети.


Поскольку мы получили статический адрес в сети, мы можем спокойно отключить монитор от Raspberry Pi и пойти за свой домашний компьютер. Или остаться у монитора с raspberry pi. Вариативно.


Если вы захотели посидеть за вашим компьютером, то подключитесь к Raspberry Pi по SSH. В линуксовых системах введите команду ssh pi@192.168.1.231(Вместо него статический ip, который вы дали микрокомпьютеру. В windows скачайте ssh-клиент PUTTY(или какой-нибудь другой) и подключитесь подобным образом к Raspberry Pi.


Самое время научить наш сервер правильно монтировать жесткий диск. Сначала, разумеется, нужно подключить его к одному из USB-портов.

Для поддержки NTFS необходимо установить пакет ntfs-3g. Для этого в консоли набираем команду:


sudo apt-get install ntfs-3g


Создаем каталог, в который будем монтировать наш USB HDD


sudo mkdir /mnt/usbdrive


Устанавливаем права на запись на этот каталог


sudo chmod 777 /mnt/usbdrive


Прописываем в конец файла /etc/fstab команду авто монтирования нашего USB HDD:


/dev/sda1 /mnt/usbdrive ntfs-3g defaults,rw 0 1


Перезагружаем устройство:


sudo reboot


После перезагрузки вы сможете увидеть все файлы с диска, зайдя в папку /mnt/usbdrive



Установим драйвер звуковой карты:


sudo apt-get update

sudo apt-get install alsa-utils -y

sudo modprobe snd_bcm2835

sudo amixer cset numid=3 1


В самый конец файла /etc/modules добавим строку snd_bcm2835


Проверим звук. Не забудьте воткнуть наушники/колонки


Скачаем аудиофайл с интернета:


wget http://dl1-1.mp3party.net/download/7128


sudo apt-get install mplayer -y


mplayer 7128


Как вы можете слышать, звук не очень качественный. Объясняется это тем, что звуковая карта Raspberry Pi работает по очень своеобразной схеме: вместо стандартного преобразователя цифрового сигнала в аналоговый там установлен широтно-импульсный модулятор, управляемый непосредственно процессором. Эта технология значительно уступает обычной по качеству. Выход - подключение внешней audio карты.


У меня внешняя аудиокарта заработала после того, как я создал файл /etc/modprobe.d/alsa.conf и добавил в него "options snd slots=snd_usb_audio,snd_bcm2835"


Далее - настройка плеера. Я выбрал плеер mpd, поскольку им можно управлять практически с любого устройства, в частности с android смартфона.


sudo apt-get install mpd -y

Далее необходимо отредактировать файл конфигурации mpd( /etc/mpd.conf)

Я лишь дам вам ссылку на свою конфигурацию, а вы поменяйте ее под себя.

https://pastebin.com/cEiJnVzd


sudo reboot


mpc update


mpc listall | mpc add


mpc play


После этого вы можете установить приложение mpdroid(например) на свой телефон, ввести настройки подключения к raspberry pi и управлять воспроизведением.


Если будет кому-то интересно, я допишу часть с настройкой файлового сервера и торрент-клиента.

Показать полностью 1 1
247

2Din магнитола на Raspberry PI (часть 3)

Всем привет, и вот наконец 3 часть моего проекта.

1 и 2 части


ура, приехала та плата с которой бы нормальный человек все и начал но у меня как то все наоборот получилось


она то тут всем и управляет

и так, по порядку .


как я и говорил что бы минимально курочить проводку все разъемы были использованы стандартные

питание после предохранителя распределяется по плате 9v 4.2v 12v 5v

4.2 v

питают блютуз и радио модуль

5 v — 3А

питают Raspberry PI и lsd 7"

12 v — преобразователь

9 v — аудио драйвер TDA

все эти питающие цепи работают под управлением ATMEGA168

для того чтобы не жрать аккумулятор автомобиля на атмегу организованно постоянное питание с аккумулятора

так же к ней подключены кнопки с руля так как малина не умеет распознавать резисторную сборку кнопок

ладно, тут много чего есть на ней так что спрашивайте

так, после того как спаял начал установку в корпус

я уже пару раз снимал ГУ и там проблема как у всех нет половины поводов! это конечно не беда но когда я увидел что в разъеме нет и минуса то я вообще опешил!оказывается масса (минус) взят с корпуса машины как на жигулях и когда снимаешь или ставишь гу от болта идут искры. при этом масса с разъема антенны поступает в ГУ когда он снят с крепления и по этому хиленькому проводу идет не малый ток !

я в шоке

ну хрен с ним мне тоже пришлось кинуть землю на корпус и забыть это как сон


так же там не было провода замка зажигания в положении аксессуары

пришлось его тащить с прикуривателя

для чтения can шины я нашел модуль

но перед установкой его нужно переделать

его тоже прикручиваем на свое место

сделал все шлейфы питания поставил собрал в итоге получил вот такое диво дивное

шлейф питания lcd

коробка aux была тоже беспощадно разобрана и получила следующие изменения:

на данный момент, магнитола уже стоит в машине в тестовом режиме и тестовой прошивкой скоро скину фото и начну пилить прошивку

Показать полностью 13
145

Управление голосовыми командами на Arduino

Управление голосовыми командами.


Иногда бывает, нужно сделать срочный звонок или, к примеру, узнать погоду, но Вы находитесь за рулём или бежите, а может ваши руки заняты чем-то, что Вы делаете в таком случае? Конечно же проще всего сказать “Привет Siri” или “О`кей Google”! А теперь представьте, как было бы удобно с такой же лёгкостью включать свет голосом или изменять температуру кондиционера одной лишь голосовой командой. Сегодня расскажу вам как реализовать такую систему.


Для работы нам потребуется:


Elechouse Voice Recognition Module v3.1: модуль распознавания голоса


Плата Arduino. Например, Arduino UNO R3.


Любой светодиод и подходящий резистор для него. Я использовал красный 5V светодиод.


Arduino IDE с установленной библиотекой VoiceRecognitionV3


Подключение очень простое и показано на картинке. Как записать команды, Вы сможете найти в соответствующем документе (чуть ниже оставил ссылку) Ссылка на скетч также выложена ниже.


Удачи и творческих успехов! Вариантов с использованием представленной технологии масса и светодиод может быть заменён любым другим устройством.


Необходимая информация и скетчи: https://yadi.sk/i/16Qbm8SQ3HNhef

https://yadi.sk/d/vGTM-hzr3HNhhx ( здесь сам скетч )


О том, как работать с платой, подключать светодиод и использовать датчики температуры в своих схемах, показывал на своем канале:

https://www.youtube.com/channel/UC7vR_139OmUO_Wz0wl_kWgw

Показать полностью 1
155

Коробка с кнопками и крутилками(очередной бесполезный девайс).

Собственно дело было вечером и делать было нечего. Возможно когда-то у меня будет много разноцветных подсветок и мне нужно будет как-то ими управлять. В голову пришла мысль сделать самодельный пульт для этих дел. То есть управлять нагрузками по радиоканалу. Это кстати говоря может быть не обязательно свет.

В качестве корпуса использовал коробку от губки для обуви. Размечаем и сверлим отверстия для кнопок и потенциометров. Отверстия для кнопок пришлось подрезать ножом. Потому получилось достаточно криво.

Вставляем всё на свои места и приступаем к пайке. Как видно кнопки с их контактами достаточно сильно выпирают. Это очень много "отжирает" свободного места внутри коробочки. Потому немного укоротил бокорезами контакты. Так же не особо удачно выбрал то как паять провода к кнопкам. В моём случае нужно было припаивать провод в бок а не вверх как на фото. Ибо в последствии эти провода упираются в плату, да и укладывать их было бы удобнее.

Провода я нарезал одной длинны(что как оказалось в последствии было достаточно тупо). Лучше нарезать провода подлиннее, припаять к выводам кнопок и потенциометров уложить их удобно, а потом уже отрезать сколько нужно. Так будет гораздо удобнее и красивее.

Другие концы паяем к пинам и не забываем про термоусадку. Сколько их вам будет нужно это уже решать вам. Лишние можно просто отломить. Дня них есть и ответная часть(мама)

Собственно получается что-то типа того. На макетной плате стоят ответные части для этих "штырьков"(штыревая линейка (вилка на плату) PLS-40. Бывают кстати и угловые. Бывают уже прям готовые двухрядные но у меня таких нет. Собственно во внутренние вставляем ардуино а во внешние вставляем то, что к ней подключаем. Естественно снизу делаем пайку. Это даёт нам возможность менять компоненты в случае выхода их из строя. В данном случае если вдруг ардуино сгорит то её легко можно заменить на новую а не напрягаться и выпаивать её, что кстати достаточно сложно. Ну и собственно если вам срочно хочется "порукожопить" а свободных ардуино нет, то вы просто берёте и вытаскиваете её.

Вот собственно слева ардуина которая когда-то была запаяна в плату. Очень сложно было её достать из неё. Это фото другого проекта но суть как бы таже.

Ну и вот как бы вид изнутри. Закрепить можно всё на двухсторонний скотч. Кое как конешно удалось уложить провода. Не красиво но этого и не видно но я об этом знаю и мне не спокойно на душе. Из чего состоит:

1. Коробочка от губки для обуви

2. Ардуино нано

3. Аккумулятор типа 18650

4. Повышающий модуль питания(кстати может быть он тут и не нужен особо)

5. 5 кнопок

6. 4 Потенциометра

7. Холдер для аккумулятора типа 18650(это такая хрень куда вставляется эта синяя батарейка)

8. Модуль радиосвязи nrf24l01

9. Спициальный модуль питания для nrf24l01

10. Паяльные принадлежности.

11. Можно даже не самые прямые руки

Так же можно добавить плату заряда\защиты для аккумулятора(в продаже есть готовые) и индикатор уровня заряда аккумулятора. Есть разные. Пример на фото. Также бывают кнопки с индикацией(светятся когда включены) но можно и просто добавить светодиодов в корпус.

Вот тут видосик с ДЕМОНСТРАЦИЕЙ. НЕ надо мне говорить мол "Зачем управлять светом на столе". Это демонстрация работы. Свет на столе отлично управляется с кнопок на системнике. Светятся зелёненьким. https://www.youtube.com/watch?v=I_Yl-QrVX5Q

Иногда люди делают дома или в гараже бар и хочется сделать красивенький свет. Иногда хочется управлять светом на участке своего дома с пульта. Иногда хочется сделать автоматические ворота. Да всё что угодно. Это уже дело лично каждого. Иногда хочется включать вентилятор не вставая с дивана. Ах да, чуть не забыл схема пульта...

В видео, приёмник, точно такая же ардуино с подключенными к ней парой реле.  Если использовать полевой транзистор то можно рулить и яркостью. Собственно для этого и нужны крутилки на коробке. Добавлять ссылки на код и ражжовывание соплей не буду. Уже всё давно снято и написано до нас. Вот сылочка на видео в котором подробно описано как и что работает. У автора есть своя группа в ВК. Я там бываю каждый день. Туда можно задавать вопросы по теме группы


https://www.youtube.com/watch?v=p0v2vSmajx8&t=452s

Показать полностью 14
113

Проигрыватель на базе Raspberry Pi 3 модель B (часть 3)

Вот очередная порция доработок проигрывателя.

Это продолжение, начало здесь: часть 1, часть 2 .

Всё сделано около месяца назад, но не было времени написать статью, т.к. занимался этим проектом.


Вот теперешний вид прототипа:

Итак, я заменил хаб ORICO H4013-U2 т.к. у него было проблемы с определением подключённых к нему устройств после перезагрузки (переподключения хаба).

Новый имеет 4 порта USB 3.0 и естественно с разъём питания.


Устройство определяется так: 05e3:0610 Genesys Logic, Inc. 4-port hub

Также я подключил ИК приёмник KY-022 на VS1838, подробнее про подключение здесь.


Раньше я использовал инфракрасный ПДУ IRF Media W-01RN, он у него были две особенности:

1. Он использовал собственный ИК приёмник с интерфейсом USB;

2. При включении для кнопок перемещения курсора выбирался режим "мышь" и чтобы переключиться в режим "клавиатура" нужно было нажимать кнопку Toggle.


Теперь я настроил тот-же ПДУ на работу с KY-022.

Ещё я подключил два игровых пульта Nintendo SNES USB 2.0 (MF01500).

Контроллер в пульте определяется так: 0810:e501 Personal Communication Systems, Inc.


Пульты я использую для игр в RetroPie, хотя ими можно управлять Kodi.


Поскольку я использую OSMC, то и RetroPie я запускаю из него, называется это RetrOSMC.

Подробная техническая информация доступна на этой странице.

Показать полностью 4
Отличная работа, все прочитано!