Сообщество - TECHNO BROTHER

TECHNO BROTHER

2 083 поста 13 661 подписчик

Популярные теги в сообществе:

285

Ответ на пост «Сколько еще должно погибнуть людей?»14

Почему импульсные блоки питания бьют током.

Мобильный зарядник - это импульсный блок питания. Там есть конденсаторы (на примере схемы это C3 и C4), через которые фильтруются помехи. Поэтому на корпусе (если он металлический) и на боковом контакте разъема незаземленного блока питания всегда есть некий потенциал относительно земли, который может достигать половины напряжения в розетке. Если дотронуться до корпуса работающего БП просто сухой рукой, ток потечет маленький и удар током практически никак не будет ощущаться (если слегка поводить по поверхности корпуса тыльной стороной руки, можно ощутить легкое дрожание).

Но если тело будет заземлено (например, человек дотронулся до батареи отопления), удар током от такого блока питания станет весьма ощутимым. В случае с ванной добавляется вода, которая со своей стороны уменьшает сопротивление и соответственно увеличивает протекающий ток.

На фото ниже данное явление на примере блока питания для ноутбука. Как видим, на "минусе" разъема относительно заземления в розетке есть напряжение порядка 50 вольт.

А детям своим скажите, что ни в коем случае нельзя пользоваться сетевыми зарядными устройствами во время купания.

Показать полностью 2
678

Ответ на пост «Сколько еще должно погибнуть людей?»14

Доставайте минусометы, но я все же останусь при своем мнении:
- Что 10-летняя девочка делает в ванне с телефоном? У нее огромный бизнес и она не может ни на секунду оставить свои рабочие чаты? Или она так сильно устает, что ей просто необходима ванна с эфирными маслами, а телефон для расслабляющей музыки?
- Я конечно согласен, что нужно проталкивать идею безопасности своего дома, но если каждый ребенок ( и давайте будем честны, абсолютно каждый мальчишка и большая часть девочек в 10 лет занималась ерундой) будет падать с дерева, то будем вырубать деревья во дворе? Или давайте детские качели обобьем периной? "Знал бы где упасть, соломку подстелил".
- Родители куда смотрят? Запомните уже наконец, жизнь ребенка-ответственность родителей.
- ТС, я полностью согласен с твоим мнением, но давай смотреть правде в глаза, есть уйма других более серьезных проблем, чем проверка УЗО в домах. Собаки у идиотов, дети у алкоголиков, мигранты, долбоебы на дорогах, сами дороги, работа различных служб ФАС, отсутствие квалификации на требующих этого должностях, зарплаты врачей и спасателей, образование из-за которого каждый 2 идиот.
И как бы премию Дарвина никто не отменял. Если бы даже у меня стоял УЗО, я бы никогда не взял бы телефон лежа в ванне, как минимум это тупо, не бывает 100% безопасности. Можно долго распыляться и говорить, мол сиди дома, мало-ли машина собьет, но есть правила безопасности.
Про УЗО взял на заметку и поставлю себе в ближайшее время, но девочка очень не умная.
«О мертвом либо хорошо, либо ничего, кроме правды»

Показать полностью
271

Ответ на пост «Сколько еще должно погибнуть людей?»14

В связи с тем что сейчас будет масса вопросов, сразу начну писать ответы.

1. Что такое АВДТ? Это комбинация УЗО и автомата защиты от перегрузок и коротких замыканий в одном корпусе.

2. Что такое УЗО? Это устройство реагирующее на утечку тока, отличается от АВДТ тем что умеет только обнаружить утечку и обесточить, но не реагирует на перегрузку или короткое замыкание. На текущий момент используется редко.

3 Можно ли применять АВДТ при отсутствии заземления? Да. Работа АВДТ не связана с наличием линии заземления.

4. Могу ли я сам себе такое поставить? Да, если есть место в щитке и понимание как оно должно быть подключено.

7379

Сколько еще должно погибнуть людей?14

Вчера опубликовали новость - в Ачинске погибла 10 летняя девочка. Одна дома решила принять ванну с телефоном, включенным в зарядку.

Что произошло мы можем только гадать - пробой блока питания, или мокрой рукой потянулась вытащить зарядку из удлинителя. Но факт - электричеством в сети девочку убило. В комментариях под новостью 99% комментаторов пишут что-то вроде "нефиг с телефоном в ванную", "родители дебилы, детям не объяснили", "молодежь нынче пошла, без телефона не могут" и так далее. Но девочку точно так же могло убить от пробившего на корпус ТЭНа в бойлере, или от стиральной машинки.

Пишу пост, кричу, услышьте меня! ДАВНО ЕСТЬ УСТРОЙСТВА ДЛЯ ПРЕДОТВРАЩЕНИЯ СМЕРТЕЙ ОТ УДАРА ЭЛЕКТРИЧЕСКИМ ТОКОМ! Называются УЗО (устройство защитного отключения). Они же по новым нормативам называются ВДТ - выключатель дифференциального тока. Вот огромный материал про них. Самое простое электронное тип АС можно купить меньше чем за 1500 рублей!

Есть и более дорогие и совершенные устройства, но любое УЗО лучше чем ничего.

Есть и более дорогие и совершенные устройства, но любое УЗО лучше чем ничего.

Это устройство в щитке просто сравнивает ток утекший в линию и вернувшийся обратно. Если цепь не нарушена, то токи равны. Если кого-то бьет током - то будет дисбаланс и устройство отключает цепь. И ЗАЗЕМЛЕНИЕ ДЛЯ НЕГО НЕ ТРЕБУЕТСЯ! Работает даже в старых двухпроводных сетях. Насколько это устройство эффективно показывает график - статистика смертей от удара электротоком в домохозяйствах США

Когда электрощиты на наличие УЗО будут проверять так же регулярно и педантично, как проверяют наличие вентиляции газовщики? Увы, наличие УЗО в старом жилом фонде не обязательно, а люди продолжают погибать в своих домах.

P.S. Для задавшихся вопросом "как напряжение 5 вольт в заряднике могло убить человека?" оставлю ссылку https://habr.com/ru/articles/556036/ где уважаемый jar_ohty показывает насколько паршивой может быть схемотехника китайских зарядок. Убивает не 5 В а вполне сетевое напряжение попавшее на низковольтный выход.

Для задавшихся вопросом "а как УЗО защитит, если пробьет бойлер у соседа" отвечу - у вас должна быть ДСУП - все трубы, ванные и т.д. в ванной должны быть соединены электрически меж собой и заземлены. Тогда ток потечет не через вас, а через проводник с на порядки меньшим сопротивлением.

Показать полностью 4
29

Делаем ноготочки в ногу со временем

Источник: Наука и Технологии

Девайс для домашнего маникюра - O'2nails Mobile Nail Art Printer, цены стартуют от 390$.

108

Гиковский КПК за копейки: как китайцы сделали ARM-ноутбук за 40$ с железом от… навигатора?



Китайские инженеры не перестают удивлять. Практически каждый год они умудряются в очередной раз уронить планку цены ниже плинтуса и представить рабочее полноценное устройство за довольно небольшие деньги. Примеров тому достаточно: новые кнопочные телефоны с цветными дисплеями по 500 рублей, планшеты со здоровыми 10" матрицами по 2-3 тысячи рублей, полнофункциональные смартфоны за 2 тысячи рублей. Недавно мне удалось пощупать ещё один плод сумрачного гения из Китая: миниатюрный нетбук с дисплеем 7" из далекого 2011-2012 года, который продавалсяновымза 40$. Да, это полноценное устройство: с аккумулятором, дисплеем, клавиатурой, Ethernet, Wi-Fi и тачпадом! Более того, устройство поддерживает дуалбут в Windows CE, Linux, Android, а ещё у устройства есть множество интерфейсов к внешнему миру, что превращает его в очень дешевый и довольно перспективный «одноплатник». Интересно, что за девайс придумали китайцы? Тогда добро пожаловать под кат!

❯ Как они вообще появились?


Ещё в середине нулевых с момента появления первых интернет-планшетов, за подобными девайсами широко закрепилось названиеMID— Mobile Internet Device. Это были миниатюрные устройства, которые имели довольно широкие мультимедийные возможности и необходимый минимум для доступа в интернет: Wi-Fi/Bluetooth/Ethernet и встроенный браузер, позволявший грузить полноценный Web 2.0 страницы.



MID были довольно дорогими устройствами и предназначались скорее для гиков, нежели для обычных людей. Примерно к 2010 году на рынке дешевых и довольно производительных чипсетов уже появилось, как минимум, несколько игроков: Ingenic с MIPS-чипсетами JZxxx (известные как процессоры журнала VOGUE и чипсет Dingoo A320), Actions Semiconductor со своими MIPS-чипами для MP5-плееров, в некоторой степени SiRF со своими SoC для навигаторов на Windows CE (тоже, если не ошибаюсь, MIPS) и тайваньский гигант VIA Technologies, который уже был известен как один из немногих производителей x86 процессоров. Помимо разработки x86 процессоров, у компании VIA было подразделение, ответственное за разработку ARM-чипсетов —WonderMedia Technologies.



В задачи этого подразделения входила разработка высоко-интегрированных решений, которые можно было бы использовать в нетбуках и планшетах — очень популярный сегмент рынка в конце 2000-х начале 2010-х годов. Тайваньские и китайские инженеры хотели сделать действительно очень дешевые нетбуки, где взаимозаменяемо всё: материнские платы, дисплеи, клавиатуры, динамики и разъёмы. Так и произошло: на dealextreme, aliexpress и иных онлайн-маркетплейсах появилось довольно большое количество различных нетбуков по 50 баксов, что по тем деньгам было около 1.500-1.700 рублей. Однако работали они далеко не всегда на WM8650: я встречал устройства и на иных чипах, иногда совершенно мне неизвестных. Но подавляющее число подобных буков работали именно на WM8650 — именно по названию процессора их до сих пор иногда можно найти на онлайн-барахолках за копейки.



Судя по утекшей схеме на WM8650, разработкой референса занималась сама WonderMedia и давала производителям электроники практически готовую платформу, на базе которой те могли разрабатывать свои устройства. И всё бы ничего, однако компания, судя по всему, поставляла сразу готовые процессорные модули (также известные как System on Module — системы на модуле) с определенной конфигурацией по NAND и ОЗУ, которые оставалось припаять к основной плате, на которой уже будет разведена необходимая периферия. Это кардинально снижало сложность выпуска уже готового устройства. При желании, плату для WM8650 можно хоть дома протравить, запаять на неё модуль и попытаться запустить!



Я уже давненько искал подобные девайсы себе в коллекцию: они отнюдь не редкие, но большинство из них либо отправились в металлолом, либо у них есть какие-либо дефекты. Однако недавно, шерстя «юлито», я всё же нашёл себе вполне живой экземпляр за 650 рублей. К сожалению, у устройства отгрызли пару кнопок на клавиатуре и разбили дисплей, однако для меня это отнюдь не было проблемой — в девайсе ведь хотелось покопаться, ранее у меня уже текли слюнки и я обсуждал сdlinyjэтого красавца. :)



Когда девайс пришёл, я осмотрел его и понял, что проблемы гораздо серьёзнее, чем казалось на первый взгляд: АКБ уже не держит, петли разболтаны до ужаса, а матрицу кто-то разбил прям «в хлам» (вероятно, кулаком). Давайте разберем его и рассмотрим поближе!

❯ Что внутри?


Несмотря на то, что это ультрадешёвое устройство, разбирается оно вполне как и обычные ноутбуки: откручиваем задние винты крышки аккумулятора, отключаем АКБ (осторожно, на таких устройствах они очень дутые, хоть и посажены в ноль), вытаскиваем клавиатуру, отщелкивая несколько клипс, отключаем шлейф и снимаем поддон, отключив шлейф тачпада.



А вот и наша основная плата. Однако самое интересное здесь с обратной стороны: давайте сначала глянем на шлейф дисплея и разберем рамку. В устройстве используется TN-матрица с 50pin шлейфом (они стандартизированы), TTL-интерфейсом и разрешением 480х800. Такие матрицы найти не проблема: в основном, встречаются они найти в планшетах 2011-2012 года и в современных 7" игровых консолях. Не исключено, что вы сможете найти их в автомобильных телевизорах, магнитолах, или, например, домофонах. Сразу же нашлась причина слабых петель: винтики банально вылетели из резьбы, однако сама резьба была целой (вероятно, что-то очень резко дёрнул устройство со психу).



Замена нашлась сразу: я взял дисплей с китайской реплики iPad тех же лет и… на том же WM8650! Обратите внимание на модуль Wi-Fi: сам он выполнен в виде USB-свистка и расположен около матрицы, а от него идёт 4 провода прямо к пятачкам USB на плате. Здесь много что реализовано на USB. :)

После установки нового дисплея, я подсобрал устройство и попробовал включить: девайс был полностью рабочим и дал изображение!

Дальше устройство разбирается крайне просто: мы откручиваем петли, откладываем экран в сторону и вытаскиваем плату. Судя по ручной пайке периферии, девайс собирался либо в подвальных, либо в полуподвальных условиях, но здесь есть много интересного! Первым делом мы смотрим на процессорный модуль, который припаивался поверх основной платы: на его выводах есть подписанные пятачки, а на сам модуль есть схема в интернете. При желании, его можно выпаять и попробовать запустить его самому. А можно подпаяться к его интерфейсам (i2c/spi/uart) и получить к ним доступ из под Linux или WinCE!

Помимо чипсета WM8650, на плате также можно найти NAND-память и две банки ОЗУ по 128Мб, а также SPI флэш-память с записанным на неё «BIOS» этого устройства — SPL и загрузчиком U-Boot.



Дальше на плате встречается чарджер АКБ, контроллер клавиатуры от производителя процессора Тетриса — Holtek HT82B40A (вероятно, USB), USB-хаб GL850G (чуть ли не второй по важности чип в этом устройстве, почему — читайте позже), сетевой контроллер VIA VT6113, сетевой контроллер физических уровней (по простому — именно этот чип преобразует байты в дифференциальные сигналы Ethernet) S16013LF, кодек VT1603A. Да, это всё :) Конечно на плате дисплея есть ещё бустер напряжения подсветки, но в целом — это практически весь нетбук. Да, такой простой! Его и дома при большом желании развести можно — благодаря простоте платы, в целом можно было наладить простенькое производство плат и масок и вручную собирать подобные девайсы в условиях настоящего подвала!



В целом, это вся конструкция нетбука. Да, как говорится, всё гениальное — просто! Исходя из информации, полученной анализом платы, мы приходим к следующему выводу:

  • Чипсет: ARMv5 600мгц, одно ядро, нет GPU, но есть 2D-ускоритель и блок декодирования видео.

  • NAND: 4гб

  • ОЗУ: 256Мб DDR2

  • Дисплей: 7" TN-матрица 800x480, TTL 50pin.

  • Интерфейсы: USB, I2C, SPI, UART. Сеть: Ethernet, Wi-Fi


С аппаратной частью разобрались. Мне лично очень понравилась простота конструкции данного девайса. Учитывая, что некоторые пятачки подписаны, есть возможность превратить девайс в эдакий одноплатник — только с уже готовым дисплеем, клавиатурой и тачпадом. Давайте посмотрим, что же это за девайс в программном плане!

❯ Софт


В программном плане девайс тоже весьма интересен. Для WonderMedia есть порт аж 3 ОС: Windows CE, Linux и Android (тесно связанный с портом Linux). Windows CE считается основной: её есть возможность как дуалбутить с USB-флэшки (чем пользовались некоторые вендоры для тотальной экономии и вместо NAND-чипа распаивали 2гб USB-флэшку… почему это было дешевле — мне неизвестно), так и с NAND или SD. Кроме того, вендоры часто предоставляли возможность перепрошивки устройства на Android 2.2. Бегает он здесь не очень быстро, но достаточно сносно: по крайней мере, в своё время этого хватало для базового сёрфинга интернета и просмотра мультимедиа. А порт дистрибутивов Linux, насколько я понимаю, развивали уже сторонние разработчики. Прошивки всё ещё можно найти на профильных сайтах типа 4pda — и никаких проблем с их поиском не будет.



Прошивки можно легко модифицировать и миксовать между собой, не забывая сохранять ядро вашего устройства — поскольку половина девайса выполнена в виде USB-модулей, никакой devicetree не нужен. Однако, прошивка для 10" нетбука не встанет на 7" — у вас будет белый экран из-за несовместимости драйверов дисплея. Теоретически, можно попробовать воткнуть прошивку от китайского айпада на этом чипсете, но это уже близко к извращению.

Мы же посмотрим на WinCE такой, каким его представляет нам производитель. Китайцы довольно сильно заморочились, дабы устройство походило на обычный нетбук на старой доброй Windows XP и даже дописали свой софт!

Девайс включается довольно долго — около 3-4 минут при «холодном старте». Занимательно, что даже анимацию загрузки U-Boot замаскировали под эдакий «типа Windows». :) Видно что инженеры хотели сделать что-то типа OLPC (One Laptop Per Child).



После загрузки девайс работает весьма сносно. Производительность далека от современных девайсов и находится примерно на уровне… Win98 машин на Pentium III. Но в целом, за свою цену машинка работает весьма сносно. Другой вопрос, что в 2011-2012 году, настоящий ноутбук на P III можно было взять в пределах тех же 2-х тысяч рублей, а то и дешевле!



В девайсе из коробки работает и Wi-Fi и Ethernet, никаких внешних манипуляций не нужно. В целом, машинка может весьма пригодится как терминал: устройство очень компактное и легкое, живет от нормально АКБ относительно долго, а под устройство есть как клиенты RDP/VNC, так и SSH/Telnet (порт Putty).

Девайс может пригодится не только сисдаминам и DIY-щикам, но и стать «гаражным» нетбуком или резервным устройством для просмотра кино или… даже игр! В WM8650 (но не в WM8505) есть аппаратный декодер h263 видео, вплоть до 720p. Поскольку сам дисплей здесь 480p, то какого-либо смысла в дисплеях высокого разрешения нет.


Когда-то здесь был даже YouTube!


Знакомо?

А что касается игр — ну, тут самое время вспомнить hpc.ru и раздел Windows Mobile на 4pda. Так уж вышло, что многие приложения для Windows Mobile без проблем запускается и на WinCE без изменений — даже программы на .NET! Тут мы и можем разгуляться.

На устройство можно накатить и десктопный дистрибутив Linux! Правда, готовьтесь к тому, что часть софта придется собирать вручную — armv5 и armv6 уже очень давно не поддерживаются в основных дистрибутивах. Поскольку материнская компания WonderMedia, VIA — уважаемая компания, которая (вроде бы) ни разу не нарушала GPL, с релизом устройств был опубликован исходный код порта ядра Linux 2.6 для Android. Путем правки конфигов конфига и сборки ядра, пригодного для десктопных дистрибутивов Linux, энтузиастам удалось портировать Debian (есть только в виде полупустой системы с нужными модулями, без GUI, однако пакеты можно поставить, добавив armlf архивы в sources.list) и arch (с GUI-интерфейсом). Обе системы накатываются на флешку за 5 минут и не заменяют собой WinCE: можно легко сделать дуалбут.


Не было скриншотера в репозиториях :(

У устройства довольно «горячий» чипсет без какого-либо охлаждения. Судя по всему, никакого динамического скейлинга частоты ядра нет: процессор всегда «молотит» на полную, что сказывается и на времени работы. Однако, ощутимого нагрева на корпусе не наблюдается. По ощущениям, чипсет греется до ~45-50 градусов.

❯ Заключение


Важно отметить, что подобные аппараты были отнюдь не в новинку даже на момент выхода. По сути, это увеличенные в размерах и кратно удешевленные наладнонники из начала 2000-х годов — HPC! Посудите сами, девайс ниже, разработанный компанией Sharp, тоже работал на базе Windows CE, тоже имел полноценную клавиатуру, а некоторые устройства и тачскрин, и тоже предназначался примерно для тех же целей, за исключением просмотра видео.


Касательно аппаратного моддинга — это тема для отдельной статьи. С «процессорной платы» выходят несколько протоколов, которые потенциально можно заюзать для своих проектов — как минимум, I2C и UART. Я не уверен насчет возможности использования i2c в юзерспейсе на Windows CE, но вот UART (если он не занят системой) можно будет использовать без проблем. Под Linux всё ещё проще: можно «выкинуть» устройства, которые используют SPI/I2C и подгрузить i2cdev/spidev прямо в юзерспейс! Таким образом, можно попробовать смастерить всякую всячину.

Я лично думал впаять сюда SIM800 и написать фронтэнд для него, а затем попробовать походить как с телефоном. А что, нетбук реально крошечный и легко поместится в карман зимней куртки! Звучит как дикий изврат но я, bodyawm, люблю подобное. :) Иначе не стал бы пилить прошивку под NoName-смартфон 2012 года!

Показать полностью 18
77

Блок управления водяным охлаждением NZXT Z63. Ремонт с элементами обратной разработки

Однажды ко мне обратился человек с просьбой помочь опознать экран от системы водяного охлаждения NZXT Z63. Экран не работал должным образом и могла потребоваться его замена.
Опознать дисплей, найти такой же новый или хотя бы б/у – часто непростая задача. Но недостающую информацию помогает добыть обратная разработка.

Посмотрим, что внутри устройства, погрузимся в процесс небольшого реверса и ремонта, узнаем, какие есть хитрости.

❯ Что внутри?


Обычно интересно узнать, на чём построен прибор, как там всё сделано.

Как видим, на плате есть микроконтроллер STM32F469, память EM63A325BK (SDRAM SDR-166 256Mb 8Mx32 ETRON 3,3V FBGA-90ball), SMSC3300-EZK (Hi-Speed USB Host, Device or OTG PHY), несколько преобразователей напряжения и прочая мелочь.

К экрану идёт шлейф.

❯ Симптомы пациента


Всё не так плохо: на экране у нас есть картинка, нет только подсветки.

Экран живой и это радует. Есть 2 варианта:

  1. Оживить экран (починить подсветку).

  2. Купить такой же (новый или б/у).


Чтобы купить экран, нужно его опознать, найти продавца. И первое и второе получается далеко не всегда, а процесс поиска бывает долгим. Поэтому, будем оживлять! Тем более, картинка есть.

Подсветка не работает. Здесь видится 3 варианта:

  1. Виновата плата (не даёт питание на подсветку).

  2. Нарушение контакта. Такое простое явление бывает причиной многих на первый взгляд серьёзных поломок.

  3. Светодиоды подсветки сдохли.


Экран залит каким-то герметиком и разбирать его не очень хочется. Поэтому начнём с платы, проверим драйвер подсветки.

❯ Процесс лечения


Итак, начнём. Нам нужно определить, где контакты подсветки.

Можно попытаться найти схему устройства, но это роскошь. Далеко не всегда находится, поиск бывает долгим. Поэтому просто посмотрим на плату и шлейф экрана.

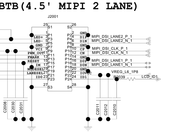
Одного взгляда на плату достаточно, чтобы определить интерфейс экрана. В нашем случае это MIPI DSI. В данной ситуации мне были доступны только фотографии, так как помогал удалённо.

Две дифференциальные пары справа идут на экран. Одна слева, скорее всего, на USB. На такой интерфейс намекает и модель контроллера – STM32F469.
Обычно дифф. пары разделяются землёй. С обеих сторон пары так же земля.
Скорее всего, это помогает уменьшить влияние дифф. пар друг на друга и снизить уровень перекрёстных помех от высокоскоростных сигналов. Вот несколько примеров:
IPad mini.

Explay A351.


Huawei G6.

В Малине и во всех устройствах с MIPI интерфейсом, которые мне попадались, сделано так же.
Посмотрим на шлейф нашего экрана. Видим здесь две дифф. пары. Значит, трасса данных одна (вторая пара – это тактовый сигнал). Помним, что с обеих сторон пар земля.

Данные от осмотра платы и шлейфа.

3 – земля.
4,5 – дифф пара
6 – земля
7,8- дифф пара
9 – земля.

Где-то ещё должен быть + питания одна или две линии. Обычно две. Они потолще линий данных и управления.

11-16 предположительно питание и подсветка.

Также обычно есть сигнал сброса. Могут быть и другие сигналы.

На фото платы замечаем дорожку от пятачка +2,8 В к 12му выводу.

Проблема в том, что нам неизвестен способ соединения светодиодов подсветки. При работе с небольшими экранами мне встречались 3 способа:

  1. Последовательное соединение. В этом случае на шлейф выводится два контакта подсветки – анод и катод.

    Напряжение зависит от количества светодиодов. Подсветка питается повышающим драйвером светодиодов (boost или step-up led driver), стабилизирующим ток. В таких драйверах обычно есть защита от перенапряжения (over voltage protection, OVP). Она необходима, так как при разрыве линейки светодиодов ток пропадёт и схема будет стараться повысить напряжение, чтобы создать ток.

    Схемы могут немного отличаться, но в целом одинаковые.
    BD6067


    TPS6106х

  2. Соединение с одним общим выводом (обычно анода). В этом случае на шлейф выводится общий анод и катоды.

    Можно просто на каждый светодиод повесить по резистору. Но есть специальные микросхемы. Возможно, так удобнее, потому что одним резистором задаётся ток сразу всех светодиодов. Например, LV5215LF.

  3. Параллельное. Такой вариант тоже иногда встречается у малых экранов. В больших вряд ли будет, так как светодиодов там больше и лучше не соединять их параллельно.

Возможно, есть и другие способы соединения светодиодов в подсветках небольших экранов (например, смешанное), но мне не встречались.

Взгляд на фотографии даёт много информации, но недостаточно, поэтому подсказываю человеку, что прозвонить.

Данные от прозвонки:

Земля 1,3,9,11,17, 6,14. С 16го 6,5 Ом на землю. 12,13 звонится с тест-падом +2,8 В. Обратим внимание на «очень странный контакт на 6.5 Ом»:

Так, а вот это уже интересно. Сколько там, 6,5 Ом? Считаем падение напряжения на нём при токе 20 мА (обычный ток светодиодов): 6,5 Ом * 20 мА = 130 мВ. Это как раз нормальное значение для компаратора драйвера подсветки. Например, у AP5724 0.1 V

Схема типовая. В нашем случае, должно быть, такая же.

Совмещаем данные от прозвонки с данными от осмотра фотографий платы. Здесь человек постарался и измерил напряжения на контактах разъёма, но это необязательно. Обычно достаточно прозвонить.

1 – Земля.
2 – Чуть тоньше линий земли. 3,16 В. Возможно, это reset в неактивном (верхнем) уровне. Управляющий сигнал?
3 – Земля.
4,5 – Дифф. пара. По 1,27 Вольт.
6 – Земля.
7,8 – Дифф. пара. По 0,19 Вольт.
9 – Земля.
10 – Управляющий сигнал? Чуть тоньше линий земли. 0,87 вольт.
11 – Земля.
12 – Питание +2,8 В (звонится с тест-падом 2,8 В). 3 Вольта
13 – Питание +2,8 В (звонится с тест-падом 2,8 В). 3 Вольта
14 – Земля.
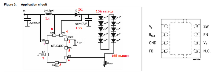
15 – 4,6 вольт. Звонится с катодом диода, конденсатором, выводом 6 микросхемы (это OVP). Предположительно LED+.
16 – через R58 = 6,5 Ом на землю. Предположительно LED-.
17 – Земля.

– Прозвоните 15й вывод с катодом диода, конденсатором, и каким-то выводом микросхемы, – советую я.

– 15-ый звонится с катодом диода. Также с указанным выводом конденсатора С79. И с шестым на микросхеме.

Отлично! Теперь мы знаем, где выводы подсветки, и можем проверить её. И драйвер.
Сымитируем подсветку обычными светодиодами, соединёнными последовательно. Светодиоды должны быть проверенными и точно рабочими, чтобы было понятно, что не работает. В зависимости от цвета свечения: 3-4 синих, зеленых или белых или 4-6 красных. Напряжение подсветки (количество светодиодов в экране) мы не знаем, но это не важно. Драйвер сам будет повышать напряжение до тех пор, пока не потечёт нужный ток, заданный резистором-датчиком тока. Если вдруг светодиодов поставили слишком много, то сработает защита от перенапряжения (OVP – overvoltage protection) и на выходе рабочего драйвера будет какое-то повышенное напряжение.

Коллега подключил только один светодиод.

Но этого недостаточно, потому что схема не может понижать напряжение. Может только повышать. Поэтому на одном светодиоде напряжение больше чем его падение и ток не стабилизируется, светодиод греется. В данном случае светодиод красный, падение на нём в районе 2 В, а на входе схемы, вероятно, 3,3 или 5 В.


– Соединил 4 белых и один красный последовательно. Ничего не зажглось. Соединил только 4 белых тоже ничего.
– Какое напряжение на выходе драйвера? – интересуюсь я.
– С подключёнными четырьмя белыми напряжение на выходе драйвера 4.2 вольта.

«Хорошая мысля приходит опосля». Можно было сразу просто измерить напряжение на выходе драйвера (даже без подключенных светодиодов). Если оно равно входному минус падение на диоде (как на картинке выше), то драйвер не работает. А если повышенное – работает.

❯ Драйвер подсветки не работает?


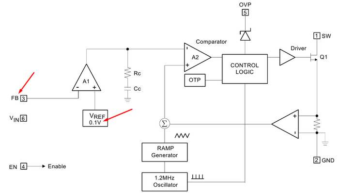
Похоже, так. На всякий случай проверяем, есть ли переключения в узле SW:

И переключений там нет, постоянное напряжение. Значит схема драйвера точно не работает. Причины могут быть разными. Как верно заметил уважаемый BARSRAB, может просто отсутствовать сигнал включения на выводе EN микросхемы.
Стоит ещё проверить подсветку в самом экране, чтобы убедиться, что её контакты мы нашли верно. Для этого запитаем подсветку внешним источником. Удобнее всего сделать это драйвером подсветки, собранным на отдельной плате специально для таких целей. Но можно обойтись и простым источником напряжения без стабилизации тока.

Контакты у шлейфа маленькие и подключаться к ним неудобно. Пайка тоже не очень хороший вариант.


Может есть тестовые пятачки на шлейфе и для подсветки?

Нету. Если подумать, то можно подать напряжение прямо на выводы разъёма на плате (с подключенным экраном). Она от этого не пострадает: диод повышающей схемы будет закрыт и напряжение дальше в схему не пойдёт.

Проблема в том, что нам неизвестно напряжение подсветки. У коллеги нашёлся источник 10 В.
Сколько светодиодов в экране?

Если 2, то напряжение на них в районе 6 В.
Если питать 2 светодиода от 10 В, то нужен резистор (10-2*3)/20 мА=200 Ом
Если 3 светодиода, то (10-3*3)/20 мА=50 Ом
Если 4, то от 10 вольт не загорятся. И можно попробовать от 18 В (2 кроны).

– Подайте на контакты подсветки 10 В через резистор около 200 Ом.
– Светит!)

Отличная новость! Радовался за коллегу так, будто у самого получилось.
Экран полностью рабочий и менять его не нужно. Это очень обрадовало!

❯ Как опознать микросхему?


Как мы выяснили, не работает схема питания подсветки. Что именно не работает в этой схеме пока неизвестно. Полной схемы тоже нет.

Будем надеяться, драйвер удастся опознать.

1-Y, 2 – L или 1? Больше похоже на 1, 3- 3, 4 – 6, b или G?
Закорючка в конце похожа на 6, но может быть и G. Пробуем Y136 или Y13G, L4D. Пока безуспешно.
При поиске таких вещей помогает точное название корпуса. Видим здесь 12 выводов.


Что за корпус такой? Похож на QFN. Можно уточнить по внешнему виду в каком-нибудь магазине. Из похожих 12VQFN или VSON-8. А может просто QFN8 со сплошным падом снизу?
Потом коллега всё таки нашёл:
– Китайцы это что-то… я облазил кучу smd book-ов. Зашел на али. Вбил L4D и мне выдало. STLD40PUR QFN8.

Детальку удалось опознать. Ура!) На Алиэкспресе часто бывают какие-нибудь подсказки.
На всякий случай проверяем правильность опознания по совпадению выводов и заказываем микросхему.


Если не удаётся опознать микросхему, то запасной вариант – найти другую в таком же корпусе и такой же распиновкой. Или собрать вообще на другой микросхеме на отдельной маленькой платке.

На этом моя задача выполнена, больше помощь не требуется.

Надеюсь, было интересно и кому-нибудь пригодится.

Показать полностью 25
Отличная работа, все прочитано!