Сообщество - Сообщество Ремонтёров

Сообщество Ремонтёров

8 095 постов 44 151 подписчик

Популярные теги в сообществе:

34

IPhone SE "Нет подсветки"

Здравствуйте! Сегодня починим iphone SE после травмы неизвестного происхождения . Знаем лишь, что, по факту - нет подсветки.

В данном случае аппарат уже в состоянии разделанной туши , поэтому, переходим к осмотру и ищем раны. Первым делом осматриваем разъём и элементы возле него, затем, измеряем сопротивление на каждом из контактов

На линии "PP_LCM_BL_ANODE" тишина, скорее всего неисправна катушка. Схема подсветки идентична iphone 6s, - его то мы и сделаем донором. Я решил  заменить все главные элементы подсветки - конденсатор, диод, драйвер, обе катушки (стрелки указывают  на них).

Греем, льём масло флюс, ставим новые элементы на место

Включаем, проверяем - видим свет, операция прошла успешно. Done!

Показать полностью 5
34

LG 37 LD425 ремонт ТВ LCD сам себе мастер!!!!

здравствуйте дорогие читатели.

тема возможно из тех которые уже были, но маленько с другого ракурса.


в помощь тем кто является обладателем не совсем стареньких, но все же уже в возрасте - телевизоров LCD - будь то LG или Samsung не важно - любые фирмы - использующие инвертор для ламп подсветки в своих моделях тв, могут столкнуться с такой проблемой.


по примеру модели LG 37 LD425 - мы разберемся, с одной из возможных проблем связанных с инвертором.

нам понадобиться отвертка и паяльник, ну и сама запчасть, которую можно приобрести в магазине.


приступим:


1. описание проблемы: тв включается на пару секунд, появляется картинка, картинка пару раз мигает и ТВ отключается - уходит в защиту. 

2. Разбираем ТВ, проводим визуальный осмотр, убираем пыль которая копилась годами.

И сразу же видно не вооруженным глазом причину нашей проблемы.

блок питания ТВ общим планом:

неисправный элемент крупным планом:

4. меняем конденсатор. так как наш конденсатор черный и маркировки на нем не видно - обращаемся либо к схеме либо смотрим соседний конденсатор со второго плеча.

маркировка 22J 6KV - 22 пика фарад , 6 кВ.  фотографируем его, идем в магазин электроники и покупаем. стоят они копейки. берем 22J или больше, но не грубим желательно соблюдать номинал. и на 6 кВ.


у меня был в запчастях:

5. устанавливаем плату на свое место, и проверяем.

6. Готово. собираем телевизор. Стоимость ремонта 100 рублей максимум - это если учесть проезд на автобусе до магазина и обратно + пару часов потраченного времени (не торопясь)


экономия 2500-3000 рублей.


Всем спасибо и удачных ремонтов!!!!

Показать полностью 7
127

Ноутбук после падения

Всем здравствовать и процветать!

Запилил я тут давеча пост и думал, если зайдет, то буду и дальше писать. И вы знаете, зашло!) Но собраться не мог долго, ибо работы много, а времени в сутках мало.

Значит зашел ко мне ноутбук Lenovo Z500 со стороннего СЦ с неисправностью: после падения не включается. Точнее стартует и виснет. Думаю, хм, сторонний СЦ не смог заменить жесткий диск!!??? Однако ж… За 3 (три!!!) месяца! Со слов обратившегося клиента, которому посоветовал обратиться наш общий знакомый, который охарактеризовал меня как мега мастера и электронного кудесника))) Что ж, придется оправдывать))) Сюрпризы начались с момента приемки оборудования, ноут банально не включился, даже не среагировал на нажатие кнопки включения, хотя клиент сказал, что когда его забирал, то вкл был. Ладно, забираю со словами, возможно и не жестяк и начинаю разбираться…

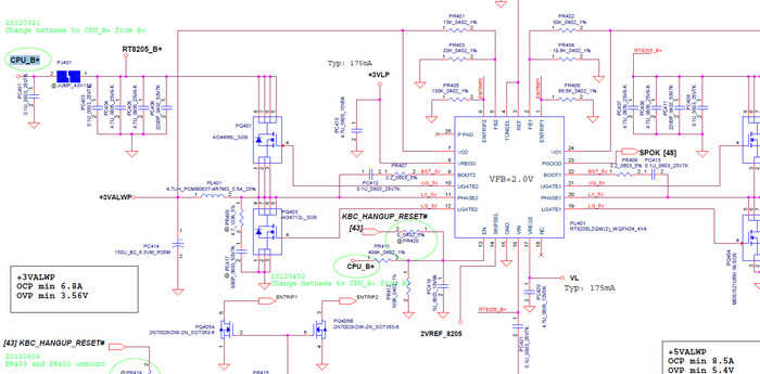
Первое что бросилось в глаза это паянная ШИМ дежурных напряжений, дежурка отсутствовала вся. Отзваниваюсь клиенту, оказывается в предыдущем СЦ заказывали ШИМ и ждали ее прихода, замена оной не помогла… Что ж, лезем в схему, благо она есть на просторах. Платформа Compal LA-9036p. Открыв в схеме ШИМ дежурки начинаем оху…удивляться))

Все питание идет сигналом CPU_B+ и просто B+, все страньше и страньше…

То есть что VIN, EN, что сток мосфетов питаются от батарейки) НЕТ!!!

На данных сигналах не было ни 19В ни 15, тем более попытка замены дежурки представляется сомнительной затеей. Ладно, ищем в схеме дальше. И тут мы видим что сигнал из B+ в CPU_B+ формируется дросселем PL901 (маленький справа от проца)

При замере с одной стороны 15В с ЛБП есть, с другой проскочила искра)) При прикосновении к нему паяльником он банально отвалился. Вот:

Замена данного дросселя проблему с дежурками решило и аппарат стал включаться и даже загружаться с родным жестким диском. Я уже радостный объявил цену клиенту, но как всегда есть НО! Он не заряжался, даже более того от АКБ и зарядки он работал, но при выдергивании АКБ на горячую бук тупо вырубался.

Заменил ШИМ зарядки. Правда родного BQ727 не нашел, поставил аналог BQ737, не помогло. Выяснилось что нет сигнала ACOK. Который формируется или формирует (не верю китайским схемам и их стрелочкам))) сигнал ACPRN. Который в паре с PACIN формируют сигнал ACIN, который был, вот жешь как хочется применить крепкое словцо! Ладно не буду долго расписывать и так много текста получилось, фото ниже, виноват оказался PQ308, который сажал на землю сигнал VIN на обвязке затвора PQ303 и этот мосфет открывался и раздавал на плату уже 15В, а не 19 с ЗУ.

Провозился с ноутом почти 5 часов больше по своей вине так как сперва решил, что 15В с ЗУ это норма)) а далее, что не захотел смотреть в схему, а тут система зарядки оказалась не настолько уж стандартной!

На этом, пожалуй, все. Вывод довольно-таки прост: цените время и если есть схема смотрите в нее сразу))

P.S. Мега мастером и электронным кудесником себя не считаю, я еще только учусь!

P.P.S. Хотел в этот пост добавить еще один ремонт, простенький, но интересный, однако ж что то этот получился больше чем я предполагал.
Показать полностью 6
24

Asus TF103CG замена памяти

Пришел данный планшет висящий на заставке. После прошивки через sd карту работает 1-2 дня и все повторяется. Было решено менять память. Родная память на 8 гб, что очень мало. Решено было менять на 16(тоже не много, но все же лучше). Новую флеш подготавливал на программаторе z3x. Отличитильной особенностью подготовки флешки для устройств на процессоре intel заключается в создании дополнительного раздела gp1. Залил dump с поддержки иксов. После посадки получаем планшет висящем на заставке.

После прошивки мы получим рабочий планшет, но с дефолтным imei и с таким имей сеть ловить не будет. Чтобы попрпаить imei нужен режим SelinuxMode. А чтобы перевести в этот режим есть два варианта. Первый это установить рут права и запустить специальный скрипт либо прошить сервисную прошивку. Так как шить мы уже умеем, то пропустим шаг получения рут прав. Скачиваем с просторов интернета сервисную прошивку под asus flash tool. Прошиваем. Далее нам нужна программаPhone Tool 1.91. Подробная инструкция как восстановить imei есть на сайте 4пда в ветке телефона ZE550ML. Поэтому процесс описывать не буду. После восстановления имей прошиваем обычную прошивку WW через тот же asus flash tool. И получаем планшет с 16 гигами на борту.

Через пару дней зашел такой планшет но в черном цвете.

Если остались вопросы, с радостью отвечу на них. Также можно найти меня в vk.com/alkam88

Показать полностью 3
1004

Почему при залитии ноутбуков и телефонов лучше не заниматься самодеятельностью

Адепты "положи в рис", "на батарею" на неделю и всё само рассасётся, пост для вас.

Поступил в ремонт срочный MacBook Air 13 залитый менее 3 часов назад. Залит был кофе с молоком и сахаром. Сахар - второй враг электроники, первый - соль. Засохший сахар очень сложно удалить с платы и приходится в горячей воде всё отмывать, чтобы он расстрворился.

Но у нас свежачок, ещё ничего не успело засохнуть

Кофе было много. Всё в нем. На снятой нижней крышке тоже остатки кофе

По опыту могу сказать, что свежезалитые аппараты удается починить намного меньшими трудозатратами для меня а так же меньшим бюджетом для заказчика.

Мой порядок действий в таких ситуациях - полная разборка устройства, отмывка в теплой воде проточной без использования химии, сушка и сборка.

Снимаем аккумулятор, под ним тоже лужа и сам он весь мокрый.

Снимаем плату и переворачиваем.  Другой стороне досталось сильнее

Отсоединям экран. Топкейс со стороны клавиатуры выглядит печально.

Аккуратно снимаем подсветку с клавиатуры. Важно, чтобы она не порвалась, иначе это лишние проблемы с подбором и подгоном китайской подсветки, которая всегда светит криво и отдаёт в синеву. Даже при условии, что подсветка родная перестала работать - проще починить родную, чем ставить китайскую.

Откручиваем тачпад

Процесс мойки. Были отмыты: нижняя крышка, топкейс с клавиатурой, тачпад, 2 шлейфа, кулер, плата, доп плата, SSD, WI-FI модуль. Всё после мойки продувается компрессором, потом сушится продолжительное время на нижнем подогреве на 60*С. Динамики и аккумулятоор аккуратно протёр влажной тряпочкой, убрал следы кофе.

Отмытый и высушенный топкейс и тачпад

Ставим обратно подсветку клавиатуры и динамики

Ставим верхнюю крышку. Её тоже почистил влажной тряпочкой.

Ставим обратно плату, доп плату, кулер, SSD, WI-FI модуль и пару шлейфов(один межплатный и один на тачпад)

Подкидываем аккумулятор, втыкаем зарядку, включаем мак.

Всё включилось, работет, кроме того, что ноутбук выключается при отсоединении зарядки

Как видим из статистики всё почти в порядке, заряд даже показывает почти полный (6769ма.ч) но статус "Заменить сейчас". Это говорит нам об одной проблеме - аккумулятор заблокировался.

В аккумуляторе встроен контроллер(bq20z451), который управляет его параметрами (зарядка, разрядка, балансировка, температура, защита от перенапряжения и повышенного тока, опасность возгарания). Если контроллер не устроит хотя бы один из параметров - он блокируется, либо временно (до подключения зарядки) либо постоянно(теоретически разблокировать его можно, но игра не стоит свеч). В нашем случае блокировка постояна, покажу почему. Пришлось немного раздербанить аккум, чтобы добраться до контроллера. Вот он

Он же в микроскоп. Как видим погнило за 3 часа всё довольно сильно (ещё бы, там 7-8 вольт постоянно находятся)

Сделать с этим аккумулятором уже ничего нельзя и было согласовано решение купить новый оригинальный сервисный аккумулятор, который был установлен, мак полностью проверен и отправлен обратно заказчику курьером.


Ремонтируйте технику вовремя. Не ждите, что придут печенеги и всё починят и не надейтесь на авось. Всем Здоровья.


При наличии вопросов - https://www.instagram.com/wefix.ru/


П.С. Для интересующихся - Велар продали другому лицу(узнал по базе гибдд), судебное заседание перенесено из-за короны. Не сдаюсь =)

Показать полностью 15
107

Часть 2. Микроскоп для пайки из фотоувеличителя УПА 510 - обзор работы различных камер

В первой части ( Часть 1. Микроскоп для пайки из фотоувеличителя УПА 510 и аналоговой видеокамеры) я рассказал как собрать микроскоп из фотоувеличителя и аналоговой камеры. В этой части я хочу рассмотреть работу на микроскопе других видов камер и сравнить их с аналоговой. Все камеры которые я использую, это "внутренности" обычных охранных камер используемых в системах видеонаблюдения.
Пример на этом фото - в верхней части разобранная купольная AHD камера, в нижней части - печатная плата, держать объектива и сам объектив М12

Картинку с камер я буду выводить на 32' FullHD монитор, рассматривать под микроскопом будем разъем подключения шлейфа кнопки вкл/выкл iPhone 5s... Начнём!

1) АНАЛОГОВАЯ КАМЕРА. Выдает видеосигнал типа CVBS в PAL или NTSC формате, разница в частоте кадров в секунду и разрешении. PAL 25 кадров в секунду, 625 ТВЛ разрешение, у NTSC 30 к/с и 525 ТВЛ. Для микроскопа сойдет как PAL, так и NTSC обе будут работать отлично. Преимущества - отсутствии задержки видеосигнала, простота подключения, низкая цена.
Недостатки - низкое разрешение, сложности с записью видео, необходимо доп. оборудование для подключения к hdmi или vga монитору.
Для подключения аналоговой камеры к hdmi монитору я буду использовать этот конвертор

Пример картинки с аналоговой камеры.

2) AHD, TVI или CVI камера. Имеют более высокое разрешение чем у аналоговой камеры, для подключения к монитору понадобится видеорегистратор или специальный конвертор. Как показала практика задержка минимальная и работать вполне комфортно.
Преимущества: низкая цена, высокое разрешение.
Недостатки: необходимость в дополнительном оборудовании, более низкая скорость работы чем у аналоговой камеры.

Подключать AHD камеру к монитору я буду через вот этот видеорегистратор. Самый обычный 4-х канальный, мультиформатный видеорегистратор для видеонаблюдения

Пример картинки с AHD камеры

3) IP-камера. Это по сути маленький компьютер, который способен выдавать видеосигнал в компьютерную сеть. Для подключения к монитору, нам так же как и с AHD камерой понадобится видеорегистратор. Напрямую подключить камеру к монитору не получится.

Преимущества: самая лучшая картинка
Недостатки: высокая цена, сложность в подключении, большая задержка видео.

Внешний вид всех 3-х типов камер будет одинаковый и отличаться они будут только способом подключения камеры к монитору или видеорегистратору - аналоговая и AHD камеры по коаксиальному кабелю, IP-камера по витой паре.
Для подключения IP-камеры к монитору я буду использовать вот такой видеорегистратор

Пример картинки с IP камеры.

Вывод: на мой взгляд, самый оптимальный вариант это аналоговая камера, пускай не самое лучшее разрешение картинки, но ни каких задержек видео и заморочек с выводом изображения на дисплей

Видеоверсия поста:

Показать полностью 8 1
53

Нет изображения GoPro Hero 5 , восстановление шлейфа

Вдохновился постом @Alspi "GoPro HERO 5 нет изображения".


Принесли недавно ( ...ага, месяца 1,5 назад) GoPro Hero 5 - нет изображения. Гугл сказал, что на этих моделях была "конструктивная особенность" : если флешку случайно засунуть мимо слота, то она рвет шлейф дисплея. Разобрал эту шайтан коробку. Самое сложное было открутить объектив, минут 40 потратил на это, остальное разбирается гораздо легче. Так же тяжело отклеивать батарейный отсек - он на скотче. После разборки увидел такую картину:

Опыт в восстановлении дорожек есть, занимаюсь ремонтом телефонов, но на то время работы было много и не хотелось возиться, решил заменить дисплей. Но оригинал брать на него смысла нет, по денькам с работой и доставкой выходит как БУ рабочий hero 5, и решил поискать на али, нашел более менее нормальный, но отзывы были противоречивые: подтупливает сенсор, засветы по краям, полоски по краям. С учётом цены, и возможных недостатков китайского дисплея  - клиент был согласен. Но тут нагрянул наш вездесущий @ирус, о котором нельзя упоминать и Китай обещал прислать не скоро. Но благодаря посту @Alspi , я набрался уверенности и решил восстановить шлейф. Да и куда было деваться : сроки поджимают, клиент уже пишет: " нужно починить - пока муж не узнал... " , да и китай приедет не скоро. Весь процесс описывать не буду, да и фоток маловато сделал, прошу понять и простить. Разобрал аппарат, прилепил каптоном под микроскоп.

И пошёл процесс. Зачистил дорожки, нашел тонкие лакированные провода : для тонких использовал динамик от нокии, для  толстых провод от наушников.

Результат работы. На всё это с перекурами ушло часа 3, может больше. Зубочистка для масштаба.

Залил после этого зелёной маской,высушил на ультрафиолете и с обеих сторон приклеил ещё каптоновым скотчем. Сегодня буду радовать клиента.

Клиенту порекомендую не лезть в воду с ней, т.к следы окисления по краям платы уже были, так же вода попадала в отсек аккумуляторный. Хоть и приклеено всё повторно на герметик, но такой герметичности как с завода уже не будет, отныне купания только в боксе.


Всем удачи!


Инстаграм: artkom1

Канал на ютубе: Artcom.lab

Показать полностью 5
111

Honor 20s "фантомный чехол"

Сегодня на столе honor 20s с проблемой  "фантомный чехол". Суть такова - аппарат отображает на дисплее только время, т.е. находится в режиме чехла. Попытки нажатия на боковые клавиши безуспешны, как пьяные звонки по ранее сохранённым,  а ныне выученным номерам бывшей, молитва, со слов клиента, не помогла . Что ж, остаётся разбирать и искать датчик холла, который отвечает за функцию чехла. Спрятан он в этой модели на нижней плате, недалеко от системного разъёма. Разглядываем его под микроскопом, видим, что наш (временно наш) смартфон побывал в некоторых жидкостях.

Снимаем датчик холла, видим серый, неактивный контакт (стрелка на фото именно на него) - в этом-то и была вся проблема. Тут бы восстановить контакт и поставить на место датчик, но, клиент попросил убрать его из телефона, поэтому ремонт окончен, можно отдавать телефон хозяину, но уже без призрачного чехла.

Показать полностью 3
Отличная работа, все прочитано!