
Сообщество Ремонтёров - Помощь
Deeper chirp+ 2 номиналы резисторов
Здравствуйте. Есть у кого в ремонте данный эхолот? Интересуют номиналы резисторов R6,16,17,32,58,59 и R73(насчет него не уверен что он был) И фото платы желательно, многих резисторов не хватает. Принесли в таком состоянии с запаянными резисторами большего размера. В начале не включался и не заряжался, по зарядке поменял микросхему, зарядка пошла, в данный момент не включается потребление на блоке 80-110ма, точку доступа не создает.
Продолжение поста «Нужна помощь. ЭСКО 100 уходит в возбуд»1
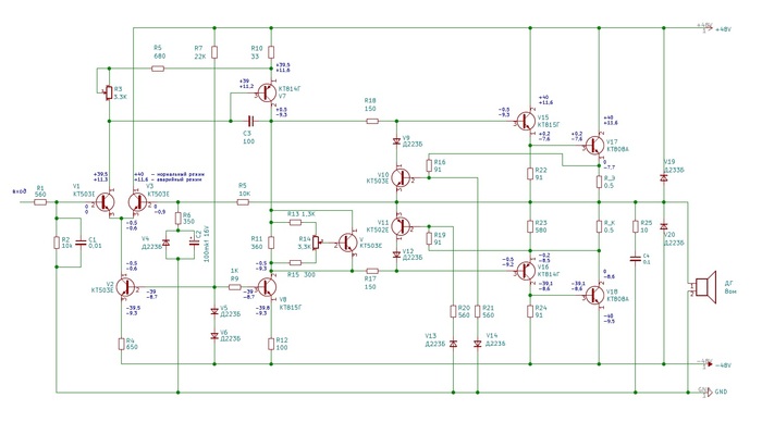
Здравствуйте! Продолжение моей борьбы с усилителем ЭСКО 100. По советам из комментариев к предыдущему посту было решено заменить все транзисторы и изготовить новую печатную плату. КТ502-КТ503 заменил на MPSA56-MPSA06, КТ814-КТ815 на BD139-BD140. Даже на всякий случай поставил новые КТ808. И ничего не изменилось.
Подписал на схеме значения напряжений, измеренные электродах транзисторов относительно нуля. В числителе рабочие (заводские) значения в знаменателе фактические. Причем если усилитель перевести в рабочий режим путем кратковременного отключения нагрузки или касания пинцетом до баз транзисторов V1, V7 то значения на контрольных точках очень близки к заводским.
Честно сказать уже опускаются руки и вариантов решения уже нет. Ремонтами техники профессионально не занимаюсь. Так ковыряюсь в своё удовольствие. Профессия моя геодезист.
Требуется ремонт телевизора, Екатеринбург
Здравствуйте.
Порекомендуйте пожалуйста мастера по телевизорам в Екатеринбурге. Сломался телевизор PHILIPS 43PUS 6401/60, купленный в 2017 году.
Судя по всему, накрылось питание подсветки, или она сама, второе маловероятно. Аппарат смарт, на Андроиде. Светодиод, при включении моргает, как и происходило при загрузке. Потом гаснет, при нажатии кнопок пульта, проблескивает. Подсветка Амбилайт горит.
Знаю, что такое часто происходит при кончине электролитов в цепях питания, сам менял их в одном телевизоре и мониторе. Отвинтил заднюю крышку, визуально конденсаторы не вздутые и не потекшие. На этом мои умения всё...)
Скачка напряжения в сети точно не было, вся остальная техника работает как надо.
Обращаться на известный сайт объявлений не хочу, очень велика вероятность нарваться на разводилу.
Привезти-отвезти мастера или телевизор проблем нет.
Если надо телегу для контактов, напишу. Не канал)
Решено: Intel dual band wireless 7265D2W не могу найти распиновку на сам модуль (не М2 распиновка)
Доброго времени суток Всем!
Помогите найти распиновку модуля 7265D2W. Пробовал через Интел, но то что я находил, касалось уже адаптеров М2. А нужна распиновка именно модуля.
В документе 5101472.pdf (ищется в инете), есть только чертеж модуля. Распиновки нет.
upd:
@ERedmi Большое Спасибо за активное участие!
@sofronovev Спасибо, что откликнулся!
@Всем, Спасибо, что читали!
Tomson не включается
Нашел тв на свалке, хочу сделать, а опыта не хватает
ТВ никак не реагирует на сеть и на кнопки соответственно, на плате питания насколько я понял все исправно, питание есть везде, на мат плату приходит 10 и 12 в. Конденсаторы, диоды, резисторы, транзисторы живые, USB тоже работает, дает 5в но тв не включается и никакие индикаторы не горят. Прошу подсказать куда смотреть и что можно сделать кроме как отнести его обратно на свалку, это я еще успею но для начала хочу попробовать исправить 😅 Спасибо
Samsung Z Flip 3. Замена экрана
Народ, кто менял на Флипах экраны? Или даже... Кто у нас по Самсунгам? Проблема такая:
Поменял экран на Флипе 3. Включился, начал загружаться, но как только доходит до рабочего стола - сразу основной экран гаснет и ни на что не реагирует. При этом задний, маленький экран продолжает работать. Т.е. телефон не выключается. И стал сильно греться верх, то есть то место, где основная плата. Вроде все контакты проверил, шлейфы отключал, протирал спиртом - нифига. Месяца два назад менял тоже экран на точно таком же Флипе - всё прошло как обычно. Никаких нареканий. Т.е. меняю уже не первый раз.
В чём косяк? Что можно и нужно сделать? Помогите, пожалуйста.
Не работаю кнопки на геймпаде xbox360 . XYBA
Здарова всем . Не работаю кнопки на геймпаде xbox360 . XYBA На консоли.
. То есть ноль реакции на нажатие.
Это не грязь. Не резинки.
Ему конец или можно что сделать с ним? Он Считай новый играли на нём от силы неделю. Потом он просто лежал без батареек .






