Сообщество - Сообщество Ремонтёров

Сообщество Ремонтёров

8 097 постов 44 152 подписчика

Популярные теги в сообществе:

166

Ремонт телефона Meizu m1 note - не включается

Здравствуйте дорогие Пикабушники. На волне описания всяких ремонтов начал этим заниматься и я. Вот решил поделиться с вами одним из свеженьких.


Принесли мне вот такую китайскую лопатку под названием Meizu m1 note

Пользовались пользовались, и вдруг резко отключился. А телефон новый, в воду не роняли, не разу даже не падал. "МДААААА..." - подумал я. Ну ладно оставляй. Действительно реакции на включение никакой. Реакция на зарядку - есть, мигает нижний индикатор. Окей уже что-то. Смотрим дальше. Подключаем к компьютеру через USB - ничего. То есть питание до процессора не доходит. А разъем рабочий. Лампочка то моргает при зарядке.


Разбираем - и не видим ничего подозрительного. Следов эксплуатации, пайки, сгоревших и недостающих элементов - нет.


Замеряем батарейку - 4,1 вольта, фактически полностью заряжена. Значит дело не в ней. Подключаем к лабораторному блоку питания (его фото не делал). В общем картина такая - потребления нет. При зажатии кнопки включения потребление 0,16А. При отпускании опять 0.

Смотрим на контроллер питания Mediatek MT6325V. К сожалению схемы на телефоны Meizu днем с огнем не найти. Тыкаем наугад тестером во все конденсаторы по кругу. 4 вольта от аккумулятора присутствуют. Это уже хорошо. Нажимаем кнопку - приходит сигнал и от нее. И один выход с контроллера питания есть 1,8 вольт. Видимо поэтому загарается лампочка. Но остальные отсутствуют. Принимаем волевое решение поменять его. К счастью у братьев Китайцев совершенно случайно есть такие КП. Заказываем, ждем. Пока ждем еще раз 15-20 бегаем на почту. Меня там уже в лицо знают. И в один прекрасный день приходит она. Послка с весом 0,01кг.


Что следует далее? Далее берем в руки фен (не для волос и не строительный). И постепенно, медленно прогревая и выставляя от 250 до 340 градусов снимаем родной контроллер питания*


*НЕ ЗАБЫВАЕМ ЗАКЛЕИВАТЬ ВСЕ ПЛАСТИКОВЫЕ ЧАСТИ ФОЛЬГОЙ ИЛИ КАПТОНОВЫМ СКОТЧЕМ. (Я не забыл)


Видим вот такую картину

Залуживаем аккуратно паяльником пятаки, и убираем лишний припой. Потом берем новый контроллер питания, мажем флюсом, и выставляем под микроскопом предельно аккуратно (пятаки очень маленькие, могут встать в теории не на свои места).


Берем тот же фен и прогреваем уже до 360 градусов. Как только начали двигаться рядом стоящие элементы, ждем 30 секунд, чуть чуть двигаем (очень очень крохотным движением) сам контроллер питания, чтобы он чуть шевельнулся и встал обратно - всё готово. Можно остужать и вставлять обратно.


Собираем - проверяем

Заработало! Довольны все, включая попугая, составлявшего компанию.

Показать полностью 4
27

Ремонт ноутбука Lenovo после залития Часть 1. (детективные истории)

Ребят, начну с того, что если этот пост попадет в горячее, то его увидит больше людей (пока что, видим его только мы, участники сообщества), и больше людей смогут о нас узнать и к нам присоединиться, поэтому не ради плюсов, коммент для минусов внутри, прошу немного помочь нашей общей цели.


Сообщество ремонтёров = http://pikabu.ru/community/Remont


Принесли ко мне на ремонт вот такой вот ноутбучек, естественно после залития, ну по другому же не бывает )))

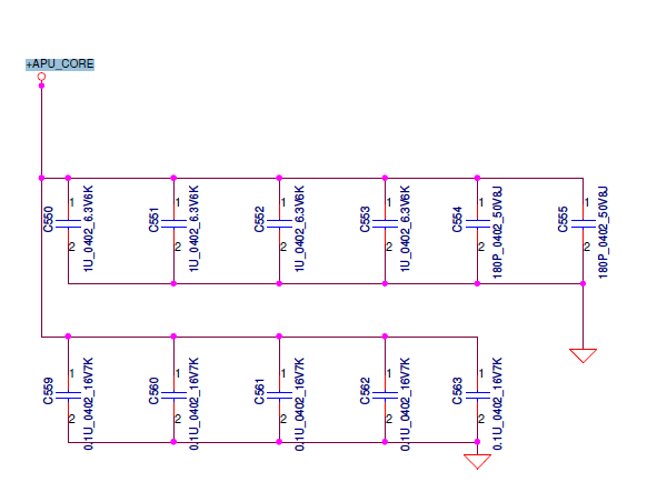
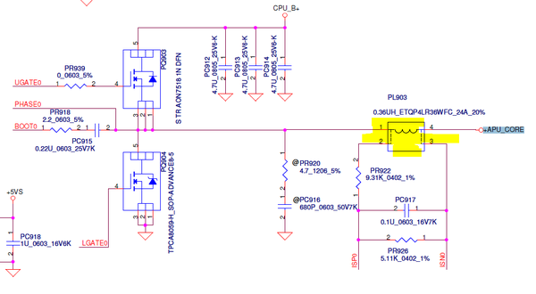
Начал разбираться в чем проблема, ноутбук включается на несколько секунд и вырубается, (включается в плане крутит кулер), изображения нет, остальных признаков жизни тоже не особо. Для теста решил прозвонить дросселя на землю, и не промахнулся. в питании +APU_CORE короткое замыкание, на дросселе PL903 (чтобы не думали, что это сопротивление проца, то кз там уровня 0.3 ОМ)

Чтобы определить с какой стороны кз, я решил приподнять дроссель на плате и посмотреть, где кз пропадет

Кз со стороны транзисторов и PQ903 и 904 ушло, понятное дело осталось на стороне проца. И вот тут вроде бы радостный момент. Так как кз в данной схеме, может быть либо на кондерах

Либо на самом проце, что встречается не часто, обычно дохнут кондеры, их меняешь и все гуд.  Для проверки подключаем + Лабораторного блока питания на ту сторону дросселя, которая идет к процу, а минус на землю.  Выставляем 1 вольт напряжение и ограничение по току в 1 ампер. После чего ищем КЗ тактильно, то бишь на ощупь, где тепло там и короткое замыкание.

На 1 ампере все холодно, что уже начинает смущать, идем дальше, поднимаем до 2х -3х, на 4х начал немного теплеть проц. Я отключил питание, и перепроверил себя, сняв кондеры, проверяя осталось ли КЗ, к сожалению оно не ушло. Посмотрел по схеме с +APU_CORE на проц идет шина силой в 11 ампер, видимо ему эти 4 ампера, что рыбе вода

Короче говоря, вот сам виновник проишествия, так как он не съемный его нужно отпаивать, после этого проверять уйдет ли кз, заказывать новый и ремонтить дальше. Ну а пока все ) Всем удачи, и удачных ремонтов!

Показать полностью 8
22

Обращаюсь за помощью к сообществу ремонтёров

Есть Nexus 7 2013 16gb. Имеет это дерьмо чудо Qualcomm Snapdragon S4 Pro 8064. Ну а точнее Qualcomm Snapdragon APQ8064-1AA.

Так вот, ставил я на него 6 андроид, но не через ОТА, а черз пк, так как у меня был рут. Следовательно я разблокировал загрузчик, а заблокировать забыл. Так я им пользовался месяца 3, пока он у меня в один замечательный день он не выключился (сел) и бошльше не включился. Я зарядил аккум, подключил к пк и получил qhusb dload 9008. Почитав про это осознал тчетность бытия. Пособирав инфу понял что нужен MPRG8064.hex ,8064_msimage.mbn для прошивки через qprst, но как я писал выше процессор не  APQ8064, а APQ8064-1AA.


Может кто то сталкивался с этим и поможет мне починить мою игрушку?) Уже полгода лежит...

203

Ремонт вибро на xperia z3 compact.

Специально для "Сообщество Ремонтёров" http://pikabu.ru/community/Remont

Принес мне в ремонты соньку зет 3 компакт, дорогой наш пикабушник. Говорит, что вибро не работает.

Вот такая сонька

Вот потрОшки на операционном столе, уже распотрОшенные. Вот эта вибра не вибрировала совсем...

Смотрим под микроскопом, а там просто отвалилась пайка.

Пропаиваем ее и "на соплях" проверяем.

Собираем. Вычищаем корпус от старого скотча. Будем клеить на матерый клей B7000.

По периметру наносим клей.

Тут плохо его видно, но вон там, на верху, он поблескивает.

И прищепками прикусываем везде. Даем высохнуть клею около 12-15 часов.

Все работает, все шуршит и вибрирует.

Показать полностью 8
168

Ремонт всякой электроники #86 Сломалась кнопка nike fuel band.

Доброго времени суток, дорогие пикабушники! В данном посту будет рассказан, один из способов, как починить отломанную кнопку у шагометра.

Прислал мне в ремонты, дорогой наш пикабушник @Akifchik, из Московской области, шагометр nike fuel band, с просьбой отреставрировать.

Вот письмо от него:

"Здравствуйте. суть такая . кнопка перестала работать . обращался куда только мог. проявил инициативу и разобрал сам. итог вышел плохой . по фоткам все видно . мне все равно на сколько это будет эстетично выглядеть, главное что бы работало, если же все таки это возможно"

Вот посылочка от него.

Вот браслетик со сломанной кнопкой.

Отпаиваем от потрАхов ошметки кнопки.

Нашел идентичную кнопку на одном из доноров, а именно на шлейфе кнопок вкл. и регулировки громкости айфона 4.

Припаиваем.

Проверяем. Работает. Заливаем герметиком и...

И прижимная пластика в кнопке отваливается, она там тупо на скотч приклеена. Вот факин тряпка.

Пришлось все ховно вычищать и новую кнопку искать...

На этот раз нашел подходящую от айпада с такого же шлейфа...

Заливаем силиконом, ждем пока застынет...

А так как силикон там держаться будет, но хреново, то насаживаем кусок термоусадки.

Надежно держится, шариться по браслету термоусадка не будет.


Все работает, все шуршит и кнопочка теперь нажимается.


Напомню, уважаемые пикабушники, что я не в Сервисном Центре (СЦ) работаю. Это у меня хобби такое, ремонтить разные электронные штуки...

Показать полностью 11
390

Утопленная гоупрошка.

Доброго времени суток, дорогие пикабушники! В данном посту будет рассказан, один из способов, как отреставрировать утопленную гоупрошку.

Принес мне давно в ремонты, дорогой наш пикабушник гоупрошку. Я про нее совсем забыл, а тут она мне на глаза попалась... Что же ты хозяин, мне про нее и не напомнил, давно бы уже отдал бы тебе??? Хозяин, свяжись со мной, а то я про.бал твой номер телефона... Может ты мне ее подарил? ;) Пригодилась бы, для видео постиков... Шучу конечно. Ах да, о чем это я. Принес, говорит, что давал знакомым, а те ее утопили.

Хозяин сам, ее чистил, говорит, что не помогло, на сколько я помню, так бы наверное не принес бы мне ее...

Вот в такой красивой коробочке мне ее принесли.

В коробочке лежала распотрАшенная гоупрошка.

Смотрим под микроскопом наличие ховн.

Искать долго не пришлось...

Вычищаем ховна со спиртом и щеткой. Наносим флюс флюкс плюс и пропаиваем каждый контакт и элемент поеденный ховнами.

Проверяем на соплях, чтоб хоть включилась.

Включилась.

Собираем.

Собрали и опять проверяем. Работает.

Все работает, все шуршит и видяшки снимает, весело циферками подмигивает...


Напомню, уважаемые пикабушники, что я не в Сервисном Центре (СЦ) работаю. Это у меня хобби такое, ремонтить разные электронные штуки...

Показать полностью 6
74

Ремонт HTC DESIRE 310, не идет зарядка, разбит тач, сломан коннектор батареи.

Ребят, не знаю, стоит ли выкладывать такие банальные ремонты, так если только для тех, кто хочет что-то попробовать сам, поэтому постарался сделать наиболее информативно.
Если есть желание то вступайте в наше сообщество по ремонту http://pikabu.ru/community/Remont

Ну поехали ))) Принесли мне в ремонт вот такой замечательный телефон, по сердечку понятно, что ходила с ним девушка (привет лиге Детективов ;-))

Проблемы следующие, сломан коннектор батареи, не идет заряд ( еще до того, как сломался), ну и разбит тачскрин. Коннектор я восстановил, не заменой, так как не смог найти похожий у себя в коробочке ))), но сделал отвалившийся штырек, из того же материала, что и два соседних, поэтому он получил не плохую эластичность, и отгибается обратно после вынимания батареи. Благо, сломан штырек минуса, поэтому можно было подпаяться на корпус. Для подпайки использовал ортофосфорную кислоту, благодаря которой припой ложиться на любое железо ). После этого установил аккумулятор, и понял, что заряд действительно не идет, пропаял гнездо зарядки и на коннекторе батареи появились заветные 4.2 вольта. Но вот тут появился еще один нюанс, батарея все равно не брала заряд. Я подключил ее к лабораторному блоку питания, на те же 4.2 вольта, но все равно, потребление нулевое. Решил немного понизить напряжение и о чудо ))) Контроллер ожил и начал потреблять заряд, когда батарея зарядилась до 3.5 вольта, я вставил ее в телефон и на экране высветился значок батарейки ))) На этом проблемы с зарядом закончились

Ну ладно, что то я забежал вперед, теперь же начну с самого начала, а именно с разборки.

Для начала нам нужно открутить все винтики по периметру телефона, делаю я это с помощью крестовой отвертки и прилепленного к ней неодимового магнитика из DVD привода, так гораздо удобнее болтики не западают, и не приходится их вытряхивать/выковыривать из гнезд.

После разборки берем медиатор, и поддеваем нижнюю часть корпуса, проводя медиатором вдоль линии ее соединения с верхней частью. Прмерно вот так:

После разбора телефона нам нужно подсоединить новый тач вместо старого, и проверить его работоспособность.

Далее откидываем материнскую плату, чтобы она не мешала съему тачскрина. Не забываем отсоединить динамики и кнопки, которые прилеплены к корпусу. Так же обращаем внимание на шлейфы, чтобы не оторвать их.

Теперь, нужно разогреть тачскрин, для того чтобы клей ослаб и его можно было легко отсоединить от корпуса. Делаю я это на самодельном сепараторе о котором можете почитать в моем посте http://pikabu.ru/story/separator_dlya_tachskrinov_telefonov_... , можно делать это и феном, но мне удобнее на сепараторе.

После разогрева сепаратором, опять же поддеваем тачскрин медиатором, чтобы немного отсоединить его от корпуса, и подпихиваем картонную визитку, чтобы не повредить матрицу, и уже визиткой отсоединяем тачскрин до конца. Удобно тем, что в отличии от пластиковой карты, картон не теряет свои свойства при нагреве, и не начинает растягиваться и мнутся.

После снятия, нужно почистить матрицу от остатков клея и прочей пыли попавшей на нее в процессе съема. Делаю я это с помощью изопропилового спирта, и микрофибровой безворсовой тряпочки. Бутылочка же из которой беру изопропанол, позаимствована у своей девушки, очень удобно берешь тряпочку и нажимаешь ей на бутылочку, она сама намачивает тряпочку, и все это одной рукой (повышаем КПД так сказать)

Теперь нам следует выбрать на что мы будем приклеивать.

Скотчи двусторонние, и клей B7000, он конечно шикарен, но сохнет 12 часов, поэтому я там где удобно клею скотч, в остальных местах проливаю клеем, при таком раскладе точно не отвалится.

Никогда не ленитесь, и если даже немного скотч попал на отверстие в корпусе подточите его ножиком, чтобы он не выпирал, так как даже такой маленький косячок может привести к тому, что перестанет работать датчик приближения, и при разговоре, до тех пор пока собеседник не повесит трубку, вы не сможете включить экран ( обычно это происходит, когда вы относите телефон от уха). А представьте если вы вдвоем обращаетесь по телефонам с таким дефектом?? Страшно стало??? ;-))))

И вот тут, кто-нибудь должен написать: - Чувак, что ты там наделал, скотч же выше клея получится и т.д Тачскрин к нему даже не прикоснется. А вот нихрена, прошу заметить, как я наношу клей - капельками, они получаются выше клея, И уж поверьте мне, если человек разбивает тачскрин, и приносит его ко мне ремонтить снова, я ругаю себя, говорю - Игорь, ленись, не лей этот клей, так как очень проблемно его оторвать потом ) Но все равно его наливаю, перфекционизм, мать его!  И самое главное, это даже если со временем начнет лагать телефон, фальшивить тачскрин, пользователь не скажет, что мастер дерьмо, а подумает, что хренов китаец прислал ему хрень, а вот если отвалится тачскрин, то косяк явно за мастером.

Теперь отрываем вторую пленку со скотча, и приклеиваем тачскрин к корпусу, почле чего переворачиваем телефон экраном вниз, и придавливаем его, но убедитесь, что под телефоном лежит что-нибудь мягкое типа ткани, либо пупырчатой пленки

После этого собираем телефон, все шлейфы закрепляем каптоновым скотчем, во избежания их выпадания, и дополнительно изоляции

Ну и наконец-то, подключаем к зарядке и смотрим на потребление и на экран телефона. Все гуд. Ну собственно ремонту конец, а кто слушал/читал - Молодец! ) Всем лучи добра и позитива!

Показать полностью 21
69

Ремонт усилителя CROWN XLI 2500

Здравствуйте уважаемые пикабушники!


Так как самому интересна тема ремонта всяко разной электроники решил написать и про своё увлечение. Вкратце люблю ремонтировать разнообразную электронику начиная от усилителей и заканчивая ноутбуками. Начинал своё увлечение с самопальных примочек для гитары, потом были усилители и работа техником на местном телеканале. Какое-то время работал в СЦ ремонтником, там было много интересного но сейчас не об этом.


Собственно сама история. Пришёл я как то раз в местный магазин для покупки некоторого оборудования на репетиционную базу, а именно двух колонок Wharfedale 215. В магазине моё внимание также привлек усилитель CROWN XLI 2500 на мой вопрос что по чем мне ответили что усилитель не рабочий. Дальнейшее общение привело к тому что данный аппарат попал на ремонт ко мне. Проблема в нем была следующая, один канал работает, второй выдает сигнал об аварии.


Начинаем вскрытие данного аппарата и достаем плату усилителя, выглядит вот так:

На данном фото уже снят один из радиаторов оконечного каскада. Собран сей каскад на транзисторах NJW0281G и NJW0302G. После вскрытия выяснилось что выгорели именно эти транзисторы, плюс низкоомные резюки висящие на эмиттерах, транзисторы вольт-добавки, один smd транзистор в предусилителе и несколько сопротивлений. Далее начались поиски выгоревших элементов, к слову в нашем городе достать всё и в одном месте получается крайне редко так что покупалось всё в нескольких магазинах. Нашлось всё кроме транзисторов 0281 и 0302, было принято решение о замене на 2sa1943 и 2sc5200. Далее последовала установка виновников торжества.

Потом меня ждал небольшой сюрприз, собрав все это дело на плату и поставив в корпус произвел пробное включение, ничего не задымилось, сигнал аварии пропал. Пробуем подключить нагрузку в виде тестового 15 дюймового динамика. Вот тут то и начались пляски с бубном, а именно подаем сигнал на вход и всё вроде бы здорово, но при выходе на номинальную мощность канал затыкается и сообщает о перегрузке. Далее последовали поиски схемы и выяснение как устроена схема отключения канала. Тут то меня и вогнало в ступор. Отключаем эту часть схемы и пробуем подать сигнал, такая же бяка. Тут на помощь пришёл осциллограф,  собственной персоной:

Тут выясняется что амплитуда режется именно на выходных транзисторах. Разбираю по новой, и тут выясняется что магазине мне стажер продавца выдал сопротивления не 0.33 ома а 33 оМа, замена данных резисторов решила проблему. Ну а мне урок на всю оставшуюся жизнь, доверяй, но проверяй. На последок ещё фото корпуса без потрохов:

Усилитель жив и по сей день, работает исправно)


P.S. приношу свои извинения за качество фото, делал на телефон вечером а так же за орфографию и пунктуацию по русскому языку было 3. пост первый поэтому ни на что не претендую, просто история из жизни... Всем бобра!!

Показать полностью 4
Отличная работа, все прочитано!