Чем смазать редуктор болгарки
Приветствую пикабутяне! Собственно вопрос, какой лучше смазкой смазать редуктор болгарки?
Может подойдет смазка для редукторов бензокосилок?
Приветствую пикабутяне! Собственно вопрос, какой лучше смазкой смазать редуктор болгарки?
Может подойдет смазка для редукторов бензокосилок?
Всем привет. Попала в руки очередная загадка природы: данный телевизор был с проблемным БП убитым грозой, заменили на новый рабочий. Майн CV9202L-T, 12В с БП на плату приходит, светодиод дежурки красный. Есть реакция на пульт и кнопку включения - светодиод зеленый после нажатия ВКЛ. Не включается подсветка, изо есть если подсветить фонариком. Похожу стандартная тема - светодиоды в линейках подохли, но нет. Матрицу разобрал, светодиодную линейку проверил тестером для светодиодных линеек - проблем нет все светятся.
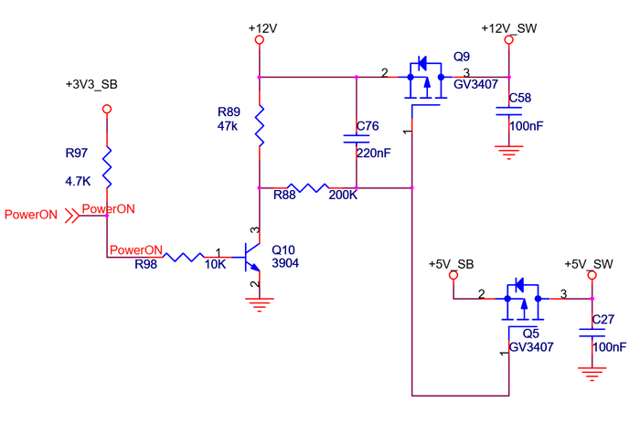
По схеме на БП с майна должно придти 5В после нажатия кнопки ВКЛ и тем самым включить драйвер подсветки. Но этого не происходит. По схеме добрался до узла, который формирует напряжение +5V_SW из +5V_SB. Вот он:
Насколько я понял, при нажатии кнопки ВКЛ с процессора должен придти Power_ON, открыться Q10, и тем самым открыть Q9 и Q5. Провел замеры и выяснилось, что Q9 был пробит. Заменил. Проверил резисторы в обвязке Q9 и Q10, все соответствует номиналам. Включаю в дежурный режим, начинаю делать замеры: на Q10 - на базе 0В, коллектор 12В, эмиттер 0В, Q9 - на затворе стоке и истоке 12В (уже странно), Q5 - на затворе 12В, на истоке 5В, на стоке 0В. Нажимаю ВКЛ делаю замеры: Q10 на базе 0,6 В, коллектор 0В, эмиттер 0В, Q9 - на затворе стоке и истоке все те же 12В, Q5 - на затворе 12В, на истоке 5В, на стоке 0В. Ну собственно не формируется +5V_SW и из-за этого не идет 5В на включение драйвера подсветки. Мне не понятно, почему на Q9 на затворе стоке и истоке 12В сразу же после подачи питания... Снимаю его, он снова пробит. Замеряю сопротивление на его посадочных местах - килоОмы, КЗ нет. Может кто копал подобную платформу и уже было подобное? На плате обнаружил паяную флешку. Возможно ли такое поведение из-за кривой прошивки?
Здравствуйте. Прошу помощи, совета в подборе шлейфа матрицы. Ноутбук ДНС модель 0133066.
Матрица в нем samsung ltn173kt01
Шлейф с партномером k19-3022004-v03 (как я понимаю в ноутах msi ставиться).
Нашел на алиэкспресс оригинал и на озоне аналог, разница, на мой делитантский взгляд в проводе заземления на металлический корпус петли. Прошу подсказать совместим ли шлейф аналог.
Верю в силу пикабу...
Обращаюсь к вам,коллеги-вдруг к вам зайдёт телефон на ремонт.
Утерян телефон Samsung A71 в электричке "Новосибирск Гл.-Буготак" в 21:12. В 21:18 у него появились ноги и он стремительно поехал на машине в сторону города. На данный момент находится в Первомайском р-не на улице.Чапаева 3 в одном из угловых подъездов. На звонки не отвечают,но и телефон не отключают...Был в темно-синем фирменном умном чехле,на задней крышке самого телефона со стороны клавиш громкости следы клея. IMEI-код: 356557110714358
Дорог он мне по причине- куча важной инфы по работе,номерами клиентов и фотографиями.
Надеюсь, что не перевелись в нашем мире порядочные люди.
Номера и ссылки для связи со мной:
89231970366- номер моей мамы
vk.com\frozzy17
frozzy17@mail.ru
Всем привет. Есть наушники ноунейм купленные 3 года назад за 40 гривен(не смейтесь, оно так и есть),проблема произошла вчера, при доставании штекера из смартфона обламался самый конечник штекера,пробовал вставлять наконечник обратно, но звука все равно нет. Как можно заколхозить? Пока нету денег на новые наушники,а наушники прям срочно нужны.
Пришел на новое место работу, от старого сотрудника остался ящик который мне сказали очистить и использовать под свои нужды, в процессе был обнаружен в 2ух экземплярах, соответственно тот что на фото и весьма пострадавший от воды, верю в силу Пикабу, кто скажет что за зверь такой? (Контора занимается ремонтом и сервисным обслуживанием различной моющей техники)
Добрый день. Есть старый смарт Poco f1. 2 года назад упал на уличную плитку с высоты 1,5 метра. Через неделю завис и выключился совсем. На зарядку не реагирует. Потом положил в дальний шкаф пылиться. Недавно разобрал переткнул все шлейфа, собрал и ничего. Что еще можно проверить и что под замену попробовать? В два сервиса отдавал - разводят руками, типа умер и умер, купи новый. Цель: отдать сыну телефон для просмотра мультов в дороге , ну и опыт какой то в блочном ремонте. P.s. работаю в ит, вроде руки не из жопки, но с ремонтом телефонов никогда не занимался
