День разработки 2-3
Прошёл уже 2й и начался 3й день участия в гемджеме. Тяжело...
День 2 я бы описала так: "как мы не продуктивно провели первую половину дня, а затем вторую половину дня"
Вобщем хотелось бы сначала накинуть наши задумки и итоговую идею.
Идея подруги была такова: у нас будет тематика космоса, полёт главного героя на другую планету на которой с ним случается крушение. Главный герой чтобы найти нужные ему ресурсы решает обследовать планету и находит некое подземелье и уже там находит плюсик, а дальше забирает его и спасается с ним в спасательной капсуле. И он улетает и не известно спасен ли его кто нибудь или нет..
Моя идея была в том чтобы создать файтинг в подземелье с множеством комнат с мобами и по мере прохождения его встречался сундук с кусочком артефакта. В каждом уровне(всего 4) несколько комнат в которых ты находишь одну часть плюсика. В последней комнате ты собираешь его и уровень заканчивается. Потом ты можешь продать его и прокачать нужные тебе оружие или броню. Хотелось сделать чтобы это была бесконечная игра пока ты не умрёшь случайно. Была идея сделать лобби как в мобильной игре soul knight чтобы там покупать вещи за валюту полученную в замен на артефакт "плюсик". (Мне моя идея напомнила Айзека немного).
В итоге мы остановились на идее про космос, а так же игра от первого лица и в 3d(в итоге так же нам не понадобиться делать 3д модельку персонажа)(было бы славно сделать в стилистике PS1). Про потерпевшего крушение главного героя который полетел обследовать эту планету по заданию компании в которой он работает. Использовав ии мы сгенерировали такой финал: "В конце подземелья находится центральная камера - хранилище. Артефакт, вызвавший сигнал, не является единым целым, а состоит из нескольких фрагментов, разбросанных по скрытым местам в финальной области. Кайл должен собрать все части артефакта, сразившись с финальным боссом - мощным защитным механизмом, охраняющим хранилище. После сборки артефакта Кайл попадает в финальную камеру, где его ждёт космический корабль "Арес" для возвращения на базу. Кайл устанавливает артефакт в предназначенное место на корабле. "Арес" взлетает. Внезапно, артефакт отделяется от корабля и улетает в космос, оставляя за собой след энергии. Кайл пытается связаться с базой "Омега", используя аварийный канал связи. В течение серии тревожных гудков, сопровождаемых визуальными эффектами (трещины на экране, мерцание света), корабль начинает давать сбои: системы отключаются одна за другой. В итоге, ответ на его сообщение приходит от бота: "Корабль 'Арес' отключён от системы 'Омега' и снят с эксплуатации. Возвращение на базу невозможно. Кайл остается один в космосе на неисправном корабле, с тайной артефакта и без возможности связаться с цивилизацией. Его дальнейшая судьба неизвестна."
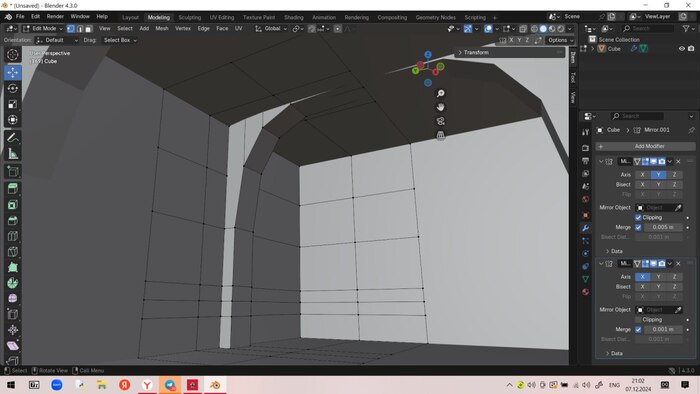
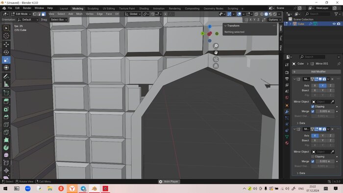
Как только мы устаканилось с идеей я скачала в первый раз в жизни блендер и начала разбираться в программе.(давно хотела но никак не было времени, да и сейчас нету, но хотя-бы что-то я сделала)
Так как подруга была больше заинтересована созданием начала игры она делала окружение вне подземелья и каюту космического корабля главного героя, а вот я уже делала комнаты для подземелья. Мы решили что генерация комнат мы не успеем сделать и в итоге решили склеить 4 коробки с разными предметами в один корридор.
До этого момента ничего я не сохраняла и произошла мемная ситуация которая звучит примерно так: "я куда-то нажал и всё удалилось". Это реально трэш жесть. Мне конечно же пришлось начинать всё с нуля...
Пока мы завидовали чужим уже почти по их словам законченным проектам, мы сделали только половину.
В это время подружка написала какому-то автору который делает музыку об её использовании в нашем проекте и всё такое.
Она хотела так же добавить некие записки об проживающей на это планете загадочно цивилизации, а я даже не смогла найти нужные мне бесплатные модельки для блендера...
У меня случился небольшой нервный срыв и под конец 2го дня я лег спать.
Как сказала напартница "нахер" и начала почти всё с самого начала. Начала работать над перемещением, озвучкой, окружением и так далее. В общем сборкой.
На этом всё











