
Cynic Mansion
Как чатик безумия загадку циника разгадывал
Бонус в комментариях, загадочные.
Краткая хроника для тех, кто не в теме: есть комиксодел такой, звать его @cynicmansion. Постит свои комиксы, к каждому из которых традиционно прилагается бонус. 10 сентября прошлого года (через неделю уже годовщина, как время летит) было впервые замечено, что циник выложил бонус спустя 14 секунд после добавления поста. Потом я пару раз в ленивом режиме случайно видел через сколько времени добавляется бонус, пока 21 сентября циник не предложил мне проверить, есть ли связь между временем выкладывания поста и временем добавления бонуса. Я проверил и все, с тех пор я на игле...
Время от времени циник загадывает нам загадки. Первую решало несколько человек в дичайше неудобном чате гуглодокументов. Для решения второй загадки я освоил дискорд и создал чатик безумия. Вторая загадка была решена совместными усилиями уже многих людей за пару часов, но после решения не все люди разошлись и некоторые из них остались. В основном именно они и решали третью загадку циника и это заняло у них три дня,по итогу которых все решатели загадки чувствовали себя примерно вот так.
Почему так долго? Вот про это я сейчас и расскажу.
ПРЕАМБУЛА
Вечер четверга, циник стримит рисование комикса, дело подходит к концу, и осталось только напечатать текст. И вот тут совершенно случайно как бы невзначай циник вставляет какую-то ссылку в окно для текста и через 56 секунд удаляет ее. Стало любопытно, вбиваю ссылку в браузер, прохожу по ней http://thereisnothingtohide.ru/ и понимаю, что это не просто какая-то левая случайная ссылка, это особая ссылка, ибо пришло время ЗАГАДКИ.
[ФЕЙЛЫ]
В этот раз их было как-то особо много. На этапе запуска загадки было уже 3:
- циник запустил загадку 31 августа в 23.32 в четверг (выбор времени шикарен)
- поэтому на мой клич откликается не так уж и много человек (но все-таки люди были, что радует)
- я не присутствовал при разгадывании, обида.
Но чатик получает смысл для существования, поэтому люди приступили к решению и-таки сделали это.
[ФЕЙЛЫ]
Итак, поехали!
ПЕРВАЯ ЧАСТЬ.
Переходим на сайт со стрима (выше скриншот), видим уже знакомый нам первый комикс циника. В прошлой загадке он тоже фигурировал, но там были изменения на официальном сайте циника, а тут свежий сайт, созданный для загадки. Решаем проверить, нет ли каких-либо изменений с комиксом на официальном сайте. Идем туда, немного копаемся и АГА! Находим!
Если скачать комикс, то у него будет новое название - "trytolookonnextone.JPG". Для тех, кто учил немецкий, здесь написано "трай ту лук он некст уан", то есть "попробуй посмотреть на следующем.
Переходим на второй комикс и ВУАЛЯ! Этот комикс изменен, там появилась новая надпись CINCO.PNG. Немного балуемся с адресной строкой, подставляем туда cinco.PNG и получаем ПЕРВУЮ часть нашей головоломки!
[ФЕЙЛ]
ВТОРАЯ, ТРЕТЬЯ, ЧЕТВЕРТАЯ ЧАСТИ.
Cinco - это 5 по-испански. Перебором подставляем другие испанские числа, находим остальные части картинки, вуаля! Загадка решена, слышим отдаленной термоядерный взрыв негодующего циника.
КОНЕЦ.
На самом деле две картинки из трех действительно были найдены перебором испанских чисел, но не хватало последней (ее циник уже догадался назвать cer000, а не просто числом без изменений), да и не по-спортивному это, интересно же узнать, как именно циник ее загадал. Поэтому поехали дальше.
[ФЕЙЛ]
ВТОРАЯ ЧАСТЬ
Снова идем на сайтhttp://thereisnothingtohide.ru/, с которого все началось. Скачиваем комикс оттуда - на первый взгляд ничего, но если поменять расширение этой картинки с .jpg на .rar, то окажется, что это скрытый архив с одной фотографией, которая называется leafs. И снова бедные граммар-наци, ведь множественное число от слова leaf на самом деле leaves, а не leafs! Ну да ладно, не суть важно, ведь мы получили фотографию ЛИСТОЧКОВ!!!
Копаем дальше, в свойствах находим комментарий с координатами. Гуглим и находим координаты чего-то в... Санкт-Петербурге.
Да, вы все правильно поняли. Часть решений этого квеста находилась в РЕАЛЕ! Для ее решения пришлось встать с усиженного кресла и выйти в реальный мир!
Для решения питерской части загадки была сформирована команда Бета, которая состояла из прибывших в чат пикабушников, среди которых был шпиëн. Они нашли это дерево и на нем обнаружили закладку с наркотойгробгробпидор мибандом и microSD карточкой.
На карточке было аудио с какими-то непонятными звуками и название TVSS. Люди слушали, смотрели спектограмму, реверсили, снова слушали - ничего. Гуглили прогу для TVSS - ничего. Но потом кто-то нашел информацию про SSTV - технологию передачи видео сигнала звуком. Если прогнать реверс файл этого аудио через эту прогу, то получится картинка.
Божечкибожечкибожечки, у меня теперь есть канал на ютубе! Как там говорят обычно? Кидайте мне фото лаек, подписывайтесь, с меня нихуя и писька немного вырастет!
Итак, тут есть два момента, которые мы получили после эпопеи с этим аудио
1) Это сама картинка. Аудио длится 115 секунд и за это время там получается вот такая вот картинка.
2) Мы нашли шпиëна, который помогал цинику в организации питерской части загадки. Под цифрой 2 виден ник этого человека, а мы вспомнили, что один из решающих загадку с ником Шизоид когда-то упоминал свой ник на пикабу. Вот так мы его и вычислили.
Немного поисков и находим следующее:
1) Убежище - это антикафе "Убежище", которое находится
2) К югу от станции "Чистые пруды" в Москве
3) И заплатить придется, ибо это антикафе и платишь ты за время, проведенное там. Вышло 500 рублей на всех, кстати говоря.
Итак, сформирован отряд Альфа, который принимается за дело и отправляется в это кафе. Немного поисков и там обнаруживается QR-код.
Который ведет на уже обнаруженный подбором фрагмент. Но теперь он обнаружен честно.
ТРЕТЬЯ И ЧЕТВЕРТАЯ ЧАСТИ
Итак, возвращаемся на столь печально известный намhttp://thereisnothingtohide.ru/. Теперь обращаем внимание на то, что бросается в глаза больше всего - БАНАНЫБАНАНЫБАНАНКОЖУРАБАНАНЫБАНАНЫ
Это же морзянка! Бананы=тире, банан=точка, кожура=пробел. Расшифровываем ее, получаем краткую ссылку, которая ведет на сайт https://cynicmansion.ru/media/files/comics/2017/maythunder.jpg
Я не зря выделил жирным это самое maythunder, ибо это прямая подсказка на то, где находится эта лавка. Майская гроза = это намек на "Люблю грозу в начале мая" Тютчева, соответственно это сквер Тютчева! Отлично, команда Альфа получила задание и отправилась туда на поиски этой лавки.
АГА! Новая зацепка! Бумажка с расписанием футбольных матчей прям под этой лавкой, отлично! Люди начали работать в этом направлении
Немного предыстории: циник собирался сделать загадку автономной и не планировал вмешиваться в нее вообще никак. Раньше он анонимно (или не очень) вливался в команду разгадывающих и подсказывал, когда мы где-то стопорились, в этот раз он железно решил, что помогать не будет.
Но не тут-то было, ибо оказалось, что фотография расписания матчей была вбросом от команды Альфа, ибо на самом деле под лавкой находилась флешка! Из-за этого вброса циник поднял свою задницу и по-быстрому приехал в парк Тютчева косплеить лавку. Больше никакой помощи от него не было, но хоть лавку косплеил он неплохо.
А потом они вместе пошли в бар бухать. ДА ЧТО ВЫ ЗНАЕТЕ О МНОГОХОДОВОЧКАХ??? Сначала они попытались вставить флешку в ноутбук, а потом поняли, что сама загадка находилась не на флешке, а в буквальном смысле этого слова В флешке! Разобрав ее, они нашли там QR-код.
А в QR-коде фотографию с косарями. Немного гугла, немного яндекс-панорам и люди находят остановку в Купчино в Питере!
Команда Бета принимается за дело и дважды ездит туда, чтоб отсканировать два QR-кода! Почему дважды ездит? Потому что фейл, человек отсканил только один код и пришлось ехать снова, чтоб отсканить второй. Почему два QR-кода? Потому что фейл и про это расскажет циник.
И там мы находим две недостающие частички картинки (одна из которых уже была известна из-за брутфорса испанскими цифрами), а последней нам как раз-таки не хватало. Собираем вместе и получаем...
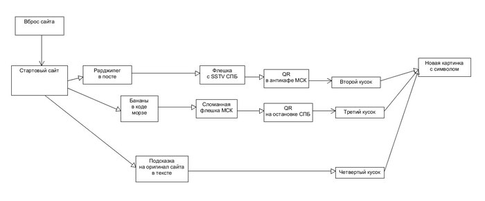
Для облегчения понимания вот вам блок-схема. Почему тут нет первой части картинки? Потому что фейл! Про это расскажет циник.
КОНЕЦ.
конец???
На самом деле нет. Загадка не закончена.
Как я уже говорил, все картинки как-то связаны с испанскими числами. Одна часть называлась cinco (5), вторая uno (1), третья siete (7), а четвертая cer000 (0). Очень похоже на номер какого-то из выпусков циника. Занимаемся подбором, благо вариантов всего 6. Находим выпуск номер 1750. Немного балуемся с контрастом и обнаруживаем... QR-КОД!
Который ведет на...
ПИЛОТНЫЙ ВЫПУСК КУНИКМЕНШН ШОУ С КОСАРЯМИ! КОСАРИ, ПАЦАНЫ, ГОДНЫЕ КОСАРИ!
А вот это уже точно конец.
По итогу могу сказать, что эта загадка была крутой, сложной и наполенной фейлами. Фейлы преследовали ее на всех этапах решения, но от этого только смешнее.













































