
Сообщество Ремонтёров - Помощь
Требуется считать данные с emmc чипа. В Москве
Требуется считать и записать данные с emmc чипа. В присутствии заказчика в городе Москве.
Нужна помощь. ЭСКО 100 уходит в возбуд1
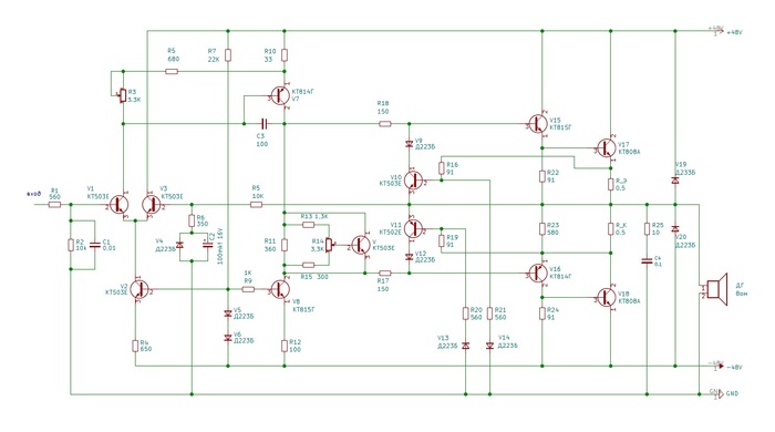
Здравствуйте, уважаемые радиолюбители. Очень нужна ваша помощь в ремонте вот этого красавца.
Усилитель рабочий. Выдает 72 Вт мощности на 4 омную нагрузку. Но дело в том, что он может внезапно возбудится и сжечь свои выходные транзисторы или акустику. В возбуд может уйти как при включении, так и во время работы. Во время возбуда на нагрузке появляется полное напряжение отрицательной полярности. Если в это время задеть пинцетом базу транзистора V1 или V7, или на короткое время разомкнуть нагрузку, то усилитель входит в рабочий режим и может проработать достаточно долго. Раньше мог работать без сбоев до двух недель. Постепенно время сократилось до получаса.
Вот его схема из интернетов:
Она неполная и с лишними узлами. Вот то, что я рисовал сам:
Вот, что происходит в момент возбуждения на нагрузочном резисторе. Усилитель подключен через страховочную лампочку которая светит в полный накал.
Все электролиты поменяны. Напряжения питания в норме. Увеличение емкости конденсаторов С3, С4 ни чего не дает.
Очень буду рад вашим советам.
Засветы на экране/изменение яркости
Начну с начала.
Зашел в игру, случился лютый пересвет всего вообще. Перезапустил компьютер. И заметил что экран стал более темным/тусклым, как будто бы яркость упала. По всем настройкам вроде осталось всё так же. Скриншоты "Ножницами" стали быть засвеченные, иногда даже каких то строчек не видно из-за пересвета. Так же изменения я сразу заметил по обоям на рб.
Вокруг точек появились какие-то слабо видные квадраты, что не должно быть. На рб это сильно бросается в глаза в отличии от скрина.
Решил обновить драйвер на видеокарте, всё стало ок. После перезапуска всё вернулось снова. Решил полностью снести драйвер, перезапустил комп, всё вернулось обратно, установка последнего драйвера не сделала в этот раз вообще ничего.
Вопрос, что это такое может быть...?
UPD. Нашли решение. Включился HDR сам собой.
Слышно себя в наушниках G435
РЕШЕНО
Это прикол от производителя, надо было нажать 2 раза на кнопку отключение микрофона и всё прошло, на кой хер вообще эта функция нужна - не понятно
Привет, столкнулся с проблемой что наушники в какой-то момент, например при запуске дискорда или гугл мит, просто начинают выдавать звук с микрофона, просто по приколу. Если отключить микрофон на наушниках, то ничего не слышно. Если просто включить комп с нулевой, то работает исправно, в какой момент это произошло - не понятно. Наушники g435, подключены по радиоканалу. ОТКЛЮЧЕНИЕ ПРОСЛУШКИ ЧЕРЕЗ ПАНЕЛЬ УПРАВЛЕНИЕЯ НЕ ПОМОГАЕТ, ОНА ВООБЩЕ НЕ БЫЛА ВКЛЮЧЕНА НИКОГДА :) (Не надо мне затерать про то что они говно дешевое и покупать новые. Проблема явно програмнная. Спасибо)
Помощь в ремонте ультразвуковой ванны DADI DA-968
Здравствуйте, может подскажете мне, в чем проблема. Залило внутрянку водой, были поменяны пробитые диоды 5 шт, предохранитель и 2 транзистора, обведено красным, так же поменяны 2 сгоревших резистора, маркировка выгорела, по этому возможно ошибся с номиналами, обведено зелёным. При включении в сеть загорается индикация, выбираются режимы. При попытке запуска, что то щелкает, таймер работает, но излучатель нет, хотя на вид целый, без трещин, прозванивал - контакт есть. Помогите, кто чем может??)
Непонятный звук при стирке beko
Непонятный звук при стирке beko WSPE6H616W
На поздних этапах стирки начал появляться вот такой звук. Звук начинает идти за пару секунд до начала вращения барабана и возникает только на больших оборотах.Подскажите, ссчем может быть связана неисправность скорее всего , двигатель, подшипник?



















