Как сделать большой софтбокс своими руками
Софтбокс с 6 led лампами....
Софтбокс с 6 led лампами....
О, коллега! Я вижу, ты тоже любитель хорошего света)
Вот только светораспределение ближнего у тебя было не очень правильное, есть немного засвет перед носом. Вдаль слабо бьет (я не про дальний).
У меня в 2017 тоже был CREE XML U2 6500k (одна шт.)
Взял линзу галоген от авто, выпилил половину отражателя и поставил туда светодиод на радиатор с вентилятором.
В итоге установил эту линзу на морду велика)
Питал от свинца на 12в17ач.
Светило это дело так:
(на деле свет был более теплым)
К сожалению, это единственные фото, которые сохранились...
Потом я перешел с самоделок на линзы Mercedes S-class, а с них уже на линзы Mercedes GLC, но
Всем печенек и котиков)
Просили - получайте.
В далёком 2011 году я очень любил кататься на велосипеде. И особенно мне нравилось кататься в тёмное время суток - ощущения классные, будто бы в совершенно другой местности ездишь. И не сильно жарко - прямо очень комфортно. Единственное, что меня не устраивало - это отсутствие на тот момент сколько-либо удобоваримых велофонарей. Даже найти тёплый свет было сложно, а уж про возможность не слепить водителей и пешеходов, имея при этом хороший свет, вообще говорить не приходилось.
Но я ж у мамы инженер. Волею случая я познакомился с продукцией CREE и обнаружил, что есть мощные светодиоды с тёплым светом, стоимость которых была весьма небольшой даже по тем временам. Ещё и полный расклад по линзам прилагался - какие рекомендовано брать. И среди этих линз нашлась линза с прямоугольным рассеянием света. В голове созрел план. Были заказаны светодиоды CREE XP-G на подложке "звезда" и линзы вот с таким вот рассеянием света:
Я думаю, что комментарии, какая из линз должна была встать на фонарь ближнего света излишни. Но одних только линз мало, надо отводить тепло от светодиодов и вообще защитить как-то от окружающей среды. Совершенно случайно я обнаружил, что линза вместе со светодиодом на подложке прекрасно ложатся в стандартные медные сантехнические заглушки. Ножовка, дрель, и алюминиевый уголок и вуаля:
К сожалению, я не смог найти фотографию, где оба фонаря бы стояли на своих законных местах. Могу только сказать, что стояли они на на руле симметрично слева и справа.
Далее, немножко поработав головой, принтером, утюгом и паяльником, были сделаны драйверы на базе zxld1320. Каждый светодиод - на своём драйвере. Добавив пару выключателей и шестивольтовую свинцовую батарею (ох, суровые времена), я поехал всё это проверять. Вышло довольно неплохо:
Я думаю, нетрудно понять, что первое фото зафиксировало ближний свет, а второе - дальний. Я специально игрался с выдержкой, чтобы видимое на экране фотоаппарата (ещё не смартфона!) выглядело похожим на то, что я вижу глазами.
Конечно, чтобы топить на всю катушку нужно было обязательно включать дальний свет. Но важно то, что в такой конфигурации у меня распределение света получилось идеальным - вблизи всё освещалось широко, чтобы понимать что тебя окружает, а вдаль било уже так, чтобы видеть как можно дальше. И при этом запас у батарейки был внушительным. Со временем я поменял свинцовую батарейку на четыре литиевых аккумулятора 18650. Стало полегче.
С таким фонарём я мог всегда умерить свой пыл и разъехаться с пешеходами так, чтобы они не пытались мне отомстить. До того, как я пришёл к такой версии, у меня был аналогичный фонарь, но на базе CREE MC-E. Для понимания масштаба бедствия для всех, кто смотрел в мою сторону с подсвеченной стороны:
Десять настоящих, эффективных, яростных светодиодных ватт CREE. Тёплых и ламповых. Эти светодиоды стоят своих денег.
Ума не приложу, почему я не могу найти фото в лесу. Я не мог не зафотать это. Но выглядело эпично.
На велосипеде этот фонарь, кстати, выглядел вот так:
Очень знаете ли забавно ездить с таким фонарём. Добродушные люди смеются, когда понимают, что мимо проехал всего лишь велосипед, а те, что не сильно трезвые и не очень добрые сначала угрожают, что "щас я ему", а потом растерянно смотрят на... Велосипедиста. Уж не знаю, о чём он думал до этого.
Фонари проработали много лет, пока я что-то там не нахимичил и не сжёг один диод. Прошлым летом я всё же решил, что без света ездить сколько-либо далеко довольно опасно, и купил уже современное решение - компактное, лёгкое, и всё же с правильной светотеневой границей сверху. Но это уже совсем другая история.
Принесли на переделку старый советский фонарь семидесятых годов, владелец захотел более современные внутренности с минимальными изменениями по внешнему виду.
В качестве стартового набора сам фонарь, 3 АКБ 18650 и плата от нонейм POWER BANK.
Дополнительно, из старых запасов добавлен светодиод 1Вт. 3.6в, рефлектор, микро кнопка из мышки и стабилизатор тока AMC 7135 на 350мА.
Из расходников - клей момент, олово, белый герметик и стеклотекстолитовая лента.
Процесса сборки нет, потому как выложить решил после проделанной работы.
В первую очередь отпилил часть родного рефлектора и приклеил другой под выбранный светодиод.
После чего отцентровал светодиод по отверстию рефлектора.
Припаял по месту, нагрев корпус турбозажигалкой. (корпус из относительно толстого металла отлично отводит тепло и служит хорошим радиатором для светодиода)
Плата так же была припаяна к стенке фонаря через разъём USB.
Далее внутрь уложена подложка из картона для теплоизоляции и вклеена касета аккумуляторов, соединенных параллельно. Минус припаян к корпусу и к плате.
Плюс припаян напрямую к схеме.
Установлена микрокнопка без фиксации, язычёк переключателя фонаря подогнут в рабочий режим.
Для механической прочности, перемычка между кнопкой и АКБ залита термоклеем.
Контакты батареи залиты герметиком.
Наклеена стеклотекстолитовая лента для дополнительной изоляции плюсового провода от корпуса.
Фонарь работает отлично, ёмкости АКБ хватит на сутки непрерывной работы и для зарядки других гаджетов.
Всем привет. В общем, давно у меня висит нерешенный (и, потенциально, нерешаемый) вопрос с соседскими котами. Они приходят ночью, метят террасу (искусственную траву), шкаф всепогодный пластиковый, коптилку мою офигенную (Weber Mountain Smoker). Потом все это жутко воняет и приходится вымывать, что сложно и очень неприятно.
Услышав в очередной раз жалобы моей супруги по этому поводу, было принято волевое решение с этим бороться.
Есть проблема - сферический кот в вакууме, приходящий в какое-то время суток на нашу террасу и извергающий свои жидкие метки где не надо.
Задача: не допустить этого.
Ну, мы же инженеры так-то (картинка "я тоже немного ученый.жпг"), так что подойдем к проблеме творчески.
Разобьем проблему на несколько частей.
Имеем:
-"Сферический кот в вакууме" - понятно что надо как-то научиться понимать что такое кот, в любых погодных и суточных условиях, ну ок, вызов принят.
-"приходящий в какое-то время суток" - о, получается надо и ночью и днем этот вопрос контролировать. Задача чуток усложняется, ну да ладно.
- "на нашу террасу и извергающий свои жидкие метки где не надо." - тут задача наоборот упрощается. Нам не надо распознавать что он уже начал что-то там извергать, ибо терраса априори моя и никакого стороннего кота там быть не должно в принципе. Уже легче.
- "не допустить этого" - ну, тут меры могут быть сколь угодно радикальные, до этого мы еще доберемся.
Итак, в принципе, все просто. Есть объект типа "кот", который иногда заходит, делает свои темные дела и уходит. То есть нужно нечто то бы было способно идентифицировать кота и ... это потом подумаем.
Что нужно чтобы идентифицировать кота ? Для начала, какая-то камера и мозги, которые будут получать инфу с камеры и что-то с ней делать. Ок, есть замечательные компьютеры Raspberry PI и нужные модули (камера, например), которые позволят справиться с задачей захвата видеопотока.
Далее, нужно поймать момент когда именно кот зайдет на террасу. Да, кот, а не мой сын, или я, или соседский мальчишка. Значит что ? Значит, нам нужно распознавание образов, в реал тайме. Тут как раз и приходит понимание что ардуино для этого не годится, и надо делать именно с Raspberry PI, у которой хватает мощности решить эту задачу.
Ну ок, это вопрос решаемый, есть технологии вроде TensorFlow и обучалки Core ML (нейросети), потенциально можем научить нашу систему распознавать именно котов. Вопрос, что с ними делать ?
Тут я, каюсь, буду действовать радикально. С прошлых времен валяется у меня куча реплик из страйкбола, есть самая любимая G36-C (компактный такой автомат), вот он и станет донором шайтан машины по усмирению чужих котов. На половинной мощности, конечно, чтобы животинкам не навредить.
Итого, на данный момент закуплено и будет использовано следующее:
- Raspberry PI 4 (мозги)
- плата контроля серво и DC моторов
- плата с релешками на соленоиды
- Tilt and Pan frame (конструкция горизонтального и вертикального позиционирования)
- серво моторы на 20кг
- инфракрасная камера
- дневная камера
- ультразвуковые сенсоры
- G36-C , облегченный вариант. Уже убрал приклад, батареи (будет питаться от общей шины), добавил крепление под будущие камеры.
Все это будет у меня примерно через месяц, когда и займусь плотно проектом. Пока буду программировать и эмулировать, чтобы потом время не терять.
Подписывайтесь, следите за проектом.
Когда-то после посещения местного радиорынка появилась у меня видеокамера, под video8. Включение показало отсутствие реакции на свет, хотя видоискатель работал. Начинать ремонт было нецелесообразно, из-за поломки ЛПМ, добитого ржавчиной.
Примерно такая.
В итоге снял видоискатель, как единственно рабочую часть. Найдя даташит на основную его микросхему, нашел куда подается питание и входной сигнал. Вначале подключил генератор ТВ - сигнала, появилось изображение, Ч/Б естественно. Потом проверял с ВМ, видео выходом Tecra 750, изображение было, и довольно неплохого качества.
К сожалению, в то время я не документировал эти эксперименты, и вскоре отложил все эти дела в дальний ящик.
Потом, примерно в середине 2017г ко мне попала уличная IP камера, после грозы). Из живых мест остался модуль ИК - подсветки и корпус, в мозгах было КЗ.
Порадовало, что автоматическое включение в темноте осталось работоспособным.
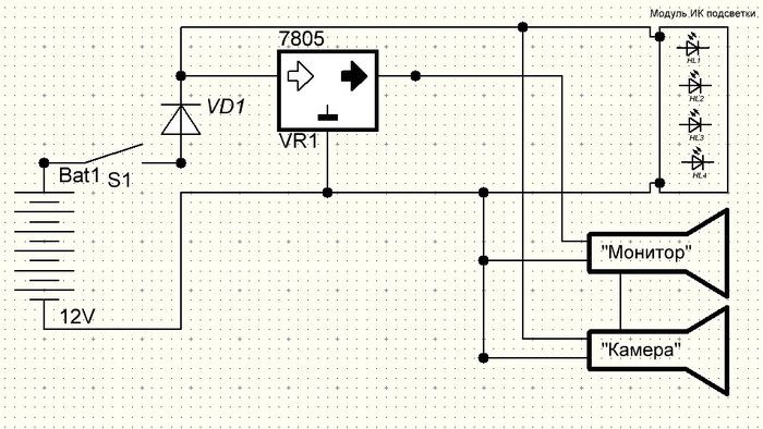
Модульные видеокамеры валялись у меня уже давно, и тут пришла идея объединить все это в единую конструкцию. Если камера требует 9-12В, подсветка 12, то электроника видоискателя питается от 5В. Пришел в итоге к такой схеме: (Заранее прошу прощения, что не по стандартам)😁
Портативный источник питания, 3шт 18650, на китайских 5 А/Ч.
При питании от сети, часто используется этот БП на 12В 4А.
Получилось не слишком презентабельно, но работоспособно. Не было совсем ничего на роль корпуса(
Вблизи работа ик подсветки выглядит так)
Изображение выглядит так. Тяжело делать фото такого маленького ЭЛТ монитора) В испытаниях в помещении примерно на 6-10м видимость была сравнительно неплохая. На улице не проверял еще, надо как-нибудь устроить.
Основная проблема такого девайса - это малая дальность действия, ввиду низкой чувствительности к инфракрасному излучению.
Мысли на будущее. С учетом наличия такой "бленды", можно сделать более приличный "ПНВ - бинокль". Если на каждый глаз поставить по небольшому ЖК - дисплею, то как подавать на них сигнал, просто в параллель ?
Как сделать штатив для съемки сверху.
