
Лига гитаристов
Звук лампы в камне
Уже длительное время инженеры пытаются получить достойные аппараты для звукового тракта электрогитары используя транзисторную схемотехнику, и многие достигли успеха. Правда холивары на данную тему не прекратятся никогда =) Загвоздка в том, что нельзя просто заменить лампу на транзистор и получить конфетку, нужно перерабатывать всю схему. Как пищу для ума можно почитать статью от Виктора Кемпфа "ПТ-ЭМУЛЯЦИЯ ТРИОДНОГО ОГРАНИЧЕНИЯ".
Около года назад меня посетила идея собрать 3 проекта по данной тематике от KMG - преамп JCM 800 и оконечники на 0,25 Вт и 5 Вт. В комментариях оставлю ссылку на сайт KMG. Правда я столкнулся с некоторыми трудностями: в проектах были только схемы и платы (лут-печать) только для основных модулей, остальное искал по форумах и додумывал сам. А также нужно было найти всю комплектуху (особый затык с выходными транзисторами и трансформаторами). Когда же подготовительный этап был выполнен, то я немного остыл к этим проектам и нашел себе другое увлечение - миксологию =)
Но некоторое время назад вернулся к этим проектам. Еще одна особенность - в этих проектах используется SMD комплектующие, с которыми еще не работал. Но оказалось не так страшен зверь, как мелок =). Начать решил с оконечника на 0,25 Вт, но для него нужен преам, по этому решил также собрать и его.
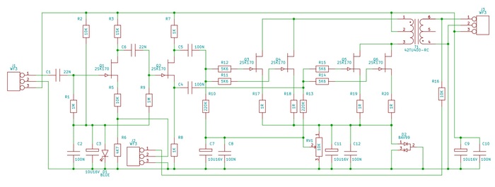
Преамп - эмуляция SLO-100 на операционных усилителях от TrueVal.
Переходим к изготовлению плат, тут нам поможет старый добрый ЛУТ. Режем текстолит по размерам (использую алмазный диск для дремеля и дрель), печатаем рисунки плат (использую термотрансферную бумагу - вещь!), переносим тонер на текстолит с помощью утюга, стравливаем лишнюю медь с текстолита (использую лимонную кислоту и перекись), моем, сверлим, лудим.
В этой партии нет платы регуляторов для 800 - еще велись некоторые расчеты.
В кореле делаю макеты корпусов и иду печатать в полиграфию. И тут неожиданность - оказалось нельзя напечатать белым цветом на прозрачной пленке (засада). Изменил белый на красный, напечатал, наклеил - ничего не видно (досадно). Пришла идея напечатать инверсную картинку на белой пленке - сделал, наклеил - доволен.
Можно переходить к пайке комплектухи на плату. На фото уже почти все впаяно. Так как не было под рукой мелких конденсаторов, то пришлось соорудить некоторый навес =)
Все готово для сборки в корпус. Сначала распаиваю переключатель режимов лид/кранч, а также сигнальные и питальные провода.
На задней панели устанавливаем гнезда входа, выхода и питания и припаиваем их плате.
Преам готов, в комментарии еще фото добавлю. Переходим к оконечнику: платы уже запаяны, начинаем сборку в корпусе с установки трансформатора.
Ставим и запаиваем платы питания, регуляторов и самого усилителя. Первый запуск - работает!
Звучание мне нравится - хороший вариант для отработки техники не громко и звук нормального качества. Вот тут пример звучания. Тракт такой: криворукий гитарист - Ibanez EXR 170 - преамп с поста - оконечник с поста - кабинет с Celestion GT 12-75 - диктофон на телефоне.
Желтые тюльпаны на гитаре
Взял гитару и сыграл. Моё, потому что я.












