Сообщество - Сообщество Ремонтёров - Помощь

Сообщество Ремонтёров - Помощь

11 287 постов 14 657 подписчиков

Популярные теги в сообществе:

Может ли блок-питания (зарядка) деградировать со временем?

Некоторые люди точно могут, а вот с зарядкой не пойму.

Дано

Харман производитель, откуда она взялась, не помню точно. Вставляю телефон на зарядку - пишет аж 2 часа с 63 процентов. Вставляю другую, Самсунг, идентичную по характеристикам - 40 минут.

Что это? Вышли из строя какие-то компоненты внутри? Замерить нечем, к сожалению

Показать полностью 2
3

Отвал SSD m.2

Здравствуйте, все было нормально, комп не включал месяца 2. После включения и попытки обновить игры в стиме, SSD тупо отваливается и все. Стим падает. Включается только если вырубить вообще с сети и подождать. При новой попытке рушится сразу. Ссд новый кинг спек. До этого все работало стабильно. Вин 10. Что может быть и куда смотреть?

1

Проблема с видеокартой

Доброго времени суток. Надеюсь на силу Пикабу и на адекватные ответы.
Дано: видеокарта MSI GTX 760 2 GB.
Внимание вопрос: как подружить ее с компьютером.
Матплата X79 Intel
Процессор Intel Xeon 2689
Оперативная память 16 Gb
Блок Питания 800W.
При установке и включении черный экран, хотя с видяхой AND Radeon R200 все работает нормально.
Дополнение, MSI нормально работала на сокете 775. Всем спасибо за советы

9

Повербанк Samsung EB-PG930

В закромах был найден повербанк. Поставил его на зарядку, но спустя ночь он зарядился лишь на половину. Было принято решение провести вскрытие и выявить неисправность. Постов или видео с его разборкой не нашёл, поэтому вы видите этот пост.

Для разборки понадобится нагреть верхнюю пластиковую заглушку, после чего в районе USB поддеть плоской отвёрткой.

Отсоединяем шлейф и выкручиваем два боковых болтика, после чего нужно надавить сверху и внутренности покинут корпус как по рельсам.

Теперь необходимо располовинить внутренности этой прочной и продуманной конструкции. Для этого необходимо отжать три защёлки.

Нашему взору открывается плата и два аккумулятора 18650 соединённых последовательно.

Аккумуляторы в повербанке Samsung тоже производства Samsung

Штатная балансировка отработала отлично.

P.s причина так и не была выявлена, разъём Micro-USB абсолютно целый, как и провод зарядки, позже дополню пост...

Показать полностью 11
4
Вопрос из ленты «Эксперты»

Электросамокат Kugoo...

Всех категорически приветствую. прошу помощи... после горемастеров пришла вот такая вот емае... дело было так, изначально была продавлена кнопка включения, хз как так батя давит). родители решили отнести в какую то мастерскую, типа запаять кнопку, после чего собственно на фотке результат "ремонта"... я в шоке и не знаю куда тут че паять... схемы не нашел, пятаков нет... хелп, я не очень силен в этом всем и буду благодарен, если кто-то сможет сказать, если вариант куда-то запаять кнопку на хвосты или же как то припаять новенькую. помогите прошу(

Показать полностью 2
9

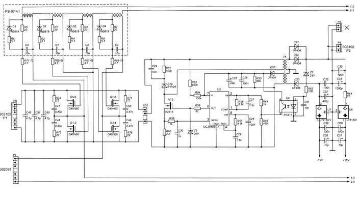
Нужна помощь в ремонте сварки Fubag IR200

День добрый
Отдали сварку в нерабочем состоянии.
После вскрытия было понятно что скорее всего была дуга между пятаками XS1 (по схеме) (на защитном экране пятно от прогара)
Заменил шим контролер, после замеров стало понятно что питание падение на оптопаре, после замены оптопары, при включении через лампочку на шим контролере поднимается и немного прыгает питание 7.89-8,06

Проверил всю обвязку шим контролера, поменял в питании его электролит С25, пленку С26, диод D20
Ключ мультиметром открывается/закрывается
Так же проверил всю обвязку микросхемы.
Подскажите что дальше мне проверить?

Нужна помощь в ремонте сварки Fubag IR200
11
Вопрос из ленты «Эксперты»

Это я дурак или лыжи не едут ?

Здравствуйте, помогите понять, в чём причина...

ДАНО:

ФКСп флюс от Технопайки

Это я дурак или лыжи не едут ?

Есть самодельный СКФ-ФКСп, в котором

1) примерно 12-14% твёрдой канифоли, причём очень древней, 25 лет валялась после универа, засранная китайскими припоями и один раз по незнанию макнул в неё смазанное нашатырём жало (когда медное жало лудил)

2) остальное Изопропиловый спирт (абсолютизированный, 99,97%) от ДоброХим

Решил залудить кучу тонких медных проводов (из старых кабелей), вначале взял фабричный ФКСп, макая провод в банку с флюсом лудил каплей(ПОС61 без флюса) на жале, температура 230 градусов.

Результаты:

1) абсолютно блестящую медь (из новых проводов) он паяет нормально

2) старенькие проводки [примерно] на 80%, причём зачастую местами, некоторые провода не с первого раза.

Сегодня взял свой самодельный флюс и решил перелудить все провода - идеальная пайка в 100% случаев, флюс ложится плотно, равномерно покрывая провода со всех сторон.

Если капнуть на палец обоими флюсами, субъективно после моего на пальце остаётся больше канифоли.

ВОПРОС: это Технопайка бадяжит флюс сильнее, чем я (ведь в классическом рецепте СКФ должно быть 20-30% канифоли) ? Или в моей канифоли или спирте остались какие-то примеси, что сделало весь самодельный флюс активным ?

Показать полностью 1
18
Вопрос из ленты «Эксперты»

Вопрос тем, кто занимается ремонтом и обслуживанием холодильников

Трубки справа и слева в зелёном налёте. Фото при покупке в магазине. Это нормальное состояние?

Трубки справа и слева в зелёном налёте. Фото при покупке в магазине. Это нормальное состояние?

Отличная работа, все прочитано!